说明
LX1689是最新一代直接驱动CCFL(冷阴极荧光灯)控制器。它使用新电路设计技术(专利待定)并结合了数字和线性采用先进BiCMOS的电路创建一个更完整的控制器装在一个小包装里。与原版相比LX1686设计,相同模块应用程序使用量从12到30少组件。新功能和已添加增强功能以使LX1689更易于使用。片上锁相环电路用于同步数字调光脉冲视频帧率的频率,如用于LX1686,替换为可编程计数器。这个柜台可以水平分割视频控制器同步脉冲,其他外部时钟源或内部芯片时钟源生成突发频率。亮度控制输入允许使用直流电压或PWM输入以简化设计。可编程保留极性亮度控制,外部时钟除外数字调光。两个船上LDO调节器扩大了输入电压范围在不使用我们要求的外部电路以前的控制器。LX1689包括一个新的灯罢工检测一个方案可以节省一个包的密码和三个外部组件。内部电路监控I\U SNS上的灯电流脉冲输入以确定灯是否亮起和如果它在运行后保持点燃状态。集成全波整流器三个灯输入中的每一个都有显著的减少了灯反馈元件数一数。此外,控制器功能包括打开或损坏时的自动关闭指示灯故障检测状态报告输出。
主要特点
3至28伏单固定(±20%)
供给工作范围
可选模拟/数字
调光模式
数字调光可以同步到
外部或内部时钟
用户可编程数字
调光突发频率
252 mS上电延迟
柔性灯电流
补偿输入
打开灯关闭和故障
输出指示器
“片上”全波灯
电流和电压整流器
20针TSSOP包装组件数量低/模块成本/尺寸
高“Nits/Watt”效率
直接从1到6运行
锂离子电池
灯电流补偿
室内/室外输入
温度范围宽
易于设计的应用程序
绝对最大额定值
电源电压(伏电池)30伏
数字输入(启用)0.3V至7V
模拟输入瞬态峰值(I\u SNS、OC\u SNS、OV\u SNS)25V至+25V
模拟输入(BRITE_-IN,EA-IN)-0.3V至5.5V
数字输入(调光CLK、调光模式、DIV 248)-0.3V至5.5V
数字输出(AOUT,约)-0.3V至VDD,P+0.5V
模拟输出(BRITE_C、I\u R、BRITE_u-OUT、BRITE\u R、EA_-OUT)0.3V至VDD_A+0.5V
工作温度范围-45°C–100°C
最高结温125°C
注意:超过这些额定值可能会损坏设备。所有电压与接地。电流为正输入,负输出指定端子。
热数据
PW塑料TSSOP 20针
环境热阻结,θJA 144°C/W
结温计算:TJ=TA+(PD xθJA)。
θJA数是设备/pc板热性能的指南
系统。以上都假设没有环境气流。
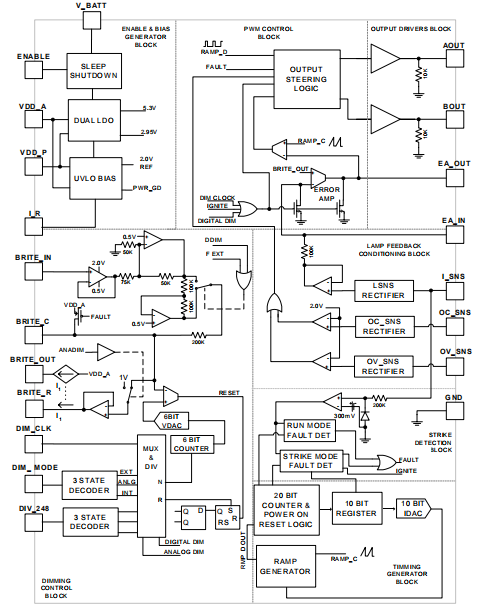
功能引脚说明
管脚名称说明
接地电源VDD电源输出。此输出引脚用于连接外部电容器以稳定和过滤片上VDD低压稳压器。LDO的输入是开关电源。LDO输出通常为5.3V并且仅用于驱动AOUT和BOUT的输出缓冲区。外部电容器应为100至1000nF陶瓷电介质。外部电路可施加高达5mA直流附加负载。外部负载必须如果输出电流和输入电压的组合超过了芯片的功耗能力,则会降低。输出缓冲区N-FET驱动器输出。该引脚包括一个内部10K下拉电阻器。
模拟VDD U A电源输出。此输出引脚用于连接外部电容器以稳定和过滤片上VDD_一个LDO调节器。LDO的输入是开关电源。LDO输出正常2.95V,用于驱动除输出缓冲器以外的所有电路。平均内部荷载为6毫安。外部电路可施加高达5mA直流附加负载。如果输出电流和输入电压的组合超过了芯片的功耗能力。外部电容器应为100至1000nF陶瓷介质类型。关于B缓冲区N-FET驱动器输出。该引脚包括一个内部10K下拉电阻器。
瓦特
电压输入,3至28V输入范围。切换电池(见启用)以切断芯片电源。两个LDO调节器跟随开关,一个产生VDD_P(见VDD_P),另一个产生VDD_A(见VDD_A)。关心必须在配电设计中考虑,以尽量减少从VDD U P输出到输出。外部电容器应为100至1000nF陶瓷介质类型。
功能管脚说明(续)管脚名称说明
数字调光时钟/调光极性。一种输入引脚,可以选择它来控制突发频率外部数字调光。该输入可以是200KHz以下的任何时钟信号。此引脚还用于控制在模拟或内部数字模式下工作时,调光极性。如果调光模式处于打开状态(模拟调光模式)调光CLK输入应连接至VDD A,以实现常规调光极性或者设置为反极性接地。传统的极性意味着灯的亮度随着在BRITE_IN引脚上增加电压。相反的极性意味着亮度随着增加而降低电压。
欧共体
过电流检测输入。以地面为中心的全波交流电压输入,与总高成比例电压互感器二次绕组电流。OC SNS输入是全波整流,然后应用到数字比较器具有2V参考电压,使峰值电压大于2V,以数字方式重置逐脉基础。输入信号的频率范围为10kHz至500KHz。正常工作电压水平应低于最大±1.8VPK,在负载故障下,异常电压可连续高达±10V峰值条件。故障条件下的瞬态可以达到±25VPK。
调光模式
调光模式输入。此三态输入引脚将IC置于模拟调光模式,即内部数字调光模式模式,或外部数字调光模式。如果输入保持打开或强制至VDD_A/2模拟模式挑选出来的。如果连接到VDD U A,使用应用于调光时钟输入的外部时钟源的数字调光选择到突发时序发生器。如果接地,则选择带内部时钟的数字调光。内部时钟等于AOUT处的频率除以2,即内部时钟或外部时钟通过设置DIV_248引脚,可以降低频率。
奥文思
过电压检测输入。以地面为中心的全波交流电压输入,与灯成比例电压。OV_SNS输入将进行全波整流,然后应用到一个数字比较器,参考电压为2V使峰值电压大于2V,以逐个脉冲数字重置PWM逻辑。输入信号的频率范围为10Khz至500KHz。正常工作电压水平应低于±1.8VPK,在负载故障情况下,异常电压可连续高达±10V峰值。故障条件下的瞬态可以达到±25VPK。输入端有一个10K下拉电阻,用作外部电容器的直流恢复器筒灯电压。将数字调光时钟除以2、4或8。此三态输入引脚导致内部或外部数字将调光时钟源除以三个值之一,2、4或8。其目的是允许选择任何给定外部或内部时钟源的三种可能的突发速率。高(VDD_A)选择除以2,“打开”选择“除以4”,地面选择“除以8”。我们建议将脉冲频率保持在95Hz及以下大约400赫兹。这将最大限度地减少来自电源部件的可见闪烁和可能的可听噪声。
电流感应输入。以地为中心的全波交流电压输入,与灯电流成比例。输入端经全波整流放大后,呈现给电流误差的逆变输入端通过100K电阻的放大器。输入信号的频率范围为10KHz至500KHz。正常工作电压水平应在范围内在±0.5~2.5VPK之间,在负载故障下,异常电压可连续高达±10V峰值条件。故障条件下的瞬态可达到±25VPK。我们强烈建议使用10K电阻be与插脚串联,以限制间歇性灯连接器可能出现的电压尖峰电流,或由故障高压变压器产生电弧。这种电阻将消除IC损坏的可能性这些故障条件。开路灯故障逻辑监控I SNS引脚电压和灯电流循环次数。如果号码在给定的故障检查周期内,振幅低于故障阈值的灯电流周期数小于8敲击闩锁不会复位,并宣布故障,从而关闭a/B输出。在模式下,如果同样地,在尝试15次后没有检测到故障灯。
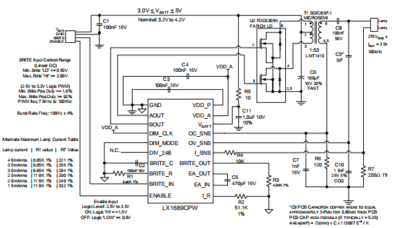
除非另有规定,以下规范适用于工作环境温度:LX1689CPW:0°C≤TA≤70°C,LX1689IPW:-40°C≤TA≤85°C,除非另有说明。
测试条件:V_BATT=3.3至28 VDC,I_R=80.6KΩ,BRITE_R=BRITE_OUT=10KΩ,BRITE_C=打开,ICOMP=100pf

电气特性(续)



说明
片上LDO稳压器特性综述两个LDO调节器扩大了IC的输入电压范围至28伏,不使用所需的外部电路我们以前的控制器。
欠压闭锁
如果电池输入电压过低,控制器无法功能正常,它会自动关闭,防止虚假操作。如果电池电压降至1V以下,其中UVLO不再保证,AOUT和关于引脚确保外部功率场效应晶体管不能偏压。
上电延时
通电复位延迟AOUT和即将开启通电后约16384 x 1/fO毫秒。这为BRITE_IN源电压稳定提供了额外的时间因此,灯不会无意中在高亮度下通电然后突然降低,产生一个不受欢迎的闪光。增强型BRITE调节电路现在在DC中增强了接受输入电压或逻辑PWM信号。当输入PWM信号时电平被限制在2V和0.5V,因此灯电流不会受逻辑信号电平变化的影响。此外BRITE_C引脚允许过滤直流输入和转换高频率PWM输入到直流电压,仅添加一个单个外部电容器。频率小于500HzPWM信号可用于直接调节灯电流。在这种情况下,BRITE帴C的电容器安装。
数字或模拟调光模式
调光模式输入引脚选择模拟或数字模式。在模拟模式下,控制灯电流的BRITE_处的直流电压振幅。在数字模式下,它控制数字调光占空比振幅固定在外部电流标度设定的值电阻器(BRITE\u R)。当处于数字模式时,调光突发频率可以同步灯电流选择内部时钟,或外部时钟,它可能是视频垂直帧速率。使用外部时钟源,三个脉冲通过将DIV_248输入编程到将源时钟除以2、4或8。这个时钟源更远除以64生成内部突发斜坡波形。使用内部时钟作为源,DIVø248输入变为除法4、8或16。此功能允许设计者设置突发频率范围为100至500Hz。外部时钟源除非BRITE_-IN设置为>2V或灯将熄灭。
亮度极性控制
在模拟调光模式或内部数字调光模式下,IC可编程为增加或减少灯电流振幅作为BRITE_IN引脚处信号增加的函数只需将DIM_CLK输入连接到地或VDD_A或打开(见调光表)。如果外部数字调光模式为使用时,灯电流幅值恒定,占空比为始终与直流输入电压和/或PWM成正比BRITE_IN引脚的占空比。
灯电流补偿
BRITE_OUT引脚输出的精密电流为与BRITE_IN信号成比例。此电流可应用于一个精密电阻器,用于在误差放大器非反相输入。因为输出是恒定的电流,设计者可以很容易地补偿灯电流方面温度、输入电压、环境或灯光输出,以及通过使用不同的温度或光敏元件与电阻器组合。这个性能在汽车和户外应用中非常有用工作环境温度变化较大的地方范围。详见功能管脚说明。
冲击电压产生
改进的冲击电压产生电路5X fO并重复其循环,除非检测到过高的电压在奥夫锡斯。如果在打击过程中检测到电压不会上升,并将保持当前电压直到总罢工灯循环次数达到245760次。打击电位被消除当灯亮起或达到时间限制时立即。
打击探测
LX1689包括一种新的灯击检测方案保存一个程序包pin和三个外部组件。内部电路监控输入端的灯电流脉冲,以确定灯亮了,如果它在工作时保持点燃状态。
故障超时
如果灯在大约1.6秒内未点火(取决于运行频率)在最大打击电位下,或启用时熄灭,或外部时钟频率DIM_CLK引脚终止,输出驱动器关闭,并且BRITE_C pin被推高。可以用一个CMOS门,以获得指示灯故障的逻辑指示发生。它特别适用于多种灯应用或系统诊断输入。针脚BRITE_C上的电压将直接随BRITE而变化输入电压,但不超过1.2V,除非出现故障发生。
片上整流器
三个灯输入的集成全波整流器显著减少灯反馈部件数量。当前感测(I_-SNS)、过电流感测(OC-SNS)和过电压现在只使用一个外部设备来检测感知(OV_SNS)信号每个都有定标电阻或电容器。校正精度为改进的高性能片上整流器提供更好的灯电流和电压调节。
完全故障保护
除了故障灯超时,灯开路,灯短路,并且检测到任一灯端子对地短路。正常开放电路电压永远不能高于预设的最大冲击电压电路中的电位和总电流用定标电阻。UL安全规范现在可以轻松满足任何应用程序。
说明(续)
LX1689操作
四种工作模式:上电延时、罢工、运行、故障LX1689采用模式。通电或启用时如果是真的,会自动调用加电延迟。上电延时终止后立即启动,或启用变成真的,进入打击模式。在成功的罢工之后,例如。灯被点燃,进入运行模式。如果点火不成功,或如果灯在运行时熄灭,则进入故障模式。通过监测灯电流来确定灯的点火输入端的反馈电压。计算灯电流周期从罢工模式开始。如果8个或更多完整循环灯被宣布点燃。如果小于8,则指示灯视为未点燃,且打击模式持续到点火检测到或达到罢工超时。进入运行模式后,灯的电流周期每采样一次92 fO/92无意中确定熄灭了。如果每个灯中至少有8个灯电流脉冲示例,保持运行模式。否则,故障模式为进入。每个开/关循环只能进入一次打击模式或启动。这保证了间歇性灯故障不能导致模块持续输出最大冲击电压。
上电延时模式
除了AOUT和BOUT之外,所有功能都被激活抑制。延迟是16384 x 1/fO,由计数斜坡确定时钟。16次扫描中的第一次被解码为通电延迟句号。随后的15次扫描用于控制冲击模式下的斜坡发生器。启动上电延迟在每个蓄电池加电顺序和启用顺序。
打击模式
从上电延迟或启用序列进入。斜坡发生器频率的控制切换到DAC输出。频率从正常情况下呈锯齿状增加运行值高达该值的5倍,最多可扫描15次。如果在冲击频率上升时,过电压设定值当检测到OV_SNS时,打击频率将冻结在该值直到灯亮起或达到超时。打击模式通过达到15个扫描计数或通过检测灯终止点火。如果罢工成功,进入运行模式。如果不成功,进入故障模式,宣布故障并输出关闭。在罢工期间提高灯频率的目的是在变压器的空载谐振频率下运行灯负载。这会产生所需的高起灯电压,因为在共振时,变压器的输出电压增加到引起点火所需的任何值。电容器分压器向电压传感器提供输出电压反馈引脚,冻结打击频率以限制最大输出电压到安全值。
因为一旦LX1689感应到,撞击频率就会保持不变最大安全输出电压,最大打击电位在整个罢工期间一直在灯上留下印记。因为打击频率是上升的而不是简单的阶跃,整个可能的自共振频率范围是盖满。变压器制造简单且寄生面板电容值不再重要。5:1的罢工频率范围很容易覆盖所有的自谐振频率实用的灯组件和变压器组合。重新启动打击过程的唯一方法是关闭和打开电瓶或使能。如果点火成功,斜坡频率立即恢复到它的正常运行值。
运行模式
只有在发现一次成功的袭击后才进入。斜坡发电机频率控制立即从DAC输出切换到设置正常运行频率的固定参考。运行期间模式下,故障检测计数器大约每8192 x重置一次1/fO。对灯电流循环计数器进行监控,以确保至少每个周期接收8个电流周期。如果小于8,则灯被视为熄灭,进入故障模式。
故障模式
故障模式可以从罢工或运行模式进入如上所述。在故障模式下,A&B输出驱动器为强制低,BRITE_C引脚被驱动至VDD_A以指示故障状态。故障模式可通过循环清除先关后开,或者通过移除并应用V_BATT来启用。BRITE_C引脚上的外部负载仅限于滤波电容器和单CMOS门输入。
设计程序
选择I R电阻值这个电阻决定了片上振荡器的频率。振荡器的输出RAMP_C控制所有定时功能。它必须首先被选择,并且将在10K到150K的范围内欧姆。输出频率近似如下公式:RI_R=5.24E9/火焰枪(Hz)斜坡频率是灯输出电流频率的两倍。
驱动BRITE输入
BRITE_-IN可以是一个直流电压,一个低频PWM信号产生直接数字调光或更高频率的脉宽调制通过添加滤波器转换成比例直流电平的信号BRITE_C引脚上的电容器。100%占空比对应于1.1伏,0%占空比对应于BRITE峎别针。PWM输入的最大输入频率为100但当频率超过25千赫转换为直流电时,有些失去准确性。输入电路包括片上电路忽略大于2.0V输入电压的有源电压钳位小于0.5V。这允许使用数字PWM输入亮度仅取决于占空比的信号。
说明(续)
由于输入信号振幅的变化。输入阻抗非常大高,所以BRITE_IN也可以从100K电位计驱动没有偏移误差。BRITE R和BRITE OUT电阻值。BRITE_OUT引脚是BRITE_IN信号的输出处理器。它是一个从0到在pin BRITE\R处确定的电流值乘以直流电引脚BRITE_C处的电压。BRITE\u R的最佳值为通常是10K欧姆。BRITE_OUT电压范围可以缩放从300mV到2.0V。但是,建议BRITE_-OUT(包括模拟模式BRITE-IN)的缩放范围)在400毫伏至1.2伏之间。最大电压与全亮度设置。它是两个电阻的比值乘以BRITE_C下的电压:V BRITE_OUT=V BRITE_C(RBRITE_OUT/RBRITE_R_)在某些应用中,一个精密的10K电阻从接地1.0V表示灯的最大亮度。在模拟模式下BRITE_OUT电压电位与BRITE_IN成正比。这个BRITE_IN处的最小亮度设置与BRITE_OUT处的最小电压。在数字模式下,BRITE嫒对BRITE峈OUT没有影响。因为BRITE_-OUT输出是线性电流源可以放置其他元件,如热敏电阻或光电电阻器,在这个引脚上产生控制亮度的复杂函数。例如,在BRITE_IN引脚处使用PWM输入进行控制调光,提高模拟灯在冷灯下的电流幅值BRITE_-OUT引脚处有热敏电阻的温度。这个帮助在启动时更快地加热灯,以便达到最终亮度。设置输出电流。
参考应用实例图2和图3。这个电流设定电阻器分别为R7、R19和R20。这些电阻器的值在200到400欧姆之间。这个以下公式可用于确定当前设置电阻值。使用1180作为数字模式,1260用于模拟调光。RSNS=1180或1260 x RBRITE_u OUT/IOUT(mARMS)x RBRITE_R在图2中所示的1W突发调光应用程序示例中输出电流设定为标称3.5mA。计算RSN使用上述公式如下:RSN=1180 x 4990/3.5 x 6550=256.8欧姆选择了255欧姆的标准值。建议将感应电阻器的值保持在200到400欧姆的范围内如上所述。如果计算值超过400欧姆,最好增加电阻值。
安芯科创是一家国内芯片代理和国外品牌分销的综合服务商,公司提供芯片ic选型、蓝牙WIFI模组、进口芯片替换国产降成本等解决方案,可承接项目开发,以及元器件一站式采购服务,类型有运放芯片、电源芯片、MO芯片、蓝牙芯片、MCU芯片、二极管、三极管、电阻、电容、连接器、电感、继电器、晶振、蓝牙模组、WI模组及各类模组等电子元器件销售。(关于元器件价格请咨询在线客服黄经理:15382911663)
代理分销品牌有:ADI_亚德诺半导体/ALTBRA_阿尔特拉/BARROT_百瑞互联/BORN_伯恩半导体/BROADCHIP_广芯电子/COREBAI_芯佰微/DK_东科半导体/HDSC_华大半导体/holychip_芯圣/HUATECH_华泰/INFINEON_英飞凌/INTEL_英特尔/ISSI/LATTICE_莱迪思/maplesemi_美浦森/MICROCHIP_微芯/MS_瑞盟/NATION_国民技术/NEXPERIA_安世半导体/NXP_恩智浦/Panasonic_松下电器/RENESAS_瑞莎/SAMSUNG_三星/ST_意法半导体/TD_TECHCODE美国泰德半导体/TI_德州仪器/VISHAY_威世/XILINX_赛灵思/芯唐微电子等等
免责声明:部分图文来源网络,文章内容仅供参考,不构成投资建议,若内容有误或涉及侵权可联系删除。
Copyright © 2002-2023 深圳市安芯科创科技有限公司 版权所有 备案号:粤ICP备2023092210号-1