
补偿网络由内部误差放大器和阻抗网络ZIN(R3,R4和C20)和ZFB(R5、C18和C19)。补偿网络必须提供闭环传递函数具有快速响应(但始终低于fsw/10)和最高增益的最高0dB交叉频率在直流条件下尽量减小负载调节。一个稳定的控制回路具有-20dB/decade斜率的增益交叉,相位裕度大于45°。包括确定相位裕度时的最坏情况分量变化。为了定位补偿网络的极点和零点,可以使用以下建议:调制器奇异频率:

设置增益R5/R3以获得所需的转换器带宽
将ωZ1置于输出滤波器谐振ωLC之前
将ωZ2置于输出滤波器谐振ωLC处
将ωP1放在输出电容ESR为0ωESR处
将ωP2置于开关频率的一半
考虑误差放大器开环增益,检查环路增益。

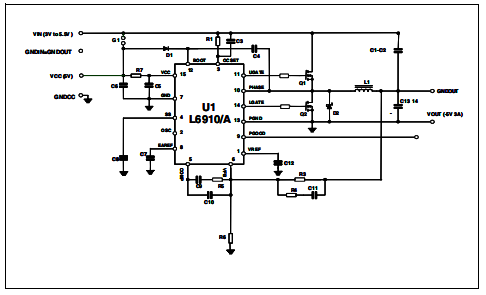
15A演示板说明
演示板显示了设备在一个通用应用程序中的操作。根据报告的表,该评估板通过开关S2-S5将电压可调性从0.9V降低到5V,当使用内部0.9V参考电压(G1关闭)。超过20A的输出电流可以通过使用的mosfet类型:高侧和低压侧开关可使用多达三个SO8 mosfet。外部参考可用于仅打开G1和开关S2-S5的调节。设备也可以使用开关S1禁用。VCC输入轨为设备供电,而电源转换从VIN输入轨。该设备还能够在单一电源电压下工作;在这种情况下,跨接器G2具有关闭,5V至12V输入可以直接连接到VIN输入。四层演示板考虑到电路的高电流,铜厚度为70μm,以尽量减少传导损耗能够交给我PGOOD信号被用作逻辑电平,由于没有演示板上有其他合适的电压。如果输入电压高于7V(PGOOD引脚最大绝对额定值)需要5V参考电压。图12显示了演示板的电路原理图



部件选择
感应器选择
要选择合适的电感器值,应用条件必须是固定的。例如,我们可以考虑:Vin=12V电压=3.3V输出电压=15A考虑到约25%到30%Iout的纹波,电感器值将为L=3μH。选用了7绕组的铁粉铁芯(TO50-52B)。
输出电容器
已选择2个型号为6TPB330M的POSCAP电容器,每个电容器的最大电流为40 MΩ。因此,得到的ESR为20mΩ。考虑到4A的电流纹波,输出电压纹波为:∆Vout=4·0.02=80mV
输入电容器
对于IOUT=15A和D=0.5(输入电流纹波的最坏情况),输入电容器的均方根电流相等至7.5A。选择了两个最大ESR等于13mΩ的OSCON电解电容器6SP680M来维持纹波。因此,所得ESR等于13mΩ/2=6.5mΩ。在最坏的情况下,损失是:P=ESR·I2rms=366mW
过流保护
电流限制可设置为约20A。将相关章节中报告的关系式 ship中的演示板参数(IOSCMIN=170μA;IP=20A;RDSONMAX=9mΩ/2=4.5mΩ)代入即可ROCS=510Ω
高电流应用建议
对于高达20A的更高输出电流,可使用以下配置(参考演示板示意图):Q1、Q2、Q3:STS11NF30L问题4、问题5、问题6:STS17NF3LL五十: 2.5μH磁性77121A7芯7T 2x AWG16在这些条件下,实现了以下性能:

对于高于20A的电流,应为高压侧和低压侧(取决于占空比和输入电压)。
6A演示板说明
一个紧凑的演示板已经实现,以管理5A-6A范围内的电流。外部功率mosfet包含在单个SO8封装中,以节省空间和增加功率密度。为VCC和VIN提供两个单独的导轨。它们可以通过短接跨接导线J1连接在一起。PGOOD信号被用作逻辑电平,它被拉到了VIN,因为没有其他合适的信号演示板上提供电压。如果输入电压高于7V(PGOOD引脚最大Ab 溶质额定值),则需要5V参考电压。


紧凑型演示板性能
图19、20显示了不同输出电压值下测量的效率与负载电流的关系。测量已在5V和12V输入下完成。输出电压已更改,修改中的R1值零件清单中报告的演示板。

应用思路一:DDR存储器和终端电源双数据速率(DDR)存储器需要特定的电源管理架构。这是因为驱动芯片组和存储器输入之间的跟踪必须用电阻器终止。因为驱动存储器的芯片组有一个推挽输出缓冲器,所以终端电压必须能够源电流和下沉电流。此外,终端电压必须等于存储器电源的一半(存储器的输入为一种需要一个参考偏差中点的差分阶段。DDRI是内存的供给2.5V,端接电压1.25V,DDRII内存供电1.8V,端接电压为0.9V。图23显示了一个完整的DDRI存储器和终端电源,使用2 L6910G-ic/" title="xL6910G">xL6910G。2.5V部分为内存供电,而1.25V部分提供终端电压。两段之间的跟踪是通过提供1.25V段的EAREF电压来实现的连接到2.5V的电阻分压器。

存储器和终端电源所需的电流取决于存储器的类型和大小。
图22、23示出了L6910G对于图中所示应用的终端部分的效率。21,在sink和source模式下。图中还显示了当输入电压直接来自12V轨道时的效率值。

对于非常大的系统(如服务器),DDR内存终端可能需要更高的电流量程为10A-15A及以上。图24、25和26、27显示了L6910G,接收和源模式,最高17ADDRI和DDRII回忆。那个测量值有通过15A演示板实现。(见第11页)

应用思路二:正压升压调节器3V~13.2V输入/5V 2.5A输出在某些应用中,输入电压变化范围很广,而输出电压必须调节到固定值。在这种情况下,为了保持输出电压的调节,可能需要一个Buck-Boost拓扑。下面的示意图显示了如何在3.3V和5V的输出端实现降压升压调节5V和12V输入总线。在Buck-Boost拓扑中,电流仅在关相时被传输到输出端。所以,对于给定的电流极限,最大输出电流很大程度上取决于占空比。假设效率为100%,忽略了电感上的电流纹波,电流限制与最大输出之间的关系电流如下:

其中,ILIM是电流限制,D是应用的占空比。最坏的情况是DMAX。因为在Buck-Boost应用中,D由以下公式给出:

最糟糕的情况是温敏。显然,由于效率低于100%,且纹波通常不可忽略,因此最大输出电流总是低于上述公式计算的值

应用思路三:降压升压调节器3V至5.5V输入/-5V3A输出在需要负输出电压的应用中,可采用标准降压升压拓扑结构。与最大输出电流相关的考虑因素与“正降压升压”(应用理念2)相同。这种拓扑结构的一个特殊之处在于,器件所承受的电压是VIN和VOUT之和。所以,从5V到-5V,器件会承受10V的电压。必须检查输入和输出的总和电压低于设备的最大工作输入电压。

安芯科创是一家国内芯片代理和国外品牌分销的综合服务商,公司提供芯片ic选型、蓝牙WIFI模组、进口芯片替换国产降成本等解决方案,可承接项目开发,以及元器件一站式采购服务,类型有运放芯片、电源芯片、MO芯片、蓝牙芯片、MCU芯片、二极管、三极管、电阻、电容、连接器、电感、继电器、晶振、蓝牙模组、WI模组及各类模组等电子元器件销售。(关于元器件价格请咨询在线客服黄经理:15382911663)
代理分销品牌有:ADI_亚德诺半导体/ALTBRA_阿尔特拉/BARROT_百瑞互联/BORN_伯恩半导体/BROADCHIP_广芯电子/COREBAI_芯佰微/DK_东科半导体/HDSC_华大半导体/holychip_芯圣/HUATECH_华泰/INFINEON_英飞凌/INTEL_英特尔/ISSI/LATTICE_莱迪思/maplesemi_美浦森/MICROCHIP_微芯/MS_瑞盟/NATION_国民技术/NEXPERIA_安世半导体/NXP_恩智浦/Panasonic_松下电器/RENESAS_瑞莎/SAMSUNG_三星/ST_意法半导体/TD_TECHCODE美国泰德半导体/TI_德州仪器/VISHAY_威世/XILINX_赛灵思/芯唐微电子等等
免责声明:部分图文来源网络,文章内容仅供参考,不构成投资建议,若内容有误或涉及侵权可联系删除。
Copyright © 2002-2023 深圳市安芯科创科技有限公司 版权所有 备案号:粤ICP备2023092210号-1