特征
微功率1.5μW(1个样品/秒)
2.8V至16V宽电源范围
高精度
最大保证设定值误差±0.5mV
保证死区±最大值的0.1%
宽输入电压范围V+对地
带5V电源的TTL输出
两个独立的地面参考控制输入
小尺寸8针SO
应用程序
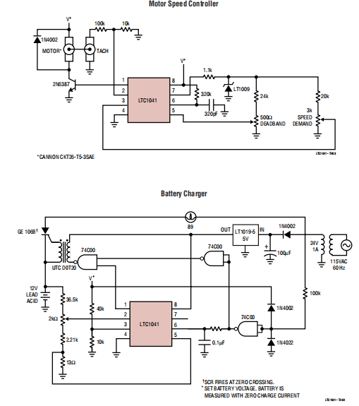
温度控制(恒温器)
电机速度控制
电池充电器
任何开关控制回路
说明
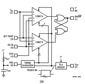
LTC®1041是单片CMOS BANG-BANG采用线性技术制造的控制器增强型LTCMOS™ 硅栅工艺。砰砰循环的特点是转动控制元件完全打开或完全关闭以调节要控制的参数。设定值输入确定平均控制值和增量输入设置死区。死区总是2 x DELTA和以设定点为中心。独立控制设定值和死区,无交互作用,为通过独特的采样输入结构LTC1041。连接到OSC引脚的外部RC设置采样速率。在每个样本开始时,内部能量模拟部分开启≈80μs。在此期间,对模拟输入进行采样和比较。在比较完成,电源关闭。这个实现极低的平均功耗在低采样率下。CMOS逻辑控制输出在几乎不消耗电力的情况下持续工作。为了使系统功率保持在绝对最小值,一个开关提供功率输出(VP-P)。外部荷载,如桥式网络和电阻分压器,可由这个开关输出。输出逻辑感测(即ON=V+)可以反转在车辆识别号(VIN)上挂起输入。这对LTC1041。

所有电阻器1%。黄泉仪器有限公司,零件号44007。
采用VP-P驱动热敏电阻消除了由于自加热而产生的3.8°F误差
绝对轴比率(注1)
总电源电压(V+到V-)18伏
输入电压(V++0.3V)至(V––0.3V)
工作温度范围
LTC1041C–40°C至85°C
LTC1041M(过时)–55°C至125°C
储存温度范围–55°C至150°C
铅温度(焊接,10秒)300摄氏度
输出短路持续时间连续
电气特性
表示适用于整个操作的规范
温度范围,否则规格为TA=25°C。测试条件:V+=5V,除非另有规定。

注1:绝对最大额定值是指超过寿命的值设备可能受损。
注2:适用于超过输入电压范围的限制,并包括增益不确定性。
电气特性
注3:设定点误差≡–设定点
式中,VU=上限,VL=下限。
注4:死区误差≡(VU–VL)–2•DELTA,其中VU=上限极限和VL=下限。
注5:RIN由设计保证,不进行试验。RIN=1/(fS x 66pF)。
注6:平均电源电流=tD•IS(开)•fS+(1–tD•fS)lS(关)。
注7:响应时间由内部振荡器设定,且独立过电压。tD=VP-P脉冲宽度。
注8:输出也能满足EIA/JEDEC标准B系列CMOS驱动器规格。
典型性能特征


ATIO应用程序
LTC1041使用采样数据技术来实现其独特的特点。它由两个比较器组成,每个都有两个差分输入(图1a)。当比较器输入端的电压之和为正,输出高,当和为负时,输出低。输入是相互连接的,这样RS触发器复位(ON/OFF=GND)时VIN>(设定点+增量)并在以下情况下设置(开/关=V+)VIN<(设定点–增量)。这使得磁滞回线为2•DELTA,中心为设定点。(见图1b。)

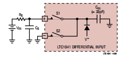
对于RS<10kΩ采用CMOS制作双差分输入结构开关和精密电容阵列。输入LTC1041的阻抗特性可以是根据图2所示的等效电路确定。输入电容的充电时间常数为


卢比•CIN。从信号中完全充电CIN的能力在控制器的活动时间内,源在确定由输入充电电流引起的误差。源电阻小于10kΩ时,CIN充满电充电电流不会引起误差。
对于RS>10kΩ
对于大于10kΩ的源电阻,CIN不能完全充电,导致电压错误。为了尽量减少这些错误,应使用输入旁路电容器CS。费用是在CIN和CS之间共享,导致一个小的电压误差。该误差的大小为AV=VIN•CIN(CIN+CS)。这个通过增加CS可以使误差任意小。旁路电容器CS的平均效应另一个错误术语。每次输入开关循环时在正负输入之间,CIN被充电,并且出来。由此产生的平均输入电流为IAVG=VIN•CIN•fS,其中fS是采样频率。因为输入电流与差分输入电压,LTC1041可以说有平均输入电阻RIN=VIN/IAVG=I/(fS•CIN)。由于两个比较器输入并联连接,RIN是该值的一半(见RIN与采样频率)。这个有限的输入电阻导致由RS和RIN之间的分压器引起的错误。这两种效应引起的输入电压误差是VERROR=车辆识别号[2CIN/(2CIN+CS)+RS/(RS+RIN)]。示例:假设fS=10Hz,RS=1M,CS=1μF,VIN=1V,VERROR=1V(66μV+660μV)=726μV。请注意,大多数这个错误是由RIN引起的。如果采样频率为降低到1Hz,输入端的电压误差阻抗效应降低至136μV。
输入电压范围
LTC1041的输入开关能够切换到V+电源或接地。因此,输入电压范围包括两个电源轨。这是采样输入结构的另一个好处。错误规范LTC1041上唯一可测量的误差是与上下开关“理想”的偏差水平(图1b)。从控制的角度来看设定值和死区至关重要。这些错误可能定义为VU和VL。

规定的误差限值(见电气特性)包括由偏移、电源变化、增益引起的误差,时间和温度。脉冲功率(VP-P)输出通常需要使用带电阻的LTC1041网络,如电桥和分压器。力量这些电阻网络所消耗的能量远远超过这个数字LTC1041本身。在低采样率下,LTC1041花费了大部分时间关闭。提供开关电源输出VP-P来驱动输入网络,降低其平均功率。副总裁在控制器激活时间(≈80μs)期间切换到V+以及内部高阻抗(开路)电源已关闭。图3显示了VP-P输出电路。VP-P输出当驱动负载时,电压不能精确控制(见VP-P输出电压与负载电流的典型曲线)。尽管如此,高精度可通过两种方式实现:(1) 驱动比率网络和(2)驱动快速设置参考。在比例网络中,所有的输入与VP-P(图4)。因此,VP-P的绝对值不影响精度。

如果需要最好的性能LTC1041必须在启动后4μs内完全稳定比较周期(VP-P高阻抗到V+过渡)。另外,输入电压不能在80μs激活时间内发生变化。驱动电阻时输入网络采用VP-P,电容负载应为最小化以满足4μs的沉降时间要求。此外,驾驶时应注意布局LTC1041所示的源阻抗网络,大于10kΩ(有关RS>10kΩ,请参阅)。
在需要绝对参考的应用中,VP-P输出可用于驱动快速沉降参考。LTC1009 2.5V参考电压在≈2μs内稳定这是理想的应用(图5)。电流通孔R1必须足够大,以供应LT1009最小偏置电流(≈1mA)和负载电流IL。
内部振荡器
内部振荡器允许LTC1041自行选通。振荡的频率,因此采样速率由外部RC网络设置(见典型曲线,采样率REXT,CEXT)。REXT和CEXT已连接如图1所示。为了确保振荡,REXT必须在100kΩ和10MΩ之间。的大小没有限制塞克斯特。在低采样率下,REXT在确定功耗。雷克斯消费持续供电。OSC引脚的平均电压约为V+/2,功率损耗为PREXT=(V+/2)2/雷克斯特。示例:假设REXT=1MΩ,V+=5V,PREXT=(2.5)2/106=6.25/μW。这大约是LTC1041在V+=5V和fS=1个样本/秒。在电力是一种溢价的情况下,雷克斯应该尽可能大。注意REXT消耗的功率不是fS或CEXT的函数。如果需要高采样率和功耗是第二重要的,是最大可能采样率是使REXT=100kΩ
CEXT=0。采样率,由控制器的活动时间,名义上将为≈10kHz。将LTC1041的采样同步到外部频率源,OSC引脚可由CMOS门。CMOS门是必要的,因为输入振荡器的触发点靠近电源轨和TTL没有足够的输出摆幅。外部驱动,OSC输入的上升沿会有延迟开始采样周期约为5μs。

安芯科创是一家国内芯片代理和国外品牌分销的综合服务商,公司提供芯片ic选型、蓝牙WIFI模组、进口芯片替换国产降成本等解决方案,可承接项目开发,以及元器件一站式采购服务,类型有运放芯片、电源芯片、MO芯片、蓝牙芯片、MCU芯片、二极管、三极管、电阻、电容、连接器、电感、继电器、晶振、蓝牙模组、WI模组及各类模组等电子元器件销售。(关于元器件价格请咨询在线客服黄经理:15382911663)
代理分销品牌有:ADI_亚德诺半导体/ALTBRA_阿尔特拉/BARROT_百瑞互联/BORN_伯恩半导体/BROADCHIP_广芯电子/COREBAI_芯佰微/DK_东科半导体/HDSC_华大半导体/holychip_芯圣/HUATECH_华泰/INFINEON_英飞凌/INTEL_英特尔/ISSI/LATTICE_莱迪思/maplesemi_美浦森/MICROCHIP_微芯/MS_瑞盟/NATION_国民技术/NEXPERIA_安世半导体/NXP_恩智浦/Panasonic_松下电器/RENESAS_瑞莎/SAMSUNG_三星/ST_意法半导体/TD_TECHCODE美国泰德半导体/TI_德州仪器/VISHAY_威世/XILINX_赛灵思/芯唐微电子等等
免责声明:部分图文来源网络,文章内容仅供参考,不构成投资建议,若内容有误或涉及侵权可联系删除。
Copyright © 2002-2023 深圳市安芯科创科技有限公司 版权所有 备案号:粤ICP备2023092210号-1