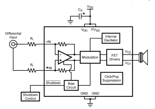
功能描述
LM4670是一个完全集成的单电源高•无需输出滤波器电感负载高效率开关音频放大器。它的特点是外部可配置增益创新调制器,消除LC输出非常快的开启时间:1.35ms(典型值)滤波器与典型的开关放大器一起使用。消除输出滤波器减少外部最小外部组件元件计数,简化电路设计,以及“点击弹出”抑制电路减少了电路板面积。LM4670处理模拟微电源关闭模式输入,采用增量-西格玛调制技术,该技术短路保护降低了输出噪声和THD传统脉冲宽度调制器。提供节省空间的DSBGA和WSON满足LM70的要求移动电话和其他便携式通信应用设备。在一个5V电源上运行,它是能够连续驱动4Ω扬声器负载从2.4V到5.5V。
与典型AB类放大器相比的主要规格。3.6伏
电源驱动一个8Ω扬声器,集成电路的效率在3.6伏,100毫瓦时转化为8Ω扬声器,
100mW功率电平为77%,在600mW 77%(典型)输出功率下达到88%。
LM4670的扬声器负载效率高
与典型AB类放大器相比的主要规格。3.6伏
电源驱动一个8Ω扬声器,集成电路的效率在3.6伏,100毫瓦时转化为8Ω扬声器,
100mW功率电平为77%,在600mW 77%(典型)输出功率下达到88%。
手机平均输出功率为2.3W,THD+N.Its低于1%
PDA灵活的电源要求允许操作
便携式电子设备
LM4670的扬声器负载效率高
与典型AB类放大器相比的主要规格。3.6伏
电源驱动一个8Ω扬声器,集成电路的效率在3.6伏,100毫瓦时转化为8Ω扬声器,
100mW功率电平为77%,在600mW 77%(典型)输出功率下达到88%。
8Ω扬声器3.6V、600mW时的效率,
LM4670的特点是低功耗88%(典型值)
关机模式。关闭可以通过
效率为5V,1W输入8Ω扬声器,87%驱动关机引脚至逻辑低(GND)。(典型)
LM4670的增益是可外部配置的
静态电流,3.6V电源,4.8mA(典型值),允许从多个
总关闭电源电流,0.01μA源,通过对信号进行求和。(典型)
单电源范围,2.4至5.5V

(1) 除非另有规定,否则所有电压均相对于接地针脚进行测量。
(2) 绝对最大额定值表示设备可能发生损坏的极限值。工作额定值表示设备可以正常工作,但不能保证特定的性能限制。电气特性状态直流和交流电气确保特定性能极限的特定试验条件下的规范。这假设设备位于运行额定值。对于没有给出限制的参数,不能保证规格,但是,典型值是一个很好的指示设备性能。
(3) 最大功耗必须在高温下降低,并由TJMAX、θJA和环境温度决定助教。最大允许功耗为PDMAX=(TJMAX–TA)/θJA或绝对最大额定值中给定的数值,以两者为准是比较低的。对于LM4670,TJMAX=150°C。DSBGA封装的典型θJA为220°C/W,WSON封装为64°C/W。
(4) 人体模型,100pF通过1.5kΩ电阻放电。
(5) 机器型号,220pF–240pF通过所有引脚放电。
电气特性(1)(2)
以下规格适用于AV=2V/V(RI=150kΩ),RL=15μH+8Ω+15μH,除非另有规定。限制适用于TA=25°C

(1) 除非另有规定,否则所有电压均相对于接地针脚进行测量。
(2) 绝对最大额定值表示设备可能发生损坏的极限值。工作额定值表示设备可以正常工作,但不能保证特定的性能限制。电气特性状态直流和交流电气确保特定性能极限的特定试验条件下的规范。这假设设备位于运行额定值。对于没有给出限制的参数,不能保证规格,但是,典型值是一个很好的指示设备性能。
(3) 典型规格在25°C下规定,代表参数规范。
(4) 测试限值规定在德州仪器的AOQL(平均出厂质量水平)。
(5) 数据表最小/最大规格限值由设计、测试或统计分析确定。
(6) 在正常的房间环境下测量关机电流。在阳光直射下,ISD最大增加2μa关机引脚应尽可能靠近GND,以实现最小的关机电流。请参阅下面的应用程序信息关闭功能以获取更多信息。
(7) 典型的输出功率数适用于ITL(DSBGA)封装中的LM4670。在WSON(SDA)包中,输出功率将为由于从IC输出焊盘到PCB迹线的电阻更高,所以较低。随着阻抗负载的降低,这种差异增大。
(8) 当驱动4Ω负载至大于10%THD+N时,SDA(WSON)组件中LM4670的最大工作电压为5.0伏。
电气特性(1)(2)(续)
以下规格适用于AV=2V/V(RI=150kΩ),RL=15μH+8Ω+15μH,除非另有规定。限制适用于TA=25°C。





申请信息
通用放大器功能
输出由两个信号组成,由两个信号组成瞬间从近地电位到VDD。两个输出可以独立地脉冲,除了它们可能永远不会同时脉冲,因为这会导致BTL负载上的电压为零。最小值每个脉冲的宽度约为350ns。但是,同一输出上的脉冲可以按顺序出现,在在这种情况下,它们被串联起来,并显示为单个较宽的脉冲,以实现有效的100%占空比。这将在给定的电源电压和负载阻抗下产生最大音频输出功率。LM4670可以实现比AB类放大器更高的效率,同时保持可接受的THD性能。在LM4670输出端发射的短(350ns)驱动脉冲意味着可以通过最小负载电感。音频放大器上典型的传感器负载是非常无反应(感应)的。为了这个可以这么说,负载可以充当它自己的过滤器。这种“无滤波器”开关放大器/传感器负载由于节省了电路板空间和外部元件成本,这种组合在经济上更有吸引力不需要过滤器。
功耗和效率
一般来说,效率被认为是有用功输出除以所需总能量的比率产生它的差别是功耗,通常在集成电路中。这里的关键是“有用”的工作。为音频系统,在可听见的频带中传输的能量被认为是有用的,包括输入信号。亚音速(DC)和超音速分量(>22kHz)不起作用。两者之间的区别来自电源的功率和被转换的音频频带功率在LM4670和传感器负载。LM4670的功耗非常低。这是因为用于形成输出波形的开关的导通电阻通常小于0.25Ω。这个离开了只有传感器负载作为潜在的“汇”为输入功率超过音频带输出功率的一小部分。LM4670只消耗一小部分的多余功率,不需要额外的PCB面积或铜平面充当散热片。
差分放大器说明
随着模拟电压的不断缩小,设计人员正在不断缩小数字信号在限制电压摆动的情况下保持信噪比。LM4670是一个完全不同的具有差分输入和输出级的放大器。差分放大器放大两个输入信号。传统的音频功率放大器通常只提供单端输入相对于差分输入,信噪比降低了6分贝。LM4670还提供了直流输入耦合,消除了两个外部交流耦合,直流闭锁电容器。LM4670可以然而,作为一个单端输入放大器使用,同时仍然保留其完全不同的优点。事实上,完全无关的信号可以放在输入引脚上。LM4670只是放大了这种差异在信号之间。差分放大器的一个主要优点是提高了共模抑制比(CMRR)在单输入放大器上。差分放大器的共模抑制特性降低对地面偏移相关噪声注入的敏感性,在高噪声应用中尤其重要。
PCB布局注意事项
随着输出功率的增加,放大器、负载和电源产生电压降。LM4670和负载结果之间的记录道上的电压损失为输出功率降低,效率降低。电源和LM4670之间的高跟踪电阻与调节不当的电源一样,增加电源线上的纹波也会降低峰值输出权力。由于较高的输出功率,残余跟踪电阻的影响随着输出电流的增加而增加,负载阻抗降低或两者兼而有之。保持最高输出电压摆幅和相应的峰值输出电源,连接输出引脚到负载和电源引脚到电源的PCB轨迹应该尽可能宽,以尽量减少痕迹阻力。使用电源和地面飞机将提供最好的THD+N性能。在降低痕量电阻的同时电力飞机的使用也会产生寄生电容,有助于过滤电源线。
上升沿和下降沿相对于最小脉冲宽度(350ns)必然短,具有典型的上升和下降时间大约为16ns,取决于寄生输出电容。归纳性传感器负载的一个或两个边也会导致过冲,被寄生二极管钳制到每种情况下的GND和VDD。从电磁干扰的角度来看,这是一种可以辐射或传导的侵略性波形对系统中的其他组件造成干扰。保持功率和输出轨迹是至关重要的如果可能的话,要短且防护良好。使用地平面、珠子和微带布局技术都是有用的防止不必要的干扰。随着与LM4670和扬声器之间距离的增加,EMI辐射量将自作为天线的输出线或迹线随着长度的增加变得更加有效。什么是可接受的电磁干扰是高特定于应用程序。放置在LM4670附近的铁氧体片式电感器可能需要减少EMI辐射。铁氧体芯片的特殊应用价值。
电源旁路
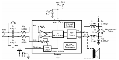
与任何功率放大器一样,正确的电源旁路对于低噪声性能和高功率供应至关重要抑制比(PSRR)。电容器(CS)的位置应尽可能靠近LM4670。典型的应用中,电压调节器带有10μF和0.1μF旁路电容器,可提高供电稳定性。这些电容器不能消除对LM4670电源引脚旁路的需要。1μF钽建议使用电容器。
关机功能
为了在不使用的情况下降低功耗,LM4670包含了可降低电流消耗小于0.01μA。关机触发点显示为电气系统中的典型值在停机特性和滞回电压图中发现了典型的性能特性。它在关机状态下,最好在接地和电源之间切换,以达到最小电流使用。而LM4670可能会在接地和电源之间的停机电压下停用,怠速电流将更大比典型的0.01μA值高。当电压低于VDD时,也可观察到THD增加在播放模式下关闭引脚。LM4670有一个连接在GND和关机引脚之间的内部电阻器。这个电阻器的作用是当关机引脚浮动时,消除任何不需要的状态变化。LM4670将进入停机状态当关机引脚保持浮动状态,或者如果没有浮动,当关机电压超过门槛。为使处于关机状态时的电源电流最小,应将关机引脚驱动至GND或左浮动。如果停机引脚未驱动至GND,则由于内部关断电阻可由方程式1求得。(VSD-接地)/300kΩ
在只有0.5V差的情况下,在停机状态下,将额外消耗1.7μa的电流。正确选择外部部件LM4670的增益由外部电阻Ri设定,在图1中,增益由方程式2给出。最佳THD+N性能达到2V/V(6dB)的增益。平均值=2*150 kΩ/Ri(五/五)建议使用公差为1%或更好的电阻器来设置LM4670的增益。国际扶轮社电阻器应靠近LM4670的输入引脚。保持输入轨迹彼此接近在高噪音环境中,相同长度的CMRR良好,有助于抑制噪音LM4670。耦合到物理上彼此接近的输入轨迹上的噪声将是共模,并且很容易被LM4670拒绝。在某些应用中或当电源为单端时,可能需要输入电容器(见图27和图29)。输入电容器需要阻断电源处的任何直流电压,以便看到直流电压LM4670的输入端子之间是0V。输入电容器用输入产生一个高通滤波器电阻,Ri。高通滤波器的–3dB点可通过方程式3找到。fC=1/(2πRi Ci)(赫兹)
输入电容器也可用于去除低音频频率。小音箱不能再现低音低音频率因此可能需要滤波。当LM4670使用单端电源时,电源接地上的噪声被电容耦合到地上的+输入引脚视为输入信号(参见图29至图31)。将高通滤波器点设置为高于电源噪声频率217Hz(a)例如,GSM手机会过滤掉这些噪音,这样它就不会被放大并在输出端听到。电容器阻抗匹配建议公差为10%或更好。
差分电路配置
LM4670可用于多种不同的电路配置。最简单、性能最好的是DC耦合的差分输入配置如图26所示。上面的等式2用于确定国际扶轮社所需增益的电阻器。输入电容器可以在图27所示的差分配置中使用。上面的等式3用于确定Ci电容器的值,以获得期望的频率响应,这是由Ci和Ri。上面的等式2用于确定Ri的值所需增益的电阻器LM4670可用于放大多个音频源。图28显示了一个双差分输入配置。每个输入的增益可以使用Ri独立设置,以获得最大的设计灵活性每个输入和方程式2的电阻。输入电容器可用于一个或多个电源,以及不同的频率响应取决于电源或直流电压是否需要与电源阻断。
单端电路配置
LM4670也可用于单端电源,但需要输入电容器来阻断任何直流at输入端子。图29显示了典型的单端应用程序配置。增益方程,方程2和频率响应方程3适用于单端结构,如图29所示。当使用多个单端电源时,如图30所示,每个输入端的阻抗端子应相等。要找到与输入引脚+IN相连的Ci3和Ri3的正确值计算了所有单端源的阻抗。单端源相互平行。通过计算所有电容和电阻的并联组合,得到等效电容和电阻Ci3和Ri3Civalues然后是所有Ri值。下面的方程式4和方程式5适用于任何数量的单端源。
Ci3=Ci1+Ci2+Cin。。。(F)
Ri3=1/(1/Ri1+1/Ri2+1/Rin…(Ω)
LM4670还可以使用单端和差分源的组合。一个典型的应用程序单端源和一个差分源如图31所示。利用叠加原理外部组件值可由上述与配置相对应的方程式确定。




除了应用电路所需的最小零件外,在评估电路板,使传统的音频测量可以方便地进行,而不需要额外的设备。这是一个平衡输入,接地差分输出低通滤波器,3dB频率约35kHz,板上终端电阻为300Ω(见图32)。注意电容性负载元素返回地面。这对于共模抑制来说不是最佳的,但是由于独立的脉冲格式在每个输出端都有大量的高频共模输出上的组件。接地电容滤波器元件将电路板上的该元件衰减至降低对分析仪器的高频共模抑制比要求。即使使用接地滤波器,音频信号仍然是差分的,因此需要对任何分析进行差分输入与之相连的仪器。大多数实验室仪器的输入端带有BNC连接器,它们是不差分的因为BNC的环通常是接地的。常用的音频精度分析仪是差分的,但它能够准确地拒绝快脉冲350ns的宽度值得怀疑,因此必须安装车载测量滤波器。当有疑问或信号需要单端,使用音频信号转换器将差分输出转换为单端输出。根据音频转换器的特性,音频信号可能会有一些衰减为了正确衡量绩效,需要考虑这些因素。在测量滤波器的输出端进行的测量相对于未经滤波的主滤波器受到衰减即使是音频输出。这是由于与终端相互作用的电感器的电阻造成的电阻器(300Ω),通常约为-0.25dB(3%)。换句话说,电压水平(和相应的功率通过测量过滤器显示的水平略低于负载时的实际值放在未过滤的输出上。测量用滤波器中的这个小损耗给出了较低的输出功率读数比实际发生在未过滤的输出及其负载上的情况。
安芯科创是一家国内芯片代理和国外品牌分销的综合服务商,公司提供芯片ic选型、蓝牙WIFI模组、进口芯片替换国产降成本等解决方案,可承接项目开发,以及元器件一站式采购服务,类型有运放芯片、电源芯片、MO芯片、蓝牙芯片、MCU芯片、二极管、三极管、电阻、电容、连接器、电感、继电器、晶振、蓝牙模组、WI模组及各类模组等电子元器件销售。(关于元器件价格请咨询在线客服黄经理:15382911663)
代理分销品牌有:ADI_亚德诺半导体/ALTBRA_阿尔特拉/BARROT_百瑞互联/BORN_伯恩半导体/BROADCHIP_广芯电子/COREBAI_芯佰微/DK_东科半导体/HDSC_华大半导体/holychip_芯圣/HUATECH_华泰/INFINEON_英飞凌/INTEL_英特尔/ISSI/LATTICE_莱迪思/maplesemi_美浦森/MICROCHIP_微芯/MS_瑞盟/NATION_国民技术/NEXPERIA_安世半导体/NXP_恩智浦/Panasonic_松下电器/RENESAS_瑞莎/SAMSUNG_三星/ST_意法半导体/TD_TECHCODE美国泰德半导体/TI_德州仪器/VISHAY_威世/XILINX_赛灵思/芯唐微电子等等
免责声明:部分图文来源网络,文章内容仅供参考,不构成投资建议,若内容有误或涉及侵权可联系删除。
Copyright © 2002-2023 深圳市安芯科创科技有限公司 版权所有 备案号:粤ICP备2023092210号-1