特征
单位增益带宽:250MHz
宽带:100MHz GBW
高转换率:150V/ s 低噪声:6.5nV/√Hz
轨间I/O
高输出电流:>100mA
出色的视频性能:
差分增益:0.02%,差相:0.09 0.1dB增益平坦度:40MHz
低输入偏置电流:3pA
静态电流:4.9mA
热关机
电源范围:2.5V至5.5V
关机IQ<6 A 微型和PowerPAD软件包
应用
视频处理
超声波
光网络,可调谐激光器
光电二极管跨阻放大器
有源滤波器
高速积分器
模数转换器输入缓冲器
数模转换器输出放大器
条形码扫描仪
通信
说明
OPA357系列高速电压反馈CMOS运算放大器是为视频和其他需要宽带的应用而设计的。它们是单位增益稳定,可以驱动大电流输出。差分增益为0.02%,差分相位为0.09°。每个通道的静态电流只有4.9mA。
OPA357系列运算放大器经过优化,可在低至2.5V(±1.25V)和高达5.5V(±2.75V)的单电源或双电源上运行。共模输入范围超出电源范围。输出摆幅在100mV范围内,支持宽动态范围。
对于需要100毫安连续输出电流的应用,可提供单SO-8功率板版本。
单一版本(OPA357)采用微型SOT23-6和SO-8 PowerPAD封装。双版本(OPA2357)在MSOP-10软件包中提供。
双版本的特点是完全独立的电路,以降低串扰和避免相互作用。所有这些都是在扩展的−40°C到+125°C温度范围内指定的。
OPAx357相关产品

引脚配置

注:(1)、SOT23-6的引脚1是通过调整包装标记的方向来确定的,如图所示。
(2)、NC表示没有内部连接。
(3)、电源板应连接到V-或左浮动。
典型特征
除非另有说明,否则在TA=+25°C,VS=5V,G=+1,RF=0Ω,RL=1kΩ,并连接至VS/2。











应用程序信息
OPA357是一种CMOS、轨间I/O、高速、电压反馈运算放大器,设计用于视频、高速和其他应用。它有单或双运算放大器。
该放大器具有100MHz的增益带宽和150V/μs的转换率,但单位增益稳定,可以作为+1V/V电压跟随器工作。
工作电压
OPA357的电源范围为+2.7V至+5.5V(±1.35V至±2.75V)。但是,电源电压的范围为+2.5V至+5.5V(±1.25V至±2.75V)。高于7.5V(绝对最大值)的电源电压会永久损坏放大器。
随电源电压或温度变化的参数见本数据表的典型特性部分。
启用功能
OPA357的Enable函数是使用Schmitt触发器实现的。通过向启用引脚施加TTL高电压电平(参考V-)来启用放大器。相反,TTL低电压电平(参考V−)将禁用放大器,将其电源电流从4.9mA降低到每个放大器仅3.4μa。每个通道都有独立的启用引脚(双版本),提供了最大的设计灵活性。对于便携式电池操作应用,此功能可用于大大降低平均电流,从而延长电池寿命。
使能输入可以建模为一个CMOS输入门,其上拉电阻为100kΩ。该引脚应连接到一个有效的高或低电压或驱动,而不是左开路。
启用时间为100ns,禁用时间仅为30ns。这使得OPA357可以作为门控放大器工作,或者将其输出多路复用到公共输出总线上。禁用时,输出假定为高阻抗状态。
轨对轨输入
OPA357规定的输入共模电压范围超出电源轨100mV。这是通过一个互补的输入级实现的,一个N通道输入差分对与P通道差分对,如图1所示。N-通道对对于靠近正轨的输入电压有效,通常高于正极电源(V+)-1.2V至100mV,而P-通道对对于从负极电源下方100毫伏到大约(V+−1.2V)的输入打开。存在一个小的过渡区,通常为(V+)-1.5V至(V+)-0.9V,其中两对都是打开。该600毫伏过渡区可随工艺变化而变化±500毫伏。因此,在低端,过渡区(两个输入级均开启)的范围为(V+)-2.0V至(V+)-1.5V,高端可达(V+−0.9V至(V+)-0.4V。
双折叠共源共源代码将来自两个输入对的信号相加,并向AB类输出级提供差分信号。

轨对轨输出
AB类输出级采用共源晶体管实现轨对轨输出。对于高阻抗负载(>200Ω),输出电压摆幅通常为离电源轨100毫伏。当负载为10Ω时,可以在保持高开环增益的同时实现有用的输出摆幅。见输出电压摆幅与输出电流的典型特性曲线。
输出驱动
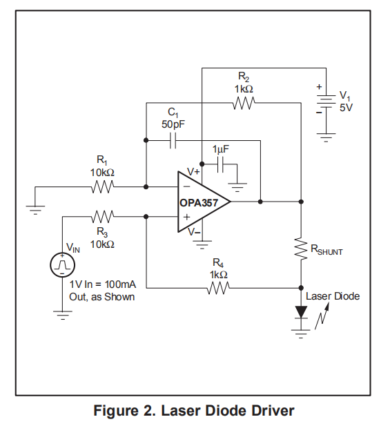
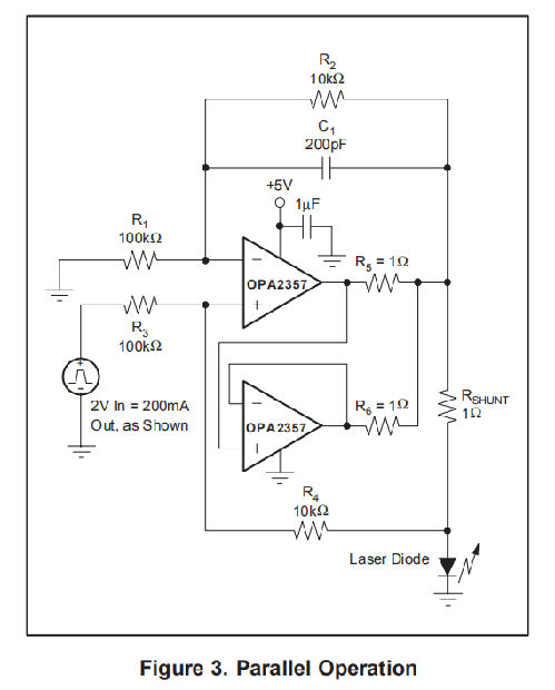
OPA357的输出级可以提供±100mA的连续输出电流,并且在5V电源上仍然提供大约2.7V的输出摆幅,如图2所示。为达到最大可靠性,不建议运行超过±100mA的连续直流电流。参考典型的输出电压摆幅与输出电流的特性曲线。为了提供大于±100mA的连续输出电流,OPA357可并联运行,如图3所示。
OPA357将提供高达200mA的峰值电流,这与典型的短路电流相对应。因此,提供了一个片内热关机电路,以保护OPA357免受危险的高结温影响。在160°C时,保护电路将关闭放大器。当结温冷却到140℃以下时,将恢复正常工作。


视频
OPA357输出级能够驱动标准的后端接75Ω视频电缆,如图4所示。通过反向端接传输线,它不会向驱动器显示电容性负载。正确背面端接的75Ω电缆不会显示为电容;它仅向OPA357输出提供150Ω的电阻负载。

OPA357可以用作RGB图形信号的放大器,该信号在视频黑电平下的电压为零,通过对信号进行偏移和交流耦合。见图5。

宽带视频多路复用
视频速度放大器的一个常见应用是将多个放大器输出连接在一起,然后从几个可能的视频输入中选择哪一个输入到一条线路上。这个简单的有线或视频多路复用器可以使用OPA357轻松实现;见图6。

驱动模拟-数字转换器
OPA357系列运算放大器提供60纳秒的稳定时间至0.01%,使其成为驱动中高速采样a/D转换器和参考电路的好选择。OPA357系列提供了一种有效的方法来缓冲A/D转换器的输入电容和由此产生的电荷注入,同时提供信号增益。
驱动A/D转换器的OPA357见图7。在OPA357处于逆变配置的情况下,反馈电阻器上的电容器可用于过滤信号中的高频噪声;见图7。
容性负载与稳定性
OPA357系列运算放大器可以驱动各种电容性负载。然而,在某些条件下,所有运算放大器都可能变得不稳定。运算放大器的配置、增益和负载值只是确定稳定性时要考虑的几个因素。单位增益结构的运算放大器最容易受到电容负载的影响。电容性负载与运算放大器的输出电阻以及任何附加负载电阻发生反应,在小信号响应中产生一个极点,降低相位裕度。详见各种CL的典型特性曲线频率响应。
OPA357的拓扑结构增强了它驱动电容性负载的能力。在单位增益,这些运算放大器表现良好的大电容负载。详见推荐的典型特性曲线RS vs电容性负载和频率响应vs电容性负载。
改进单位增益配置中电容性负载驱动的一种方法是在输出端串联一个10Ω到20Ω的电阻器,如图8所示。这显著减少了大电容性负载时的振铃现象参见典型的特性曲线频率响应与电容性负载的关系。然而,如果有一个电阻负载与电容负载并联,RS会产生一个分压器。这会在输出端引入直流误差,并略微减小输出摆幅。这个错误可能无关紧要。例如,在RL=10kΩ和RS=20Ω的情况下,输出只有大约0.2%的误差。


宽带跨阻放大器
宽带宽,低输入偏置电流,低输入电压和电流噪声使得OPA357成为低压单电源应用的理想宽带光电二极管互阻放大器。低电压噪声很重要,因为光电二极管电容使电路的有效噪声增益在高频下增加。
如图9所示,跨阻设计的关键元素是期望的二极管电容(包括OPA357的寄生输入共模和差模输入电容(2+2)pF)、所需的跨阻增益(RF)和OPA357(100MHz)的增益带宽积(GBP)。设置这3个变量后,可以设置反馈电容值(CF)来控制频率响应。

为了获得最大平坦的二阶巴特沃斯频率响应,反馈极点应设置为:

典型的表面贴装电阻器的寄生电容约为0.2pF,必须从计算的反馈电容值中扣除。
带宽计算公式如下:

对于更高的跨阻带宽,可以使用高速CMOS OPA355(200MHz GBW)或OPA655(400mhzgbw)。
PCB布局
OPA357应采用良好的高频印刷电路板(PCB)布局技术。大量使用接地层、短而直接的信号轨迹,以及位于V+引脚的适当旁路电容器将确保清洁、稳定的运行。大面积的铜也提供了一种消散正常运行时产生的热量的方法。
插座绝对不建议与任何高速放大器一起使用。
10nF陶瓷旁路电容器是最小推荐值;当驱动低电阻负载时,并联添加1μF或更大的钽电容器可能会有好处。提供足够的旁路电容对于实现非常低的谐波和互调失真至关重要。
功率损耗
除了常规的SOT23-6和MSOP-10,OPA357的单、双版本也有一个SO-8功率板。SO-8 PowerPAD是标准尺寸的SO-8封装,封装底部裸露的引线框架直接焊接到PCB上,以产生极低的热阻。这将大大增强OPA357的功耗能力,并消除了传统上在热封装中使用的笨重散热片和片塞。这个包可以很容易地安装使用标准的PCB组装技术。注:由于SO-8 PowerPAD与标准SO-8封装的引脚兼容,OPA357可直接替换现有插座中的运算放大器。建议始终将PowerPAD焊接到PCB,即使是低功耗的应用程序也是如此。这为引线框架模架垫和PCB之间提供了必要的热连接和机械连接。
对于电阻负载,最大功耗发生在电源电压一半的直流输出电压。交流信号的损耗更低。应用公告AB-039(SBOA022),功率放大器应力和功率处理限制,解释了如何计算或测量异常信号和负载的功耗。
任何启动热保护电路的趋势都表明功耗过大或散热不足。为了可靠运行,结温最高应限制在150°C。为了估计完整设计中的安全裕度,请提高环境温度,直到热保护在160°C下触发。热保护应在应用的最大预期环境条件以上触发35°C以上。
PowerPAD热增强包
OPA357采用了so8powerpad封装,这是一种热增强的标准尺寸IC封装,旨在消除传统热封装中使用的笨重散热片和片塞。这个包可以很容易地安装使用标准的PCB组装技术。
PowerPAD封装的设计使得引线框架模具垫(或热垫)暴露在IC底部,如图10所示。这在模具和封装外部之间提供了极低的热阻(JC)路径。集成电路底部的热垫直接焊接到PCB上,使用PCB作为散热片。此外,电镀通孔(过孔)为PCB背面提供了一条低热阻热流道。

PowerPAD组装过程
1、电源板必须连接到设备的最大负电源电压,在单电源应用中,该电压将接地,在分体式电源应用中,该电压将接地。
2、准备带有顶部蚀刻图案的PCB,如图11所示。根据具体的装配工艺要求,具体的地面设计可能会有所不同。导线和热焊盘都应进行蚀刻。

3、在热垫区域放置推荐数量的电镀通孔(或热通孔)。这些孔的直径应为13密耳。它们保持很小,这样在回流焊期间,通过孔的焊料芯吸不是问题。SO-8PowerPad封装的最小建议孔数为5,如图11所示。
4、建议(但不要求)在封装下方和热垫区域外放置少量的额外孔。这些孔在铜热焊盘和接地层之间提供了额外的热通道。它们可能更大,因为它们不在需要焊接的区域,所以芯吸不是问题。如图11所示。
5、将所有孔(包括热焊盘区域内和焊盘区域外的孔)连接到内部接地平面或其他内部铜平面(对于单电源应用),以及连接到V−上(对于分体式电源应用)。
6、当布置这些孔时,不要使用典型的webor spoke via连接方法,如图12所示。网络连接有一个高热阻连接,有助于减缓焊接过程中的热传递。这使得焊接具有接地平面连接的过孔更加容易。然而,在这种应用中,低热阻是最有效的传热要求。因此,PowerPAD组件下的孔应与内部接地平面连接,并在整个电镀通孔周围进行完整连接。

7、顶部焊接面罩应使焊盘连接和热焊盘区域暴露。热垫区域应露出13密耳的孔。热焊盘区域外较大的孔可以用焊接掩模覆盖。
8、在所有外露的焊盘区域和所有的焊盘上涂上热焊膏。
9、有了这些准备步骤,PowerPAD ICis就可以简单地放置到位,并像任何标准表面贴装组件一样完成焊接回流焊操作。这将导致零件正确安装。
安芯科创是一家国内芯片代理和国外品牌分销的综合服务商,公司提供芯片ic选型、蓝牙WIFI模组、进口芯片替换国产降成本等解决方案,可承接项目开发,以及元器件一站式采购服务,类型有运放芯片、电源芯片、MO芯片、蓝牙芯片、MCU芯片、二极管、三极管、电阻、电容、连接器、电感、继电器、晶振、蓝牙模组、WI模组及各类模组等电子元器件销售。(关于元器件价格请咨询在线客服黄经理:15382911663)
代理分销品牌有:ADI_亚德诺半导体/ALTBRA_阿尔特拉/BARROT_百瑞互联/BORN_伯恩半导体/BROADCHIP_广芯电子/COREBAI_芯佰微/DK_东科半导体/HDSC_华大半导体/holychip_芯圣/HUATECH_华泰/INFINEON_英飞凌/INTEL_英特尔/ISSI/LATTICE_莱迪思/maplesemi_美浦森/MICROCHIP_微芯/MS_瑞盟/NATION_国民技术/NEXPERIA_安世半导体/NXP_恩智浦/Panasonic_松下电器/RENESAS_瑞莎/SAMSUNG_三星/ST_意法半导体/TD_TECHCODE美国泰德半导体/TI_德州仪器/VISHAY_威世/XILINX_赛灵思/芯唐微电子等等
免责声明:部分图文来源网络,文章内容仅供参考,不构成投资建议,若内容有误或涉及侵权可联系删除。
Copyright © 2002-2023 深圳市安芯科创科技有限公司 版权所有 备案号:粤ICP备2023092210号-1