逐步设计
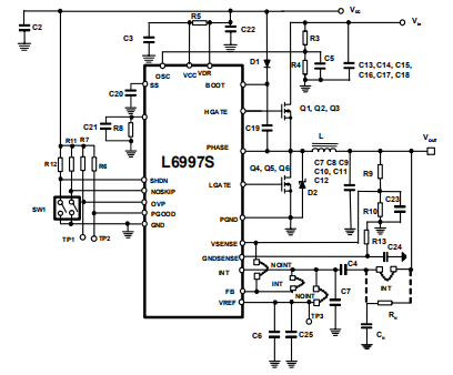
应用条件:VIN=3.3V,±10%VOUT=1.25V IOUT=5A FSW=270kHz
输入电容器。
脉冲电流(平均值为零)流过buck变换器的输入电容器。该电流的交流分量相当高,并在电容器的ESR上消耗大量的功率:

电容器必须提供的均方根电流由:
其中δ是应用的占空比忽略最后一项,方程简化为:
哪个最大值对应于δ=1/2,等于Iout/2因此,在最坏的情况下,输入电容器的有效值纹波电流额定值应高达各自最大输出电流的一半。电解电容器是最常用的,因为它们是最便宜的,而且有广泛的市场均方根电流额定值范围。唯一的缺点是,对于给定的额定电流,它们比其他电容器物理上更大。非常好的钽电容器即将推出,具有非常低的ESR和小尺寸。唯一的问题是,如果在充电过程中受到非常高的电流,它们有时会燃烧。所以,是的最好避免这种类型的电容器作为输入滤波器的器件。事实上,它们可能会受到高浪涌的影响连接到电源时的电流。如果适用于要求的电容值和额定电压,对于给定的物理尺寸,陶瓷电容器通常具有较高的均方根电流额定值(由于低血沉)。缺点是成本相当高。可能的解决方案:

电感器
定义电感时,首先要确定电感值。其最小值由以下公式给出:

式中RF=∆I/IOUT(基本上约为30%)。
根据我们的参数:最小值≥2μH饱和电流必须高于5A
输出电容和纹波电压
根据静态和动态输出电压精度选择输出电容器。静态输出电压精度主要取决于输出电容器的电流变率,而动态精度通常取决于ESR和电容值。如果1.25V输出电压的静态精度为±1%,则输出纹波为±12.5mV。为了根据输出精度确定ESR值,需要计算纹波电流:

其中FSW=270kHz。
根据上面的等式,纹波电流约为1.25A。因此,ESR由以下公式得出:

动态规格有时比静态要求更宽松,无论如何,必须确保最小输出电容,以避免在负载瞬态过程中因充电和放电而引起的输出电压变化。为了使装置控制回路正常工作,输出电容器ESR(τ=ESR)引入零点·Cout)必须至少比开关频率小十倍。低ESR钽电容器零度接近10千赫,适合输出滤波。输出电容值COUT及其ESR,ESRCOUT,应分别足够大和足够小,以保持输出电压在精度范围内一个负载瞬态,并给设备一个最小的信噪比。电流纹波流经输出电容器,因此也应计算出以维持该纹波:均方根电流值由式18给出。

MOSFET和肖特基二极管
3.3V总线为器件的栅极驱动器供电,强烈建议使用超低电平MOSFET,尤其是大电流应用。MOSFET击穿电压VBRDSS必须大于VINMAX有一定的裕度。一旦确定了允许的功耗,就可以选择RDSON。通过选择相同的功率MOSFET对于us和ls,它们消耗的总功率不依赖于占空比。因此,如果PON这个功率损耗(额定输出功率的百分之几)是要求的吗RDSON(@25°C)可由以下公式得出:

α是RDSON的温度系数(通常,对于这些低压等级,α=510-3°C-1)和允许温升。然而,值得注意的是,一般而言,RDSON越低,门越高充电QG,这会导致更高的门驱动器消耗。事实上,每个开关周期,都有一个电荷QG移动从输入电源到接地,产生等效驱动电流:

一个肖特基二极管可以增加在高开关频率下的系统效率(其中死区时间可能是整个切换周期的一个重要部分)。此可选二极管必须并联放置,同步整流器必须有反向电压VRRM比VINMAX大。必须选择二极管的电流大小,以使其处于安全工作状态。为了使用比可能少的空间,在一个封装中选择了一个双MOSFET:STS5DNF20V
输出电压设定
第一步是选择输出分压器来设置输出电压。要选择这个值没有条件,但低分频器网络值(约100Ω)会降低低电流下的效率;相反,高分频器会降低效率网络(100KΩ)增加噪声影响。从1KΩ到10KΩ的网络分配器值正确。我们选择了:
R3=1KΩ
R2=1.1KΩ
通过将分压器从输出端连接到VSENSE引脚,可以调节设备的输出电压。最小值输出电压为VOUT=VREF=0.6V。一旦输出分频器和分频器设计为所需的输出电压和开关频率,下式给出最小输入电压,允许L6997S调节(对应于TOFF=TOFFMIN):

电压前馈
从方程1、2和3中,选择270kHz的开关频率可以选择电阻分压器。
例如:
R3=470KΩ
R4=8.5KΩ
限流电阻器
根据方程式8,考虑到RDSON STS5DNF20V和ICIR=5A,可以设置谷电流限值:R8=120KΩ
积分器电容器
假设FU=15kHz,VOUT=1.25V。由于VREF=0.6V,根据装置描述的方程式2,它遵循αOUT=0.348,根据方程式5遵循C=250pF。输出纹波在22mV左右,因此系统不需要第二个积分器。
软起动电容器
考虑到第10页的软启动方程(公式11),可以发现:CSS=150磅/平方英尺这些方程在空载情况下是有效的。当存在活动荷载时,方程结果更为复杂;进一步一些有功负荷会产生意想不到的影响,因为在软启动过程中,高于预期的电流会导致更改启动时间。在这种情况下,电容值可以在应用中选择;不管怎样,Eq11给出了关于CSS值。

15A演示板说明
评估板显示设备在以下条件下的运行情况:VIN=3.3V VOUT=1.8V IOUT=15A,FSW=200KHz,无积分器功能。评估板有两种不同的输入电压:VCC[从3V到5.5V]用于为设备供电,并为电源转换提供VIN[高达35V]。通过这种方式,改变功率元件的配置(CIN、COUT、MOSFET、L),可以评估不同条件下的器件性能。也可以在船上安装一个用于产生VCC的线性调节器。在最上面还有两个开关和四个跳线。这两个开关有不同的目标:最接近VCC用于在VCC和VIN都存在时打开/关闭设备;使用另一个靠近R11的打开/关闭PFM功能。设备也可以用电源打开,但要正确启动序列是必需的。必须先提高车辆识别号(VIN),然后才能应用VCC。如果顺序正确不尊重设备将无法启动。跳线用于设置积分器功能并使用遥感;有关更多信息,请参阅跳线表。有时使用积分器配置时,需要低频滤波器以减少噪声干扰。极值应为至少比开关频率高5倍。低通滤波器应以这种方式插入:电阻,在INT跳线位置,电容器在电阻器和接地之间(参考示意图)。

演示板布局
实际尺寸:5.7cm x 7.7cm(2.28英寸x 3。08英寸)

效率曲线


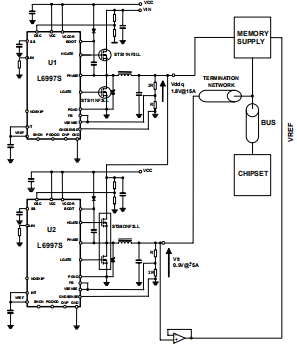
DDR存储器和终端电源
双数据速率(DDR)存储器需要特定的电源管理架构。这是因为驱动芯片组和存储器输入之间的跟踪必须用电阻器终止。因为芯片组驱动存储器有一个推挽输出缓冲器,终端电压必须能够产生和吸收电流。此外,终端电压必须等于存储器电源(输入端)的一半记忆是一个差分阶段,需要一个参考偏差的中点)和跟踪它。对于DDRI内存电源为2.5V,终端电压为1.25V,而DDRII的存储电源为1.8V,终端电压为0.9V。图27显示了使用2 x L6997S。1.8V部分为内存供电,0.9V部分提供终端电压。

存储器和终端电源所需的电流取决于存储器类型和大小。图28和29显示了中显示的应用程序的终止部分图27。


Ch1->感应器电流
Ch2->阶段节点
Ch3->输出电压

安芯科创是一家国内芯片代理和国外品牌分销的综合服务商,公司提供芯片ic选型、蓝牙WIFI模组、进口芯片替换国产降成本等解决方案,可承接项目开发,以及元器件一站式采购服务,类型有运放芯片、电源芯片、MO芯片、蓝牙芯片、MCU芯片、二极管、三极管、电阻、电容、连接器、电感、继电器、晶振、蓝牙模组、WI模组及各类模组等电子元器件销售。(关于元器件价格请咨询在线客服黄经理:15382911663)
代理分销品牌有:ADI_亚德诺半导体/ALTBRA_阿尔特拉/BARROT_百瑞互联/BORN_伯恩半导体/BROADCHIP_广芯电子/COREBAI_芯佰微/DK_东科半导体/HDSC_华大半导体/holychip_芯圣/HUATECH_华泰/INFINEON_英飞凌/INTEL_英特尔/ISSI/LATTICE_莱迪思/maplesemi_美浦森/MICROCHIP_微芯/MS_瑞盟/NATION_国民技术/NEXPERIA_安世半导体/NXP_恩智浦/Panasonic_松下电器/RENESAS_瑞莎/SAMSUNG_三星/ST_意法半导体/TD_TECHCODE美国泰德半导体/TI_德州仪器/VISHAY_威世/XILINX_赛灵思/芯唐微电子等等
免责声明:部分图文来源网络,文章内容仅供参考,不构成投资建议,若内容有误或涉及侵权可联系删除。
Copyright © 2002-2023 深圳市安芯科创科技有限公司 版权所有 备案号:粤ICP备2023092210号-1