一般说明
LM2612降压型DC-DC变换器是为单锂离子为超低压电路供电手机。它提供高达400毫安(B级为300毫安),超过输入电压范围为2.8V至5.5V。引脚可编程输出电压为1.05V、1.3V、1.5V或1.8V,允许调整对于MPU电压选项,无需重新设计或外部反馈电阻。该设备有三个引脚可选择的模式,以最大限度地移动电话和类似便携式应用的电池寿命。低噪声PWM模式提供600kHz固定频率减少射频干扰和数据采集的操作满功率运行期间的应用。在PWM模式下,内部同步整流提供了高效率(91%典型值。1.8伏)。同步输入允许同步开关频率在500kHz到1MHz的范围内避免与系统频率互调产生噪声。低电流滞回PFM模式降低静态电流在系统待机期间为150μA(典型值)。关机模式关闭设备并将电池消耗降低到0.1μA(典型值)。附加功能包括软启动和电流过载保护。LM2612提供10针微型贴片封装。这个封装采用国家级晶圆级芯片级微型贴片技术和提供尽可能小的尺寸。只有三个小型外表面贴装元件、电感器和需要两个陶瓷电容器。
主要规格
通过单个锂离子电池(2.8V至5.5V)工作
引脚可编程输出电压(1.05V、1.3V、1.5V和1.8伏)
400毫安最大负载能力(B级为300毫安)
±2%PWM模式直流输出电压精度
2mV典型PWM模式输出电压纹波
150μA典型PFM模式静态电流
0.1μA典型关机模式电流
高PWM模式的n内部同步整流
效率(2.8VIN,1.8VOUT时91%)n 600kHz PWM模式开关频率用于PWM模式频率同步的n同步输入从500kHz到1MHz
特征
超微型10针微型贴片封装
只有三个微小的表面贴装外部组件必修的
使用小型陶瓷电容器。
内部软启动
电流过载保护
无需外部补偿
应用
移动电话
手持收音机
电池供电设备
绝对最大额定值(注1)
PVIN,VDD,至SGND−0.2V至+6V
PGND至SGND−0.2V至+0.2V
EN,同步/模式,VID0,VID1到SGND−0.2V至+6V
FB、SW(GND−0.2V)至(VDD+0.2V)
储存温度范围−45˚C至+150˚C
引线温度(焊接,10秒)260˚C
结温(注2)−25˚C至125˚C
最小ESD额定值
人体模型,C=100pF,R=1.5千欧±2.5千伏
热阻(θJA)
LM2612ABP和LM2612BBP(注3)170˚C/W
电气特性
标准字体规格适用于TA=TJ=25˚C,粗体字规范适用于整个工作温度范围(TA=TJ=−25˚C至+85˚C)。除非另有规定,否则PVIN=VDD=EN=SYNC=3.6V,VID0=VID1=0伏。

电气特性(续)
标准字体规格适用于TA=TJ=25˚C,粗体字规范适用于整个运行温度

注1:绝对最大额定值表示设备可能发生损坏的极限值。操作额定值是设备预期的工作条件功能正常,但参数规格可能无法保证。有关保证规格和相关测试条件,请参阅最小和最大限值和电气特性表中的条件。电气特性表限值由生产测试、设计或使用标准的相关性保证统计质量控制方法。典型(典型)规范是指在25℃时的平均值或平均值,不作保证。
注2:在PWM模式下,如果结温超过装置最高结温150˚C,将发生热关机。
注3:2层PCB(0.5/0.5 oz.cu)规定的热阻。
注4:3层PCB(2/1/1 oz.cu)和12个直径为0.33mm的通孔规定的热阻(见应用注释AN-1187)。
注5:LM2612专为手机应用而设计,通电后开机由系统处理器和内部UVLO(欠电压)控制锁定)电路是不必要的。LM2612没有UVLO电路,应该通过保持EN引脚低,直到输入电压超过2.8V来保持关机状态。尽管在低输入电压下,LM2612在预生产评估期间表现出安全行为,但这不能保证。
注6:反馈电压在1.5V输出设置处被调整。其他输出电压来自内部DAC的分频比的引脚选择。这个反馈电压的精度为±2%,但1.05V设置为5%。联系国家半导体公司的便携式电源应用小组,如果需要其他电压微调。
注7:磁滞电压是FB上的最小电压摆幅,它导致内部反馈和控制电路打开内部PFET开关,并且然后关闭,在PFM模式下。
注8:电流限制是内置的,固定的,不可调。如果在输出电压低于约0.7V时达到电流限制,则内部PFET开关转动关断2.5μs以允许电感器电流减小。
注9:EN是一个CMOS施密特触发器数字输入,逻辑阈值随VDD引脚的电源电压而变化。标称逻辑阈值为高阈值和低阈值分别约为0.71VDD和0.55VDD。
注10:同步驱动,外部时钟在VIN和GND之间切换。当外部时钟处于同步状态时,IC将在外部时钟频率。LM2612与外部时钟的上升沿同步。
典型工作特性
LM2612ABP,图1电路,VIN=3.6V,TA=25˚C,L1=10μH,除非另有说明。


典型工作特性LM2612ABP,图1电路,VIN=3.6V,TA=25˚C,L1=10μH,除非另有说明。(续)

设备信息
LM2612是一种简单的降压型DC-DC转换器,用于为单元中的低压CPU或DSP供电手机和其他小型电池供电设备。它提供1.05V、1.3V、1.5V或单个2.8V至5.5V锂离子电池的1.8V电压。它是最大负载能力为400毫安(300毫安B级)。该装置有三个引脚可选择操作手机和其他复杂便携式设备所需的模式设备。这类应用程序通常只花费他们的时间在全速运转。在满功率运行期间,同步或固定频率的PWM模式提供完全的输出电流能力,同时尽量减少对敏感中频和数据采集电路的干扰。PWM模式使用同步整流以提高效率:通常91%用于100mA负载,1.8V输出,2.8V输入。这些应用程序剩下的时间用在低电流待机状态运行或关机以节省电池电量。期间待机运行,滞后PFM模式减少静态电流为150μA(典型值),最大限度延长电池寿命。关闭模式关闭设备并减少电池消耗至0.1μA(典型值)。LM2612具有良好的性能和全套特性。它是基于电流模式开关buck循环限流结构。直流脉宽调制对于大多数输出电压,模式输出电压精度为±2%,对于1.05V,精度为±3%。同步/模式输入接受外部时钟在500kHz和1MHz之间。输出电压选择引脚消除了外部反馈电阻。附加功能包括软启动、电流过载保护、过电压保护和热过载保护。LM2612采用芯片规模的10针微型芯片构成SMD封装。微型SMD封装提供最小的空间关键型应用的可能大小,如单元电话。所需的外部组件只有一小部分10uH电感器,10uF和22uF陶瓷电容器减少电路板面积。

电路操作
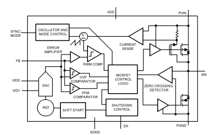
参考图1、图2和图3 LM2612操作如下:在每次切换的第一部分循环,LM2612中的控制块打开内部PFET开关。这允许电流从输入端流出通过电感器输出滤波电容和负载。电感器将电流限制在斜率为(VIN)的斜坡上-VOUT)/L,通过在磁场中储存能量。在在每个循环的第二部分,控制器转动PFET切断电源,阻断输入电流,然后打开NFET同步整流器。作为回应电感器的磁场崩溃,产生一个电压强制电流从地面通过同步整流器输出滤波电容和负载。因为储存的能量传回电路并耗尽电感器电流以VOUT/L的斜率下降。如果电感器电流在下一个周期前达到零,同步关闭整流器以防止电流倒流。输出当电感电流为高,低时释放,使电压平滑负荷。输出电压通过调节PFET来调节接通时间以控制发送到装载。其效果与将开关和同步整流器形成的占空比调制矩形波发送到由电感和输出滤波电容器。输出电压等于SW引脚处的平均电压。

PWM操作
LM2612可通过以下方式设置为电流模式PWM操作将同步/模式引脚连接到VDD。PWM时(脉冲宽度调制)模式,通过以恒定频率切换来调节输出电压,然后调整每个周期的能量,以控制负载的功率。通过调节PFET开关来设置每个循环的能量导通时间脉冲宽度控制电感电流峰值。这个通过使用触发器驱动的PFET开关来实现通过振荡器和比较器来比较斜坡来自电流检测放大器,错误信号来自电压反馈误差放大器。在每个开头周期,振荡器设置触发器并打开PFET开关,导致电感器电流上升。当电流感应信号通过误差放大器信号,PWM比较器重置触发器并关闭PFET开关,结束循环的第一部分。NFET同步整流器开启,直到下一个时钟脉冲或电流上升到零。如果拉低输出电压,误差放大器输出增加,使感应器电流上升在比较器关闭PFET开关之前。这会增加发送到输出端的平均电流并进行调整因为负荷的增加。在进入PWM比较器之前,电流感应信号用斜率补偿斜坡求和电流反馈回路稳定振荡器。在循环的第二部分,过零检测器关闭NFET同步整流器如果电感电流斜坡归零。

A: 电感器电流,500mA/div
B: 开关引脚,2V/div
C: VOUT,10mV/div,交流耦合
A: 电感器电流,500mA/div
B: 开关引脚,2V/div
C: VOUT,50mV/div,交流耦合
PFM操作
将同步/模式引脚连接到SGND设置LM2612滞后的PFM操作。而在PFM中(脉冲频率调制)模式下,输出电压通过开关调节,每个周期的离散能量,然后调节控制负载功率的循环率或频率。这是通过使用误差比较器来检测输出电压和控制PFET开关。设备将作为负载放电输出滤波器电容,直到输出电压降到PFM误差比较器的下限以下。然后通过一个循环来比较打开PFET开关。这使得电流从输入端,通过电感器到输出端,充电输出滤波电容器。当输出电压高于PFM误差比较器。PFET开关关闭后输出电压随着电感器的转移而升高将电流输入输出电容器输出控制器。因此,PFM的输出电压纹波模式与误差比较器和感应器电流的滞后成正比。在PFM模式下,设备只根据需要进行切换负荷。这通过降低功率来降低电流消耗在电路中的开关动作期间消耗内部MOSFET中的过渡损耗、栅极驱动电流、电感中的涡流损耗等,也证明了轻负载电压调节。在第二部分在循环中,NFET同步整流器的本征体二极管导通,直到电感电流上升到零。LM2612不开启同步整流器在PFM模式下。
工作模式选择
(同步/模式引脚)同步/模式数字输入引脚用于选择PWM或PFM工作模式。设置同步/模式高(高于1.3V)用于600kHz PWM操作,当系统有功,负载大于50mA。设置同步/模式低(0.4V以下)当负载小于50mA,用于精确调节和降低系统运行时的电流消耗待命LM2612有一个
过电压保护功能,在低负载条件下(<50mA)下,如果设备保持在PWM模式,则可能激活该功能以防止输出电压过高。有关更多信息,请参阅电压保护。使用同步/模式引脚选择模式转换速率大于5V/100μs。使用比较器Schmitt驱动同步/模式引脚的触发器或逻辑门。不要保持引脚浮动,允许其在逻辑电平之间徘徊。这些措施将防止输出电压错误否则,响应于不确定的逻辑状态而发生。当频繁切换模式时,确保最小负载以保持输出电压的调节。最小负荷要求根据模式变化频率而变化。当模式为每100毫秒更换一次,85微安10毫秒,800微安1毫秒。
频率同步
(同步/模式引脚)同步/模式输入也可用于频率同步。将LM2612与外部时钟,使用同步电压上升至12.2V时,启动电压超过1V时钟。当与外部时钟同步时,它在PWM模式。设备可以同步到50%频率从500kHz到1MHz的占空比时钟。当将外部时钟应用到同步/模式引脚。每个时钟周期的高低周期应在1.3μs之间和200ns,占空比在30%和70%之间。这个总时钟周期应小于等于2μs。打卡/过冲应小于100毫伏低于地面或以上卖方尽职调查。当应用嘈杂的时钟信号时,尤其是尖锐的评估期间,长电缆发出的边缘信号,终止在其特性阻抗下的电缆;在同步引脚,如有必要,软化转换率和过冲/欠冲。注意脉冲发出的尖锐的信号或者函数发生器可以产生高的欠/过冲在端接不当的电缆末端为10V。使用具有转换速率的信号驱动同步/模式引脚速度超过5V/100μs。使用比较器施密特触发器或驱动同步/模式引脚的逻辑门。别动别针浮动的允许它在逻辑电平之间徘徊。这些这些措施将防止输出电压误差,这些误差可能在不确定的逻辑状态下发生。
过电压保护
LM2612有一个过电压比较器,可以防止当设备离开时,输出电压过高低负载条件下的PWM模式。否则输出电压可能会从最小值上升到超出调节范围由于最小200ns,每个循环的能量转移在PWM模式下PFET开关的接通时间。当输出电压超过其调节阈值30毫伏,OVP比较器抑制PWM操作以跳过脉冲直到输出电压回到调节阈值。在过电压保护,输出电压和纹波增加轻微地。
关机模式
将EN数字输入引脚设置为低至SGND将LM2612处于0.1uA(典型)停机模式。停机期间,PFET开关,NFET同步整流器,基准,关闭LM2612的控制和偏置。设置EN高至VDD允许正常操作。打开时,软启动被激活。EN是CMOS施密特触发器数字输入阈值随VDD输入电压的变化而变化。这个标称逻辑阈值约为71d高阈值和低阈值分别为0.55VDD。驱动器EN使用CMOS逻辑参考LM2612的VDD引脚。必须将EN设置为低,以便在通电期间关闭LM2612当电源小于2.8V最小工作电压。设计了LM2612适用于移动电话和类似应用顺序由系统控制器决定,不需要内部UVLO(欠压锁定)电路。LM2612没有UVLO电路。虽然LM2612在生产前表现出安全行为评估在低输入电压下启用时。
内部同步整流
在PWM模式下,LM2612使用内部NFET作为一种同步整流器,通过降低整流器正向电压降和相关功率损失。在一般来说,当输出电压相对较低时,同步整流可显著提高效率整流二极管。在中、重负载下,内部NFET同步整流器在电感电流期间开启在每个周期的第二部分下坡。同步整流器在下一个循环之前关闭,或者轻载时电感器电流接近零。NFET是设计用于在开启前的短暂间隔,无需外部二极管。同步整流被禁用,并且在每一次整流的第二部分中,NFET con通过它的体二极管在PFM模式下循环,以减少与同步整流器控制电路相关的静态电流。这个同步整流器也可以在PWM模式下保持关闭当高输入输出电压导致占空比较短时当没有足够的时间同步整流器启动。的主体二极管NFET也可在这些条件下使用。要提高PFM或短占空比PWM条件下的效率,请将从PGND到SW的外部肖特基二极管。联系国家半导体公司的便携式电力应用小组,如果对同步整流装置感兴趣PFM模式。
限流
电流限制功能允许LM2612保护自己和过载条件下的外部部件。当前使用一个独立的内部通讯器来实现限制,最大跳闸电流为850mA(B级设备为980mA)。在PWM模式下,循环电流限制不常用。如果过大的负载拉大了输出电压降到大约0.7V,然后设备切换到定时限流模式。在定时限流模式下电流比较器跳闸后,内部P-FET开关关闭,下一个循环的开始被禁止2.5μs以强制瞬时电感器电流斜坡降低到安全值。PFM模式也使用定时电流限制操作。同步整流器在定时电流限制模式下关闭。定时电流限制防止在严重过载的情况下,当输出电压被拉低时,在一些产品中可以看到电流控制。
限流和PWM模式
瞬态响应
考虑事项
LM2612是专为对中度的快速反应而设计的加载步骤。上述负载期间的恶劣瞬态条件300mA会导致电感器电流上升到850mA电流限制,导致PWM模式抖动或电流限制比较器激活时不稳定。避免这种抖动或不稳定,请不要上电或启动LM2612满载(负载接近或高于400毫安)。不要改变满负荷运行时的工作模式或输出电压装载。避免极为尖锐和宽范围的装载步骤满载,例如从<30mA到>350mA。
引脚可选输出电压
LM2612具有引脚可选择的输出电压,以消除外部反馈电阻的需要。输出通过配置,可以设置为1.05V、1.3V、1.5V或1.8VVID0和VID1引脚。请参阅中的设置输出电压申请信息部分了解更多详细信息。
软启动
LM2612具有软启动功能,可在通电并启动。这减少了LM2612的压力以及外部组件。它还可以减少启动瞬态在电源上。
软启动(续)
软启动是通过增加LM2612中的内部参考来逐步增加输出电压来实现的。通电时,参考值在约400μs内上升在PWM模式下,软启动可能需要额外的200us为误差放大器补偿网络留出时间充电。
热过载保护
LM2612具有热过载保护功能保护自身免受短期误用和过载情况的影响。当结温超过大约155℃时,设备启动软启动循环,即在温度降到130℃以下后完成。在热过载条件下长时间运行可能会损坏设备,被认为是不好的做法。
申请信息
设置输出电压
LM2612具有引脚可选择的输出电压,以消除外部反馈电阻的需要。选择通过配置,输出电压为1.05V、1.3V、1.5V或1.8VVID0和VID1引脚,如表1所示。

VID0和VID1是数字输入。他们可能会因为通过连接到SGND连接到VDD或low。可选的是,VID0和VID1可以由数字门驱动高电压状态下提供超过1.2V的电压,低于0.4V的电压低状态以确保有效的逻辑电平。VID0和VID1每个输入都有一个内部的1.8μA下拉菜单,用于拉动它们断开时,默认1.5V输出为低。将这些销打开是可以接受的,但将销设置为高或建议低。
感应器选择
饱和电流额定值超过850mA的10μH电感器(B级为980mA)建议用于大多数应用。电感器的电阻应始终小于0.3Ω效率。表2列出了建议的电感器和供应商。

建议。对于噪声临界应用,环形或应使用屏蔽线轴感应器。一个好的做法是用两种类型的重叠脚印来布置电路板设计灵活性。这样就可以替代低噪音环形电感器,万一噪音来自低成本线轴模型是不可接受的。饱和电流额定值是电流水平超过电感器释放的是电感。超过这个等级,电感器失去了限制电流通过PFET切换到斜坡并允许开关电流迅速增加。这会导致效率低下,监管不力错误或应力到DC-DC转换器,如LM2612。当电流产生的磁通量密度通过电感器的绕组,超过了在一个相应的磁场。


电容器选择
使用10μF、6.3V、X7R或X5R陶瓷输入滤波器电容器以及22uF、X7R或X5R陶瓷输出滤波电容器。在小尺寸、成本和,可靠性和性能。不要使用Y5V陶瓷电容器。表3推荐的电容器和供应商清单。输出滤波器可使用10μF陶瓷电容器电容器适用于最坏情况下瞬态负载阶跃小于200mA。使用10μF输出电容器以更小的尺寸换取增加在输出电压纹波,和下冲在线路和负载瞬态响应。输入滤波电容器向PFET开关提供电流在每个循环的第一部分中施加在输入电源上的电压纹波。输出滤波电容器平滑了从电感到负载的电流,有助于保持稳定的输出电压瞬态负载变化并降低输出电压纹波。这些电容器必须具有足够的容量和足够低的ESR来执行这些功能。滤波器电容器的ESR或等效串联电阻是电压纹波的主要因素。来自对于大多数电解液,ESR对电压纹波的影响在75-95%左右电容器,陶瓷电容器则更少。这个纹波的剩余部分来自电荷储存,这是由于电容。
二极管选择
可选的肖特基二极管(图1中的D1)可以添加到提高PFM模式和轻载PWM模式下的效率。在提高电池使用寿命的效率比增加与肖特基二极管。通常,使用外部肖特基二极管将PFM模式效率从72.7%提高到85.0%(20毫安负载,VOUT=1.8V,VIN=3.6V)。见效率曲线在典型的操作特性中。使用额定电流高于850mA,如MBRM140T3。使用额定值为30V或更高电压可减少高温应用中的二极管反向泄漏。
热设计
LM2612具有热过载保护功能当结温超过在155°C左右,直到设备冷却到130°C。但是,持续这么热地运行设备可能会损坏它糟糕的练习。应进行充分的热设计将设备保持在规定的125°C最高工作温度以下。微贴片封装组装与使用使用微贴片封装需要专用板布局、精确安装和小心回流焊技术,如详见《国家半导体应用说明》安-1112。请参阅“表面安装技术”一节(SMT)装配注意事项。为了获得最佳装配效果,应使用PC板上的对齐序号方便放置设备。由于微贴片封装是一项新技术,所有的布局和组装手段必须在生产前进行彻底测试。特别地,正确放置,焊料回流和耐热性必须验证循环。用于LM2612的10凸块封装有170微米需要6.7mil(6.7/1000 in.)焊盘安装在电路板上。每个垫子的痕迹应该以90˚的进入角度进入衬垫,以防止碎屑陷入深渊。最初,跟踪到每个焊盘宽度应为6 mil,对于长度为6 mil或更长的部分,如热释压。那么每个轨迹都应该达到最佳状态宽度超过11密耳或更大,使锥度超出包的边缘。重要的标准是对称性。这样可以确保LM2612回流均匀,设备焊料水平尤其要特别注意缓冲垫6-9。因为PVIN和PGND通常连接到大型铜板上,散热不足可能导致这些凸点的回流延迟或不足。与micro SMD封装一起使用的焊盘样式必须是NSMD(非焊接掩模定义)类型。这意味着焊锡掩模开口大于焊盘尺寸或9.7mils对于LM2612。这可以防止唇部形成,如果焊接掩模和焊盘重叠。这个嘴唇可以容纳设备脱离电路板表面并干扰安装。具体说明见应用注释AN-1112。微贴片封装是针对最小的可能尺寸而优化的,适用于具有红色或红外线不透明外壳的应用。由于微贴片封装缺乏大型器件的塑料封装特性,因此容易受到光照。背面金属化和/或环氧涂层,以及正面阴影由印刷电路板,减少这一点敏感。但是,包装有暴露的模具边缘。在特别是,微型贴片器件对红色光敏感红外线射程照射在包裹的暴露的模具上边缘。
申请信息(续)
在使用LM2612时,不要使用或通电高强度红光或红外光,否则会导致性能下降、无法预测或不稳定的操作。光的例子具有高红色或红外线含量的光源包括太阳和卤素灯。将电路封装在不透明的红色外壳中或者红外线。
电路板布局注意事项
PC板布局是DC-DC变换器的重要组成部分设计。糟糕的电路板布局会破坏DC-DC转换器及其周围电路EMI、接地弹跳和轨迹中的电阻电压损失。这些会向DC-DC转换器发送错误信号IC,导致调节不良或不稳定。布局不良也会导致回流焊问题,导致焊点不良在微型SMD封装和板垫之间。可怜的焊点可能导致性能不稳定或性能下降。LM2612的良好布局可以通过遵循一些简单的设计规则来实现:
1将LM2612放在6.7毫升的微型贴片包装上。作为热释放,用6mil连接到每个焊盘上宽迹线(micro SMD),6mils长或更长,然后逐步增加每条迹线至其最佳宽度使锥度延伸到包裹。重要的标准是要保证对称性回流均匀发生(见微型SMD封装组装和使用)。
2.将LM2612、电感器和滤波电容器放近把痕迹缩短。之间的痕迹这些元件携带相对较高的开关电流,充当天线。遵循此规则可减少辐射噪声。将电容器和电感器放在LM2612的0.2英寸(5毫米)。
3.排列部件,使开关电流环向同一方向卷曲。在每个周期,电流从输入滤波器电容器流出,通过LM2612和电感器到输出滤波器电容器通过接地,形成电流循环。在每个循环的第二部分,电流被拉入从地上,通过电感器的LM2612输出滤波电容器,然后通过接地,形成第二个电流回路。路由这些环路电流在同一方向卷曲,防止两个部分循环之间的磁场反转和减少辐射噪声。
4.将LM2612的接地引脚和滤波器电容器连接在一起,使用大量的组件侧cop per fill作为一个伪接地平面。然后,把这个连接到带有多个通孔的地平面(如果使用一个)。这个通过防止开关降低接地层噪音通过接地层的电流。它也减少了地面反弹在LM2612通过给予它低阻抗接地连接。
5.在电源部件和之间使用宽迹线DC-DC转换器电路的电源连接。这个减少由电阻损耗引起的电压误差痕迹。
6.将噪声敏感的迹线(如电压反馈路径)布置在远离电源之间的噪声迹线的地方组件。电压反馈轨迹必须保持不变靠近LM2612电路,应该是直接的,但是应远离噪声部件。这个减少辐射到DC-DC转换器自身的电磁干扰电压反馈轨迹。
7.放置噪声敏感电路,如收音机中频模块,远离DC-DC转换器,CMOS数字块以及其他嘈杂的电路。干扰可以减少系统中的噪声敏感电路通过距离。例如,在移动电话中,一个常见的做法是将DC-DC转换器放在板的一角,在其周围布置CMOS数字电路(因为这也是
产生噪声),然后放置敏感前置放大器和如果站在对角的角落。通常敏感电路用金属盘和电源屏蔽后调节以降低传导噪声。
安芯科创是一家国内芯片代理和国外品牌分销的综合服务商,公司提供芯片ic选型、蓝牙WIFI模组、进口芯片替换国产降成本等解决方案,可承接项目开发,以及元器件一站式采购服务,类型有运放芯片、电源芯片、MO芯片、蓝牙芯片、MCU芯片、二极管、三极管、电阻、电容、连接器、电感、继电器、晶振、蓝牙模组、WI模组及各类模组等电子元器件销售。(关于元器件价格请咨询在线客服黄经理:15382911663)
代理分销品牌有:ADI_亚德诺半导体/ALTBRA_阿尔特拉/BARROT_百瑞互联/BORN_伯恩半导体/BROADCHIP_广芯电子/COREBAI_芯佰微/DK_东科半导体/HDSC_华大半导体/holychip_芯圣/HUATECH_华泰/INFINEON_英飞凌/INTEL_英特尔/ISSI/LATTICE_莱迪思/maplesemi_美浦森/MICROCHIP_微芯/MS_瑞盟/NATION_国民技术/NEXPERIA_安世半导体/NXP_恩智浦/Panasonic_松下电器/RENESAS_瑞莎/SAMSUNG_三星/ST_意法半导体/TD_TECHCODE美国泰德半导体/TI_德州仪器/VISHAY_威世/XILINX_赛灵思/芯唐微电子等等
免责声明:部分图文来源网络,文章内容仅供参考,不构成投资建议,若内容有误或涉及侵权可联系删除。
Copyright © 2002-2023 深圳市安芯科创科技有限公司 版权所有 备案号:粤ICP备2023092210号-1