特征
低噪声:80 nV p-p(0.1 Hz至10 Hz),3 nV/√Hz
低漂移:0.2μV/°C
高速:2.8V/μs转换率,8MHz增益带宽
低VOS:10μV
优异的CMRR:126 dB,VCM为±11 V
高开环增益:180万
适用于OP075534A插座
以模具形式提供
一般说明
OP27精密运算放大器将OP07的低偏移和漂移与高速和低噪声相结合。偏移量降至25μV,最大漂移为0.6μV/°C,使OP27成为精密仪器应用的理想选择。非常低的噪声,en=3.5 nV/√Hz,在10 Hz时,低1/f噪声转角频率为2.7 Hz,高增益(180万),允许对低电平信号进行精确的高增益放大。8MHz的增益带宽积和2.8V/μs的转换速率在高速数据采集系统中提供了极好的动态精度。
通过使用偏置电流消除电路,可以获得±10na的低输入偏置电流。在军用温度范围内,该电路通常将IB和IOS分别保持在±20毫安和15毫安。
具有良好的负载驱动能力。一个保证的摆动±10伏到600Ω和低输出失真使OP27成为专业音频应用的最佳选择。
电源抑制比和共模抑制比超过120分贝。这些特性,再加上0.2μV/月的长期漂移,使电路设计者能够达到以前仅通过离散设计达到的性能水平。
采用片内齐纳-扎普微调网络实现了OP27的低成本、大批量生产。经过多年的生产实践证明,这种可靠、稳定的偏置修边方案是有效的。
OP27在低噪声、低电平信号的高精度放大方面具有优异的性能。应用包括稳定积分器、精密求和放大器、精密电压阈值检测器、比较器和专业音频电路,如磁带头和麦克风前置放大器。
OP27是OP06、OP07和OP45放大器的直接替代品;AD741类型的放大器可以通过移除AD741的调零电位计直接替换。
引脚配置

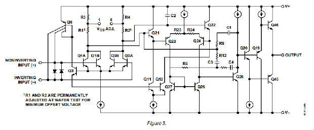
功能框图

典型性能特征











申请信息
OP27系列装置可直接插入OP07插座,无论是否移除外部补偿或调零组件。此外,OP27可安装在未拔插的AD741型插座上;但是,如果使用传统的AD741调零电路,则应修改或拆除它,以确保OP27正确工作。OP27偏移电压可以使用电位计调零为0(或另一个需要的设置)(见图35)。
OP27提供稳定的运行,负载电容高达2000 pF和±10 V摆动;较大的电容应与反馈回路内的50Ω电阻器解耦。OP27是统一增益稳定。
不同金属在输入端触点产生的热电电压会降低漂移性能。当两个输入触点保持在相同的温度下时,可获得最佳操作。

偏移电压调整
OP27的输入偏移电压在晶圆级进行微调。但是,如果需要进一步调整VOS,可以使用10 kΩ微调电位计。TCVOS没有降级(参见图35)。其他电位计值从1KΩ到1MΩ可在TCVO轻微降低(0.1μV/°C到0.2μV/°C)的情况下使用。微调到零以外的值会产生大约(VOS/300)μV/°C的漂移。例如,如果将VOS调整为100μV,TCVOS的变化为0.33μV/°C。10 kΩ电位计的偏移电压调整范围为±4 mV。如果需要较小的调整范围,则可以通过使用较小的电位计和固定电阻器来降低调零灵敏度。例如,图36显示了具有280μV调整范围的网络。

噪声测量
要在0.1 Hz至10 Hz范围内测量OP27的80 nV p-p噪声规格,必须遵守以下注意事项:
•设备必须至少预热5分钟。如预热漂移曲线所示,通电后由于芯片温度升高,偏置电压通常会变化4μV。在10秒的测量间隔内,这些温度引起的效应可以超过几十毫伏。
•出于类似的原因,设备必须很好地屏蔽气流。屏蔽使热电偶效应最小化。
•装置附近的突然运动也可能会导致观察到的噪声增加。
•测量0.1 Hz至10 Hz噪声的试验时间不应超过10秒。如噪声测试仪频率响应曲线所示,0.1 Hz转角仅由一个零定义。10秒的测试时间作为额外的零,以消除0.1赫兹以下频带的噪声贡献。
•当测量大量装置上的噪声时,建议进行噪声电压密度试验。10 Hz噪声电压密度测量值与0.1 Hz至10 Hz p-p噪声读数有很好的相关性,因为这两个结果都是由白噪声和1/f转角频率的位置决定的。
单位增益缓冲器应用
当Rf≤100Ω且输入由快速、大信号脉冲(>1V)驱动时,输出波形如脉冲运行图所示(见图37)。
在输出的类似快速馈通的部分,输入保护二极管有效地将输出短接到输入端,信号发生器将产生仅受输出短路保护限制的电流。当Rf≥500Ω时,输出能够处理电流要求(10 V时IL≤20 mA);放大器保持在激活模式,并发生平滑过渡。
当Rf>2kΩ时,Rf和放大器的输入电容(8pf)形成一个极点,产生额外的相移并减小相位裕度。与Rf并联的小电容器(20 pF到50 pF)消除了这个问题。

噪声评价
OP27是一种非常低噪声的单片运算放大器。OP27的输入电压噪声特性主要是通过在高静态电流下操作输入级来实现的。通常会增加的输入偏置电流和偏置电流由输入偏置电流消除电路。OP27A/E在25°C时的IB和IOS分别为±40 nA和35 nA。当输入具有高源电阻时,这一点尤为重要。此外,许多音频放大器设计师更喜欢使用直接耦合。以前设计的高IB、VOS和TCVOS使得直接耦合很难使用,如果不是不可能的话。
电压噪声与偏置电流的平方根成反比,而电流噪声与偏置电流的平方根成正比。使用高源电阻时,OP27的噪声优势消失。图38、图39、图40将观察到的OP27总噪声与不同电路应用中其他器件的噪声性能进行比较。

图38显示了1000赫兹时噪声与源电阻的关系。同样的图也适用于宽带噪声。要使用此图,请将垂直比例乘以带宽的平方根。

当RS<1 kΩ时,OP27的低压噪声保持不变。当RS<1kΩ时,总噪声增大,但主要由电阻噪声而不是电流或电压噪声控制。只有当RS超过20KΩ时,电流噪声才开始占主导地位。可以这样说,电流噪声对于低至中等源电阻的应用并不重要。OP27和OP07噪声之间的交叉出现在15kΩ到40kΩ区域。
图39显示了0.1 Hz到10 Hz p-p噪声。这里的图像不太好;电阻噪声可以忽略不计,电流噪声变得重要,因为它与频率的平方根成反比。与OP07的交叉发生在3kΩ到5kΩ的范围内,这取决于使用的是平衡还是不平衡的源电阻(在3kΩ时,IB和IOS误差也可以是VOS规范的3倍)。

对于低频应用,当RS>3 kΩ时,OP07优于OP27/OP37。唯一的例外是增益误差很重要。
图40显示了10赫兹的噪声。正如预期的那样,结果介于前两个数字之间。

表7列出了一些信号源的典型源电阻,供参考。


音频应用程序
图41是使用用于A1的OP27的语音前置放大器电路的示例;R1-R2-C1-C2用标准元件值构成了一个非常精确的RIAA网络。实现RIAA语音均衡的常用方法是在高质量增益块周围采用频率相关反馈。选择适当的RC网络可以提供3180μs、318μs和75μs三个必要的时间常数。
对于初始均衡精度和稳定性,推荐使用聚苯乙烯或聚丙烯的精密金属膜电阻器和薄膜电容器,因为它们具有低电压系数、低损耗因数和低介电吸收。(此处应避免使用高k陶瓷电容器,但低k陶瓷,例如具有优良损耗因数和较低介电吸收的NPO类型,可考虑小值。)

OP27给电路带来3.2 nV/√Hz电压噪声和0.45 pA/√Hz电流噪声。为了将来自其他来源的噪声降到最低,R3设置为100Ω,产生1.3 nV/√Hz的电压噪声。噪声仅使放大器的3.2nv/√Hz增加0.7db。对于1kΩ源,电路噪声测量值在20khz噪声带宽内低于1mv参考电平63db,未加权。
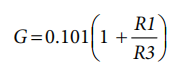
1 kHz时电路的增益(G)可通过以下表达式计算:

对于显示的值,增益略低于100(或40分贝)。较低的增益可以通过增加R3来调节,但是高于40db的增益由于OP27的8mhz增益带宽而表现出更多的均衡误差。
该电路能够在整个范围内非常低的失真度,在高达7V rms的电平下通常低于0.01%。在3v的输出电平下,它在高达20khz的频率下产生小于0.03%的总谐波失真。
电容器C3和电阻器R4形成一个简单的−6dB/倍频程隆隆滤波器,在22Hz处有一个拐角。作为一个选择,开关选择了并联电容器C4,一种非极性电解,绕过低频衰减。将隆隆滤波器的高通作用放在前置放大器之后,可以获得理想的效果,以识别RIAA放大的低频噪声分量和拾音器产生的低频干扰。
用于NAB磁带播放的前置放大器类似于RIAA声纳前置放大器,不过通常需要更多的增益,而均衡则需要大量的低频增强。如图42所示,图41中的电路可以很容易地修改以供磁带使用。

当磁带均衡要求具有高于3khz(T2=50μs)的平坦高频增益时,放大器不需要为单位增益而稳定。失代偿的OP37提供了更大的带宽和转换率。对于许多应用,所示的理想时间常数可能需要对R1和R2进行微调,以优化针对非理想磁头性能和其他因素的频率响应(请参阅参考资料部分)。
该配置的网络值在1khz时产生50db增益,并且dc增益大于70db。因此,蜗壳输出偏移量刚好超过500毫伏。一个0.47μF的输出电容可以在不影响动态范围的情况下阻断该电平。
磁带头可以直接耦合到放大器输入端,因为最坏情况下80毫安时的偏置电流为400毫安时,100μ英寸的磁头(如PRB2H7K)并不麻烦。
放大器偏置电流瞬变,可以磁化磁头提出一个潜在的磁带头问题。OP27和OP37在通电或断电时无偏置电流瞬变。控制电源上升和下降的速度总是有利于消除瞬变。
此外,应小心控制磁头的直流电阻,最好低于1kΩ。对于这种配置,如果磁头电阻没有得到充分控制,偏置电流引起的偏置电压可以大于100pv的最大偏置。
一个简单但有效的固定增益无变压器麦克风前置放大器(图43)将来自低阻抗麦克风的差分信号放大50dB,输入阻抗为2kΩ。由于电路的高工作增益,OP37有助于保持110 kHz的带宽。由于OP37是一个失补偿设备(最小稳定增益为5),因此如果要拔出麦克风,可能需要一个假电阻Rp。否则,来自开放输入的100%反馈会导致放大器振荡。
共模输入噪声抑制取决于桥阻比的匹配。应使用接近公差(0.1%)类型,或应修整R4以获得最佳CMRR。所有电阻器应为金属薄膜型,以获得最佳稳定性和低噪音。
该电路的噪声性能受到输入电阻R1和R2的限制,而不是运算放大器,因为R1和R2各自产生4nv/√Hz噪声,而运算放大器产生3.2nv/√Hz噪声。这些主要噪声源的均方根值之和约为6nv/√Hz,相当于20khz噪声带宽下的0.9μV,或比1mv输入信号低近61db。测量结果证实了这一预测性能。

对于要求相当低噪声的应用,高质量麦克风变压器耦合前置放大器(图44)包含内部补偿的OP27。T1是一个JE115K-E150Ω/15KΩ变压器,为OP27装置提供最佳的源电阻。该电路的总增益为40dB,是变压器电压设置和运算放大器电压增益的乘积。

如果需要,可以通过调整R2或R1将增益调整到其他水平。由于OP27的低偏移电压,对于40 dB增益,该电路的输出偏移非常低,为1.7 mV或更小。在这种情况下,可以消除典型的输出阻塞电容器,但是需要更高的增益来消除开关瞬态。

电容器C2和电阻器R2在该电路中形成2μs的时间常数,这是变压器制造商推荐的最佳瞬态响应。使用C2时,A1必须具有unitygain稳定性。对于不需要2μs时间常数的情况,可以删除C2,从而使用更快的OP37。
连接到无噪声放大器的150Ω电阻器和R1和R2增益电阻器在20 kHz带宽内产生220 nV的噪声,或比1 mV参考电平低73 dB。任何实用的放大器都只能接近这个噪声级,它永远不会超过它。在指定了OP27和T1的情况下,额外的噪声衰减接近3.6 dB(或−69.5,参考1 mV)。
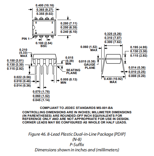
外形尺寸





[1]、在通电约0.5秒后进行输入偏移电压测量。A/E等级保证完全预热。
[2]、长期输入偏移电压稳定性是指在运行的前30天之后,电压与时间的平均趋势线。不包括运行的初始小时,前30天的V变化通常为2.5μV。请参阅典型性能特性部分。
[3]、参见电压噪声测试电路(图31)。
[4]、由输入偏置电流保证。
[5]、TCV性能在未占用或R=8KΩ至20KΩ为零时在规范范围内。TCV 100%测试A/E等级,样本测试C/G等级。
[6]、在通电约0.5秒后,由自动测试设备进行输入偏移电压测量。
安芯科创是一家国内芯片代理和国外品牌分销的综合服务商,公司提供芯片ic选型、蓝牙WIFI模组、进口芯片替换国产降成本等解决方案,可承接项目开发,以及元器件一站式采购服务,类型有运放芯片、电源芯片、MO芯片、蓝牙芯片、MCU芯片、二极管、三极管、电阻、电容、连接器、电感、继电器、晶振、蓝牙模组、WI模组及各类模组等电子元器件销售。(关于元器件价格请咨询在线客服黄经理:15382911663)
代理分销品牌有:ADI_亚德诺半导体/ALTBRA_阿尔特拉/BARROT_百瑞互联/BORN_伯恩半导体/BROADCHIP_广芯电子/COREBAI_芯佰微/DK_东科半导体/HDSC_华大半导体/holychip_芯圣/HUATECH_华泰/INFINEON_英飞凌/INTEL_英特尔/ISSI/LATTICE_莱迪思/maplesemi_美浦森/MICROCHIP_微芯/MS_瑞盟/NATION_国民技术/NEXPERIA_安世半导体/NXP_恩智浦/Panasonic_松下电器/RENESAS_瑞莎/SAMSUNG_三星/ST_意法半导体/TD_TECHCODE美国泰德半导体/TI_德州仪器/VISHAY_威世/XILINX_赛灵思/芯唐微电子等等
免责声明:部分图文来源网络,文章内容仅供参考,不构成投资建议,若内容有误或涉及侵权可联系删除。
Copyright © 2002-2023 深圳市安芯科创科技有限公司 版权所有 备案号:粤ICP备2023092210号-1