应用程序信息
其中是RDS(ON)和k的温度依赖性是与栅极驱动电流成反比的常数。两个MOSFET都有I2R损耗N通道方程包含了一个附加的传输损耗项,它在高输入电压下最高。为VIN<20V高电流效率普遍提高对于更大的mosfet,而对于VIN>20V的过渡损耗迅速增加到使用更高的点具有较低CRS的RDS(ON)设备实际提供更高效率。同步MOSFET损耗最大在高输入电压或短路时此开关的占空比接近100%。请参阅可折叠的限流部分,以便进一步应用信息。术语(1+δ)通常用于标准化RDS(ON)与温度曲线的形式,但是δ=0.005/°C可用作低电压MOSFET。通常在MOSFET中指定crs特点。常数k=2.5可用于主要估计这两个术语的贡献开关耗散方程。图1所示的肖特基二极管D1提供两个目的。连续同步运行时,D1在两个大功率mosfet。这会阻止身体底部MOSFET二极管的导通与存储在死亡时间充电,这可能会花费效率为1%。在低电流运行期间,D1与小型顶部MOSFET一起工作,以提供一种高效的低电流输出级。一辆1A肖特基是由于相对较小的平均电流,这两个区域通常是一个很好的折衷方案。
CIN与COUT选择
在连续模式下,顶部的源电流N沟道MOSFET是一种占空比为VOUT/VIN的方波。为了防止大电压瞬变,低ESR输入最大均方根电流的电容器尺寸必须为用过。最大均方根电容电流由下式得出:

此公式在VIN=2VOUT时有一个最大值,其中IRMS=IOUT/2。这种简单的最坏情况通常用于设计,因为即使是显著的偏差不要提供太多的救济。注意电容器制造商的纹波电流额定值通常仅基于2000小时生命的意义。因此建议进一步降低电容器,或选择额定值较高的电容器温度高于要求。几个电容器也可能平行的为了满足尺寸或高度的要求设计。如有任何问题,请咨询制造商问题。COUT的选择取决于所需的有效性串联电阻(ESR)。通常,一旦ESR要求得到满足,电容就足以进行滤波。输出纹波(∆VOUT)近似为:

式中f=工作频率,COUT=输出电容和∆IL=电感器中的纹波电流。输出纹波在最大输入电压下的最大值,因为∆IL增加输入电压。在∆IL=0.4IOUT(MAX)的情况下在最大车辆识别码(VIN)下,纹波小于100毫伏,假设:需要ESR<2RSENSE尼奇康、联合化学和三洋应考虑采用高性能通孔电容器。OS-CON半导体电介质三洋提供的电容器具有最低的ESR(尺寸)铝电解产品更高的价格。一旦ESR对COUT的要求均方根电流额定值通常远远超过IRIPLE(P-P)要求。在表面贴装应用中,多个电容器可能必须并联以满足ESR或RMS电流申请的处理要求。铝电解钽电容器和干钽电容器都有表面安装配置。在钽的情况下,它是对电容器进行浪涌测试以用于开关电源。最好的选择是AVXTPS系列表面贴装钽钽合金高度从2毫米到4毫米。其他电容器类型包括三洋OS-CON、Nichicon PL系列和Sprague593D和595D系列。其他请咨询制造商具体建议。
INTVCC调节器
内部P通道低压差调节器产生为驱动器和内部电路供电的5V电源在LTC1436A/LTC1437A中。INTVCC引脚可以电源高达15毫安,且必须通过旁路接地至少2.2μF钽或低ESR电解液。良好的旁路对提供高瞬态是必要的MOSFET栅极驱动器所需的电流。高输入电压应用,其中大型MOSFET以高频驱动,可能会导致LTC1436A的最高结温额定值/超过LTC1437A。IC电源电流为主要由栅极充电时的供电电流决定使用输出派生的EXTVCC源。门电荷取决于工作频率,如效率考虑部分。结温可用注中给出的公式估算1电气特性。例如LTC1437A的30V电源限制在19mA以下

以防止最高结温超过时,必须检查输入电源电流在最大车辆识别码(VIN)下以连续模式运行。
EXTVCC连接
LTC1436A/LTC1437A包含一个内部P通道MOSFET开关连接在EXTVCC和INTVCC引脚。开关闭合并为INTVCC供电当EXTVCC引脚高于4.8V时供电,以及在EXTVCC降至4.5V以下之前保持关闭状态允许MOSFET驱动器和控制电源导出正常运行时的输出(4.8V<VOUT<9V)输出输出时从内部调节器输出调节(启动、短路)。不要应用更大至EXTVCC引脚的电压大于10V,并确保EXTVCC<VIN。通过通电可以实现显著的效率提高由于VIN电流产生来自驱动器和控制电流将通过占空比/效率系数。对于5V调节器电源是指将EXTVCC引脚直接连接到VOUT。但是,对于3.3V和其他低压调节器,需要额外的电路来获得INTVCC功率从输出。下表总结了EXTVCC的四种可能连接:
1.EXTVCC左开(或接地)。这将导致INTVCC由内部5V调节器供电在高投入时效率损失高达10%电压。
2.EXTVCC直接连接到VOUT。这是正常现象连接5V调节器并提供最高效率。
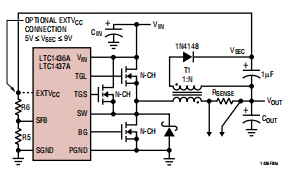
3.EXTVCC连接到输出派生的boost网络。对于3.3V和其他低压调节器,效率通过将EXTVCC连接到输出电压已被提升到大于4.8V。这可以通过感应升压绕组如图4a所示或电容式电荷泵如图4b所示泵具有简单磁性的优点。
4.EXTVCC连接到外部电源。如果外部电源在5V至10V范围内可用(EXTVCC<VIN),可用于为EXTVCC供电,前提是与MOSFET栅极驱动要求兼容。当驱动标准阈值MOSFET时,外部电源必须在运行期间始终存在防止由于栅极驱动不足而导致的MOSFET失效。


上部模块MOSFET驱动器电源(CB,DB)连接到升压电路的外部自举电容器CB引脚为上部模块提供栅极驱动电压MOSFET。功能图中的电容器CB是当SW引脚很低。当上部组块中的一个MOSFET要转动时打开时,驱动器将CB电压置于栅极源上所需的MOSFET。这增强了MOSFET和打开上部开关。开关节点电压开关升到VIN,增压管脚升到VIN+INTVCC。这个升压电容器CB的值需要是100倍大于上部模块的总输入电容MOSFET。在大多数应用中,0.1μF就足够了。这个DB上的反向故障必须大于VIN(最大值)。
输出电压编程
输出电压是引脚可选的所有成员LTC1436A/LTC1437A系列。输出电压为由VPROG引脚选择如下:
VPROG=0V电压=3.3V
VPROG=INTVCC VOUT=5伏
VPROG=打开(DC)VOUT=可调
LTC1436A/LTC1437A系列也有远程输出电压感应能力。内部电阻的顶部分频器连接到VOSENSE。固定3.3V和5V输出电压应用VOSENSE引脚连接输出电压如图5a所示外部电阻分压器,VPROG引脚保持开路(DC)VOSENSE引脚连接到反馈电阻如图5b所示。

上电复位功能(POR)
上电复位功能监测输出电压打开排水明渠法规。需要外部上拉电阻器POR引脚。当第一次使用电源或从关闭,POR输出被拉到地上。当输出电压上升到低于最终调节输出值,内部计数器启动。在计算216(65536)个时钟周期后,POR下拉装置关闭。当输出电压达到时,POR输出将变低低于规定值7.5%的时间超过约30μs,表示出现不规则状态。在停机时,POR输出被拉低,即使调节器的输出由外部电源控制。
运行/软启动功能
RUN/SS引脚是一种双用途引脚,它提供软启动功能和关闭LTC1436A/LTC1437A。软启动可降低浪涌电流通过逐渐增加内部电流限制从VIN开始。电源排序也可以完成用这个别针。
内部3μA电流源为外部电流源充电电容器CSS。当RUN/SS上的电压达到1.3V时LTC1436A/LTC1437A开始工作。作为电压on RUN/SS继续从1.3V上升到2.4V,则内部电流限制也以比例线性变化速率。电流限制从大约50mV开始/RSENSE(在VRUN/SS=1.3V时)并在150mV/RSENSE结束(VRUN/SS>2.7伏)。因此,输出电流上升慢慢地,给输出电容充电。如果RUN/SS已经一直拖到地面在启动前有一个延迟大约为500ms/μF,然后500ms/μF以达到全电流。tDELAY=5(105)CSS秒将RUN/SS引脚拉至1.3V以下时,LTC1436A/
LTC1437A进入低静态电流关机(IQ<25微安)。这个引脚可以直接从逻辑驱动,如图所示在图6中。图6中的二极管D1减少了启动延迟,但是允许CSS缓慢上升软启动功能;如果不需要软启动,可以删除此二极管和CSS。RUN/SS引脚有一个内部6V齐纳钳(参见功能图)。
折叠限流
如功率MOSFET和D1选择中所述MOSFET的最坏情况下的耗散发生在短路输出时,同步MOSFET几乎连续进行电流限值。在大多数应用不会导致过热,延长故障间隔。但是,当热下沉是在溢价或更高的RDS(ON)mosfet是在使用时,应在根据故障的严重程度降低电流。通过添加一个输出端和第i个引脚之间的二极管DFB,如中所示功能图。在硬短路(VOUT=0V)中,电流将减少到最大值的大约25%输出电流。该技术可用于调节输出电压为1.8V或更高的所有应用。
锁相环与频率同步
LTC1436A-PLL/LTC1437A各有一个内部电压控制振荡器和相位检测器,包括锁相环。这使得顶部的MOSFET能够锁定在外部源的上升边缘。这个压控振荡器的频率范围是中心频率fO周围±30%。COSC的值是根据期望的操作计算出来的频率fO。假设锁相环被锁定(VplLpf=1.19伏):
所使用的相位检测器是边缘敏感型数字型它在外部和内部振荡器。这种类型的相位检测器不会锁定接近VCO中心频率的谐波。PLL保持范围∆fH等于捕获范围:∆fH=∆fC=±0.3fO。
相位检测器的输出是一对互补的电流源在外部充电或放电PLL LPF引脚上的滤波器网络。关系PLL LPF引脚和工作频率之间如图7所示。简化的框图如所示图8。如果外部频率(fplin)大于振荡频率(f),则持续提供电流,向上拉动PLL LPF引脚。当外部频率较低时比fOSC,电流不断下沉,拉低PLL LPF引脚。如果外部和内部频率是相同但有相位差,电流源打开一段与相位相对应的时间

区别。因此,可调整PLL LPF引脚上的电压直到外部和内部的相位和频率振荡器是相同的。在这个稳定的工作点相位比较器输出开路,滤波电容器CLP保持电压。环路滤波器组件CLP和RLP使来自相位检测器的电流脉冲电压控制振荡器的稳定输入。过滤器组件CLP和RLP决定了环路的速度获得锁。通常,RLP=10k,CLP为0.01μF至0.1μF。确保将过滤器的低端连接到SGND。可通过外部逻辑驱动PLL LPF引脚以获得1:1.9频移。图9所示的电路将提供从fO到1.9fO的频率偏移作为电压VplLpf从0V增加到2.4V,不要超过2.4V在VPLLLPF上。

低电池比较器
LTC1436A/LTC1437A的片内电池电量不足可以用来检测电池电量不足的比较器条件,如图10所示。这个电阻分压器R3、R4将比较器跳闸点设置为跟随:

负极(–)输入端的分压
比较器与内部1.19V参考电压进行比较。A内置20mV磁滞,确保快速切换。这个输出是一个开漏MOSFET,需要上拉电阻器。该比较器在停机时不工作。这个电阻分压器的低压侧应连接到SGND。
SFB引脚操作
当SFB引脚下降到其参考地面以下时1.19V阈值,强制连续模式运行。在连续模式下,无论主开关上的负载如何,都使用大型N通道主开关和同步开关输出。除了提供逻辑输入以强制连续同步操作时,SFB引脚提供了一种方法调节反激式绕组输出。连续同步运行允许从辅助绕组中提取功率,而不考虑一次输出负载。SFB引脚可根据反激绕组的需要实现连续同步操作。次级输出电压由变压器与一对外部电阻返回到SFB引脚,如图4a所示。图4a中的二次调节电压VSEC为:

式中,N是变压器的匝数比,VOUT是由VOSENSE感应的主输出电压。
辅助调节器/比较器
辅助调节器/比较器可用作比较器或低压差调节器(通过添加外部PNP通电装置)。当AUXON引脚上的电压大于1.19V调节器/比较器开启。特殊电路当作为低压差调节器运行时,消耗较小的(20μa)偏置电流,同时仍保持稳定。不当输入级过驱动时会产生过大电流当用作比较器时。AUXDR引脚内部连接至开路漏极MOSFET,可以下沉到10毫安。电压开了AUXDR确定内部12V电阻分压器是否连接到AUXFB,如下所述。AAUXDR和电压需要上拉电阻器不得超过28V。添加了一个外部PNP通过装置,一个线性可提供高达0.5A的调节器。作为如图12a所示,外部PNP连接器的底座与一个上拉电阻器连接至AUXDR引脚。外部集电极的输出电压VOAUXPNP由AUXFB引脚感测。可以获取辅助调节器的输入电压从初级电感器上的二次绕组如图11a所示。在此应用程序中,SFB引脚调节PNP调节器的输入电压(参见SFB引脚操作),并应设置为约1V至高于辅助设备所需输出电压2伏调节器。齐纳二极管钳可能需要保持VSEC在28V AUXDR引脚规格下主服务器负载过重,而辅助服务器负载不足。AUXFB引脚是调节器的反馈点。安内部电阻分压器可提供12V电压只需将AUXFB直接连接到外部PNP的collector即可输出。内部电阻分压器是当AUXFB处的电压高于9.5V时,选择1V内置磁滞。对于其他输出电压,外部电阻分压器反馈至AUXFB,如中所示图11b.输出电压VOAUX设置如下:电压=1.19V(1+R8/R7)<8V AUXDR<8.5V电压=12V AUXDR>12V该电路也可用作不可逆电压比较器如图11c所示。当AUXFB下降时低于1.19V时,AUXDR引脚将拉低。将AUXDR引脚拉至5V用作比较器输出时,用于连接1.5μa内部电流源

最低准时注意事项
最小接通时间,吨(MIN)是LTC1436A/LTC1437A能够转动的时间顶部MOSFET开关。它由以下因素决定内部定时延迟和转动所需的栅极电荷在顶部的MOSFET上。低占空比应用可能接近这一最小接通时间限制。如果占空比低于最低限度所能容纳的限度准时,LTC1436A/LTC1437A将开始跳过循环。输出电压将继续调节,但是纹波电流和纹波电压会增加。因此应该避免这种限制。
LTC1436A/LTC1437A在正确配置的应用程序小于300ns,但是在低纹波电流振幅下增加(见图12)。如果应用程序预期在最小接通时间限制,必须选择一个电感器值足够低,足以提供足够的纹波振幅满足最低准时要求。确定正确的值,使用以下步骤:
1.计算最大供应时的接通时间,吨(MIN)=(1/f)(VOUT/VIN(最大))。
2.使用图12获得峰间电感纹波电流占实现所需IMAX的百分比计算的吨(MIN)。
3.纹波振幅∆IL(MIN)=(图12中的%)(IMAX)其中IMAX=0.1/RSENSE。

因为LTC1436A/LTC1437A的灵敏度接近最小值时的电流比较器在时限内,防止杂散磁通是很重要的由感应器在电流感应电阻器使用核心。通过在电感器的径向轴(见图13),这种噪声将最小化。
效率考虑因素
开关调节器的效率等于输出功率除以输入功率乘以100%。它是通常有助于分析个人损失以确定是在限制效率和会产生什么样的变化最大的进步。效率可以表示为:效率=100%–(L1+L2+L3+…)式中,L1、L2等是单个损失的百分比输入功率。虽然电路中的所有耗散元件都会产生损失,四个主要来源通常占LTC1436A/LTC1437A电路中的损耗:LTC1436A/LTC1437A VIN电流、INTVCC电流、I2R损耗和上部模块MOSFET过渡损耗。1VIN电流是中给出的直流电源电流不包括MOSFET的电气特性表驱动器和控制电流。VIN电流导致a较小(<1%)损失,随车辆识别号(VIN)而增加。2INTVCC电流是MOSFET驱动器和控制电流。MOSFET驱动电流结果从开关电源的栅极电容莫斯费茨。每次MOSFET栅极从从低到高再到低,一包电荷dQ移动从INTVCC到地面。得到的dQ/dt是一个电流通常比控制电路电流。在连续模式下,IGATECHG=f(QT+QB),其中QT和QB是上部和底部MOSFET。因为这个原因自适应功率输出级切换到低低电流运行时的QT MOSFET。通过从输出源驱动EXTVCC,驾驶员和控制电流将按占空比因数进行缩放/效率。例如,在20V到5V的应用中,10毫安的INTVCC电流约为3毫安VIN电流。这减少了10%或更多(如果驾驶员直接从车辆识别号)只有百分之几
3.I2R损耗由MOSFET,电感和电流分流。连续模式平均输出电流流过L和但在主舱上部被“砍”了MOSFET和同步MOSFET。如果两者大多数场效应晶体管的RDS大致相同(ON),那么一个MOSFET的电阻可以简单地求和利用L和RSENSE的电阻来获得I2R损失。例如,如果每个RDS(ON)=0.05Ω,RL=0.15Ω,RSENSE=0.05Ω,则总电阻为0.25Ω。这会导致3%的损失当输出电流从0.5A增加到2A时为10%。在高输出时,I2R损耗会导致效率下降电流。
4.过渡损耗仅适用于上部模块MOSFET,在高输入电压下(通常为20伏或更高)。过渡损失可根据以下公式估算:过渡损耗=2.5(VIN)1.85(最大值)(CRSS)(f)其他损耗包括CIN和COUT ESR耗散损耗,死区内的肖特基传导损耗和电感器铁心损耗,一般占2%以下额外损失总额。
检查瞬态响应
调节器回路的响应可以通过查看负载瞬态响应。开关调节器对直流(电阻)负载中的一个阶跃响应的几个周期电流。当加载步骤发生时,VOUT立即移动等于(∆ILOAD)(ESR)的量,其中ESR是有效串联电阻。∆ILOAD也开始充电或放电产生反馈错误信号。调节器回路随后动作,将VOUT返回至它的稳态值。在这段恢复时间内,你可以被监控过冲或响铃表示稳定性问题。第i个外部组件如图1所示,电路将为大多数应用提供足够的补偿。
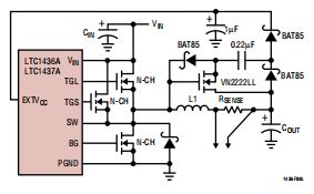
第二个更严重的瞬态是由接通引起的带有大(>1μF)的负载提供旁路电容器。这个放电旁路电容器有效并联用COUT,导致VOUT快速下降。没有调节器可以如果负载开关电阻低,驱动速度快。唯一的解决方案是限制开关驱动器的上升时间,以便负荷上升时间限制在大约25(CLOAD)。因此,10μF电容器需要250μs的上升时间,将充电电流限制在200mA左右。汽车注意事项:插入点烟器随着电池驱动设备的移动,自然有兴趣插入点烟器以便在操作过程中保存电池组,甚至为其充电。但在连接之前,请注意:您正在插入地狱的补给。汽车的主电池线是许多恶劣的潜在瞬变的源头,包括甩负荷、反接电池和双电池。卸载是由于蓄电池电缆松动造成的。当电缆断开连接,交流发电机磁场崩溃会引起高达60V的正尖峰几百毫秒的衰减时间。反向电池是就像上面说的,双电池是拖车操作人员发现24V跨接起动曲柄冷发动机比12V快。图14所示的网络是保护DC/DC转换器免受汽车电池线的破坏。串联二极管防止电流在电池倒换时流动,而瞬态抑制器钳制输入电压卸载期间。注意瞬态抑制器不应在双电池运行期间进行,但是必须仍然钳制输入电压低于击穿转换器。尽管LTC1436A/LTC1437A的最大输入电压为36V,但大多数应用将是MOSFET BVDSS限制为30V。

设计实例
作为设计示例,假设VIN=12V(标称),VIN=22V(最大),VOUT=1.6V,IMAX=3A,f=250kHz,RSENSE可以立即计算COSC:

参考图3,4.7μH电感器位于推荐范围。检查纹波电流使用以下公式:

最低占空比也出现在最大输入时电压。在这种情况下,运行时间应为检查以确保它不违反LTC1436A/LTC1437A的最小接通时间和原因跳过周期发生。在车辆识别号(VIN)时所需的接通时间为:

ΔIL先前计算为1.3A,即IMAX的43%。从图12可以看出,LTC1436A/LTC1437A43%纹波时的最小接通时间约为235ns。因此,最短接通时间足够且无循环将发生跳转。顶部MOSFET的功耗可以是容易估计。选择Siliconix Si4412DY结果输入:RDS(开)=0.042Ω,CRSS=100pF。最大输入时电压T(估计值)=50°C:
最严格的同步要求当VOUT=0(即短路)时,出现N沟道MOSFET电路)。在这种情况下,最坏情况下的耗散上升到:

当0.033Ω感应电阻器ISC(AVG)=4A时,将Si4412DY的功耗提高到950mW温度105°C。CIN的额定电流均方根值至少为1.5A温度。选择COUT时,ESR为0.03Ω输出纹波。连续模式下的输出纹波为最高输入电压。输出电压ESR引起的波纹大约为:

PC板布局检查表
当布置印刷电路板时,以下内容应使用检查表确保LTC1436A/LTC1437A。这些项目也有图解说明如图15的布局图所示。检查布局如下:1信号和电源接地是否隔离?这个LTC1436A/LTC1437A信号接地引脚必须返回至(–)盘子。电源接地连接到底部N沟道MOSFET的源,阳极肖特基二极管,和(–)板的CIN,应该有尽可能短的引线长度。
2.LTC1436A/LTC1437A VOSENSE引脚是否连接到(+)盘的COUT?在可调应用中电阻分压器R1/R2必须连接在(+)盖板和信号接地。100pF电容器应尽可能接近LTC1436A/LTC1437A。
3.SENSE和SENSE+导线是否与最小PC记录道间距?滤波电容器应在SENSE+和SENSE–之间接近可用于LTC1436A/LTC1437A。
4.CIN的(+)板是否连接到尽可能靠近上部的MOSFET?该电容器为MOSFET提供交流电流。
5.INTVCC去耦电容器连接是否紧密在INTVCC和电源接地引脚之间?这种电容器携带MOSFET驱动器的峰值电流。
6.使交换节点SW远离敏感的小信号节点。理想情况下,应该放置交换机节点在LTC1436A/LTC1437A的最远点。
7.将PLLIN线路从Boost和SW引脚布线至避免不必要的拾取(Boost和SW引脚具有高dV/dTs)。
8.SGND应专门用于PLL LPF、COSC、ITH、LBI、SFB上的外部组件接地,VOSENSE和AUXFB引脚。
9.如果操作接近最小接通时间限制,则为感应电阻位于感应电机的径向轴上?见图13。
安芯科创是一家国内芯片代理和国外品牌分销的综合服务商,公司提供芯片ic选型、蓝牙WIFI模组、进口芯片替换国产降成本等解决方案,可承接项目开发,以及元器件一站式采购服务,类型有运放芯片、电源芯片、MO芯片、蓝牙芯片、MCU芯片、二极管、三极管、电阻、电容、连接器、电感、继电器、晶振、蓝牙模组、WI模组及各类模组等电子元器件销售。(关于元器件价格请咨询在线客服黄经理:15382911663)
代理分销品牌有:ADI_亚德诺半导体/ALTBRA_阿尔特拉/BARROT_百瑞互联/BORN_伯恩半导体/BROADCHIP_广芯电子/COREBAI_芯佰微/DK_东科半导体/HDSC_华大半导体/holychip_芯圣/HUATECH_华泰/INFINEON_英飞凌/INTEL_英特尔/ISSI/LATTICE_莱迪思/maplesemi_美浦森/MICROCHIP_微芯/MS_瑞盟/NATION_国民技术/NEXPERIA_安世半导体/NXP_恩智浦/Panasonic_松下电器/RENESAS_瑞莎/SAMSUNG_三星/ST_意法半导体/TD_TECHCODE美国泰德半导体/TI_德州仪器/VISHAY_威世/XILINX_赛灵思/芯唐微电子等等
免责声明:部分图文来源网络,文章内容仅供参考,不构成投资建议,若内容有误或涉及侵权可联系删除。
Copyright © 2002-2023 深圳市安芯科创科技有限公司 版权所有 备案号:粤ICP备2023092210号-1