特征
充分增强N沟道功率mosfet
8μA IQ待机电流
电流为85μA IQ
无外部电荷泵电容器
4.5V至18V电源范围
短路保护
通过PTC热敏电阻进行热关机
状态输出指示停机
提供8针SOIC
应用
笔记本电脑电源切换
SCSI终端电源切换
蜂窝电话电源管理
电池充电和管理
高端工业和汽车开关
步进电机和直流电机控制
说明
LTC1154单高侧栅极驱动器允许使用低高侧交换应用的成本N沟道场效应晶体管。内部电荷泵提高栅极驱动电压在正轨上方,充分增强了N沟道MOS无外部部件的开关。微功率操作,8μA备用电流和85μA工作电流,允许在几乎所有系统中使用最大效率。芯片上包括可编程过电流检测。可以添加一个时间延迟来防止错误触发高冲击电流负载。激活的高停机输入也提供并直接连接到标准PTC用于热关机的热敏电阻。开路漏极输出是用于向μP报告开关状态。有效低电平启用输入用于控制中的多个开关。LTC1154有8针DIP和8针SOIC包装。

所示所有部件均为表面安装。
IMS026国际制造服务公司(401)683-9700如果负载为电阻或感应负载,则不需要。
绝对值
电源电压 22伏
输入电压(VS+0.3V)至(GND-0.3V)
启用输入电压(VS+0.3V)至(GND-0.3V)
栅极电压(VS+24V)至(GND–0.3V)
状态输出电压 15伏
电流(任何引脚)50毫安
工作温度
LTC1154C 0°C至70°C
储存温度范围 –65°c至150°c
铅温度(焊接,10秒)300摄氏度
电气特性VS=4.5V至18V,TA=25°C,VEN=0V,VSD=0V,除非另有说明。


表示适用于工作温度范围的规范。
典型性能特征



输入和关闭引脚
LTC1154输入引脚处于高电平激活状态,并激活所有打开时的保护和电荷泵电路。关闭销设计用于立即禁用如果出现二次故障(温度过高,等等)被检测到。LTC1154逻辑和停机输入高阻抗CMOS门是否具有ESD保护二极管接地和供电,因此不应被迫超出电源轨。停机销不使用时应接地。
启用输入引脚
启用输入可用于启用
LTC1154高压侧开关组或提供辅助控制手段。它也可以起到反转的作用输入。使能输入是一个高阻抗CMOS门使用ESD钳位二极管接地和供电,因此不应强行超出电源轨。不使用时,该引脚应接地。闸门驱动销当在以下情况下,开关关闭或被驱动到供应轨上方开关接通。这个针是相对较高的在轨道上方驱动时的阻抗(相当于几百kΩ)。应注意尽量减少通过对地寄生电阻或供应。
电源引脚
LTC1154的电源引脚有两个重要用途。第一个很明显:它为输入、栅极驱动、调节和保护电路供电。第二个目的是更少很明显:它提供了一个开尔文连接到内部漏极电阻100毫伏。LTC1154设计为连续供电,因此MOSFET的栅极始终是主动驱动的。如果需要切断电源插脚和然后重新应用,输入引脚(或启用引脚)应在重新接通电源后几毫秒内循环重置输入闩锁和保护电路。还有,这个输入和启用引脚应与10k电阻隔离限制通过ESD保护的电流二极管到电源引脚。LTC1154的电源插脚不应被强行插入可能导致永久性损坏设备。300Ω电阻器应串联插入如果负电源电压瞬变是预期的。
排液感应销
将排放感应销与供油销进行比较电压。如果该针脚处的电压低于100毫伏电源引脚,输入锁存器将复位,MOSFET闸门会很快卸下。循环输入,或启用输入,重置短路闩锁并转动MOSFET回去吧。这个引脚也是一个高阻抗CMOS栅极和ESD因此,不应强行超出保护范围电源轨。为了破坏过电流保护,将排放感应短接至电源。一些负载,如大型电源电容器、灯或电动机需要很高的冲击电流。RC延时可在感测电阻和漏极之间添加用于确保漏极检测电路不会启动时触发错误。可以设置此时间常数从几微秒到几秒钟。但是,非常长时间的延迟可能会使MOSFET面临被摧毁的危险由于短路情况。(参见应用程序信息第节)。
状态Pin
状态引脚是一个低驱动的开漏输出当检测到故障情况时。51k的拉力赛电阻应该连接在这个输出和逻辑电源。多个LTC154S的状态引脚可以是或者,如果不需要独立的故障检测。不使用时不需要连接到该引脚。


真相表展示了LTC1154如何接收向μP输入并返回状态信息来自μP的启用和输入信号控制开关在其正常工作模式下,上升和下降的时间控制栅极驱动,以限制电磁干扰和射频干扰排放。但是,关机和过流检测电路以更高的速率关闭栅极限制MOSFET开关和负载的曝光危险情况。状态引脚保持高位因为开关工作正常,只驱动低电平当检测到故障情况时。注意关机引脚是边缘敏感的,即使关机引脚返回低状态。
LTC1154 操作
LTC1154是一个单微功率MOSFET驱动器内置保护,状态反馈和门电荷泵。
LTC1154由以下功能块组成:TTL和CMOS兼容输入LTC1154输入和关闭输入已经过设计,以适应广泛的逻辑系列。两个输入阈值均设置为约1.3V,滞后约为100mV。低待机电流电压调节器为TTL-CMOS转换器提供持续的偏置。TTL到CMOS转换器输出使其余电路得以实现。在这样,在待机模式。
启用输入
使能输入与CMOS兼容并抑制输入信号,无论何时保持逻辑高电平。这个输入不使用时应接地。
内部电压调节
TTL到CMOS转换器的输出驱动两个为低压CMOS供电的稳压电源逻辑和模拟块。调节器输出被隔离使电荷产生的噪音泵逻辑未耦合到100mV参考或模拟比较器。
门电荷泵
MOSFET开关的栅极驱动由产生栅极的自适应电荷泵电路电压远高于电源电压。电荷泵电容器包括在芯片和因此,不需要外部组件来生成大门驱动。
漏电流检测
LTC1154配置为感应电流在高压侧应用中,注入功率MOSFET的漏极。将内部100毫伏参考电压与电压降进行比较通过感测电阻器(通常为0.002Ω至0.10Ω)与排液管串联。如果这个电阻上的电压降超过内部100毫伏阈值,输入锁存器复位后,通过一个大的N沟道晶体管。
控制闸门升降时间
当输入被打开和关闭时,门是由内部充电泵充电并在控制方式。充电和放电率有设置为在正常情况下最小化RFI和EMI发射操作。如果短路或电流过载当遇到这种情况时,栅极被一个大的N沟道晶体管很快放电(通常是几微秒)。
状态输出驱动器
状态电路持续监控故障检测逻辑。当MOSFET的栅极由保护驱动电路。状态电路与输入一起复位在循环输入或启用输入时锁定。
MOSFET与负载保护
LTC1154通过以下方式保护功率MOSFET开关一旦发生过电流,立即从闸门上拆下驱动器检测到状况。电阻和电感负载可以是无外部延时保护排放感应销。然而,灯负载要求过电流保护延时足够长但足够短,以确保安全MOSFET。
电阻负载
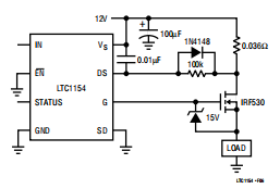
主要是电阻的负载应使用尽可能短的延迟,以尽量减少时间MOSFET处于过载状态。漏极检测电路具有大约10μs的内置延迟,以消除电源的误触发或负载瞬态条件。这种延迟足以“屏蔽”短时负载电流瞬变和启动与负载并联的小电容器(<1μF)。排水沟因此,感应销可以直接连接到排水管电流检测电阻器,如图1所示。
感应负载
主要是感性的负载,如继电器、电磁线圈和步进电机绕组应加以保护尽可能短的延迟,以尽量减少数量MOSFET过载的时间条件。内置的10μs延迟将确保过电流保护不会因电源或负载瞬态。不需要外部延迟组件如图2所示。大型感应负载(>0.1mH)可能需要二极管直接连接在感应器上,以安全地转移储存能量到地面。许多感应负载都有这些包括二极管。如果不是,则为具有适当额定电流的二极管应跨负载连接,如图所示2、安全转移储存的能量。

电容性负载
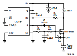
大型电容性负载,如带有大型旁路电容器的复杂电气系统,应通电使用图3所示的电路。大门通往功率MOSFET通过RC延迟网络,R1和C1,这大大降低了开关。因为MOSFET的源电压栅极电压,负载平稳缓慢地供电从地上。这大大减少了流入供电电容器的启动电流,反过来,减少电源瞬变并允许较慢的启动敏感电气负载。(二极管D1提供直接LTC1154保护电路在过流情况下快速释放栅极电荷的路径)。

RC网络,RD和CD,与漏感串联应根据启动后负载的预期特性将输入设置为跳闸。在这个电路中,它是有可能给一个大的电容性负载供电,但仍有反应很快变成过流状态。在开关离开地面时的输出约为:dV/dt=(VGATE–VTH)/(R1×C1)
因此在启动时间约为:ISTART-UP=CLOAD×dV/dt使用图3所示的值,启动电流为小于100mA,不会误触发漏极设置为2.7A,延时1ms的传感电路
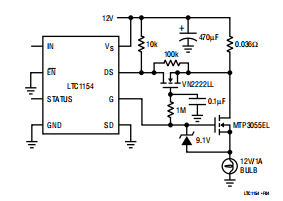
灯负载
灯在开启时产生的冲击电流是额定工作电流的10至20倍。图4所示的电路改变了电流限制阈值提高11:1(至30A),持续100ms首先打开灯泡。电流限制降低在尖峰电流减弱后降至2.7A。

选择RD和CD
图5是标准化过电流关断图时间与标准化MOSFET电流。这张图是用于选择两个延迟分量,RD和CD,在漏感之间构成了一个简单的RC延迟电阻和漏极检测输入。

图的Y轴规范化为一个RC时间不变的。X轴规格化为电流。(布景)电流被定义为开发所需的电流100毫伏通过漏极检测电阻器)。注意,随着时间的增加,停机时间缩短MOSFET电流水平。这样可以确保由MOSFET耗散的能量总是在制造商为安全操作规定的界限。(更多信息见MOSFET数据表)。使用加速二极管减少功率MOSFET的时间短路情况下,“旁路”延迟电阻器一个小信号二极管,如图6所示。二极管将当压降穿过漏极感应电阻器时接合提供大约7V的直接感应并且大大减少了

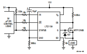
MOSFET处于过载状态。漏感选择电阻值以限制最大直流电流当漏极电流超过20A,关断时间缩短至15μs。蓄电池反向保护LTC1154可防止蓄电池反向放电通过串联一个电阻器接地线如图7所示。电阻器限制供电电流小于50mA,施加-12V。

因为LTC1154在正常运行时,接地电阻的压降为最小的。5VμP(或控制逻辑)由10k电阻串联输入和状态引脚。
限流电源
LTC1154要求电源引脚至少3.5V确保操作正常。因此,有必要LTC1154的供电电压应保持在高于3.5V的水平次,即使开关的输出短路接地。限流调节器的输出电压短路时可能会迅速下降并拉动LTC1154的电源引脚低于3.5V,在关闭电路有时间响应并移除驱动器之前从功率MOSFET的栅极。供给过滤器应该

如图8所示添加,其中包含电源引脚LTC1154的长度足以承受过电流关闭电路以响应并完全放电大门。带小输出电容的五伏线性稳压器最难保护的,因为它们可以从电压模式很快就变成了限流模式。这个许多开关调节器上的大输出电容器能够将LTC1154的电源引脚保持在3.5V以上足够长,不需要额外的过滤。因为LTC1154在两个待机状态下都是微功耗的在接通状态下,电源滤波器上的电压降是小于2mV,且不会显著改变100mV漏极检测阈值电压的准确度。


安芯科创是一家国内芯片代理和国外品牌分销的综合服务商,公司提供芯片ic选型、蓝牙WIFI模组、进口芯片替换国产降成本等解决方案,可承接项目开发,以及元器件一站式采购服务,类型有运放芯片、电源芯片、MO芯片、蓝牙芯片、MCU芯片、二极管、三极管、电阻、电容、连接器、电感、继电器、晶振、蓝牙模组、WI模组及各类模组等电子元器件销售。(关于元器件价格请咨询在线客服黄经理:15382911663)
代理分销品牌有:ADI_亚德诺半导体/ALTBRA_阿尔特拉/BARROT_百瑞互联/BORN_伯恩半导体/BROADCHIP_广芯电子/COREBAI_芯佰微/DK_东科半导体/HDSC_华大半导体/holychip_芯圣/HUATECH_华泰/INFINEON_英飞凌/INTEL_英特尔/ISSI/LATTICE_莱迪思/maplesemi_美浦森/MICROCHIP_微芯/MS_瑞盟/NATION_国民技术/NEXPERIA_安世半导体/NXP_恩智浦/Panasonic_松下电器/RENESAS_瑞莎/SAMSUNG_三星/ST_意法半导体/TD_TECHCODE美国泰德半导体/TI_德州仪器/VISHAY_威世/XILINX_赛灵思/芯唐微电子等等
免责声明:部分图文来源网络,文章内容仅供参考,不构成投资建议,若内容有误或涉及侵权可联系删除。
Copyright © 2002-2023 深圳市安芯科创科技有限公司 版权所有 备案号:粤ICP备2023092210号-1