特征
在低输出电流下保持恒定频率
双N沟道MOSFET同步驱动
可编程固定频率(PLL可锁定)
宽VIN范围:3.5V至36V操作
低最低接通时间(≤300ns)高频率、低占空比应用
极低压降运行:99%占空比
低压差,0.5A线性调节器,用于CPU I/O或低噪音音频设备
内置上电复位定时器
可编程软启动
低电量探测器
远程输出电压检测
可折叠限流(可选)
引脚可选输出电压
逻辑控制微功率关机:IQ<25μA输出电压从1.19V到9V
提供24引线窄SSOP和28引线SSOP包
应用软件U
笔记本和掌上电脑、PDA
移动电话和无线调制解调器
便携式仪器
电池供电设备
直流配电系统
说明
LTC®1436A/LTC1437A为同步降压驱动外部的开关调节器控制器固定相位锁定N沟道功率mosfet频率架构。自适应PowerTM输出级在频率上选择性地驱动两个N沟道mosfet高达400kHz,同时降低开关损耗高效率,低输出电流。使用外部PNP的0.5A辅助线性调节器pass器件提供低噪声、低电压差来源。二次绕组反馈控制引脚(SFB)无论主负载如何,都能保证调节通过强制连续操作输出。一个额外的比较器可用作低电池检测器。包括上电复位定时器(POR)产生延迟65536/fCLK(300ms)的信号通常)当输出在规定值的5%以内时输出电压。内部电阻分压器提供引脚可选择的输出电压具有远程感应能力。用户可通过外部电流检测电阻器。宽输入电源范围允许在3.5V至30V(最大36V)范围内工作。
绝对最大额定值
输入电源电压(VIN)36V至–0.3V
上部模块驱动器电源电压(升压)42V至–0.3V
开关电压(SW)VIN+5V至–5V
EXTVCC电压 10伏至-0.3伏
POR,LBO电压 12V至–0.3V
AUXFB电压20V至–0.3V
AUXDR电压28V至-0.3V
感测+,感测-,感测电压 INTVCC+0.3V至-0.3V
VPROG电压 INTVCC至–0.3V
PLL LPF,ITH电压 2.7V至–0.3V
奥克森,普林,SFB,运行/SS,LBI电压 10V至–0.3V
峰值驱动器输出电流<10μs(TGL,BG)2A
峰值驱动器输出电流<10μs(TGS)250毫安
INTVCC输出电流 50毫安
工作温度范围
LTC143XAC 0°C至70°C
LTC143XAI–40°C至85°C
结温(注1)125摄氏度
储存温度范围–65°C至150°C
铅温度(焊接,10秒)300摄氏度
电气特性TA=25°C,VIN=15V,VRUN/SS=5V,除非另有说明

电气特性TA=25°C,VIN=15V,VRUN/SS=5V,除非另有说明。

表示适用于整个操作的规范温度范围。
LTC1436Acgn-ic/" title="LTC1436ACGN">LTC1436ACGN/LTC1436Acgn-ic/" title="LTC1436ACGN">LTC1436ACGN-PLL/LTC1437ACG:0°C≤TA≤70°C
LTC1436Aign-ic/" title="LTC1436AIGN">LTC1436AIGN/LTC1436Aign-ic/" title="LTC1436AIGN">LTC1436AIGN-pll-ic/" title="LTC1436Aign-ic/" title="LTC1436AIGN">LTC1436AIGN-PLL">LTC1436Aign-ic/" title="LTC1436AIGN">LTC1436AIGN-PLL/LTC1437AIG:-40°C≤TA≤85°C
注1:TJ根据环境温度TA和功率计算
耗散PD根据以下公式:
LTC1436Acgn-ic/" title="LTC1436ACGN">LTC1436ACGN/LTC1436Acgn-ic/" title="LTC1436ACGN">LTC1436ACGN-PLL/LTC1436Aign-ic/" title="LTC1436AIGN">LTC1436AIGN/
LTC1436Aign-ic/" title="LTC1436AIGN">LTC1436AIGN-pll-ic/" title="LTC1436Aign-ic/" title="LTC1436AIGN">LTC1436AIGN-PLL">LTC1436Aign-ic/" title="LTC1436AIGN">LTC1436AIGN-PLL:TJ=TA+(PD)(110°C/W)
LTC1437ACG/LTC1437AIG:TJ=TA+(PD)(95°C/W)
注2:LTC1436A/LTC1437A在反馈回路中测试
伺服VOSENSE到误差放大器的平衡点(维生素=1.19V)。
注3:由于栅极电荷以开关频率传送。查看应用程序信息第1节。
注4:通过测量COSC电荷和放电电流和应用公式:
注5:辅助调节器在伺服回路中进行试验到误差放大器的平衡点。对于具有
VAUXDR>9.5V,VAUXFB使用内部电阻分压器。看到了吗应用程序信息。
注6:最小接通时间试验条件对应于一个电感器峰间纹波电流≥IMAX的40%(见最小接通时间应用信息部分的注意事项)
典型性能特征


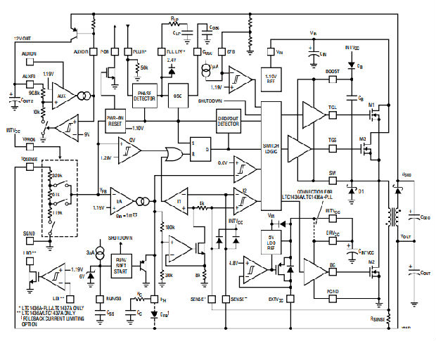
引脚功能
VIN:主电源引脚。必须与IC的信号接地引脚。
INTVCC:内部5V调节器和EXTVCC的输出开关。驱动器和控制电路由这个电压。必须与电源接地紧密解耦含至少2.2μF钽或电解电容器。底部MOSFET驱动电源电压。
EXTVCC:连接到INTVCC的内部开关的输入。此开关关闭并在任何时候提供VCC电源EXTVCC高于4.7V。请参阅中的EXTVCC连接应用程序信息部分。开启时不要超过10伏这个别针。如果VOUT≥5V,则连接至VOUT。
增压:向上部模块浮动驱动器供电。引导程序电容器返回到这个引脚。此针脚处的电压摆动从INTVCC到VIN+INTVCC。开关节点连接到电感器。电压摆幅在这个引脚是来自肖特基二极管(外部)的电压降地下到车辆识别号。小信号接地。必须单独布线从其他接地到COUT的(–)终端。
PGND:驱动器电源接地。连接到源底部N沟道MOSFET和CIN的(–)端。
SENSE–:电流比较器的(–)输入。
SENSE+:电流比较器的(+)输入。在SENSE和SENSE+管脚之间的内置偏移使用RSENSE设置当前跳闸阈值。
VOSENSE:接收遥感反馈电压从输出或外部电阻分压器整个输出。VPROG引脚决定哪一点VOSENSE必须连接到。
VPROG:这个电压选择输出电压。对于VPROG<VINTVCC/3使用VOSENSE将输出设置为3.3V连接到输出端。当VPROG>VINTVCC/1.5时当VOSENSE连接到输出时,输出设置为5V。保持VPROG打开(DC)允许输出电压通过连接到VOSENSE的外部电阻分压器进行设置。COSC:从这个引脚到接地装置的外部电容器工作频率。
ITH:误差放大器补偿点。电流比较器阈值随控制电压的增大而增大。此引脚的标称电压范围为0伏至2.5伏。
RUN/SS:软启动和运行控制的结合输入。电容器在这个引脚接地设置斜坡时间至全电流输出。时间约为0.5s/μF。
强制此引脚低于1.3V会导致设备关闭趴下。停机时,所有功能均被禁用。
TGL主通道:高电流门MOSFET。这是带有电压摆幅等于叠加在开关节点电压开关。
TGS:用于小型顶部N沟道的大电流门驱动器MOSFET。这是带有等于叠加电压的摆幅开关节点电压开关。使TGS保持打开状态将调用突发低负载电流下的模式操作。
BG:底部N通道的大电流门驱动器MOSFET。此针脚处的电压摆动是从接地到INTVCC(DRVCC)。
SFB:二次绕组反馈输入。正常情况下从连接到反馈电阻分压器二次绕组。
此引脚应连接至:接地强制连续操作;INTVCC应用于不要使用二次绕组;以及应用中使用二次绕组的输出。
POR:N通道下拉的开漏输出。这个当输出电压为调整和释放65536个振荡器周期后输出电压升至其规定值的-5%。这个当Run/SS为低独立性时断言POR输出对你来说。
LBO:N通道下拉的开漏输出。这个当LBI引脚低于1.19V时,引脚将吸收电流。
LBI:低电池电压比较器的(+)输入。(–)输入连接到1.19V参考电压。
PLLIN:相位检测器的外部同步输入。该引脚以50kΩ在内部端接至SGND。领带在不使用锁相环。
锁相环LPF:鉴相器输出和控制输入振荡器。通常串联RC低通滤波器网络是从这个引脚接地。把这个别针系在SGND上不使用锁相环的应用。可以由0V至2.4V逻辑信号驱动,进行频率变换选项。
AUXFB:辅助调节器的反馈输入/比较器。当用作线性调节器时,此输入可以连接到外部电阻分压器或直接连接到外部PNP传递设备的收集器12V操作。当用作比较器时,它是反向输入的比较器的非可逆输入连接到内部1.19V参考电压。见辅助应用信息部分的调节器/比较器。
奥克森:把这个大头针拉高打开辅助调节器/比较器。阈值为1.19V。
AUXDR:辅助调节器的开漏输出/比较器。外部PNP设备的基础是连接到这个引脚上用作线性调节器。安外部上拉电阻器需要用作比较器。AUXDR上大于9.5V的电压导致内部12V电阻分压器连接至AUXFB。

操作(参考功能图)
主控制回路
LTC1436A/LTC1437A采用恒定频率、电流模式降压架构。在正常操作期间,当振荡器设置RS锁存器,当主电流比较器I1重置RS锁存器。山顶I1复位RS锁存器的电感电流由第i个引脚上的电压控制,这是错误的输出放大器EA。VPRGM和VOSENSE引脚,如引脚中所述功能,允许EA接收输出反馈电压来自内部或外部电阻分压器的VFB。负载电流增加,会导致相对于1.19V参考电压的VFB,这反过来导致第i个电压增加,直到平均电感器电流匹配新的负载电流。当顶部MOSFET关闭时,底部MOSFET被打开,直到其中一个电感器电流开始反转,如电流比较器I2所示,或下一个周期的开始。顶部的MOSFET驱动器来自浮动启动带电容器CB,通常在每个关闭周期。但是,当车辆识别号(VIN)降至电压时接近VOUT时,循环可能进入dropout并尝试持续打开顶部MOSFET。衰减检测器计算振荡周期数MOSFET保持开启,并周期性地强制关闭允许CB充电的时间。通过拉动RUN/SS引脚关闭主控制回路低。释放RUN/SS允许内部3μA电流电源充电软启动电容器CSS。当CSS达到1.3V,主控制回路通过ITH启用箝位电压约为其最大值的30%价值观。随着CSS继续充电,ITH逐渐重新出租,允许恢复正常操作。比较器OV防止瞬态超调>7.5%关闭顶部MOSFET并保持关闭直到故障排除。
低电流运行
自适应电源模式允许LTC1436A/LTC1437A在两个输出级之间自动切换不同的负载电流。TGL和BG引脚驱动大高功率同步N沟道mosfet电流,而TGS引脚驱动的电流要小得多与肖特基结合使用的N沟道MOSFET低电流运行二极管。这允许循环继续以正常频率作为负载运行电流减小而不会产生大的MOSFET门电荷损耗。如果TGS引脚保持打开,则环路默认为突发模式操作,其中MOSFET根据负载需求间歇运行。自适应电源模式提供恒定频率操作,降低至额定负载电流的约1%。这个导致负载电流降低一个数量级在突发模式操作开始之前。没有小型MOSFET(即:无自适应功率模式),过渡到突发模式操作约为额定负载电流。当com parator I2检测到电流反转并关闭底部MOSFET。如果RSENSE上的电压超过I2(约20mV)的滞后完整循环,然后在接下来的循环中,顶部驱动器被路由到TGS引脚和BG引脚处的小型MOSFET被禁用。这个持续到电感器电流峰值超过20mV/RSENSE或第i个电压超过0.6V使驱动器在下一个循环中返回到TGL引脚。即使负载电流另有规定,两种情况也会强制持续同步运行低电流运行。一是当共模SENSE+和SENSE–引脚的电压低于1.4V,并且另一种是当SFB引脚低于1.19V时条件用于辅助二次绕组调节如应用程序信息部分所述。
频率同步
锁相环(PLL)可在LTC1436A-PLL和LTC1437A允许振荡器已同步到连接到的外部源PLLIN引脚。锁相环低通滤波器相位检测器的输出引脚也是振荡器的控制输入在0V至2.4V范围内工作,对应-30%频率为30%。锁定时,锁相环将顶部MOSFET的导通与同步信号的上升沿对齐。当PLLIN保持打开或恒定直流时电压,PLL LPF变低,迫使振荡器到最小频率。
操作(参考功能图)
上电复位
POR引脚是开路漏极输出,当主调节器输出电压超出调节范围。当输出电压上升到调节的7.5%以内时,定时器启动,在216后释放POR(65536)振荡器周期。停堆时,POR输出为拉低了。
辅助线性调节器
LTC1436A/LTC1437A中的辅助线性调节器控制一个外部PNP晶体管500毫安。一个12V的内部AUXFB电阻分压器当AUXDR引脚高于9.5V至使12V VPP电源易于实现。AUXDR低于8.5V外部反馈分配器可能用于设置其他输出电压。拿着奥克森针低关闭辅助调节器,提供一个转换逻辑控制电源。AUX块可用作比较器反向输入连接到内部1.19V参考。这个AUXDR引脚用作输出,需要外部向上拉至低于8.5V的电源,以抑制调用内部电阻分压器。INTVCC/DRVCC/EXTVCC电源顶部和底部MOSFET驱动器和most的电源其他LTC1436A/LTC1437A电路的INTVCC引脚。底部MOSFET驱动器为DRVCC供电引脚内部连接到LTC1436A中的INTVCC外部连接到LTC1437A中的INTVCC。何时EXTVCC引脚保持开路,内部5V低压差调节器为INTVCC供电。如果上面有EXTVCC4.8V,5V调节器关闭,内部开关打开以将EXTVCC连接到INTVCC。这使得INTVCC电源来自高效外部源,如调节器本身的输出或二次绕组,如应用信息部分所述。
应用程序信息
LTC1436A的基本应用电路如图所示1、高效降压转换器。外部组件选择由负载要求驱动,以及从RSENSE的选择开始。一旦RSENSE知道,COSC和我可以选择。下一步,力量选择MOSFETs和D1。最后,CIN和COUT挑选出来的。可以配置图1所示的电路对于高达28V输入电压的操作(受外部MOSFET)。输出电流的RSENSE选择根据所需的输出电流选择RSENSE。LTC1436A/LTC1437A电流比较器的最大阈值为150mV/RSENSE,输入公共线SGND到INTVCC的模式范围。电流比较器阈值设置电感器电流的峰值,产生最大平均输出电流IMAX等于峰值值减去峰间纹波电流∆IL的一半。允许LTC1436A的变化/LTC1437A和外部元件值产生:

LTC1436A/LTC1437A与RSENSE值配合良好≥0.005Ω。工作频率的COSC选择LTC1436A/LTC1437A使用恒定频率
频率由外部
振荡器电容器。每次上部的MOSFET打开,COSC上的电压被重置为接地。在准时,COSC由固定电流加上与输出成比例的附加电流相位检测器VPLLLPF(LTC1436A-PLL)的电压/LTC1437A)。当电容器上的电压达到1.19V,COSC复位接地。然后重复这个过程。COSC的值是根据期望的操作计算出来的频率。假设振荡器没有锁相环:

图中给出了选择COSC与频率的关系图2随着工作频率的增加,栅极电荷损耗会更高,降低效率(参见效率考虑)。建议的最大值开关频率为400kHz。当使用图2可同步应用,选择COSC对应于低于中心30%的频率频率。(参见锁相环和频率同步。)

电感器值计算
工作频率和感应器的选择是相互关联的,因为更高的工作频率允许使用电感和电容值较小。那为什么呢有没有人选择在较低频率下工作更大的部件?答案是效率。更高的频率通常会导致效率降低,因为MOSFET栅电荷损耗。除了这个基本的权衡,电感值对纹波电流的影响和还必须考虑低电流运行。电感值对纹波电流有直接影响。这个电感纹波电流∆IL随电感或频率的增大而减小,随VIN或VOUT的增大而增大:
接受较大的∆IL值允许使用低电感,但会导致更高的输出电压纹波以及更大的核心损失。一个合理的起点整定纹波电流为∆IL=0.4(IMAX)。记住,那个最大∆IL出现在最大输入电压下。电感值对低电流也有影响操作。开始向低电流运行过渡当电感器电流达到零而底部MOSFET开启。较低的电感器值(较高的∆IL)将在较高的负载电流下发生这种情况在低电流的上限范围内导致效率下降操作。在突发模式操作中(TGS引脚打开),较低的电感值将导致突发频率减少。图3给出了建议的感应值与工作频率和电压的范围

对于低占空比、高频应用所需的最小接通时间,
小于350ns,可能对确保正常工作的电感。有关更多详细信息,请参阅最小开机时间注意事项部分。
电感器铁芯选择
一旦L的值已知,电感器的类型必须被选中。高效转换器通常不能承担低成本铁粉的铁心损耗磁芯,迫使使用更昂贵的铁氧体,molypermalloy或Kool Mμ®核心。实际铁心损耗为独立于铁心尺寸的固定电感器值,但它很大程度上取决于所选的电感。作为电感增加,核心损失减少。不幸的是,增加了电感需要更多的线匝,因此铜的损失将会增加。铁氧体设计具有非常低的铁心损耗,并且在高开关频率,因此设计目标可以集中在铜损耗和防止饱和。铁素体铁芯材料饱和“硬”,这意味着当峰值设计电流为超过。这导致电感器突然增加纹波电流和随之而来的输出电压纹波。做不要让核心饱和!Molypermalloy(来自Magnetics,Inc.)是一种非常好的低但对于环形线圈来说,比材料损耗更贵铁氧体。同一制造商的合理折衷方案是Kool Mμ。环面非常节省空间,尤其是当你可以使用几层电线的时候。因为它们通常缺少线轴,所以安装更多很难。然而,表面贴装的设计是可用的不会显著增加高度。
功率MOSFET和D1选择
必须选择三个外部功率mosfet对于LTC1436A/LTC1437A:一对用于顶部(主)开关的N沟道MOS FET和一个N沟道MOSFET用于底部(同步)开关。为了利用自适应功率输出级,两个必须选择上部模块MOSFET。A大(低RSD(开))MOSFET和一个小型(RDS(ON))MOSFET是必修的。采用大型MOSFET作为主开关与同步开关配合工作。较小的MOSFET仅在低负载下启用当前状况。这提高了中电流效率同时继续以恒定频率工作。同时,通过使用小型MOSFET电路可以保持恒定在循环之前,频率运行降低到较低的电流发生跳转。小型MOSFET推荐的RDS(ON)是约0.5Ω。注意不要使用带有RDS(ON)太低;记住,我们要保存门电荷。(更高的RDS(ON)MOSFET具有更小的栅极电容,因此需要较少的电流来充电门)。对于成本敏感的应用,小型MOSFET可以移除。然后电路将开始突发模式负载电流下降时的操作。峰间栅极驱动电平由INTVCC设置电压。启动期间,该电压通常为5V(参见EXTVCC引脚连接)。因此,逻辑层大多数LTC1436A必须使用阈值MOSFET/LTC1437A应用。唯一的例外是应用程序其中EXTVCC由外部电源供电大于8V(必须小于10V),其中哪个标准可使用小于4th的[VGS]。结清注意MOSFETs as的BVDSS规范很多逻辑电平的mosfet限制在30V或者更少。功率mosfet的选择标准包括“ON”电阻RSD(ON),反向转移电容CRS,输入电压和最大输出电流。当LTC1436A/LTC1437A以连续模式运行顶部和底部mosfet的占空比为:

安芯科创是一家国内芯片代理和国外品牌分销的综合服务商,公司提供芯片ic选型、蓝牙WIFI模组、进口芯片替换国产降成本等解决方案,可承接项目开发,以及元器件一站式采购服务,类型有运放芯片、电源芯片、MO芯片、蓝牙芯片、MCU芯片、二极管、三极管、电阻、电容、连接器、电感、继电器、晶振、蓝牙模组、WI模组及各类模组等电子元器件销售。(关于元器件价格请咨询在线客服黄经理:15382911663)
代理分销品牌有:ADI_亚德诺半导体/ALTBRA_阿尔特拉/BARROT_百瑞互联/BORN_伯恩半导体/BROADCHIP_广芯电子/COREBAI_芯佰微/DK_东科半导体/HDSC_华大半导体/holychip_芯圣/HUATECH_华泰/INFINEON_英飞凌/INTEL_英特尔/ISSI/LATTICE_莱迪思/maplesemi_美浦森/MICROCHIP_微芯/MS_瑞盟/NATION_国民技术/NEXPERIA_安世半导体/NXP_恩智浦/Panasonic_松下电器/RENESAS_瑞莎/SAMSUNG_三星/ST_意法半导体/TD_TECHCODE美国泰德半导体/TI_德州仪器/VISHAY_威世/XILINX_赛灵思/芯唐微电子等等
免责声明:部分图文来源网络,文章内容仅供参考,不构成投资建议,若内容有误或涉及侵权可联系删除。
Copyright © 2002-2023 深圳市安芯科创科技有限公司 版权所有 备案号:粤ICP备2023092210号-1