特征
•轨对轨输入
•轨间输出(10 mV以内)
•宽带:38 MHz
•高转换率:22 V/μs
•低噪声:5 nV/√Hz
•低THD+噪声:0.0006%
•统一增益稳定
•微型包装
•单、双和四路
应用
•手机PA控制回路
•驱动A/D转换器
•视频处理
•数据采集
•过程控制
•音频处理
•通信
•有源滤波器
•测试设备
说明
OPA350系列轨对轨CMOS运算放大器是为低电压、单电源操作而优化的。轨对轨输入和输出、低噪声(5 nV/√Hz)和高速运行(38 MHz,22 V/μs)使放大器成为驱动采样模数转换器(A/D)的理想选择。它们也适用于手机PA控制回路和视频处理(75Ω驱动能力),以及音频和通用应用。单、双和四个版本具有相同的规格,以实现最大的设计灵活性。
OPA350系列采用低至2.5伏的单电源供电,输入共模电压范围可延伸至地面以下300毫伏,高于正极电源300毫伏。输出电压摆幅在电源轨10毫伏以内,负载为10千欧。双路和四路设计的特点是完全独立的电路,以降低串扰和避免相互作用。
单(OPA350)和双(OPA2350)有微型MSOP-8表面安装、SO-8表面安装和DIP-8封装。quad(OPA4350)封装在节省空间的SSOP-16表面安装和SO-14表面安装中。所有规定的温度范围为−40°C至85°C,工作温度为−55°C至150°C。
OPAx350谐波失真

设备信息(1)

(1)、有关所有可用的软件包,请参阅数据表末尾的订购附录。
典型特征
除非另有说明,否则所有规格在TA=25°C,VS=5 V,RL=1 kΩ时连接至VS/2。








详细说明
概述
OPA350系列轨对轨CMOS运算放大器是针对低电压、单电源操作而优化的。轨对轨输入和输出、低噪声(5 nV/√Hz)和高速运行(38 MHz,22 V/μs)使放大器成为驱动采样模数转换器(A/D)的理想选择。它们也适用于手机PA控制回路和视频处理(75Ω驱动能力),以及音频和通用应用。单、双和四个版本具有相同的规格,以实现最大的设计灵活性。
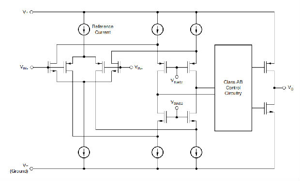
功能框图

特性描述
OPA350系列运算放大器(运算放大器)采用最先进的0.6微米CMOS工艺制造。它们具有单位增益稳定,适用于广泛的通用应用。轨对轨输入和输出使其成为驱动采样A/D转换器的理想选择。它们也适用于控制手机的输出功率。这些应用通常需要高速度和低噪声。此外,OPA350系列还为通用和消费类视频应用(75Ω驱动能力)提供了一个低成本的解决方案。
卓越的交流性能使OPA350系列适合音频应用。它们的带宽、转换率、低噪声(5nv/√Hz)、低THD(0.0006%)和小封装选项是这些应用的理想选择。AB级输出级能够驱动连接到V+和地之间任何点的600Ω负载。
轨对轨输入和输出摆幅显著增加动态范围,特别是在低压供电应用中。图25显示了单位增益配置中OPA350的输入和输出波形。操作由一个5伏电源供电,1千欧负载连接到VS/2。输入为5 VPP正弦波。输出电压摆幅约为4.95vpp。
电源引脚应使用0.01-μF陶瓷电容器进行旁路。

工作电压
OPA350系列运算放大器完全规定为2.7 V至5.5 V。电源电压范围为2.5 V至5.5 V。参数在规定的电源范围内进行测试:这是OPA350系列的一个特点。此外,许多规格适用于−40°C至85°C。在整个工作电压范围内,大多数性能几乎保持不变。随工作电压或温度变化显著的参数如所示典型特征。
轨对轨输入
OPA350系列的测试输入共模电压范围超出电源轨100毫伏。这是通过一个互补的输入级来实现的:一个N信道输入差分对与一个Pchannel差分对并行,如图26所示。对于靠近正轨的输入电压,N通道对是有效的,通常是正极电源上方的(V+)-1.8 V到100 mV,而P通道对对于从负电源下方100 mV到大约(V+)-1.8 V的输入电压是开启的。有一个小的过渡区,通常是(V+)-2 V到(V+)-1.6 V,两个电压对都在这个过渡区中正在打开。该400 mV过渡区可随工艺变化而变化±400 mV。因此,在低端,过渡区(两个输入级均开启)的范围为(V+)-2.4V到(V+)-2V,高端最高可达(V+)-1.6V到(V+)-1.2V。

OPA350系列运算放大器采用激光微调,以减少N通道和P通道输入级之间的偏移电压差,从而提高共模抑制能力,并在N通道对和P通道对之间平滑过渡。然而,在400 mV过渡区内,与在该区外运行相比,PSRR、CMRR、偏移电压、偏移漂移和THD可能降低。
双折叠共源共源代码将来自两个输入对的信号相加,并向AB类输出级提供差分信号。通常,输入偏置电流约为500fa。但是,大的输入(超过电源轨300毫伏)会打开输入保护二极管,导致过多的电流流入或流出输入引脚。如果输入引脚上的电流限制为10毫安,则可以容忍超过电源300毫伏的瞬时电压。这很容易通过输入电阻来实现,如图27所示。许多输入信号固有的电流限制在10毫安以下;因此,不需要限制电阻器。

轨间输出
AB类输出级采用共源晶体管实现轨对轨输出。对于轻阻性负载(>10 kΩ),输出电压摆幅通常为电源轨的10毫伏。在较重的电阻负载(600Ω到10 kΩ)下,输出可以从电源轨摆动到几十毫伏以内,并保持较高的开环增益。更多信息请参见图17和图18。
电容性负载和稳定性
OPA350系列运算放大器可以驱动各种电容性负载。然而,在某些情况下,所有运算放大器都可能变得不稳定。运算放大器的配置、增益和负载值只是确定稳定性时要考虑的几个因素。单位增益结构的运算放大器最易受容性负载的影响。电容性负载与运算放大器的输出阻抗以及任何附加负载电阻发生反应,在小信号响应中产生一个极点,降低相位裕度。
在单位增益方面,OPA350系列运算放大器在大电容负载下表现良好。增加增益可以增强放大器驱动更多电容的能力。图21显示了1-kΩ电阻负载的性能。增加负载电阻可以提高电容负载驱动能力。
驱动A/D转换器
OPA350系列运算放大器是为驱动中速(高达500kHz)采样A/D转换器而优化的,同时也为更高速的转换器提供了优异的性能。OPA350系列提供了一种有效的方法来缓冲A/D的输入电容和由此产生的电荷注入,同时提供信号增益。
图28显示了OPA350驱动ADS7861。ADS7861是一个小型SSOP-24封装中的双500 kHz 12位采样转换器。当与OPA350系列的微型封装选件一起使用时,该组合是空间有限应用的理想选择。有关更多信息,请参阅ADS7861数据表,双,500kSPS,12位,2+2通道,同步采样模数转换器(SBAS110)。

输出阻抗
OPA350共源输出级的低频开环输出阻抗约为1kΩ。当运算放大器与反馈连接时,这个值会被运算放大器的环路增益显著降低。例如,当开环增益为122db时,单位增益下的输出阻抗减小到小于0.001Ω。当闭环增益每增加10年,环路增益就会减少相同的量,从而导致有效输出阻抗增加10倍(见图15)。
在较高的频率下,输出阻抗随着运算放大器开环增益的下降而上升。然而,在这些频率下,由于寄生电容,输出也变为电容性。这可以防止输出阻抗变得过高,这可能会在驱动电容性负载时导致稳定性问题。OPA350具有优良的电容负载驱动能力,可用于运算放大器的带宽。
设备功能模式
OPAx350具有单一功能模式,当电源电压大于2.7 V(±1.35 V)时,它可以工作。OPAx350的最大电源电压为5.5V(±2.75V)。
应用与实施
注意
以下应用章节中的信息不是TI组件规范的一部分,TI不保证其准确性或完整性。TI的客户负责确定组件的适用性。客户应验证和测试其设计实现,以确认系统功能。
申请信息
低通滤波器通常用于信号处理应用,以减少噪声和防止混叠。OPAx350是构建高速、高精度有源滤波器的理想选择。图29说明了信号处理应用中常见的二阶低通滤波器。
典型应用
二阶低通滤波器

设计要求
在本设计示例中使用以下参数:
•增益=5 V/V(反转增益)。
•低通截止频率=25 kHz。
•二阶切比雪夫滤波器响应,通带内增益峰值为3-dB。
详细设计程序
低通网络函数的无穷增益多重反馈电路如等式1所示。使用方程式2计算电压传递函数。

这个电路产生信号反转。对于这个电路,直流增益和低通截止频率可以用公式2计算。

软件工具可以方便地简化滤波器的设计。WEBENCH®Filter Designer是一个简单、功能强大、易于使用的有源滤波器设计程序。WEBENCH过滤器设计器允许您使用TI供应商合作伙伴的TI运算放大器和无源元件来创建优化的滤波器设计。WEBENCH®Filter Designer是WEBENCH®Design Center提供的基于web的工具,它允许您在几分钟内设计、优化和模拟完整的多级有源滤波器解决方案。
应用曲线

单电源视频线路驱动器
图31显示了单电源G=2复合视频线路驱动器的电路。复合视频线驱动器的同步输出延伸到地下。如图所示,运算放大器的输入应该被耦合并正移位,以提供足够的信号摆幅,以在单电源配置中考虑这些负信号。
输入端接一个75Ω电阻器,并与47μF电容器交流耦合到分压器,分压器为输入端提供直流偏压点。在图31中,该点约为(V−)+1.7 V。设置最佳偏置点需要了解复合视频信号的性质。为了获得最佳性能,避免由OPA350互补输入级的过渡区引起的失真。请参见中关于轨对轨输入的讨论轨间输入。

增加反馈电容器以提高响应
为了获得高阻抗反馈网络的最佳稳定时间和稳定性,可能需要在反馈电阻器RF上添加反馈电容器,如图32所示。该电容器补偿由反馈网络阻抗和OPA350的输入电容(以及任何寄生布局电容)产生的零点。这种效应在高阻抗网络中变得更加显著。

反馈电容可以使用可变电容,因为输入电容可能在运算放大器之间变化,布局电容很难确定。对于图32所示的电路,应选择可变反馈电容器的值,以使输入电阻乘以OPA350的输入电容(通常为9 pF)加上估计的寄生布局电容等于反馈电容器乘以反馈电阻:

其中:
•CIN等于OPA350的输入电容(差模和共模之和)加上布局电容。
电容器可以改变,直到获得最佳性能。
改进高频共模抑制的双运放仪表放大器
OPAx350非常适合高输入阻抗应用,如仪表放大器。图33所示的两个放大器配置拒绝任何共模信号,并感测由电阻电桥产生的小差分输入电压。当电桥产生的差分信号为零时,电压基准将输出设置为2.5 V。OPAx350的高共模抑制与频率响应、抑制和共模噪声,这些噪声可能从电桥激励源耦合到电桥电路中。根据图33所示的等式,由RG确定电路的增益。
10 kHz高通滤波器
高通滤波器用于抑制直流信号和低频时变信号,如漂移与温度的关系。图34显示了一个具有10 kHz低频截止频率的高通滤波器。

电源建议
OPAx350规定在2.7 V至5.5 V(±1.35 V至±2.75 V)下工作;许多规范适用于-40°C至85°C。在典型特性中,可显示与工作电压或温度相关的显著变化的参数。
布局
布局指南
为获得设备的最佳操作性能,请使用良好的PCB布局实践,包括:
•噪声可以通过整个电路的电源引脚和运算放大器本身传播到模拟电路中。旁路电容器用于通过提供模拟电路局部的低阻抗电源来降低耦合噪声。
–将低ESR、0.1-μF陶瓷旁路电容器连接在每个电源引脚和接地之间,并尽可能靠近设备。从V+到地的单旁路电容器适用于单电源应用。
•电路模拟和数字部分的单独接地是最简单和最有效的噪声抑制方法之一。多层印刷电路板上的一层或多层通常用于接地层。接地板有助于分配热量并减少电磁干扰噪音。确保在物理上分离数字和模拟接地,注意接地电流的流动。有关详细信息,请参阅电路板布局技术(SLOA089)。
•为了减少寄生耦合,输入轨迹应尽可能远离电源或输出轨迹。如果这些记录道不能保持分离,则垂直穿过敏感记录道要比与噪声记录道平行要好得多。
•将外部组件尽可能靠近设备。如图35所示,保持RF和RG接近逆变输入可以最大限度地降低寄生电容。
•输入记录道的长度应尽可能短。始终记住,输入轨迹是电路中最敏感的部分。
•考虑在关键线路周围设置一个驱动的低阻抗保护环。保护环可以显著降低附近不同电位的漏电电流。
•建议在板组装后清洁PCB,以获得最佳性能。
•任何精密集成电路都可能因水分进入塑料包装而发生性能变化。在任何水性PCB清洁过程之后,建议烘烤PCB组件,以去除清洁过程中引入设备包装的水分。在大多数情况下,在85°C的低温清洁后烘烤30分钟就足够了。
布局示例

安芯科创是一家国内芯片代理和国外品牌分销的综合服务商,公司提供芯片ic选型、蓝牙WIFI模组、进口芯片替换国产降成本等解决方案,可承接项目开发,以及元器件一站式采购服务,类型有运放芯片、电源芯片、MO芯片、蓝牙芯片、MCU芯片、二极管、三极管、电阻、电容、连接器、电感、继电器、晶振、蓝牙模组、WI模组及各类模组等电子元器件销售。(关于元器件价格请咨询在线客服黄经理:15382911663)
代理分销品牌有:ADI_亚德诺半导体/ALTBRA_阿尔特拉/BARROT_百瑞互联/BORN_伯恩半导体/BROADCHIP_广芯电子/COREBAI_芯佰微/DK_东科半导体/HDSC_华大半导体/holychip_芯圣/HUATECH_华泰/INFINEON_英飞凌/INTEL_英特尔/ISSI/LATTICE_莱迪思/maplesemi_美浦森/MICROCHIP_微芯/MS_瑞盟/NATION_国民技术/NEXPERIA_安世半导体/NXP_恩智浦/Panasonic_松下电器/RENESAS_瑞莎/SAMSUNG_三星/ST_意法半导体/TD_TECHCODE美国泰德半导体/TI_德州仪器/VISHAY_威世/XILINX_赛灵思/芯唐微电子等等
免责声明:部分图文来源网络,文章内容仅供参考,不构成投资建议,若内容有误或涉及侵权可联系删除。
Copyright © 2002-2023 深圳市安芯科创科技有限公司 版权所有 备案号:粤ICP备2023092210号-1