特征
场效应晶体管输入放大器
1 pA输入偏置电流
低成本
高速:145 MHz,−3 dB带宽(G=+1)
180 V/μs转换速率(G=+2)
低噪音
7 nV/√Hz(f=10 kHz)
0.6 fA/√赫兹(f=10千赫)
宽电源电压范围:5 V至24 V
单电源和轨对轨输出
低偏移电压最大1.5 mV
高共模抑制比:−100 dB
出色的变形规范
SFDR−88 dB@1兆赫
低功率:6.4 mA/放大器典型电源电流
无相位反转
小包装:SOIC-8、SOT-23-5和MSOP
应用
仪器仪表
光电二极管前置放大器
过滤器
A/D驱动器
水平位移
缓冲
一般说明
AD8065/AD8066 FastFET放大器是电压反馈放大器,FET输入提供高性能和易用性。AD8065是单放大器,AD8066是双放大器。这些放大器是在Analog Devices,Inc.专有的XFCB工艺中开发的,允许极低的噪声操作(7.0 nV/√Hz和0.6 fA/√Hz)以及非常高的输入阻抗。
AD8065/AD8066具有从5v到24v的宽电源电压范围,能够在单电源上工作,带宽为145mhz,设计用于多种应用。为了增加多功能性,放大器还包含轨对轨输出。
尽管成本低,放大器提供了优良的整体性能。差分增益和相位误差分别为0.02%和0.02°,加上0.1db的平坦度达到7mhz,使这些放大器成为视频应用的理想选择。此外,它们还提供180 V/μs的高转换率、出色的失真(SFDR为−88 dB@1 MHz)、极高的共模抑制−100 dB,以及在预热条件下最大1.5 mV的低输入偏移电压。AD8065/AD8066仅使用6.4 mA/放大器的典型电源电流进行操作,并且能够提供高达30 mA的负载电流。
AD8065/AD8066是高性能、高速,小型封装的FET输入放大器:SOIC-8、MSOP-8和SOT-23-5。它们的额定工作温度范围为−40°C至+85°C。
连接图


最大功耗
AD8065/AD8066封装的最大安全功耗受到芯片上结温(TJ)的相关上升的限制。封装模具的塑料将局部达到结温。在大约150°C(即玻璃化温度)下,塑料将改变其性能。即使暂时超过这个温度限制,也会改变封装对模具施加的应力,永久改变AD8065/AD8066的参数性能。长时间超过175℃的结温会导致硅器件发生变化,可能导致故障。
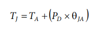
封装和PCB的静态空气热特性(θJA)、环境温度(TA)和封装中消耗的总功率(PD)决定了芯片的结温。结温可计算为:

封装中的功耗(PD)是静态功耗和封装中由于负载驱动而消耗的所有输出功率之和。静态功率是电源引脚之间的电压(VS)乘以静态电流(is)。假设负载(RL)是指中供,则总驱动功率为VS/2×IOUT,其中一部分在封装中耗散,另一部分在负载(VOUT×IOUT)中耗散。总驱动功率和负载功率之差是封装中消耗的驱动功率。

应考虑RMS输出电压。如果RL参考VS−,如在单电源操作中,则总驱动功率为VS×IOUT。
如果rms信号电平不确定,则考虑最坏的情况,当从RL到midsupply的VOUT=VS/4。

在RL参考VS−的单电源操作中,最坏情况是VOUT=VS/2。

气流会增加散热,有效降低θJA。此外,更多的金属直接接触到封装导线,从金属痕迹、通孔、接地和电源平面将减小θJA。如布局、接地和旁路注意事项一节所述,必须小心将高速运算放大器输入引线的寄生电容降到最低。
图3显示了JEDEC标准4层板上SOIC(125°C/W)、SOT-23(180°C/W)和MSOP(150°C/W)封装的最大安全功耗。θJA值是近似值。
输出短路
将AD8065/AD8066的输出对地短路或消耗过大电流可能会导致灾难性故障。
典型性能特征
默认条件:±5 V,CL=5 pF,RL=1 kΩ,VOUT=2 V p-p,温度=25°C。













测试电路
SOIC-8插脚






操作理论
AD8065/AD8066是一种电压反馈运算放大器,它将激光微调JFET输入级与模拟器件超快互补双极(XFCB)工艺相结合,从而实现了精度和速度的完美结合。电源电压范围为5 V至24 V。放大器具有专利的轨对轨输出级,能够驱动0.5伏的电源,同时源或下沉高达30毫安。从正电源到负电源的3级电源中,也有一个负电源模式。超过JFET输入范围的操作是可能的,因为辅助双极性输入级与输入电压一起工作直到正电源。放大器的工作方式就好像它们有一个轨对轨输入,并且在电源内没有共模电压的相位反转行为。
AD8065/AD8066具有7 nV/√Hz的电压噪声和1 MHz 2 V p-p信号的−88 dBc失真,是高分辨率数据采集系统的理想选择。他们的低噪声,亚pA输入电流,精确偏移,和高速使他们成为快速光电二极管应用的极好的前置放大器。AD8065/AD8066的速度和输出驱动能力也使它们在视频应用中非常有用。
闭环频率响应
AD8065/AD8066是典型的电压反馈放大器,其开环频率响应可近似为图53所示的积分器响应。逆变和非逆变配置的基本闭环频率响应可从所示示意图中得出。
非可逆闭环频率响应
传递函数的求解

其中fcrossover是放大器的开环增益等于0 db的频率

闭环−3 dB频率

逆变闭环频率响应


闭环−3 dB频率


闭环带宽与运放电路的噪声增益成反比(RF+RG)/RG。这个简单的模型对于噪声增益大于2时是精确的。由于实际运算放大器的频率响应中存在其它极点的影响,噪声增益在2或以下的电路的实际带宽将高于用该模型预测的带宽。

图54显示了电压反馈放大器的直流误差。非反转配置

如果RS=RF | | | RG,则由Ib+和Ib-引起的电压误差最小(尽管AD8065的输入电流超过温度低于20pa,这可能不是问题)。为了包括共模和电源抑制效应,总VO可以建模为:

VOSnom是在标称条件下规定的偏移电压,∆VS是电源相对于标称条件的变化,PSR是电源抑制,∆VCM是共模电压相对于标称条件的变化,CMR是共模抑制。
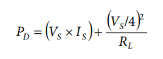
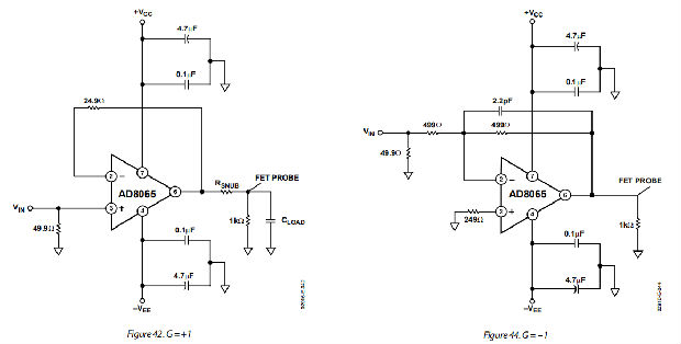
宽带操作
图42至图44显示了用于增益为+1、+2和-1的宽带特性化电路。求和结(RF | | RG)处的源阻抗将在放大器的环路响应中形成一个极点,放大器的输入电容为6.6 pF。如果形成的时间常数太低,则可能导致峰值和响铃。建议使用300Ω至1 kΩ的反馈电阻,因为它们不会过度降低放大器的负载,并且形成的时间常数也不会太低。频率响应中的峰值可以通过与反馈电阻并联的小电容器(CF)进行补偿,如图12所示。这显示了不同的反馈电容对非互易G=+2放大器峰值和带宽的影响。
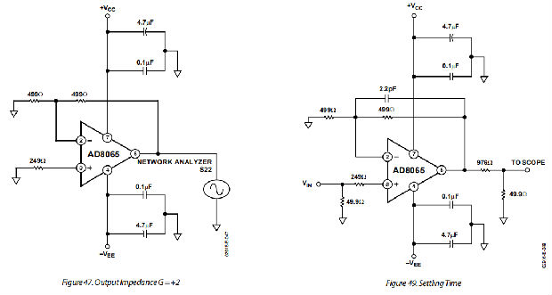
为了获得最佳的稳定时间和最佳失真,AD8065/AD8066输入端的阻抗应匹配。这将降低交流性能的非线性共模电容效应最小化。
实际失真性能取决于许多变量:
•应用的闭环增益
•无论是反转还是非反转
•放大器负载
•信号频率和振幅
•电路板布局
另请参见图16至图20。低增益逆变应用中使用的AD8065将获得最低的失真,因为这消除了共模效应。较高的闭环增益会导致更差的失真性能。
输入保护
AD8065/AD8066的输入用返回保护-输入端子之间的背极二极管以及电源的ESD二极管。这使得输入级具有皮安的输入电流,能够承受高达1500伏的静电放电事件(人体模型)而不会退化。
通过保护装置的过度功耗会破坏或降低放大器的性能。大于0.7 V的不同电压将产生大约(| V+−V−0.7 V)/RI的输入电流,其中RI是与输入串联的电阻。对于超出正电源的输入电压,输入电流约为(VI−VCC−0.7)/RI。除负电源外,输入电流约为(VI−VEE+0.7)/RI。如果放大器的输入要承受大于0.7V的持续差分电压或放大器电源以外的输入电压,则输入电流应通过适当尺寸的输入电阻器(RI)限制在30mA内,如图55所示。

热因素
在24伏电源和6.5毫安静态电流下,AD8065在无负载的情况下消耗156毫瓦。AD8066的功耗为312兆瓦。这会导致明显的热效应,特别是在小型SOT-23-5(160°C/W的热阻)中。VOS温度漂移被调整以保证最大漂移为17μV/°C,因此,由于SOT-23-5封装中的AD8065/AD8066在24 V下的预热效应,其变化可达0.425 mV。
温度每升高10°C,Ib增加1.7倍。与单一的5V电源相比,24 V电源的Ib值将高出近5倍。
重负载将增加功耗并提高芯片结温度,如最大功耗部分所述。注意不要超过封装的额定功耗。
输入和输出过载行为
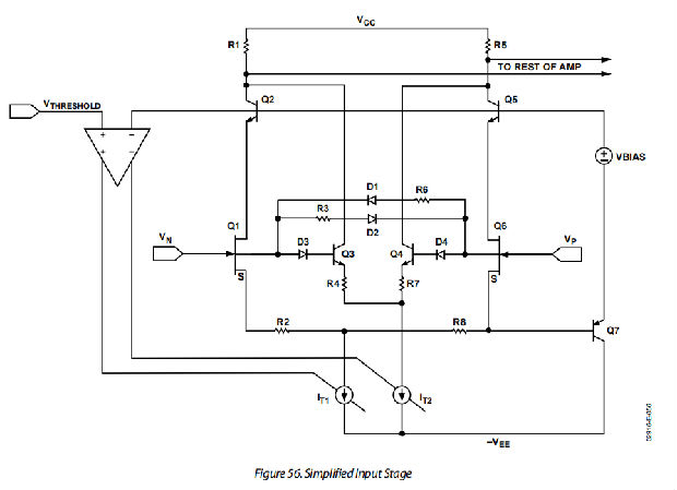
AD8065/AD8066具有内部电路,以防止由于过驱动输入级而引起的相位反转。输入级的简化示意图,包括输入保护二极管和反相电路,如图56所示。
当输入共模电压超过一定阈值时,输入JFET对的偏置电流将关闭,辅助NPN对的偏置电流将接通,从而接管放大器的控制。当输入共模电压恢复到一个可行的工作值时,FET级重新接通,NPN级关断,恢复正常工作。
NPN对可以在输入电压达到正电源的情况下维持运行,因此这是一个伪轨对轨输入级。对于超出FET级共模限制的操作,放大器的V将改变为NPN对的偏移(平均值为160μV,标准偏差为820μV),并且I将增加到NPN对的基极电流,达到45μA(见图32)。操作系统b切换或恢复时间大约为100ns,见图27。
轨对轨输出级的输出晶体管具有电路,以限制输出过驱动时的饱和程度。这有助于输出恢复时间。图24所示为±5 V电源上0.5 V输出过驱动的输出恢复。
布局、接地和旁路注意事项
电源旁路
电源管脚实际上是输入端,必须小心,以便应用无噪声稳定的直流电压。旁路电容器的目的是在所有频率下从电源到地面产生低阻抗,从而分流或过滤大部分噪声。
解耦方案的设计,以最小化旁路阻抗在所有频率与并联组合电容器。0.1μF(X7R或NPO)片式电容器至关重要,应尽可能靠近放大器封装。在大多数情况下,在高频率下,每个电容器只需要一个4μ的钽。
接地
在密集封装的PC板中,接地板层对于分散电流以最小化寄生电感非常重要。然而,了解电流在电路中的流动位置对于实现有效的高速电路设计至关重要。电流路径的长度与寄生电感的大小成正比,因此与路径的高频阻抗成正比。感应接地回路中的高速电流会产生不必要的电压噪声。

高频旁路电容器引线的长度是最关键的。旁路接地中的寄生电感将对旁路电容器产生的低阻抗起作用。将旁路电容器的接地线放在同一物理位置。由于负载电流也来自电源,负载阻抗的接地应与旁路电容器接地位于同一物理位置。对于在较低频率下有效的较大值电容器,电流回流路径距离不那么重要。
泄漏电流
不良的PC板布局、污染物和电路板绝缘体材料会产生比AD8065/AD8066输入偏置电流大得多的泄漏电流。输入端和附近运行之间的任何电压差都会通过PC板绝缘体产生泄漏电流,例如,1 V/100 GΩ=10 pA。同样,电路板上的任何污染物都会造成严重的泄漏(皮肤油是一个常见问题)。为了显著减少泄漏,在输入端和输入端周围加一个保护环(屏蔽),输入端和输入端的电压电势相同。这样,输入端和周围区域之间就没有电压电势来设置任何泄漏电流。为了使保护环完全有效,它必须由一个相对低阻抗的电源驱动,并且应该使用一个多层板完全包围输入引线的所有侧面,上面和下面。
另一个可能导致泄漏电流的效应是绝缘体材料本身的电荷吸收。尽量减少输入导线和护环之间的材料量将有助于减少吸收。此外,在某些情况下,可能需要低吸收材料,如Teflon®或陶瓷。
输入电容
随着旁路和接地,高速放大器可以敏感的寄生电容之间的输入和接地。少量的电容会在高频时降低输入阻抗,进而增加放大器的增益,导致频率响应峰值甚至振荡,如果严重的话。建议将连接到输入引脚的外部无源元件放置在尽可能靠近输入的位置,以避免寄生电容。地面和电源平面必须与电路板所有层的输入引脚保持很小的距离。
输出电容
在较小程度上,输出上的寄生电容会导致频率响应的峰值和振铃。有两种方法可以有效地最小化它们的影响。
•如图57所示,将一个小值电阻器(RS)与输出串联,以将负载电容器与放大器的输出级隔离。一个好的选择值是20Ω(参见图10)。
•通过更高的噪声增益增加相位裕度,或在输出端增加一个带有并联电阻器和电容器的电极。


输入输出耦合
为了最小化输入和输出之间的电容耦合,输出信号轨迹不应与输入平行。
宽带光电二极管前置放大器
图58显示了带有光电二极管电气模型的I/V转换器。基本传递函数是:

其中IPHOTO是光电二极管的输出电流,RF和CF的并行组合设置了信号带宽。
使用该前置放大器可获得的稳定带宽是射频、放大器增益带宽乘积和放大器求和结处的总电容(包括Cs和放大器输入电容)的函数。射频和总电容在放大器的环路传输中产生一个极点,可能导致峰值和不稳定。增加CF会产生0在环传输,这补偿了极点的影响并减少了信号带宽。可以看出,产生45°相位裕度(f(45))的信号带宽由表达式定义

其中fCR是放大器的交叉频率,RF是反馈电阻,CS是放大器求和结处的总电容(放大器+光电二极管+板寄生)。
产生f(45)的CF值可以显示为:

在这种情况下,频率响应将显示约2分贝的峰值和15%的超调。半个CF的瞬时带宽削减将导致一半的频率响应平缓。
前置放大器的输出噪声超过频率如图59所示。

环路中的极点传输转化为放大器噪声增益中的0,从而导致输入电压噪声在频率上的放大。CF引入的环路传输0限制了放大。噪声增益带宽扩展超过前置放大器信号带宽,并最终由放大器的环路增益降低而衰减。建议保持输入端阻抗匹配,以消除共模噪声峰值效应,这将增加输出噪声。
将输出电压噪声谱密度随频率的平方积分,然后取平方根,就可以得到前置放大器输出噪声的总有效值。表5总结了放大器、反馈电阻和源电阻的近似值。还列出了RF=50kΩ、CS=15pf和CF=2pf(带宽约为1.6mhz)的示例前置放大器的噪声分量。


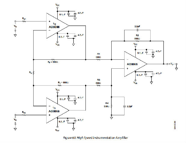
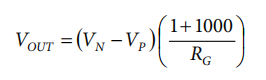
高速JFET输入仪表放大器
图60显示了一个使用AD8065/AD8066的具有高输入阻抗的高速仪表放大器的示例。直流传输函数为:

对于G=+1,建议将两个前置放大器的反馈电阻设置为低值(例如,50Ω源阻抗为50Ω)。G=+1的带宽为50 MHz。为了获得更高的增益,带宽将由前置放大器设置,等于

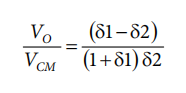
inamp的共模抑制主要由电阻比R1:R2到R3:R4的匹配来决定。可以估计

前置放大器的结阻抗总和等于toRF | | 0.5(RG)。这是用于匹配目的的值。
视频缓冲器
在AD8061的视频输出中,使其成为一个有用的视频缓冲区,如图61所示。
G=+2配置补偿信号因信号终端而产生的电压分压。对于高达7MHz的信号,该缓冲器保持0.1dB的平坦度,从低振幅到2V p-p(图7)。在±5 V电源条件下,差分增益和相位测量值分别为0.02%和0.028°。

外形尺寸




安芯科创是一家国内芯片代理和国外品牌分销的综合服务商,公司提供芯片ic选型、蓝牙WIFI模组、进口芯片替换国产降成本等解决方案,可承接项目开发,以及元器件一站式采购服务,类型有运放芯片、电源芯片、MO芯片、蓝牙芯片、MCU芯片、二极管、三极管、电阻、电容、连接器、电感、继电器、晶振、蓝牙模组、WI模组及各类模组等电子元器件销售。(关于元器件价格请咨询在线客服黄经理:15382911663)
代理分销品牌有:ADI_亚德诺半导体/ALTBRA_阿尔特拉/BARROT_百瑞互联/BORN_伯恩半导体/BROADCHIP_广芯电子/COREBAI_芯佰微/DK_东科半导体/HDSC_华大半导体/holychip_芯圣/HUATECH_华泰/INFINEON_英飞凌/INTEL_英特尔/ISSI/LATTICE_莱迪思/maplesemi_美浦森/MICROCHIP_微芯/MS_瑞盟/NATION_国民技术/NEXPERIA_安世半导体/NXP_恩智浦/Panasonic_松下电器/RENESAS_瑞莎/SAMSUNG_三星/ST_意法半导体/TD_TECHCODE美国泰德半导体/TI_德州仪器/VISHAY_威世/XILINX_赛灵思/芯唐微电子等等
免责声明:部分图文来源网络,文章内容仅供参考,不构成投资建议,若内容有误或涉及侵权可联系删除。
Copyright © 2002-2023 深圳市安芯科创科技有限公司 版权所有 备案号:粤ICP备2023092210号-1