特点
•单位增益带宽:250 MHz
•宽带宽:100 MHz GBW
•高转换率:150 V/μs
•低噪声:6.5 nV√Hz
•轨间I/O•高输出电流:>100 mA
•出色的视频性能:
–差分增益:0.02%,相位差:0.09°
–0.1-dB增益平坦度:40 MHz
•低输入偏置电流:3 pA
•静态电流:4.9 mA
•热关机
•供电范围:2.5 V至5.5 V
•尺寸和功率板™ 包装微型的
应用
•视频处理
•超声波
•光网络、可调谐激光器
•光电二极管跨阻放大器
•有源滤波器
•高速积分器
•模数(A/D)转换器输入缓冲器
•数模转换器输出放大器
•条形码扫描仪
•通信
说明
OPA354系列高速电压反馈CMOS运算放大器是为视频和其他需要宽带的应用而设计的。它们是单位增益稳定,可以驱动大电流输出。差分增益为0.02%,差分相位为0.09°。每个通道的静态电流只有4.9毫安。
OPA354系列运算放大器可在低至2.5V(±1.25V)和高达5.5V(±2.75V)的单电源或双电源上运行。共模输入范围超出电源范围。输出摆幅在100毫伏范围内,支持宽动态范围。
对于需要100毫安连续输出电流的应用,单和双8针HSOP提供PowerPAD版本。
单一版本(OPA354)可在微型5针SOT-23和8针HSOP PowerPAD封装中使用。双版本(OPA2354)采用微型8针VSSOP和8针HSOP PowerPAD封装。四元版本(OPA4354)提供14针TSSOP和14针SOIC封装。
多通道版本的特点是完全独立的电路,以降低串扰和避免相互作用。所有规定的温度范围为-40°C至125°C。
设备信息

(1)、有关所有可用的软件包,请参阅数据表末尾的订购附录。
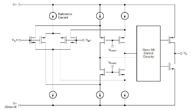
简化示意图

典型特征
除非另有说明,否则在TA=25°C,VS=5 V,G=+1,RF=0Ω,RL=1 kΩ,并连接至VS/2。










详细说明
概述
OPA354是一种CMOS、轨间I/O、高速、电压反馈运算放大器,设计用于视频、高速和其他应用。它有单、双或四路运算放大器。
该放大器具有100mhz的增益带宽和150v/μs的转换率,但它是单位增益稳定的,可以作为+1v/V的电压跟随器工作。
功能框图

特性描述
工作电压
OPA354的电源范围为2.7 V至5.5 V(±1.35 V至±2.75 V)。然而,电源电压的范围为2.5 V至5.5 V(±1.25 V至±2.75 V)。高于7.5 V(绝对最大值)的电源电压会永久损坏放大器。
随电源电压或温度变化的参数见本数据表的典型特性。
轨对轨输入
OPA354的规定输入共模电压范围超出电源轨100毫伏。如功能框图所示,这种扩展范围是通过一个互补输入级一个N信道输入差分对与一个P信道差分对并行来实现的。N-通道对对于靠近正轨的输入电压有效,通常高于正电源(V+)-1.2 V到100 mV,而对于从负电源以下100 mV到大约(V+−1.2 V)的输入,P通道对处于开启状态。存在一个小的过渡区,通常是(V+)-1.5 V到(V+)-0.9 V,两个电压对都在其中正在打开。该600 mV过渡区可随工艺变化而变化±500 mV。因此,在低端,过渡区(两个输入级均开启)的范围为(V+)-2 V至(V+)-1.5 V,高端可达(V+)-0.9 V至(V+)-0.4 V。
双折叠共源共源代码将来自两个输入对的信号相加,并向AB类输出级提供差分信号。
轨间输出
AB类输出级采用共源晶体管实现轨对轨输出。对于高阻抗负载(>200Ω),输出电压摆幅通常为电源轨100 mV。当负载为10Ω时,可以在保持高开环增益的同时实现有用的输出摆幅。见典型特性曲线,输出电压摆幅与输出电流(图20和图22)。
输出驱动
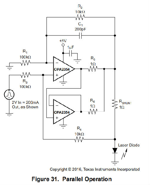
OPA354输出级可提供±100毫安的连续输出电流,但在5v电源上提供约2.7v的输出摆幅,如图30所示。为了获得最大的可靠性,TI不建议运行超过±100 mA的连续直流电流。参考典型特性曲线,输出电压摆幅与输出电流(图20和图22)。对于提供大于±100 mA的连续输出电流,OPA354可并联运行,如图31所示。
OPA354提供高达200毫安的峰值电流,对应于典型的短路电流。因此,提供了一个片内热关机电路,以保护OPA354免受危险的高结温影响。在160°C时,保护电路关闭放大器。当结温冷却到140℃以下时,恢复正常工作。


视频
OPA354输出级能够驱动标准的后端接75Ω视频电缆,如图32所示。通过反向端接传输线,它不会向驱动器显示电容性负载。正确的后端接的75Ω电缆不会显示为电容;它只向OPA354输出端提供150Ω的电阻负载。

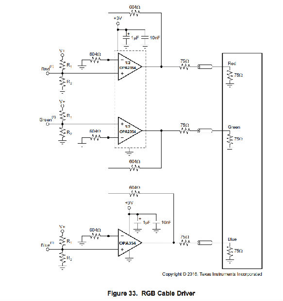
OPA354可作为RGB图形信号的放大器,该信号在视频黑电平下的电压为零,通过偏置和交流耦合信号。见图33。

(1)、源视频信号偏移距地面300 mV,以适应运算放大器对地摆动能力。
驱动模数转换器
OPA354系列运算放大器提供60纳秒的稳定时间至0.01%,使其成为驱动中高速采样a/D转换器和参考电路的好选择。OPA354系列在提供信号增益的同时,提供了一种有效的缓冲A/D转换器输入电容和由此产生的电荷注入的方法。对于需要高直流精度的应用,建议使用OPA350系列。
图34显示了驱动A/D转换器的OPA354。在OPA354处于逆变配置的情况下,反馈电阻器上的电容器可用于过滤信号中的高频噪声。

电容性负载和稳定性
OPA354系列运算放大器可以驱动各种电容性负载。然而,在某些条件下,所有运算放大器都可能变得不稳定。运算放大器的配置、增益和负载值只是确定稳定性时要考虑的几个因素。单位增益结构的运算放大器最容易受到电容负载的影响。电容性负载与设备输出电阻以及任何附加负载电阻发生反应,在小信号响应中产生一个极点,降低相位裕度。详见典型特性曲线,各种CL的频率响应(图13)。
OPA354拓扑增强了其驱动电容性负载的能力。在单位增益,这些运算放大器表现良好的大电容负载。有关详细信息,请参考典型特性曲线、推荐的RS与电容性负载(图14)和频率响应与电容性负载(图15)。
在单位增益配置中,改进电容负载驱动的一种方法是在输出端串联一个10Ω到20Ω的电阻器,如图35所示。这种配置可显著减少大电容负载时的振铃现象,见典型特性曲线,频率响应与电容性负载(图15)。然而,如果有一个电阻负载与电容负载并联,RS会产生一个分压器。这种电压划分在输出端引入了直流误差,并略微减小了输出摆幅。这个错误可能无关紧要。例如,当RL=10KΩ,RS=20Ω时,输出误差约为0.2%。

宽带跨阻放大器
宽带宽、低输入偏置电流、低输入电压和电流噪声使OPA354成为低压单电源应用的理想宽带光电二极管互阻放大器。低电压噪声很重要,因为光电二极管电容使电路的有效噪声增益在高频下增加。
如图36所示,跨阻设计的关键元素是预期的二极管电容[包括OPA354的寄生输入共模和差模输入电容(2+2)pF]、所需的跨阻增益(RF)和OPA354的增益带宽积(GBW)(典型值为100 MHz)。设置这三个变量后,可以设置反馈电容值(CF)来控制频率响应。

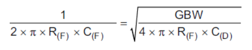
为了获得最大平坦的二阶巴特沃斯频率响应,反馈极点的设置必须如等式1所示:

典型的表面贴装电阻器的寄生电容约为0.2 pF,必须从计算的反馈电容值中扣除。带宽由方程式2计算:

对于更高的跨阻带宽,可以使用高速CMOS OPA355(200-MHz GBW)或OPA655(400-MHz GBW) 。
设备功能模式
连接电源后,OPAx354系列设备通电。根据应用,这些设备可以作为单电源运算放大器或双电源放大器来操作。电压差设为5.V,且电压至少设置为5 V+5.V时,也可将电压设置为5.V以上。
应用与实施
注意:以下应用章节中的信息不是TI组件规范的一部分,TI不保证其准确性或完整性。TI的客户负责确定组件的适用性。客户应验证和测试其设计实现,以确认系统功能。
申请信息
OPAx354系列器件是一种CMOS、轨间I/O、高速、电压反馈运算放大器,设计用于视频、高速和其他应用。OPAx354系列设备有单、双或四路运放。该放大器具有100兆赫的增益带宽和150伏/微秒的转换率,但它单位稳定,可以作为1伏/伏的电压跟随器工作。
典型应用
宽增益带宽、低输入偏置电流、低输入电压和电流噪声使OPAx354系列器件成为理想的宽带光电二极管跨阻放大器。低电压噪声很重要,因为光电二极管电容使电路的有效噪声增益在高频下增加。如图37所示,跨阻设计的关键元素是预期的二极管电容,包括寄生输入共模和差模输入电容;期望的跨阻增益;以及OPAx354系列器件(20 MHz)的增益带宽(GBW)。通过设置这三个变量,可以设置反馈电容值来控制频率响应。反馈电容包括的杂散电容,对于典型的表面贴装电阻器,杂散电容为0.2 pF。

设计要求
对于本设计示例,使用表1中列出的参数作为输入参数。

C(F)是可选的,以防止增益峰值。C(F)包括R(F)的杂散电容。
详细设计程序
为了获得最大平坦的二阶巴特沃斯频率响应,使用方程3设置反馈极点。

用公式4计算带宽。

优化跨阻电路
为获得最佳性能,必须根据以下准则选择组件:
1.对于最低噪声,选择R(F)以创建所需的总增益。使用较低的R(F)值并在跨阻放大器后增加增益通常会产生较差的噪声性能。R(F)产生的噪声随R(F)的平方根而增大,而信号则呈线性增加。因此,当所有需要的增益被置于跨阻级时,信噪比提高。
2.使求和结处的光电二极管电容和杂散电容最小(逆变输入)。这个电容导致运算放大器的电压噪声被放大(高频放大)。使用低噪声电压源反向偏置光电二极管可以显著降低电容。较小的光电二极管具有较低的电容。用光学器件把光集中在一个小的光电二极管上。
3.噪声随着带宽的增加而增加。将电路带宽限制在所需的范围内。在R(F)上使用电容器来限制带宽,即使不需要稳定性。
4.电路板泄漏会降低其他设计良好的放大器的性能。仔细清洁电路板。环绕求和结并以相同电压驱动的电路板保护轨迹可以帮助控制漏电。
应用曲线

电源建议
OPAx354系列设备的工作电压范围为2.5 V至5.5 V(±1.25至±2.75 V);许多规范适用于-40°C至125°C。与工作电压或温度相关的参数表现出显著的差异,这些参数显示出典型的特征。
将0.1-μF旁路电容器放在电源引脚附近,以减少噪声或高阻抗电源的耦合误差。有关旁路电容器放置的详细信息,请参阅布局指导方针。
布局
布局指南
OPA354必须采用良好的高频印刷电路板(PCB)布局技术。大量使用接地层,短而直接的信号轨迹,以及位于V+引脚的合适的旁路电容器,确保清洁、稳定的运行。大面积的铜也提供了一种消散正常运行时产生的热量的方法。
TI不建议使用任何高速放大器的插座。
10nF陶瓷旁路电容器是最小推荐值;当驱动低电阻负载时,并联添加1-μF或更大的钽电容器是有益的。提供足够的旁路电容对于实现非常低的谐波和互调失真至关重要。
布局示例

功耗
功耗取决于电源电压、信号和负载条件。对于直流信号,功耗等于输出电流乘以导电输出晶体管上的电压与−VO的乘积。通过使用所需的尽可能低的电源电压以确保所需的输出电压摆幅,可以将功耗降至最低。
对于电阻负载,最大功耗发生在电源电压一半的直流输出电压。交流信号的损耗更低。AB-039功率放大器TRESSANDPOWER HANDLING LIMITIONS解释了如何计算或测量异常信号和负载下的功耗。
任何启动热保护电路的趋势都表明功耗过大或散热片不足。为了可靠运行,结温必须限制在最高150°C。为了估计完整设计中的安全裕度,应提高环境温度,直到热保护在160°C下触发。热保护应在高于应用的最大预期环境条件35°C以上触发。
PowerPAD热增强包
除了常规的5针SOT-23和9针VSSOP封装外,OPA354的单、双版本还配有8针SOIC PowerPAD封装。带PowerPAD的98针SO是一个标准尺寸的8针SOIC封装,封装底部裸露的引线框架可以直接焊接到PCB上,从而产生极低的热阻。这种直接连接大大增强了OPA354的功耗能力,并消除了传统上在热封装中使用的笨重散热片和片塞。这个包可以很容易地安装使用标准的PCB组装技术。
注意
由于8针HSOP PowerPAD与标准8针SOIC封装的引脚兼容,OPA354和OPA2354可以直接取代现有插座中的运算放大器。始终需要将PowerPAD焊接到PCB,即使是低功耗的应用程序也是如此。这种配置提供了引线框架模具垫和PCB之间必要的热连接和机械连接。
PowerPAD封装的设计使得引线框架模具垫(或热垫)暴露在IC底部,如图40所示。这个暴露的模具在模具和封装外部之间提供了一个极低的热阻(RθJC)路径。IC底部的热垫可以直接焊接到PCB上,使用PCB作为散热片。此外,电镀通孔(过孔)为PCB背面提供了一条低热阻热流道。

PowerPAD组装流程
电源板必须连接到设备的最负电源电压,在单电源应用中为接地,在分路供电应用中为V−接地。
准备带有顶部蚀刻图案的PCB,如图41所示。根据具体的装配工艺要求,具体的地面设计可能会有所不同。必须对引线进行蚀刻,也必须对热焊盘进行蚀刻。
在热垫区域放置推荐数量的电镀通孔(或热通孔)。这些孔的直径必须为13密耳(.013英寸)。它们保持很小,这样在回流焊期间,通过孔的焊料芯吸不是问题。TI建议8针HSOP PowerPAD封装至少有5个孔,如图41所示。

TI建议,但不要求,在封装下方和热垫区域外设置少量额外的孔。这些孔在铜热焊盘和接地层之间提供了额外的热通道。它们可能更大,因为它们不在需要焊接的区域,所以芯吸不是问题。该技术如图41所示。
将所有孔(包括热焊盘区域内和焊盘区域外的孔)连接到内部接地平面或其他内部铜平面(对于单电源应用),并连接到V−上(对于分体式电源应用)。
当布置这些孔时,不要使用典型的web或spoke via连接方法,如图42所示。网络连接有一个高热阻连接,有助于减缓焊接过程中的热传递。此功能使焊接具有接地平面连接的过孔更加容易。然而,在这种应用中,低热阻是最有效的传热要求。因此,PowerPAD组件下的孔必须连接到内部接地层,并在整个电镀通孔周围进行完整连接。

顶部焊接面罩必须使焊盘连接和热焊盘区域暴露。热垫区域必须露出13密耳的孔。热焊盘区域外较大的孔可以用焊接掩模覆盖。
在暴露的热垫区域和所有封装端子上涂抹焊膏。
有了这些准备步骤,PowerPAD IC就可以简单地放置到位,并像任何标准的表面贴装元件一样完成焊接回流焊操作。这样的准备和加工会使零件正确安装。
安芯科创是一家国内芯片代理和国外品牌分销的综合服务商,公司提供芯片ic选型、蓝牙WIFI模组、进口芯片替换国产降成本等解决方案,可承接项目开发,以及元器件一站式采购服务,类型有运放芯片、电源芯片、MO芯片、蓝牙芯片、MCU芯片、二极管、三极管、电阻、电容、连接器、电感、继电器、晶振、蓝牙模组、WI模组及各类模组等电子元器件销售。(关于元器件价格请咨询在线客服黄经理:15382911663)
代理分销品牌有:ADI_亚德诺半导体/ALTBRA_阿尔特拉/BARROT_百瑞互联/BORN_伯恩半导体/BROADCHIP_广芯电子/COREBAI_芯佰微/DK_东科半导体/HDSC_华大半导体/holychip_芯圣/HUATECH_华泰/INFINEON_英飞凌/INTEL_英特尔/ISSI/LATTICE_莱迪思/maplesemi_美浦森/MICROCHIP_微芯/MS_瑞盟/NATION_国民技术/NEXPERIA_安世半导体/NXP_恩智浦/Panasonic_松下电器/RENESAS_瑞莎/SAMSUNG_三星/ST_意法半导体/TD_TECHCODE美国泰德半导体/TI_德州仪器/VISHAY_威世/XILINX_赛灵思/芯唐微电子等等
免责声明:部分图文来源网络,文章内容仅供参考,不构成投资建议,若内容有误或涉及侵权可联系删除。
Copyright © 2002-2023 深圳市安芯科创科技有限公司 版权所有 备案号:粤ICP备2023092210号-1