一般说明
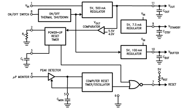
LM2984C正电压调节器具有三个独立的跟踪输出,能够提供逻辑电路、外围传感器和备用电源典型微处理器系统中的存储器。LM2984C包括监控自身高电流的电路输出和一个外部mP。如果任何错误条件在任何一种情况下,都会设置并保持重置错误标志,直到故障终止。由于这些功能包含在与三个调节器相同的组件中在典型的微处理器系统。LM2984C还具有三个调节器输出的每一个都有低压差(额定输出电流为0.6V)。此外,在待机模式下,静止电流可以降低到1mA。LM2984C和所有的调节电路都受到保护,防止蓄电池反向安装或2节电池跳脱。熟悉的调节器功能如短路和热过载保护也提供了。在plas tic TO-220电源包中提供5V的固定输出。
特征
三个低压差跟踪调节器
输出电流超过500毫安
静态低电流备用稳压器
微处理器故障复位标志
上电时延迟复位
精确预微调5V输出
反电池保护
过电压保护
反向瞬变保护
短路保护
内部热过载保护
大电流输出的Y开/关开关
100%热极限电老化

COUT必须至少为10 mF保持稳定。可能会增加没有必要维持监管在瞬变过程中。尽可能靠近可能对调节器。必须在额定工作温度范围内调节器。该电容器的等效串联电阻(ESR)为临界;见曲线。
绝对最大额定值
输入电压
生存电压(k100 ms)35V
工作电压26V
内部功耗内部有限
工作温度范围(TA)0°C至a125°C
最高结温(注1)150°C
储存温度范围b65°C至a150°C
铅温度(焊接,10秒)230摄氏度
应确定ESD额定值。
电气特性
VIN e 14V,输出e 5 mA,COUT e 10 mF,Tj 25°C(注6),除非另有说明

电气特性(续)
VIN e 14V,输出e 5 mA,Ibuf e 5 mA,Istby e 5 mA,Rt e 130k,Ct e 0.33 mF,Cmon e 0.47 mF,Tj e 25§C(注6),除非
另有规定的

注1:不带散热器的接头与外壳之间的热阻为3°C/W。外壳对环境的热阻为40°C/W。
注2:保证测试限值,100%生产测试。
注3:在指定的温度和电源电压范围内,保证设计极限(但不是100%生产测试)。这些限制不适用于计算出货质量水平。
注4:当主调节器输出(VOUT)下降到4.0V以下或上升到5.5V以上时,内部比较器进行检测。如果输出中存在任何一种情况,则重置错误标志保持在低位,直到错误条件终止。在Rt和Ct设置的延迟之后,重置错误标志将再次变高。(参见应用程序部分。)
注5:此参数用于测量在mP监视器输入端可检测到多短的脉冲。此参数主要受Cmon值的影响。(参见典型性能特性和应用部分。)
注6:为确保结温恒定,采用低占空比脉冲测试。


典型性能特征




程序提示
输出电容器
LM2984C输出电容器需要稳定。没有它们,调节器输出有时会振荡很多伏特。虽然所示的10毫伏是最小值建议值、实际尺寸和类型可能因应用负载和温度范围而异。电容器有效串联电阻(ESR)也会影响IC稳定性。由于不同品牌的ESR不同,为了确定生产中使用的最小电容值,可能需要一些台架工作。最坏的情况是通常在最低环境温度下测定以及预期的最大负荷。输出电容器的尺寸可以根据需要增加值高于最小值。一个可能的目的在负输入瞬态的短暂条件下保持输出电压,这可能是特定系统的特征。电容器也必须在所有环境温度下额定值系统中应有。多种铝型电解槽会在低于b30°C的温度下冻结,从而降低有效电容为零。保持调节器的稳定性在b40℃以下,电容器在该温度下的额定值(如必须使用钽)。每个输出端必须由电容器端接,即使是电容器未使用。
备用输出
备用输出用于需要备用存储电路。而大电流调节器输出由后面描述的ON/OFF引脚控制,在所有条件下,只要为IC提供足够的输入电压。因此,由该输出供电的存储器和其他电路不受正线路瞬变、热关机等影响。备用稳压器电路的设计使得当另一个调节器输出关闭。这种调节器输出端的电容器可以不受限制地增加。这将有助于保持输出负输入瞬变期间的电压也有助于降低所有三个输出的噪声。因为另一个双轨备用输出:因此任何噪音降低这也将降低另外两个噪声电压。
缓冲器输出
缓冲器输出被设计用来驱动mP系统中的外围传感器电路。它将跟踪备用和主调节器在正常工作时在几毫伏之内。因此,外围传感器可以切断此电源并具有与mP系统相同的工作电压。这是重要的是如果使用比率传感器系统。当其他两个缓冲器输出短路时输出处于正常工作状态。当传感器导线等被切断时,这可以保护mP系统不受电源中断的影响暂时对地短路,即仅传感器信号当mP和内存电路将继续运作。
缓冲区输出与主输出相似,因为它是由ON/OFF开关控制,以便在待机模式。它也是防止过电压和热过载的故障保护装置。如果电压高于输入大约30V(例如负载转储),此输出将自动关闭。这样可以保护内部电路和使IC能够承受比否则是意料之中的。由于这种输出是集成电路中的功耗。主输出主输出被设计用于为相对较大的负载供电,i、 e.大约500毫安。因此,它也受到保护防止过电压和热过载。这个输出将在几毫伏内跟踪另外两个正常运行。因此可以作为参考电路断电产生的任何信号的电压备用或缓冲输出。这在比例分析中很重要传感器系统或任何需要精确匹配的系统电源电压。
开/关开关
开/关开关控制主输出和缓冲器输出。阈值电压与大多数逻辑兼容家庭和有大约20毫伏的滞后,以确保“干净”从待机模式切换到活动模式反之亦然。该引脚可以通过如果调节器要连续供电,则为10 kX电阻器。
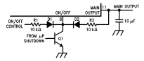
断电超控
另一种可能的方法是使用二极管串联接通/断开信号和另一个与主输出串联的信号,以便在以后的一段时间内保持电源开/关信号已被移除(见图1)。接通/断开开关最初通过二极管D1拉高,主输出将接通并通过二极管供电D2至ON/OFF开关,有效锁定主输出。开路集电极晶体管Q1连接到ON/OFF引脚以及两个二极管,并在mP确定的一段时间后强制调节器关闭。在这个这样,mP可以覆盖掉掉电命令并存储在返回到待机模式

复位输出
这个输出是一个开路集电极NPN晶体管当错误条件出现在主输出或当检测到mP错误时(参见mP监视器第节)。如果主输出电压低于4V或升高高于5.5V时,复位输出强制为低电平并保持在低位在由两个外部组件Rt和计算机断层扫描。在这两者中有轻微的迟滞使复位输出快速上升的阈值电压下降时间符合大多数mP的要求重置输入。
延迟复位
电阻Rt和电容Ct设置在主输出错误情况下,复位输出保持低位已经感觉到了。延迟由以下公式得出:Tdly e 1.2 RtCt(秒)当主输出在4V至5.5V窗口之外时,即通电期间,将启动延迟复位,短路、过压、低压、热关机或断电。因此,只要输出电压超出调节范围,mP就会复位。(需要注意的是只有当主输出出错时,才启动复位。这个缓冲和备用输出不直接监控错误条件。)
mP监视器复位
有两种不同且独立的错误监视LM2984C中的系统。上述系统监控主调节器输出,并在该输出出现错误时启动延迟重设。另一个错误监视系统是mP看门狗。这两个系统是或者一起在内部同时强制复位输出当任一类型的错误发生时,为低。此看门狗电路持续监视在正常操作期间产生正向脉冲的mP。这个脉冲的周期通常是毫秒,脉冲宽度通常是10微秒。如果脉搏消失了看门狗电路将超时,复位低将送到国会议员那里。超时时间由2决定外部部件,Rt和Cmon,根据公式:Twindow e 0.82 RtCmon(秒)复位脉冲的宽度由Cmon和内部电阻器根据以下内容设置:重置pw e 2000 Cmon(秒)方波信号也可以通过以下方式监测误差过滤Cmon输入,使信号是检测到。图2是a的示意图用于区分输入信号的典型电路。电阻器Rtc和电容Ctc只通过方波产生一个短的正脉冲mP监视器输入。如果输入信号在处于高状态或处于低状态的时间过长,a将生成复位低。

该管脚的阈值电压和输入特性与几乎所有逻辑家族兼容。脉冲的宽度是有限制的由看门狗电路检测到。这是由于输出当一个在输入端检测到高状态。最小可检测脉冲宽度可通过以下公式确定:PWmin e 20 Cmon(秒)

安芯科创是一家国内芯片代理和国外品牌分销的综合服务商,公司提供芯片ic选型、蓝牙WIFI模组、进口芯片替换国产降成本等解决方案,可承接项目开发,以及元器件一站式采购服务,类型有运放芯片、电源芯片、MO芯片、蓝牙芯片、MCU芯片、二极管、三极管、电阻、电容、连接器、电感、继电器、晶振、蓝牙模组、WI模组及各类模组等电子元器件销售。(关于元器件价格请咨询在线客服黄经理:15382911663)
代理分销品牌有:ADI_亚德诺半导体/ALTBRA_阿尔特拉/BARROT_百瑞互联/BORN_伯恩半导体/BROADCHIP_广芯电子/COREBAI_芯佰微/DK_东科半导体/HDSC_华大半导体/holychip_芯圣/HUATECH_华泰/INFINEON_英飞凌/INTEL_英特尔/ISSI/LATTICE_莱迪思/maplesemi_美浦森/MICROCHIP_微芯/MS_瑞盟/NATION_国民技术/NEXPERIA_安世半导体/NXP_恩智浦/Panasonic_松下电器/RENESAS_瑞莎/SAMSUNG_三星/ST_意法半导体/TD_TECHCODE美国泰德半导体/TI_德州仪器/VISHAY_威世/XILINX_赛灵思/芯唐微电子等等
免责声明:部分图文来源网络,文章内容仅供参考,不构成投资建议,若内容有误或涉及侵权可联系删除。
Copyright © 2002-2023 深圳市安芯科创科技有限公司 版权所有 备案号:粤ICP备2023092210号-1