特征
工作电压为+1.7 V至±18 V
低电源电流:15μA/放大器
低偏移电压:最大100μV
输出汇源:±8 mA
无相位反转
单电源或双电源操作
高开环增益:600 V/mV
获得稳定统一
应用
数字秤
应变计
便携式医疗设备
电池供电仪表
温度传感器放大器
一般说明
OP193/OP293是单电源运算放大器,具有高精度、低电源电流和在低电压下工作的能力。对于单电源系统中的高性能,输入和输出范围包括接地,输出从负轨到正电源的600毫伏范围内摆动。对于低压操作,OP193/OP293可以在+1.7 V或±0.85 V的电压下工作。
高精度和低功耗操作的结合使OP193/OP293适用于电池供电的设备。该部件的低电流消耗和低电压操作允许它在其他放大器因电池耗尽或净空而停止工作后继续工作很长时间。
OP193/OP293规定用于扩展(−40°C至+125°C)温度范围内单+2 V至双±15 V操作。它们有SOIC表面安装封装。
引脚配置


典型性能特征







功能描述
OP193/OP293运算放大器是单电源、微功率、精密放大器,其输入和输出范围都包括接地。输入偏移电压(VOS)最大值仅为100μV,而输出端向负载传输±5毫安。电源电流仅为15μA。
图26显示了输入级的简化示意图。输入晶体管Q1和Q2是PNP器件,它们允许输入操作到地电位。输入晶体管具有与基极端子串联的电阻器,以保护结免受过电压条件的影响。第二级是NPN共源共栅,在驱动最终PNP增益级之前,由发射极跟随器缓冲。
OP193包括连接到输入负载电阻器上的抽头,可用于使输入偏移电压VOS为零。OP293有两个附加晶体管,Q7和Q8。在输出相位反转OP193和输出相位反转OP293部分讨论了这些晶体管的行为。
输出级,如图25所示,是一个不可逆的NPN图腾极配置。电流由发射极跟随器Q1提供给负载,而Q2提供电流吸收能力。当Q2饱和时,输出被拉到离地5毫伏以内,而没有外部下拉电阻器。图腾柱输出级向外部负载提供至少5毫安的电流,即使是从单个3.0伏电源操作时也是如此。

通过作为发射极跟随器工作,Q1为输入级的最终PNP集电极提供高阻抗负载。Q2的基极驱动是通过监测Q1的集电极电流得到的。晶体管Q5跟踪Q1的集电极电流。当Q1打开时,Q5保持Q4关闭,电流源I1保持Q2关闭。当Q1被驱动至切断(即,输出必须向V−)移动时,Q5允许Q4接通。然后,Q4的集电极电流为Q3和Q2提供基本驱动,输出低电压摆幅由Q2的VCE,SAT设定,大约为5 mV。
驱动电容性负载
OP193/OP293放大器在电容负载小于200pf时无条件稳定。然而,小信号,单位增益超调改善,如果增加一个电阻负载。例如,当驱动1000 pF,10 kΩ负载时,瞬态过冲为20%。当驱动单位增益配置中的大电容负载时,建议采用回路内补偿技术,如图30所示。

输入过压保护
如前所述,OP193/OP293运算放大器使用PNP输入级,保护电阻与逆变和非逆变输入串联。PNP晶体管的高击穿,加上保护电阻,提供了大量的输入保护,以防过电压条件。因此,在不损坏放大器的情况下,可以在任何一个电源之外获得20伏的输入电压。
输出相位反转-OP193
OP193的输入PNP集电极基极结可以正向偏置,如果输入被带到地面以下超过一个二极管压降(0.7V)。当这种情况发生在非互易输入端时,共源共栅级的Q4打开,输出变高。如果正极输入信号可以低于地面,则可以通过用二极管将输入夹持到负极电源(即GND)来防止相位反转。二极管的反向泄漏确实增加了放大器的输入偏置电流。如果输入偏置电流不是临界值,1N914二极管增加的泄漏量小于10毫安。但是,环境温度每升高10°C,其泄漏电流就会加倍。对于关键应用,2N3906晶体管的集电极基极结只增加大约10帕的附加偏置电流。为了在故障条件下限制通过二极管的电流,建议在输入端串联一个1 kΩ的电阻器。(OP193的内部限流电阻器不保护外部二极管。)
输出相位反转-OP293
OP293包括两个横向PNP晶体管Q7和Q8,以防止相位反转。如果一个输入被带到地下一个以上的二极管压降(≈0.7v),Q7和Q8结合起来,可以同时对整个共源共栅级进行电平偏移,包括对Q3和Q4的偏置。在这种情况下,Q4不饱和,输出仍然很低。
在+25°C时,OP293在低于V−5 V的情况下不会出现输出相位反转。+125°C时的相位反转限制约为−3 V。如果可以在低于这些电平的情况下驱动输入,则应添加上一节所述的外部钳位二极管。
电池供电应用
OP193/OP293系列运算放大器可以在1.7v的最小电源电压下工作,并且从2.0v的电源中为每个放大器只消耗13μa的电源电流。在许多由电池供电的电路中,OP193/OP293设备在需要更换电池之前可以连续运行数千小时,从而减少设备停机时间和运行成本。
高性能便携式设备和仪器经常使用锂电池,因为与旧的原电池相比,锂电池的保质期长、重量轻、能量密度高。大多数锂电池的标称输出电压为3V,以平坦放电特性著称。OP193/OP293的低电源电压要求,加上锂电池的平坦放电特性,表明OP193/OP293可以在电池的整个使用寿命内运行。图27显示了为OP193和OP293供电的1 Ah锂电池的典型放电特性,每个放大器依次驱动2.1 V至100 kΩ负载。

OP193提供两个偏移调零终端,可用于调整OP193的内部VOS。一般来说,运算放大器端子不应用于调整系统偏移电压。图28中的偏移调零电路提供了大约±7 mV的偏移调整范围。如图29所示,与偏移零位电位计的刮臂串联的100 kΩ电阻器将偏移调整范围减小到400μV,建议用于需要高零位分辨率的应用。偏置调零不会对TCV性能产生不利影响,前提是微调电位器温度系数不超过±100 ppm/°C。

一种微功率假地发生器
一些单电源电路在输入电压高于地面时工作最佳,通常为电源电压的½。在这些情况下,可以通过使用放大器缓冲的分压器来产生假接地。其中一个这样的电路如图30所示。
该电路在电源电压的½处产生一个错误的接地基准,而从5V电源中仅提取约27μa的电压。该电路包括补偿,以允许在假接地输出处有一个1μF的旁路电容器。大电容器的好处是,不仅假接地对负载的直流电阻很低,而且它的交流阻抗也很低。OP193可以吸收和源电流超过5毫安,这提高了负载电流瞬态的恢复时间。

电池供电的基准电压
图31中的电路是一个电池供电的基准电压,只消耗17μa的电源电流。在这个水平上,两个AA碱性电池可以为这个参照物供电超过18个月。当输出电压为1.23V,温度为25°C时,基准漂移仅为工业温度范围内的5.5μV/°C。负载调节为85μV/mA,线路调节为120μV/V。
参考源的设计基于Brokaw带隙核心技术。电阻R1和电阻R2的缩放在Q1和Q2产生不相等的电流。产生的R3上的ΔV产生一个温度比例电压(PTAT),反过来,在R4和R5、V1之间产生更大的温度比例电压。绝对温度系数V1(cTas)的第一阶温度系数。当在25°C下调节到1.23V时,输出电压温度系数最小。带隙基准可以有启动问题。在R1和R2没有电流的情况下,OP193超出其正输入范围限制,并且具有未定义的输出状态。在这种情况下,将引脚5(偏移调整引脚)短路到地上,会迫使输出高,并确保可靠启动,而不会显著降低OP193的偏移漂移。

单电源电流监测仪
电流监测基本上包括放大与被测电流串联的电阻器上的电压降。困难在于,只有很小的电压降是可以容忍的,而低精度运算放大器,这大大限制了整体分辨率。图32中的单电源电流监测器的分辨率为10μa,能够监测30mA的电流。这个范围可以通过改变电流检测电阻R1来调整。在测量系统总电流时,可能需要在最终结果中包括电流监测器的电源电流,该电流监测器绕过电流检测电阻器。通过调整偏移微调电位计R2,可以测量和校准该电流(连同剩余偏移)。这会产生一个与温度有关的偏移量。然而,OP193的供电电流也与温度成正比,并且这两种效应趋于跟踪。电压在非可逆输入端产生并经(1+R4/R5)放大后出现在VOUT处。

单电源仪表放大器
设计一个真正的具有零输入和零输出操作的单电源仪表放大器需要特别小心。传统的配置,如图33所示,取决于放大器A1的输出电压为0 V时,施加的共模输入电压为0 V。输出的任何误差都乘以A2的增益。此外,当A2的输出电压增加时,电流流过电阻器R3。A1的输出必须保持在0伏,同时通过R3吸收电流,否则会产生增益误差。当最大输出电压为4v时,通过R3的电流仅为2μa,但仍会产生可观的误差。

解决这个问题的一个办法是使用下拉电阻器。例如,如果R3=20 kΩ,则下拉电阻必须小于400Ω。但是,当负载为固定负载时,下拉式电阻出现。对于4 V共模电压,附加负载电流为10 mA,这在低功率应用中是不可接受的。
图34显示了一个更好的解决方案。A1的漏电流由一对N沟FET晶体管提供,配置成电流镜。如图所示,Q2的漏电流约为340μA。因此,在共模电压为4V的情况下,附加负载电流被限制在340μA与10mA之间,使用400Ω电阻器。

一个低功耗,温度到4毫安到20毫安的发射机
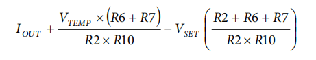
一个简单的温度到4毫安到20毫安的变送器如图35所示。校准后,该变送器在−50°C至+150°C温度范围内精确至±0.5°C。变送器在8V到40V之间工作,电源抑制比3ppm/V好。一半的OP293用于缓冲温度引脚,另一半调节输出电流,以满足其非转换输入的电流总和。

输出电流随温度的变化是以下传递函数的导数:


从公式中可以看出,如果在零点微调之前调整量程微调,则两个微调之间不存在交互作用,从而大大简化了标定过程。
变送器的校准很简单。首先,通过调整量程微调R7校准输出电流与温度的斜率。可能需要几次迭代来确保斜率是正确的。
调整量程微调后,可进行零点微调。调整零点微调不会影响增益。
通过调节R5,可以在任何已知温度下设置零点微调,直到输出电流等于:

表7显示了各种温度范围所需的R6值。

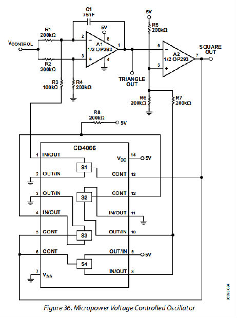
微功率压控振荡器
OP293 CMOS模拟开关构成图36中的精密VCO。一个三角形输出,只提供一个50μV的三角形电源。A1充当积分器;S1对称地切换充电电流,产生正、负斜坡。积分器以A2为界,A2作为施密特触发器,精确滞后为1.67V,由电阻器R5、电阻器R6和电阻器R7以及相关CMOS开关设置。A1的输出是一个上下电平分别为3.33V和1.67V的三角波。A2的输出是一个几乎有轨对轨摆动的方波。如图所示,操作频率由以下等式给出:

然而,通过改变C1可以很容易地改变频率。电路在500赫兹以下工作良好。

外形尺寸


安芯科创是一家国内芯片代理和国外品牌分销的综合服务商,公司提供芯片ic选型、蓝牙WIFI模组、进口芯片替换国产降成本等解决方案,可承接项目开发,以及元器件一站式采购服务,类型有运放芯片、电源芯片、MO芯片、蓝牙芯片、MCU芯片、二极管、三极管、电阻、电容、连接器、电感、继电器、晶振、蓝牙模组、WI模组及各类模组等电子元器件销售。(关于元器件价格请咨询在线客服黄经理:15382911663)
代理分销品牌有:ADI_亚德诺半导体/ALTBRA_阿尔特拉/BARROT_百瑞互联/BORN_伯恩半导体/BROADCHIP_广芯电子/COREBAI_芯佰微/DK_东科半导体/HDSC_华大半导体/holychip_芯圣/HUATECH_华泰/INFINEON_英飞凌/INTEL_英特尔/ISSI/LATTICE_莱迪思/maplesemi_美浦森/MICROCHIP_微芯/MS_瑞盟/NATION_国民技术/NEXPERIA_安世半导体/NXP_恩智浦/Panasonic_松下电器/RENESAS_瑞莎/SAMSUNG_三星/ST_意法半导体/TD_TECHCODE美国泰德半导体/TI_德州仪器/VISHAY_威世/XILINX_赛灵思/芯唐微电子等等
免责声明:部分图文来源网络,文章内容仅供参考,不构成投资建议,若内容有误或涉及侵权可联系删除。
Copyright © 2002-2023 深圳市安芯科创科技有限公司 版权所有 备案号:粤ICP备2023092210号-1