特征
单电源或双电源操作
低噪声:4.7 nV/√Hz@1 kHz
宽带:3.4MHz
低失调电压:100μV
极低漂移:0.2μV/°C
单位增益稳定
无相位反转
应用
数字秤
多媒体
应变计
电池供电仪表
温度传感器放大器
一般说明
OPx13系列单电源运算放大器具有低噪声和漂移的特点。它是为具有内部校准功能的系统设计的。通常,这些基于处理器的系统能够校准偏移和增益校正,但不能校正温度漂移和噪声。针对这些参数进行了优化,OPx13系列可用于利用优越的模拟性能和数字校正。许多使用内部校准的系统使用单极电源,通常为5 V或12 V。OPx13系列设计用于从4 V到36 V的单电源工作,并保持其低噪音和精度性能。
OPx13系列是单位增益稳定的,具有3.4兆赫的典型增益带宽乘积。转换速率超过1 V/μs。噪声密度非常低,为4.7 nV/√Hz,0.1 Hz至10 Hz频带内的噪声为120 nV p-p。保证输入偏移电压,并保证偏移漂移小于0.8μV/°C。输入共模范围包括负电源,并在整个电源范围内保持在正电源1 V以内。相反转保护设计在OPx13系列中,用于超过输入电压范围的情况。输出电压波动还包括负电源,并在正极轨道1V范围内。输出能够在其整个范围内吸收和源电流,并指定600Ω负载。
数字秤和其他应变计应用受益于非常低的噪音和低漂移的OPx13系列。其他应用包括用作模拟-数字(ADC)和数字-模拟(DAC)sigma-delta转换器的缓冲器或放大器。通常这些转换器具有高分辨率,需要最低噪声放大器来充分利用其潜力。许多这样的转换器在单电源或低电源电压系统中工作,获得可能的更大的信号摆幅可以提高系统性能。
OPx13系列专用于在XIND扩展的工业温度范围内(–40°C到+85°C)的单5 V和双±15 V操作。它们有PDIP和SOIC表面安装封装。
引脚配置

典型性能特征












应用
OP113、OP213和OP413构成了一个新的高性能放大器系列,在标准双电源配置中具有精确性能,更重要的是,当使用单电源时,保持精确性能。除了精确的直流规格,它是最低噪音的单电源放大器,只有4.7 nV/√Hz的典型噪声密度。
由于输出信号的动态范围普遍减小,单电源应用有特殊要求。与电源为±12 V或±15 V的双电源应用相比,单电源应用通常在5 V或12 V的电压下运行。这会减少输出波动。如果双电源应用通常具有20 V的信号输出摆幅,则单电源应用最多限于电源范围,更常见的是,低于电源几伏。为了获得最大的摆动,单电源输出级的摆动必须比双电源应用中的摆动更靠近电源轨。
OPx13系列有一个新的专利输出级,允许输出摆动更接近地面,或负电源,比以前的双极输出级。以前的运算放大器的输出可以在单电源应用中摆动到大约10毫伏的负电源范围内。然而,OPx13系列在输出级结合了双极和CMOS器件,使其能够在几百μV的接地范围内摆动。
在降低电源电压的情况下工作时,输入范围也会减小。信号范围的减小会导致任何给定放大器的信噪比降低。只有两种方法可以改善这一点:增加信号范围或减少噪声。OPx13系列处理这两个参数。输入信号范围从负电源到整个电源范围内正极电源的1V范围内。竞争部件的输入范围比此范围小0.5 V到5 V。在OPx13系列中,噪声也得到了优化。在4.7nV/√Hz时,噪声小于竞争设备的四分之一。
相位反转
只要两个输入都在电源范围内,OPx13系列就可以防止相位反转。但是,如果有一个输入可能低于负电源(或在单电源情况下接地),则应使用串联电阻器保护输入,以将输入电流限制在2 mA。
OP113偏移调整
OP113具有使用行业标准配置进行外部偏移调整的功能。针脚1和针脚5与总电阻为10 kΩ的电位计一起使用,将雨刮器连接到V−(或在单电源应用中接地)。使用此配置,总调整范围约为±2 mV。
将偏移调整为0对偏移偏移的影响最小(假设电位计的温度系数小于1000 ppm/°C)。然而,远离0的调节(与所有双极放大器一样)导致每毫伏感应偏移的TCVOS约为3.3μV/°C。
因此,一般不建议使用该微调来补偿来自OP113外部的系统误差。OP113的初始偏移量足够低,几乎不需要外部微调,但如有必要,2 mV微调范围可能有些过大。将微调电位计减小到2kΩ值,可获得更合理的±400μV范围。
应用电路
一种高精度工业称重传感器放大电路
OPx13系列是一个出色的放大器,用于调节称重传感器电桥。它的低噪声大大提高了信号的分辨率,允许称重传感器在较小的输出范围内工作,从而降低了其非线性。图41显示了OPx13系列的一半,用于产生非常稳定的10V桥激励电压,而第二个放大器提供了差分增益。R4应该调整为最大共模抑制。

低压单电源应变计放大器
OPx13系列的真正零摆幅能力允许图42中的放大器精确地放大应变计电桥,即使在没有信号输入的情况下,由单个5V电源供电。一个稳定的4伏桥电压是可能的轨到轨OP295放大器,其输出可以摆动到任何一个轨毫伏以内。这种高电压摆幅大大增加了电桥输出信号,而电桥输入没有相应增加。

高精度线性化电阻温度计放大器
零抑制电桥有助于电阻温度器件(RTD)的简单线性化,将少量的输出信号反馈给RTD。在图43中,电桥的左腿由放大器A1伺服至虚拟接地电压,而电桥的右腿由放大器A2伺服至0 V。这消除了放大器中共模电压变化引起的任何误差。三线制电阻式温度检测器用于平衡电桥两端的线电阻,从而减少温度失配误差。5V电桥励磁源于极稳定的AD588参考装置,具有1.5ppm/°C漂移性能。
RTD的线性化是通过将一小部分输出电压以电流的形式反馈给RTD来完成的。只要有适当的正反馈量,放大器输出将与电阻温度检测器的温度成线性比例。

为了校准电路,首先将电阻式温度检测器浸入0°C的冰浴中,或用精确的100Ω电阻器代替电阻式温度检测器。将零点调整电位计调整为0 V输出,然后将R9线性调整电位计设置到其调节范围的中间。用280.9Ω电阻器(相当于500°C)代替电阻式温度检测器(RTD),并将满标度调整电位计调整至满标度电压5V。
为了校准非线性,用194.07Ω电阻器(相当于250°C)代替RTD,然后调整线性调节电位计,使其输出为2.5V。检查并根据需要重新调整满标度和半标度。
一旦校准,放大器输出10 mV/°C温度系数,在−150°C到+500°C的RTD测量范围内,精度优于±0.5°C。实际上,放大器可以校准到更高的温度范围,最高可达850°C。
高精度热电偶放大器
图44所示为热补偿型热电偶放大器。OPx13系列采用12 V单电源供电,其低噪音使温度测量在0°C至1000°C范围内的分辨率优于0.02°C。采用廉价的硅二极管作为测温元件,对冷端误差进行了修正。它应尽可能靠近两个终端接头。铝块可以作为等温系统。

当热电偶测量头浸入0°C冰浴中时,应将R6调整为0 V输出。校准时,确保首先调整R6,使输出先朝正方向摆动。然后向负方向后退,直到输出停止变化。
一种超低噪声、单电源仪表放大器
极低噪声仪表放大器可以使用OPx13系列制造。图45显示了这样一个由单一电源供电的放大器。电阻器R1至R5应为高精度和低漂移型,以最大限度地提高CMRR性能。尽管这两个输入可以在0 V下工作,但−100配置的增益将放大器输入共模电压限制为0.33 V。

电源分路器电路
OPx13系列具有优良的频率响应特性,使其成为理想的伪接地基准发生器,如图46所示。OPx13系列用作电压跟随器缓冲器。此外,它还驱动一个大电容器,作为储能器,最大限度地减少瞬时负载变化,以及高频低阻抗输出设备。该电路易于提供25ma负载电流,具有良好的稳定特性。

低噪声基准电压
很少有参考设备结合低噪音和高输出驱动能力。图47显示了用作双极有源滤波器的OPx13系列,其频带限制了2.5V参考电压的噪声。总噪声测量值为3μV p-p。

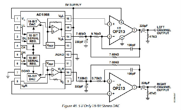
仅5 V立体声DAC用于多媒体
OPx13系列的低噪声和单电源能力非常适合立体声DAC音频复制或声音合成应用,如多媒体系统。图48显示了一个18位立体声DAC输出设置,它由单个5 V电源供电。低噪声保持了AD1868的18位动态范围。对于在双电源上工作的DAC,OPx13系列也可以从相同的电源供电。

低压耳机放大器
图49显示了AD1849 16位SOUNDPORT®立体声编解码器设备的立体声耳机输出放大器。伪参考电压来自于AD1849内部产生的共模电压,因此为耳机输出放大器提供了方便的偏置。

多媒体低噪声麦克风放大器
OPx13系列非常适合作为低压音频应用的低噪声麦克风前置放大器。图50显示AD1849 16位SOUNDPORT立体声编解码器芯片的增益为100立体声前置放大器。共模输出缓冲器用作麦克风的幻像电源驱动器。

精密电压比较器
利用其PNP输入和0V共模能力,OPx13系列可以制作有用的电压比较器。与IC比较器相比,在速度上只有轻微的损失。然而,它的显著优点是它的电压精度。例如,VOS可以是几百微伏或更少,与CMRR和PSRR超过100分贝相结合,同时使用5伏电源工作。像111/311系列这样的标准比较器在5V电压下工作,但不能在地面共模,也不能在3mV以下偏移。事实上,没有一种商用单电源比较器的V小于200μV。
图51显示了OPx13系列在开环运行时对10 mV过驱动信号的响应。顶部轨迹显示输出上升沿有15μs的传播延迟,而底部轨迹显示输出下降沿有7μs的延迟。这种交流响应在许多应用中是可以接受的。

低噪声和250μV(最大)偏置电压提高了这种比较器的整体直流精度。请注意,即使输入摆动到地面以下-0.3V,也可以进行过零检测器和类似的地面参考比较。

外形尺寸





安芯科创是一家国内芯片代理和国外品牌分销的综合服务商,公司提供芯片ic选型、蓝牙WIFI模组、进口芯片替换国产降成本等解决方案,可承接项目开发,以及元器件一站式采购服务,类型有运放芯片、电源芯片、MO芯片、蓝牙芯片、MCU芯片、二极管、三极管、电阻、电容、连接器、电感、继电器、晶振、蓝牙模组、WI模组及各类模组等电子元器件销售。(关于元器件价格请咨询在线客服黄经理:15382911663)
代理分销品牌有:ADI_亚德诺半导体/ALTBRA_阿尔特拉/BARROT_百瑞互联/BORN_伯恩半导体/BROADCHIP_广芯电子/COREBAI_芯佰微/DK_东科半导体/HDSC_华大半导体/holychip_芯圣/HUATECH_华泰/INFINEON_英飞凌/INTEL_英特尔/ISSI/LATTICE_莱迪思/maplesemi_美浦森/MICROCHIP_微芯/MS_瑞盟/NATION_国民技术/NEXPERIA_安世半导体/NXP_恩智浦/Panasonic_松下电器/RENESAS_瑞莎/SAMSUNG_三星/ST_意法半导体/TD_TECHCODE美国泰德半导体/TI_德州仪器/VISHAY_威世/XILINX_赛灵思/芯唐微电子等等
免责声明:部分图文来源网络,文章内容仅供参考,不构成投资建议,若内容有误或涉及侵权可联系删除。
Copyright © 2002-2023 深圳市安芯科创科技有限公司 版权所有 备案号:粤ICP备2023092210号-1