特征
•1.8V操作
•微型包装
•带宽:7MHz
•CMRR:90dB(典型)
•转换速率:5V/μs
•低偏移:500μV(最大)
•静态电流:750μA/通道(最大)
•关机模式:<1μA/通道
应用
•信号调节
•数据采集
•过程控制
•有源滤波器
•测试设备

说明
OPA363和OPA364系列是高性能CMOS运算放大器,针对极低电压、单电源操作进行了优化。这些微型、低成本的放大器设计用于在1.8V(±0.9V)到5.5V(±2.75V)的单电源上工作。应用包括传感器放大和电池供电系统的信号调节。
OPA363和OPA364系列提供了出色的CMRR,而没有与传统的免费输入阶段相关的交叉。这使得在驱动模数转换器时具有良好的性能,而不会降低微分线性度和THD。输入共模范围包括正负电源。输出电压摆幅在钢轨10mV范围内。
OPA363系列包括关机模式。下逻辑控制,放大器可以从正常工作切换到小于1μa的备用电流。
单个版本有微型SOT23-5(SOT23-6用于关机)和SO-8。双版本有MSOP-8、MSOP-10、UQFN-16。和SO-8包。四元包装有TSSOP-14和SO-14包装。所有型号均规定在-40°C至+125°C的温度下工作。
典型特征
TA=+25°C时,RL=10kΩ连接到VS/2,VOUT=VS/2,VCM=VS/2,除非另有说明。







申请信息
OPA363和OPA364系列运算放大器是轨对轨运算放大器,具有优良的CMRR、低噪声、低偏移和低至±0.9V的宽带宽。OPA363具有用于关闭/启用功能的附加管脚。这些族不表现出相位反转,统一增益稳定。OPA363和OPA364系列在-40°C至+125°C的工业温度范围内规定,可为各种应用提供精密性能。
轨对轨输入
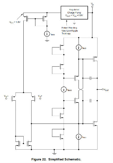
OPA363和OPA364具有良好的轨对轨运行特性,电源电压低至±0.9V。OPA363和OPA364系列的输入共模电压范围超出电源轨100mV。OPA363和OPA364的独特输入拓扑消除了大多数railto-rail互补级运算放大器的典型输入偏移过渡区,允许OPA363和OPA364在整个共模输入范围内提供优异的共模性能,如图21所示。此特性可防止驱动A/D转换器时差分线性误差和THD的退化。图22显示了OPA363和OPA364的简化示意图。


工作电压
OPA363和OPA364系列运算放大器参数在+1.8V到+5.5V之间完全指定。单个0.1μF旁路电容器应放置在电源引脚上,并尽可能靠近部件。高于5.5V(绝对最大值)的电源电压可能会对放大器造成永久性损坏。许多规格适用于-40°C至+125°C。典型特性中显示了随工作电压或温度而显著变化的参数。
启用功能
OPA363的关闭(启用)功能以运算放大器的负电源电压为基准。逻辑电平高启用运算放大器。有效逻辑高电压定义为大于施加到启用引脚的正电源的75%的电压。有效的逻辑高信号可以高达5.5V以上的负电源,独立于正电源电压。有效逻辑低定义为低于负电源引脚上方0.8V。如果使用双电源或分体式电源,应注意确保逻辑输入信号正确地参考了负电源电压。该引脚应连接到一个有效的高或低电压或驱动,而不是左开路。
逻辑输入是高阻抗CMOS输入。双运算放大器提供单独的逻辑输入。对于电池供电的应用,此功能可用于大幅降低平均电流并延长电池寿命。启用时间为20μs;禁用时间为1μs。禁用时,输出呈现高阻抗状态。这使得OPA363可以作为“门控”放大器运行,或者将其输出多路复用到公共模拟输出总线上。
电容性负载
OPA363和OPA364系列运算放大器可以驱动各种电容性负载。然而,在某些条件下,所有运算放大器都可能变得不稳定。运算放大器的配置、增益和负载值只是确定稳定性时要考虑的几个因素。单位增益结构的运算放大器最容易受到电容性负载的影响。电容性负载与运算放大器的输出电阻发生反应,在小信号响应中产生极点,从而降低相位裕度。
在单位增益方面,OPA363和OPA364系列运算放大器表现良好,纯电容负载高达约1000pF。负载电容器的ESR(等效串联电阻)足以允许OPA363和OPA364直接驱动非常大的电容性负载(>1μF)。增加增益增强了放大器驱动更多电容的能力;见图13。
在单位增益配置中,改进电容负载驱动的一种方法是在输出端串联一个10Ω到20Ω的电阻器,如图23所示。这大大减少了大电容负载时的响铃。然而,如果有一个电阻负载与电容负载并联,它会产生一个分压器,在输出端引入直流误差,并略微降低输出摆幅。这个错误可能无关紧要。例如,当RL=10kΩ,RS=20Ω时,输出误差仅为0.2%。

输入和ESD保护
所有OPA363和OPA364引脚均采用内部ESD保护二极管进行静电保护。如绝对最大额定值所述,如图24所示,如果电流外部限制在10mA,这些二极管将提供过驱动保护。

实现运放负轨输出摆动
有些应用需要精确的输出电压从0V摆幅到正满标度电压。一个好的单电源运放可以在离单电源地几毫伏的范围内摆动,但是当输出被驱动到0V时,放大器的输出级将阻止输出到达放大器的负电源轨。
OPA363或OPA364的输出可以在一个电源上摆动到地面,或略低于地面。要做到这一点,需要使用另一个电阻和一个比运算放大器的负电源更多的负电源。可以在输出端和附加的负电源之间连接一个下拉电阻,将输出端拉低到输出值以下,如图25所示。

这项技术并不适用于所有运算放大器。如果输出级维持大约500μA,则OPA363和OPA364的输出级允许将输出电压拉低到大多数运算放大器的输出电压以下。为了计算合适的负载电阻和负电源,RL=–V/500μA。OPA363和OPA364在所述条件下性能良好,在0V和-10mV范围内保持良好的精度。限制和非线性发生在-10mV以下,当输出再次驱动到-10mV以上时,线性回归。
缓冲参考电压
许多单电源应用需要中间电源参考电压。OPA363和OPA364具有出色的电容负载驱动能力,可配置为提供0.9V参考电压,如图26所示。有关适当的负载注意事项,请参阅电容性负载部分。

直接驱动ADS8324和MSP430
OPA363和OPA364系列运算放大器优化用于驱动中速(高达100kHz)采样A/D转换器。然而,它们也为高速变频器提供了优异的性能。OPA363和OPA364的无交叉输入级直接驱动A/D转换器,不会降低差分线性度和THD。它们提供了一种有效的方法来缓冲A/D转换器的输入电容和由此产生的电荷注入,同时提供信号增益。图27和图28显示了配置为驱动MSP430上的ADS8324和12位A/D转换器的OPA363和OPA364。

音频应用程序
OPA363和OPA364运算放大器系列在整个输入共模范围内具有线性偏置电压。结合低噪音,这一功能使OPA363和OPA364适合音频应用。单电源1.8V操作允许OPA2363和OPA2364成为便携式立体声设备中双立体声耳机驱动器和麦克风前置放大器的最佳候选,见图29和图30。

有源滤波
低谐波失真和噪声规范,加上高增益和转换率,使OPA363和OPA364成为有源滤波的最佳候选。图31显示了配置为低失真、三阶GIC(通用导抗转换器)滤波器的OPA2363。图32显示了Sallen-Key,三极,低通贝塞尔滤波器的实现。

安芯科创是一家国内芯片代理和国外品牌分销的综合服务商,公司提供芯片ic选型、蓝牙WIFI模组、进口芯片替换国产降成本等解决方案,可承接项目开发,以及元器件一站式采购服务,类型有运放芯片、电源芯片、MO芯片、蓝牙芯片、MCU芯片、二极管、三极管、电阻、电容、连接器、电感、继电器、晶振、蓝牙模组、WI模组及各类模组等电子元器件销售。(关于元器件价格请咨询在线客服黄经理:15382911663)
代理分销品牌有:ADI_亚德诺半导体/ALTBRA_阿尔特拉/BARROT_百瑞互联/BORN_伯恩半导体/BROADCHIP_广芯电子/COREBAI_芯佰微/DK_东科半导体/HDSC_华大半导体/holychip_芯圣/HUATECH_华泰/INFINEON_英飞凌/INTEL_英特尔/ISSI/LATTICE_莱迪思/maplesemi_美浦森/MICROCHIP_微芯/MS_瑞盟/NATION_国民技术/NEXPERIA_安世半导体/NXP_恩智浦/Panasonic_松下电器/RENESAS_瑞莎/SAMSUNG_三星/ST_意法半导体/TD_TECHCODE美国泰德半导体/TI_德州仪器/VISHAY_威世/XILINX_赛灵思/芯唐微电子等等
免责声明:部分图文来源网络,文章内容仅供参考,不构成投资建议,若内容有误或涉及侵权可联系删除。
Copyright © 2002-2023 深圳市安芯科创科技有限公司 版权所有 备案号:粤ICP备2023092210号-1