特征
两个人的完整电源路径管理
电池、直流电源、充电器和备用电源
与锂离子、镍镉、镍氢、铅酸兼容
电池化学
“3二极管”模式确保电源可用
在“冷启动”条件下
所有N通道切换可降低功率损耗
电容器和电池涌流限制
“无缝”切换电源
两个独立充电和监控
电池组
新的,小尺寸,36引线SSOP封装
应用程序
笔记本电脑电源管理
便携式仪器
手持终端
便携式医疗设备
便携式工业控制设备
说明
LTC®1479是全面电源管理的“心脏”单电池和双电池笔记本电脑解决方案以及其他便携式设备。LTC1479控制电源从两个电池组和一个直流电源到主系统开关调节器的输入。它在配合LTC电源管理产品创建总系统(LTC1,LTC1等)解决方案:从电池和直流电源开始源,并在每台计算机的输入端结束复杂载荷。系统提供的电源管理μP监控并主动引导LTC1479。LTC1479使用低损耗N沟道MOSFET开关从三个主要来源引导电力。适应性限流方案减少了电容器和电池通过控制MOSFET的栅极来实现励磁涌流转换期间的开关。LTC1479直接连接LT1510、LT1511和LT1620/LTC1435电池充电电路

绝对最大额定值
DCIN、BAT1、BAT2电源电压 0.3伏至32伏
感知,感知,VBAT,V+ 0.3伏至32伏
GA、GB、GC、GD、GE、GF、GG、GH 0.3伏至42伏
南非证券公司,SCD,SEF,SG,SH 0.3伏至32伏
开关,VGG 0.3伏至42伏
DCDIV,BDIV 0.3伏至5.5伏
所有逻辑输入(注1)0.3V至7.5V
所有逻辑输出(注1)0.3V至7.5V
VCC调节器输出电流。1毫安
VCCP调节器输出电流 1毫安
V+输出电流 1毫安
VGG调节器输出电流 100米
工作温度
LTC1479CG 0.C至70.C
LTC1479IG -40-C至85-C
结温 125摄氏度
储存温度范围 -65-C至150-C
铅温度(焊接,10秒)300摄氏度
直流电特性
除非另有说明,否则VDCIN=25V,VBAT1=16V,VBAT2=12V,TA=25oC。(注2)

直流电特性
除非另有说明,否则VDCIN=25V,VBAT1=16V,VBAT2=12V,TA=25oC。(注2)

表示适用于整个操作的规范温度范围。
注1:逻辑输入为带ESD的高阻抗CMOS门保护二极管接地,因此不应强制低于接地。然而,这些输入可以在VCCP或VCC电源之上驱动轨道,因为输入引脚之间没有连接箝位二极管还有供应轨。这有助于在5V/3V混合系统中运行。
注2:所选操作模式真值表,它定义了与每个“正常”相关的操作条件和逻辑状态操作模式,应与电气确定试验条件的特性表。实际生产试验条件可能更为严格。
注3:以下输入为高阻抗CMOS输入:3DM和DCIN/BAT,无内部上拉电流。
注4:以下输入具有内置2μA上拉电流源(通过串联二极管):BATSEL、BATDIS和CHGSEL。
注5:在无涌流的情况下测量闸门开启和关闭时间限流,即VSENSE=0V,在典型的应用电路。
真值表(所选操作模式)
3DM=三二极管模式。当调用此模式时,只有第一个每个背靠背开关对中的MOSFET开关,即SW A、SW C和SW E打开。电流仍然可以通过固有的身体空闲开关的二极管,即SW B、SW D和SW F,以帮助重启系统在遇到异常操作条件后。请参阅时序图和应用程序信息部分更多细节。
典型性能特征

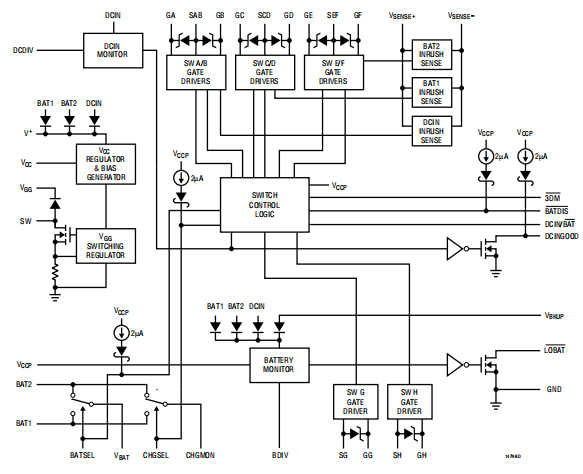
引脚功能
外部电源引脚
DCIN(引脚1):电源输入。330Ω电阻器应为与此引脚和外部直流电源串联来源。0.1μF旁路电容器应连接至这个别针越靠近越好。
DCDIV(引脚2):电源分配器输入。这是一个高潮具有1.215V阈值的阻抗比较器输入(上升沿)和大约-35mV滞后。
BAT1、BAT2(引脚35、34):电源输入。这两个别针是来自两个电池的输入。1μF旁路电容器应尽可能靠近每个引脚连接如果没有更大的电池供电电容器,可能2英寸以内。
VBAT(引脚32):电池电压感应。这个针连接电池电阻梯架顶部至BAT1。
BDIV(引脚33):电池分压器输入。高阻抗具有1.215V阈值的比较器输入(下降沿)以及大约35mV的磁滞。
VBKUP(引脚36):电源输入。该输入为LTC1479处于备用操作模式时。1μF旁路电容器应连接到VBKUP引脚组件上如果没有更大的备用电源,则尽可能关闭2”内电容器。
内部电源引脚
VCCP(引脚20):电源输出。绕过此输出具有至少0.1μF电容器。VCCP电源是
主要用于内部逻辑电路供电。
VCC(引脚15):电源输出。这是名义上的3.60V输出。用2.2μF绕过该调节器输出钽电容器。这个电容器是稳定所必需的
V+(针脚17):电源。V+引脚通过三个DCIN、BAT1和BAT2引脚的内部二极管和为VGG开关调节器电感器的顶部供电。用1μF/35V电容器绕过该引脚。
VGG(引脚16):门电源。此高压(36.5V)开关调节器仅用于驱动内部微功率门驱动电路。请勿将此销加载到任何外部电路。用1μF/50V绕过该引脚电容器。
SW(引脚18):输出。此销驱动连接的VGG开关调节器电感器在这个引脚和V+引脚之间。
GND(针脚19):接地。VGG和V+旁路电容器应返回连接的接地直接到VGG中N通道交换机的源调节器。输入电源开关
GA、GB(引脚4、6):DCIN开关门驱动器。这两个引脚驱动背靠背N通道开关的门与DCIN输入串联。
SAB(引脚5):源返回。SAB引脚连接到swa和swb的来源。一个小的下拉电流当开关为关闭。
GC、GD(引脚7、9):BAT1开关门驱动器。这两个引脚驱动背靠背N通道的门与BAT1输入串联的开关。
SCD(引脚8):震源回路。SCD引脚连接到swc和swd的来源。一个小的下拉电流当开关为关闭
GE,GF(插脚10、12):BAT2开关门驱动器。这两个引脚驱动背靠背N通道的门与BAT2输入串联的开关。
SEF(引脚11):震源回路。引脚已连接到SEFswe和swf的来源。一个小的下拉电流开关时,source将此节点的电位恢复为0V已关闭。
SENSE+(引脚13):涌入电流输入。这个别针应该直接连接到“顶部”(开关侧)三输入功率串联值电阻器选择开关对,SW A/B、SW C/D和SW E/F,用于励磁涌流进出的检测与控制电源和输出电容。
SENSE–(引脚14):涌入电流输入。这个别针应该直接连接到三输入功率串联低值电阻选择开关对,SW A/B、SW C/D和SW E/F,用于励磁涌流进出的检测与控制电源和输出电容。蓄电池充电开关
GG,GH(引脚29、27):充电器开关门驱动。这些两个引脚驱动背靠背N通道的栅极充电器输出之间的开关对,SW G和SW H还有两个电池。
SG,SH(引脚28、26):震源返回。这两个针脚是分别连接到SW G和SW H的源。一个小型下拉电流源将这些节点返回到当开关关闭时为0伏。
CHGMON(引脚31):电池选择器输出。这个别针是连接到的内部开关的输出BAT1和BAT2并连接所选电池至中的电压反馈电阻器充电器电路。
微处理器接口
DCINGOOD(引脚25):比较器输出。这个排水明渠输出有一个内部2μA上拉电流源,通过二极管连接到VCCP电源。安如果有更多上拉电阻,可增加外部上拉电阻电流是必需的。当直流电电源电压高于编程电压。
LOBAT(引脚3):比较器输出。这种开路漏极输出没有内部上拉电流源,并且当所选电池电压下降时,激活低电平低于编程电压。
DCIN/BAT(引脚24):选择器输入。这种高阻抗逻辑输入允许μP对直流电源的连接,基于DCINGOOD引脚信息。在一些最小化系统中,DCIN/BAT引脚可直接连接到DCINGOOD销。
BATDIS(针脚23):蓄电池断开输入。这种高阻抗逻辑输入具有内置的2μa上拉电流源并允许μP断开电池与系统。
3DM(引脚22):三二极管模式输入。这种高阻抗逻辑输入没有内置上拉电流源。将一个100k电阻器从该针脚连接到接地,以确保从“冷启动”开始的三二极管模式操作
CHGSEL(引脚21):电池充电器选择器输入。这个高阻抗逻辑输入具有内置的2μa上拉电流源,并允许μP确定通过连接选定的通过其中一对开关将电池输出至充电器,SW G或SW H.(充电器电压反馈梯形图为同时切换到所选电池。)
BATSEL(引脚30):电池选择器输入。这种高阻抗逻辑输入具有内置的2μa上拉电流源并允许μP选择连接到哪个电池系统和电池监控比较器输入。选择电池1时,此输入的逻辑高,并且电池2选择逻辑低。


操作
LTC1479负责在电源管理系统的“前端”在哪里两个电池组和一个直流电源不加区分地连接和断开。平滑完成输入电源之间的切换在低损耗N通道开关的帮助下限制浪涌电流的特殊门驱动电路电池组和系统电源的进出提供电容器。
全N通道交换
LTC1479驱动外部背靠背N通道MOSFET开关从三个主电源直接供电电源:外部直流电源、主电池和连接到主电源引脚分别为DCIN、BAT1和BAT2。(N沟道MOSFET开关更具成本效益提供比P通道更低的电压降副本。)
门驱动(VGG)电源
低损耗N通道开关的栅极驱动是由一个微功率升压调节器供电,调节电压约为36.5V。VGG电源提供在最大28V工作电压以上有足够的净空三个主电源的电压保证MOSFET开关完全增强。这种基于电感器的调节器的功率来自三个内部二极管,如图1所示。三个二极管分别连接到三个主电源来源,DCIN,BAT1和BAT2。最高电压电位被引导到升压调节器的顶部感应器最大限度地提高调节器的效率。C1提供在1mH开关电感器L1顶部进行滤波安装在一个小的表面安装包中。第四个内部二极管引导来自1mH的电流电感器到VGG输出电容器C2,进一步减小外部零件很重要。事实上,如图所示1、VGG只需要三个外部组件调节器,L1、C1和C2。
励磁涌流限制
LTC1479采用自适应浪涌电流限制减少三者进出电流的方案主电源和DC/DC变换器输入电容器在转换过程中。通过的电压测量一个小值电阻RSENSE确定流经三个主开关对,SW A/B、SW C/D和SW E/F在过渡期间。图2是只显示DCIN开关的框图开关对SW A/B。(开关对SW的门驱动电路C/D和SW E/F相同)。双向电流感测和限制电路确定电压通过RSENSE的电压降达到正负200毫伏。这个相应开关的栅源电压VGS为在过渡期间受到限制,直到涌流通常在几毫秒内消退,具体取决于根据DC/DC转换器输入电容值

操作
该方案允许电容器和MOSFET开关在同一装置中使用不同的尺寸和电流额定值无电路修改的系统。在过渡期结束后,两者的VG所选开关对中的MOSFET上升到大约6V。栅极驱动设置为6V以提供充足的电流逻辑级MOSFET开关的超速档,不超过其最大VGS额定值。
内部电源
两个内部电源为控制逻辑供电电源监控功能。VCCP逻辑电源约为5伏,为大多数内部逻辑电路。VCC电源是约3.60V,为VGG供电开关调节器控制电路和门驱动器。VCC电源有一个欠压锁定电路在完全丢失的情况下将功耗降至最低当所有可用的电源失效时低于约4.5V。
DCIN电压监测
DCIN输入通过两个在DCIN引脚和DCDIV输入。输入阈值为1.215V(上升沿)大约-35mV滞后。使用明确的电压阈值可确保直流电源只有连接,但“健康”才被连接到DC/DC转换器输入。
蓄电池电压监测
LTC1479具有独立监控这两种功能电池组。(因此,一个电池组可能另一个正在充电时放电。)当选定的电池磁盘组已下降到关闭序列的级别应启动或其他电池组接合。
电池充电管理功能
LTC1479直接与LT1510/LT1511接口蓄电池充电器电路。双栅极驱动电路控制两个背靠背N信道交换机对,SW G和SW H,在逻辑(CHGSEL)控制下连接充电器输出到所选电池组。先断开再闭合动作确保电流不通过从一个电池组切换到另一个电池组充电器输出。CHGSEL输入还同时切换所选电池组至电压反馈电阻器顶部充电器系统中的梯形图通过CHGMON引脚。
备用电源接口
LTC1479的电源来自备用电源当三个主电源不可用时供电动力来源。与配套微处理器的接口配套的μP必须与LTC1479提供电源管理系统的全面控制。LTC1479通过以下方式与μP通信:五个逻辑输入和两个逻辑输出如表1所述。

应用程序信息
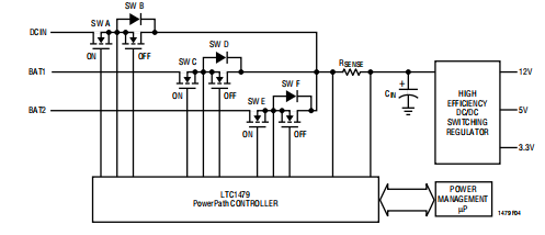
电源路径交换概念
电源选择
LTC1479驱动低损耗开关直接接通电源双充电电池系统的主电源路径-在大多数笔记本电脑和其他便携式设备。图3是一个概念框图LTC1479双电池电源的主要特点管理体制,从三大权力入手电源和终点在系统直流/直流调节器。开关SW A/B、SW C/D和SW E/F直接从交流适配器(DCIN)或两个电池中的一个将(BAT1和BAT2)封装到DC/DC开关调节器的输入端。开关SW G和SW H连接电池充电器所需的电池组。五个开关中的每一个都由LTC1479直接与电源管理系统连接。
使用钽电容器
系统DC/DC的涌入和“输出”电流调节器输入电容器受LTC1479的限制。即。,电流在电容器中流入和流出从一个输入电源到另一个输入电源的转换是有限的。在许多应用中,这种励磁涌流限制使使用低成本/尺寸的钽表面成为可能在DC/DC转换器的输入端安装电容器,以代替更昂贵/更大的铝电解槽。
注:应咨询电容器制造商特定涌流规格和限制以及可能需要进行一些试验,以确保在所有可能的操作条件下符合这些限制条件。
背靠背交换机拓扑
图3所示的简单SPST开关实际上由两个背靠背N通道交换机组成。这些低损耗,N通道开关对封装在8针SO中和SSOP包装,可从许多制造商。背靠背拓扑消除了与内置体二极管有关的问题功率MOSFET开关,允许每个开关对当两个开关切换时,阻断任何方向的电流已关闭。背靠背拓扑还允许独立控制开关对的每一半,这有助于双向涌流限制和所谓的“3-“二极管”模式在下一节中描述。“3二极管”模式在正常操作条件下,各开关对同时打开和关闭。为例如,当输入电源从良好的直流输入(交流适配器)到良好的电池组BAT1,开关对SW A/B的两个门都关闭,并且开关对SW C/D的门打开。开关对中的背对背体二极管,swa/B,阻断电流流入或流出直流输入连接器。

应用程序信息
在“3二极管”模式下,每个电源只有前半部分路径开关对,即SW A、SW C和SW e打开;下半部分,即SW B,SW D,SW F关闭。这三个开关对现在只是三个连接到三个主输入电源的二极管如图4所示。电源“二极管”与最高输入电压通过电流输入以确保电源管理器在启动或异常操作条件下通电。(欠压锁定电路失效当V+引脚下降到约4.5伏)。
“冷启动”初始条件
LTC1479设计为以“3二极管”模式启动当没有电源时,所有五个逻辑输入都很低可用(包括备份系统)。100k电阻器从3DM输入到接地确保该输入为低在“冷启动”期间。这将导致主PowerPath将最高电压传递给输入端的开关DC/DC转换器。正常运行将确认电源良好后继续。
从不确定的电力条件中恢复也可以断言“3二极管”模式(通过应用异常情况下激活低至3DM输入)存在于系统中,即当所有电源被认为不“好”或被耗尽,或管理层系统μP正在重置或无法正常工作。(参见电源管理μP接口部分有关何时调用“3二极管”模式的信息。)
组件选择
N通道交换机LTC1479自适应浪涌限制电路允许广泛使用逻辑电平N沟MOSFET开关。多个双低RDS(ON)N通道交换机在8-引线表面安装封装可提供非常适合LTC1479应用。最大允许漏源电压,VDS(MAX),在三个主开关对中,SW A/B、SW C/D和SWE/F必须足够高,以承受最大直流电电源电压。如果直流电源在20V到28V范围内,使用30V MOSFET开关。如果直流电源在10V至18V范围,且调节良好,则使用20V MOSFET开关。通常,选择RDS最低的交换机(ON)最大允许VDS。这样可以把热量降到最低在开关中消散,同时增加整体系统效率。在一些电流要求较低的系统中,可以承受较高的开关电阻,但应注意确保开关中的不同功率绝不能超过制造商建议的水平。最大允许漏源电压,VDS(MAX),在两个充电器开关对中,SW G和SW H只需要

安芯科创是一家国内芯片代理和国外品牌分销的综合服务商,公司提供芯片ic选型、蓝牙WIFI模组、进口芯片替换国产降成本等解决方案,可承接项目开发,以及元器件一站式采购服务,类型有运放芯片、电源芯片、MO芯片、蓝牙芯片、MCU芯片、二极管、三极管、电阻、电容、连接器、电感、继电器、晶振、蓝牙模组、WI模组及各类模组等电子元器件销售。(关于元器件价格请咨询在线客服黄经理:15382911663)
代理分销品牌有:ADI_亚德诺半导体/ALTBRA_阿尔特拉/BARROT_百瑞互联/BORN_伯恩半导体/BROADCHIP_广芯电子/COREBAI_芯佰微/DK_东科半导体/HDSC_华大半导体/holychip_芯圣/HUATECH_华泰/INFINEON_英飞凌/INTEL_英特尔/ISSI/LATTICE_莱迪思/maplesemi_美浦森/MICROCHIP_微芯/MS_瑞盟/NATION_国民技术/NEXPERIA_安世半导体/NXP_恩智浦/Panasonic_松下电器/RENESAS_瑞莎/SAMSUNG_三星/ST_意法半导体/TD_TECHCODE美国泰德半导体/TI_德州仪器/VISHAY_威世/XILINX_赛灵思/芯唐微电子等等
免责声明:部分图文来源网络,文章内容仅供参考,不构成投资建议,若内容有误或涉及侵权可联系删除。
Copyright © 2002-2023 深圳市安芯科创科技有限公司 版权所有 备案号:粤ICP备2023092210号-1