应用程序信息
足够高以承受最大的电池或充电器输出电压。在大多数情况下,这将允许在充电器路径中使用20V MOSFET开关,同时主电源路径使用30V开关。浪涌电流检测电阻器,RSENSE小值感测电阻(电流分流)由测量和限制流过导电开关的涌流一对。应注意的是,励磁涌流限制电路旨在提供短路保护;但是设计用于限制流入或大容量的电容器和电池电源切换转换期间的包。这个励磁涌流限值应设置为约2×或3×所需的最大DC/DC输入电流。例如,如果DC/DC变换器为2A,励磁涌流限制为6A通过选择一个0.033Ω的感测电阻器RSENSE,使用
以下公式:RSENSE=(200毫伏)/电压
注意,电阻上的电压降在正常工作条件下,仅为66毫伏。因此,在电阻器中消耗的功率小型(132mW)和1/4W表面贴装电阻器可用于此应用程序。一些小价值,表面贴装电阻器专为高效率电流感应而设计应用。

直流输入监控电阻分压器
DCDIV输入持续监控直流电源通过双电阻分压器网络,RDC1和RDC2,如图5所示。阈值电压直流好比较器在供电时是1.215V输入电压上升。提供大约-35mV的滞后电流,以确保在直流电源电压下降时,比较器的开关干净。减小由于直流输入偏置电流引起的误差好的比较器,设置RDC1=12.1k,使当需要时,100μA流过电阻分压器达到阈值。然后根据以下公式:

电池监控电阻分压器
由电池输入控制的开关连接两个电池连接到VBAT引脚,因此连接到顶部如图6所示。这个低电池比较器的阈值电压为1.215V当电池电压下降时。大约+35mV提供磁滞,以确保当电池电压再次升高时。尽量减少由于输入偏置电流的低误差电池比较器,假设RB1=121k,因此当达到阈值。RB2根据以下公式:

VGG调节器电感器和电容器
VGG调节器提供的电源电压明显高于三个主电源中的任何一个控制N沟道MOSFET的电压开关。该36.5V微功率升压调节器由三个主要电源,实现最大的调节器效率。因为三个输入电源二极管和调节器LTC1479内置输出二极管,只有三个外部VGG调节器需要部件:L1、C1和C2,如图7所示。L1是一个小,低电流1mH表面贴装电感器。C1在1mH开关电感器顶部提供滤波并应为1μF以过滤开关瞬态。VGG输出电容器C2为VGG输出,应为1μF,额定电压为50V。C1和C2可以是钽电容器或陶瓷电容器。VCC和VCCP调节电容器VCCP逻辑电源约为5V,并提供为大多数内部逻辑电路供电。用0.1μF电容器绕过该输出。

VCC电源约为3.60V,提供VGG开关调节器控制电路和大门司机。用2.2μF钽绕过该输出电容器。该电容器用于VCC的稳定性调节器输出。
系统级注意事项
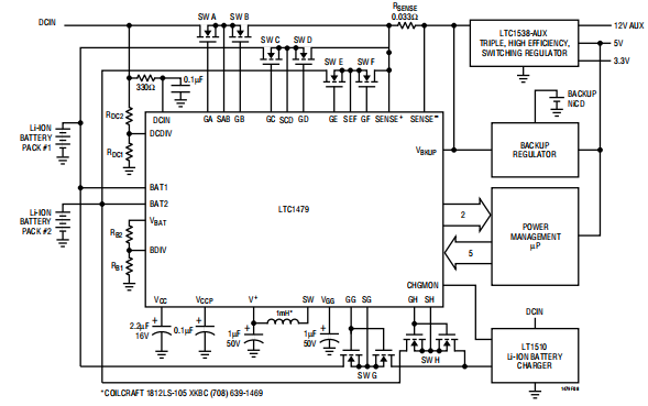
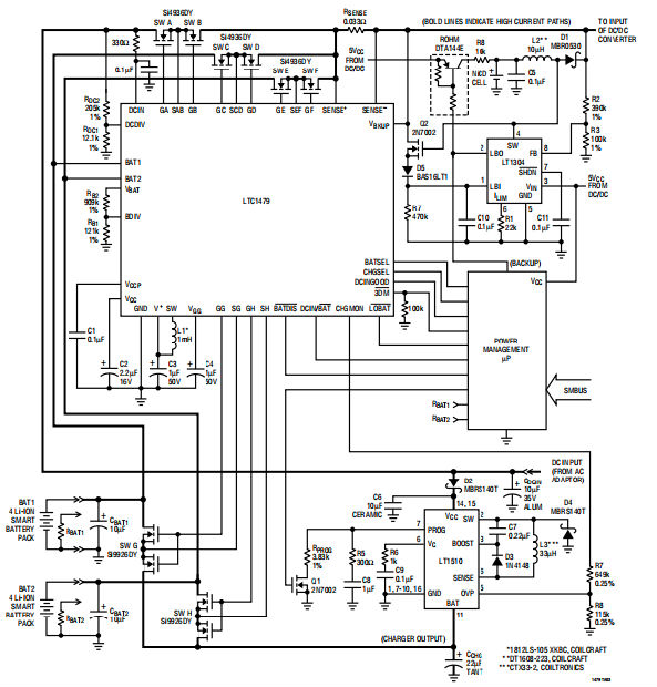
完整的电源管理系统LTC1479是完整电源管理系统的“心脏”,负责主电源路径充电器切换。配套电源管理μP提供对电源管理的全面控制系统与LTC1479和辅助电源管理系统。典型的双锂离子电池电源管理系统是如图8所示。如果“良好”电源在DCIN输入(来自交流适配器),开关对SW A/B是开启,为电流提供低损耗路径LTC1538-AUX DC/DC转换器的输入。交换机关断开关对、SW C/D和SW E/F以阻断电流从直流电流回两个电池组输入。在这种情况下,LT1510恒压/恒流(CC/CV)蓄电池充电器电路交替用于给两个锂离子电池组充电。μP“决定”通过查询哪个电池需要充电“智能”电池直接或通过更间接的方式。确定后,开关对swg或SW H,打开以将充电器输出电流传递给1电池。同时,所选电池电压返回LT1510的电压反馈输入通过LTC1479号。第一个电池充电后从充电器电路和电池通过另一对开关和第二个电池充电。备用电源由LT1304电路提供确保DC/DC输入电压不会下降低于6伏。


大功率DC/DC转换器。如图9所示LT1304监控输入电源电压并激活当电压降到6伏以下时。DCIN和电池监视器以及逻辑的电源LTC1479中的电源随后从LT1304升压调节器。
充电器系统接口
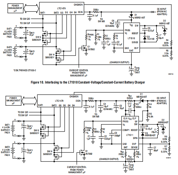
LTC1479设计用于直接使用恒压(CV)、恒流(CC)电池充电器,例如作为LT1510和LT1511。LT1510电池充电器接口如图10所示,LT1510 CV/CC电池充电器,从直流适配器输入通过肖特基二极管D1。充电器的输出指向
应用程序信息
通过其中一个N通道开关给电池充电对,SW G或SW H。充电电池电压为通过CHGMON开关同时连接在LTC1479到充电器电压电阻器的顶部分压器,R4和R5,用于恒压充电。(参见LT1510数据表以了解更多详细信息。)LT1511电池充电器接口LT1511,3A CC/CV输入电流电池充电器限制的连接方式与LT1510,如图11所示。

LT1511有第三个控制回路,用于调节来自交流适配器的电流。因此,DCLTC1479和主机系统的输入通过swa/B,从LT1511适配器感应电阻器,RS4,不直接来自直流输入连接器与LT1510相同。这允许充电时主机系统同时运行一个电池没有过载的交流适配器。充电降低电流以使适配器电流保持在指定级别。但是,与LT1510一样,LT1511的输出是通过SW G或SW定向至充电电池H、 充电电池电压连接到顶部电阻分压器的R6和R7电压充电。(有关详细信息,请参阅LT1511数据表详细介绍电池充电技术和应用提示。)
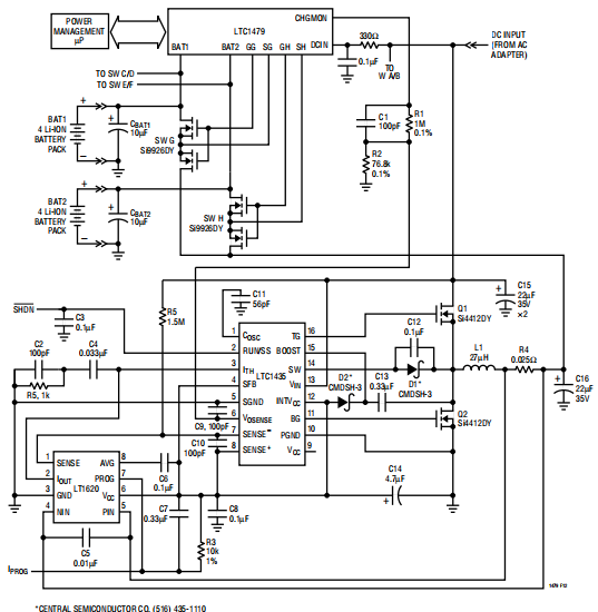
LT1620/LTC1435电池充电器接口
LTC1479还与LT1620/LTC1435接口同步高效低压差电池充电器。图12中所示的电路是恒定电流/恒压电池充电器专为具有热、输出电流或输入电压净空限制使用其他高性能充电器,如LT1510或LT1511。这个电路可以在高达4A的电压下给电池充电LT1620的电流感应与高LTC1435的效率和低压差特性提供一个效率超过96%的电池充电器,在3A充电时只需要0.5V输入到输出差分电流。充电电流编程是通过应用从LT1620 PROG引脚到接地,可从电阻器或DAC引出输出由电源管理器μP控制(参见LT1620数据表,了解有关该电路的更多详细信息。)
CHGMON输出的电容负载
在大多数应用中,CHGMON输出上几乎没有电容性负载,只有一个简单的电阻器分隔线。应注意限制CHGMON输出对地电容小于100华氏度。如果需要更多的电容,它可能会变成当充电时需要“屏蔽”LOBAT输出显示器在电池之间切换。(BAT1和BAT2输入与电荷之间的内阻监视器开关可能会在转换期间的VBAT输出可能是错误的由μP解释为电池电量不足。)
电源管理微处理器
与LTC1479接口LTC1479可以看作是它采用电源管理逻辑直接来自μP,并在高电流下发生变化以及电源路径中的高电压水平。此外,它直接向μP提供有关交流适配器,电池和充电系统。LTC1479逻辑输入与TTL电平兼容,并且因此,直接与标准电源管理设备μPs接口。此外,由于通过五个逻辑输入和两个逻辑输出,实际上μP和LTC1479之间没有延迟(即时间延迟)。这样,μP可以做出时间关键型的决策没有与总线协议相关的固有延迟,等等。这些延误在电源管理系统,但至关重要的是路径切换控制通过直接连接到电源管理器μP来实现电源管理系统可以方便地连接到μP通过串行接口。
选择电源管理微处理器
电源管理μP为整个电力系统,都被编程为每个单独系统的定制要求无需借助昂贵的硬件更改即可进行性能更新。电源管理μP必须满足要求整个电源管理系统,包括LTC1479控制器,电池(和接口),以及备用系统、充电系统和主机程序。有许多便宜的处理器可供选择很容易满足这些要求。

连接电池组
LTC1479设计用于几乎任何电池组化学或电池计数,只要电池组的工作电压范围在某个地方在6V和28V之间。这允许在系统设计。低电池阈值可调可设置在6V到28V之间。
传统电池组
传统电池组不包括“smart”电池组和主机之间的电池接口系统。因此,这些电池组通常只有连接蓄电池和温度的三个端子传感器(热敏电阻)至主机系统。NTC ther mistor通常在室内的标称电阻为10k温度,用于监测电池组温度。LOBAT和DCINGOOD消隐/过滤一个好的做法是在接受低利率时加上一些延迟电池和DCIN过渡期间的良好信息周期,例如从一个电池切换充电器时当从电池切换到直流电源时。该技术将消除相关μP I/O的误触发(请记住,“3-二极管”模式可能是在不确定时期使用,以消除需要“瞬时”DCIN和电池状态信息。)
智能电池组
智能电池组,与智能电池兼容系统规格,有一个五端子连接器。二端子的负和正连接到电池。第三个端子连接到镍镉和镍氢电池组中的热敏电阻锂离子电池组中的电阻器。第四和第五航站楼连接到智能管理总线(SMBU)集成电路中的SMBDATA和SMBCLK线路在电池组里面。
应用程序帮助
线性技术应用工程师LT1511充电器IC周围的智能电池充电器。联系工厂,寻求应用程序帮助,开发一个完整的智能电池系统使用LTC1479进行PowerPath控制。


安芯科创是一家国内芯片代理和国外品牌分销的综合服务商,公司提供芯片ic选型、蓝牙WIFI模组、进口芯片替换国产降成本等解决方案,可承接项目开发,以及元器件一站式采购服务,类型有运放芯片、电源芯片、MO芯片、蓝牙芯片、MCU芯片、二极管、三极管、电阻、电容、连接器、电感、继电器、晶振、蓝牙模组、WI模组及各类模组等电子元器件销售。(关于元器件价格请咨询在线客服黄经理:15382911663)
代理分销品牌有:ADI_亚德诺半导体/ALTBRA_阿尔特拉/BARROT_百瑞互联/BORN_伯恩半导体/BROADCHIP_广芯电子/COREBAI_芯佰微/DK_东科半导体/HDSC_华大半导体/holychip_芯圣/HUATECH_华泰/INFINEON_英飞凌/INTEL_英特尔/ISSI/LATTICE_莱迪思/maplesemi_美浦森/MICROCHIP_微芯/MS_瑞盟/NATION_国民技术/NEXPERIA_安世半导体/NXP_恩智浦/Panasonic_松下电器/RENESAS_瑞莎/SAMSUNG_三星/ST_意法半导体/TD_TECHCODE美国泰德半导体/TI_德州仪器/VISHAY_威世/XILINX_赛灵思/芯唐微电子等等
免责声明:部分图文来源网络,文章内容仅供参考,不构成投资建议,若内容有误或涉及侵权可联系删除。
Copyright © 2002-2023 深圳市安芯科创科技有限公司 版权所有 备案号:粤ICP备2023092210号-1