特征
大功率开关稳压控制器
用于3.3V-5V至1.xV-3.xV降压应用
无需电流感应电阻器
低输入电源电压范围:3V至8V
最大占空比>91%超温
所有N通道外部MOSFET
出色的输出调节:超过线路±1%,负载以及温度变化
效率高:95%以上
可调或固定3.3V输出(16针版本)
可编程固定频率操作:100kHz至500千赫兹
外部同步时钟
软启动(部分型号)
低关机电流:<10μA超温保护
有S8、S16和SSOP-16包装
应用程序
CPU电源
多逻辑电源发生器
分布式电源应用
高效功率转换
说明
LTC®3830/LTC3830-1是大功率、高效率的开关调节器控制器,用于3.3V-5V至1.xV-3.xV降压应用。精确的内部参考和反馈系统提供±1%输出调节温度、负载电流以及线路电压变化。LTC3830/LTC3830-1使用一种N通道同步交换结构莫斯费茨。此外,芯片感应输出电流通过上面的漏源电阻N沟道场效应晶体管,提供可调的电流限制没有电流感应电阻。LTC3830/LTC3830-1使用输入电源工作电压低至3V,最大占空比为>91%超温。它们包括固定频率低输出纹波运行的PWM振荡器。200kHz自由运行时钟频率可外部调整或与100kHz至500kHz的外部信号同步。在停机模式下,LTC3830电源电流降至<10μA。LTC3830-1与LTC3830 S8版本不同,它用软启动功能代替了关机。对于类似的、引脚兼容的DC/DC转换器输出电压低至0.6V,请参考LTC3832。

绝大对值
电源电压
VCC 9伏
PVCC1,2 14伏
输入电压
IFB、IMAX–0.3伏至14伏
SENSE+,SENSE–,FB,
SHDN,频率设置–0.3V至VCC+0.3V
结温 125摄氏度
工作温度范围(注9)–40°C至85°C
储存温度范围–65°C至150°C
铅温度(焊接,10秒)300摄氏度
电气特性
表示适用于整个工作温度的规范
范围,否则规格为TA=25°C。VCC,PVCC1,PVCC2=5V,除非另有说明。(注2)

电气特性
表示适用于整个工作温度的规范
范围,否则规格为TA=25°C。VCC,PVCC1,PVCC2=5V,除非另有说明。(注2)

注1:绝对最大额定值是指超过寿命的值设备可能受损。
注2:所有进入器件引脚的电流都是正的;所有从器件输出的电流都是正的引脚为负。除非另有规定,否则所有电压均参考接地明确规定。
注3:正常运行时的供电电流以电流为主需要对外部FET门进行充放电。这将随LTC3830的工作频率、工作电压和外部FET用过。
注4:开环直流增益和跨导从感测+和感应-引脚到组件引脚将是(AV)(1.265/3.3)和(gm)(1.265/3.3)分别。
注5:上升和下降时间用10%和90%的水平测量。职责使用50%的水平测量循环和非重叠时间。
注6:设计保证,不经试验。
注7:对于电流,PVCC1必须高于VCC至少2.5V限制保护电路激活。
注8:限流放大器可以吸收电流,但不能提供电流源。在正常(不受电流限制)操作下,输出电流为零。
注9:LTC3830E/LTC3830-1E保证满足性能要求规格从0°C到70°C.–40°C到85°C工作温度范围由设计、特性和与统计过程控制的相关性。
注10:IMAX超温的最小和最大限值包括3300ppm/°C的有意温度系数诱导温度系数抵消了典型温度外功率MOSFET导通电阻系数。这会导致相对平坦的电流限制超温应用。
典型性能特征



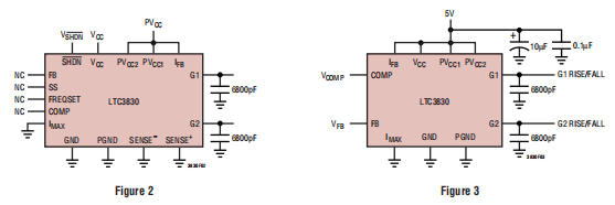
引脚功能 (16引线LTC3830/8引线LTC3830/LTC3830-1)
G1(引脚1/引脚1/引脚1):上栅极驱动器输出。连接这个引脚连接到上N沟道MOSFET的栅极,Q1。输出从PGND到PVCC1。如果G2高或处于关机模式。
PVCC1(引脚2/引脚2/引脚2):G1的电源输入。将该引脚连接至至少VIN+VGS(ON)(Q1)的电位。这种电位可以通过外部电源或充油泵。
PGND(引脚3/引脚3/引脚3):电源接地。两个驱动程序回到这个别针。将此引脚连接到低阻抗靠近Q2源的地面。请参阅有关PCB的更多详细信息,请参阅布局考虑部分布局技术。LTC3830-1和8引线LTC3830将PGND和GND连接在引脚3内部。
GND(针脚4/针脚3/针脚3):信号接地。所有低功率内部电路返回到该引脚。为了尽量减少由于接地电流引起的调节误差,将GND连接到PGND就在LTC3830。SENSE–,FB,SENSE+(针脚5、6、7/针脚4/针脚4):这些三个引脚连接到内部电阻分压器和输入端误差放大器。使用内部分隔符设置输出电压为3.3V,将SENSE+连接到正极输出电容器的端子和感测器的负极端子。FB应保持浮动。使用外部电阻分压器,用于设置输出电压、浮子感测+和感应-并将外部电阻分压器连接到FB。LTC3830-1不包括内部电阻分压器以及8线LTC3830。
SHDN(引脚8/引脚5/NA):关闭。TTL兼容低SHDN的电平超过100μs时,LTC3830将关机模式。在关机状态下,G1和G2都会变低内部电路被禁用,静态电流在SHDN时,最大降至10μA。TTL兼容高电平允许部件正常工作。这个别针也加倍了作为外部时钟输入同步内部带外部时钟的振荡器。关闭功能是在LTC3830-1中禁用。
SS(引脚9/NA/引脚5):软启动。将此针脚连接到外部电容器CSS,实现软启动功能。如果LTC3830进入电流限制,CSS放电减少占空比。CSS的选择必须确保通电期间,通过Q1的电流不会超过当前限制级别。软起动功能在中禁用8引线LTC3830。
补偿(引脚10/引脚6/引脚6):外部补偿。这个引脚内部连接到误差放大器的输出端以及PWM比较器的输入。使用RC+C网络在这个引脚上补偿反馈回路以提供最佳瞬态响应。
FREQSET(引脚11/NA/NA):频率设置。使用此pin调整内部振荡器的自由运行频率。随着引脚浮动,振荡器运行在大约200kHz。从frequeset到ground的电阻使振荡器加速;到VCC的电阻使其减慢。
IMAX(引脚12/NA/NA):电流限制阈值设置。最大值设置内部电流限制比较器的阈值。如果在G1开启的情况下,IFB下降到IMAX以下,LTC3830将运行进入电流极限。IMAX内部有12μA下拉接地。将此销连接到排放口的主VIN电源通过外部电阻设置电流限制门槛。连接一个0.1μF去耦电容器这个电阻器用来过滤开关噪声。
IFB(引脚13/NA/NA):电流限制感应。连接这个插针到Q1源的交换节点和Q2通过1k电阻。需要1k电阻器防止电压瞬变损坏如果是这样的话pin是用于感应上部的电压降N沟道MOSFET,Q1。
VCC(引脚14/引脚7/引脚7):电源输入。都很低电源内部电路从这个引脚供电。将此引脚连接到干净的电源上,与在Q1的排水口提供主VIN。此pin需要4.7μF旁路电容器。LTC3830-1和8线LTC3830将VCC和PVCC2连接在引脚7和需要10μF旁路电容器接地。
PVCC2(插脚15/插脚7/插脚7):G2的电源输入。将此引脚连接到主高功率电源。
G2(插脚16/插脚8/插脚8):底栅极驱动器输出。将此引脚连接到下部N通道的栅极上MOSFET,第2季度。输出从PGND到PVCC2。它G1高或停机模式下保持低。为了防止软启动循环中的输出欠冲,G2一直保持在低位直到G1第一次上升。(块中的FFBG图表。)


概述
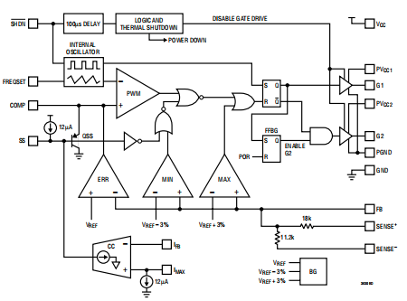
LTC3830是电压模式反馈,同步开关调节器控制器(见方框图)设计用于大功率、低压降压(buck)转换器。它包括一个车载PWM发生器,一个精密基准微调到±0.8%,两个高倍MOSFET栅极驱动器和所有必要的反馈和控制电路组成一个完整的开关调节器电路。PWM环路名义上以200kHz运行。LTC3830的16导联版本包括一个电流使用上部外部N通道的限位传感电路功率MOSFET作为电流传感元件,消除了需要一个外部感应电阻。也包括在16导联版本和LTC3830-1中是一个内部软启动功能,只需要一个外部电容器工作。另外,16个引线部件具有可调振荡器,可自由运行或同步到外部信号,频率来自100kHz至500kHz,可增加外部灵活性组件选择。8导联版本不包括电流限制、内部软启动和频率可调节性。LTC3830-1不包括电流限制、频率可调、外部同步以及关闭功能。
操作理论
主反馈回路
LTC3830/LTC3830-1感测在输出电容器处的电路,并反馈该电压内部跨导误差放大器,错误,通过电阻分压器网络。误差放大器将电阻分压输出电压与内部1.265V参考电压进行比较,并向输出错误信号PWM比较器。此错误信号与固定频率斜坡波形,来自内部振荡器,产生脉冲宽度调制信号。这个PWM信号通过G1驱动外部MOSFET和G2引脚。产生的斩波波形通过LO和COUT关闭了循环。回路补偿是通过外部补偿网络实现补偿引脚,误差放大器的输出节点。最小、最大反馈回路反馈回路中的两个附加比较器提供高速输出电压校正误差放大器可能响应不够快。最小将反馈信号与低于40毫伏的电压进行比较内部参考。如果信号低于比较器阈值,最小比较器覆盖误差放大器,并强制回路达到最大占空比,>91%。
ATIO应用程序
同样,最大比较器强制输出为0%反馈信号大于40毫伏时占空比高于内部参考。为了防止这两个组件因噪声触发,最小值和最大值比较器的响应时间故意延迟2到3微秒。这两个比较器有帮助通过快速输出防止极端的输出扰动负载电流瞬变,同时允许主反馈回路的稳定性得到最佳补偿。
热关机
LTC3830/LTC3830-1有一个热保护电路,在激活时可禁用两个门驱动器。如果芯片结温达到150°C,G1和G2都是拉低了。G1和G2在汇合点之前保持低位温度降到125℃以下,芯片恢复正常操作。
软启动及限流
16引线LTC3830设备包括软启动电路用于启动和限流操作。这个LTC3830-1仅具有软启动功能;电流限制功能被禁用。LTC388领先软启动和限流功能被禁用。不锈钢针需要一个外部电容器CSS来接地由所需的软启动时间决定。内线12μA电流源用于充电CSS。期间通电后,COMP引脚夹在二极管压降(B-E(方框图中QSS的连接)高于不锈钢针。这样可以防止误差放大器强制回路到最大占空比。LTC3830/LTC3830-1当SS销升高到0.6V以上时,以低占空比运行(VCOMP≈1.2V)。当SS继续上升时,QSS关闭并误差放大器负责调节输出。这个软启动期间禁用最小比较器,以防止其发生从覆盖软启动功能。
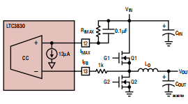
16引线LTC3830设备还包括另一个反馈回路,用于控制电流限制下的操作。就在之前G1的每个下降沿,电流比较器,CC,采样并保持在外部上部MOSFET,Q1,位于IFB引脚。CC比较IFB处的电压与IMAX管脚处的电压。作为顶峰电流上升,Q1上测得的电压增加由于Q1的RDS(ON)下降。当电压在IFB下降到IMAX以下,表明Q1的漏电流已超过最大电平,CC开始拉电流在CSS之外,减少占空比并控制输出当前级别。CC比较器将电流从SS引脚与IFB之间的电压差成比例和IMAX。在轻微过载情况下,SS销逐渐下降,在电流限制之前产生一个时间延迟生效。非常短的、轻微的过载可能不会影响输出电压。更严重的过载情况使SS引脚达到稳定状态,然后输出保持降低的电压,直到过载被重新移动。严重过载会在CC,使它能迅速地将SS拉下来并防止输出部件损坏。通过使用RDS(打开)测量输出电流,限流电路消除了昂贵的离散感测电阻器否则需要。这有助于将高电流路径中的元件数。可以通过连接从IMAX引脚到主VIN的外部电阻器RIMAX在Q1的排水口供应。确定RIMAX的值:

OSC=LTC3830振荡器频率=200kHz
LO=电感器值
RDS(ON)Q1=ILMAX时Q1的导通电阻
IIMAX=内部12μ
Q1的RDS(ON)通常随温度升高而增大。到保持电流限制阈值恒定,内部在IMAX下12μA的漏电流设计为正提供一阶修正的温度系数对于RDS(ON)Q1的温度系数。为了使限流电路正常工作为了获得一个合理准确的限流阈值IIMAX和IFB引脚必须在Q1的排水管和源引脚。此外,连接0.1μF去耦通过RIMAX的电容器过滤开关噪声。另一方面,Q1源的噪声尖峰或响铃会导致实际电流限制大于所需电流限制设定值。由于开关噪声和RDS(ON),实际限流跳闸点不高准确。限流电路主要是指防止在故障条件。准确的电流水平电路开始生效将因单元而异Q1的RDS(ON)变化。通常,RDS(ON)的变化与LTC3830的IMAX为±40%,变化为±25%电流,这可以使电流限制有±65%的变化。如果施加到MOSFET上的VGS为低。这发生在通电期间,当PVCC1倾斜时向上。防止高RDS(ON)激活电流如果出现以下情况,LTC3830将禁用电流限制电路PVCC1比VCC高2.5V以下。确保适当电流限制电路的操作,PVCC1必须在当G1高时,至少比VCC高2.5V。PVCC1可以变低当G1较低时,允许使用外部电荷泵至动力PVCC1。

振荡器频率
LTC3830包括一个板载电流控制振荡器通常在200kHz下自由运行。振荡器频率可以通过强制电流进出来调节FREQSET引脚。当引脚浮动时,振荡器运行大约200千赫。每增加1μA电流输入/输出频率设置引脚的10kHz。引脚内部伺服至1.265V,连接从FREQSET到地面的50k电阻迫使25μa输出使内部振荡器以大约450kHz的频率运行。迫使外部10μA电流进入FREQSET将内部频率降低到100kHz。内部箝位可防止振荡器的运行速度低于大约50千赫。将frequeset绑定到VCC会迫使芯片运行在这个最小速度下。LTC3830-1和8线LTC3830没有此频率调整功能。
关闭
LTC3830包括低功率关机模式,由SHDN引脚的逻辑控制。在SHDN的高潮允许部件正常工作。SHDN的低水平超过100μs将迫使LTC3830关闭模式。在此模式下,所有内部开关停止,压缩机不锈钢插脚拉到地上,Q1和Q2关闭。这个LTC3830电源电流降至<10μA,但外部MOSFET的关态泄漏可能导致车辆识别号(VIN)电流要高一些,尤其是在高位温度。如果SHDN返回高电平,LTC3830将重新运行软启动循环并恢复正常运行。这个LTC3830-1没有此关闭功能。
外部时钟同步
LTC3830 SHDN引脚兼作外部时钟输入对于需要同步时钟的应用程序。安如果SHDN引脚处的负转变为检测。在这种模式下SHDN引脚复位内部振荡器并拉斜坡信号低,这将迫使LTC3830内部振荡器锁定到外部时钟频率。LTC3830-1有没有这个外部同步功能。
LTC3830内部振荡器可从100kHz到500kHz进行外部同步。频率高于300kHz会导致最大可获得负载降低上升/下降时间和传播延迟占用的周期开关周期的较大百分比。使用这些的电路应用中应仔细检查频率在辍学附近操作很重要,如3.3V至2.5V转换器。时钟信号的低周期必须不大于100μs,否则LTC3830进入关机状态模式。图5描述了外部同步功能的操作。SHDN引脚处的负跃迁强制内部斜坡信号低以重新启动新的PWM循环。注意,在传统的同步方法中斜坡振幅随外部时钟频率降低更高。斜坡振幅减小的影响增加控制器反馈的开环增益循环。因此,环路交叉频率增加如果相位裕度不足。为了解决这个问题,LTC3830监视斜坡信号的峰值电压并调整振荡器充电电流保持恒定的斜坡峰值。输入电源注意事项/充电泵16引线LTC3830需要四个电源电压操作:VIN用于主电源输入,PVCC1和PVCC2用于MOSFET栅极驱动和一个干净的,低纹波的VCCLTC3830内部电路(图6)。LTC3830-1和8引线LTC3830连接了PVCC2和VCC引脚一起放在包内(图7)。这个别针,带来了与VCC/PVCC2一样,具有相同的低纹波要求作为16导联部分,还必须能供给浇口驱动电流到Q2。在许多应用中,VCC可以通过VIN供电通过RC过滤器。此电源可低至3V低静态电流(通常为800μA)允许使用滤波电阻相对较大,相应较小

滤波电容器。100Ω和4.7μF通常为VCC提供ad 等效滤波。为了获得最佳性能,请连接接近LTC3830 VCC引脚组件的4.7μF旁路电容器可能。
为顶部N沟道MOSFET Q1提供栅极驱动来自PVCC1。此电源必须高于VIN(主电源输入)由至少一个功率MOSFET vg(开)高效运作。内部电平变换器允许PVCC1在高于VCC和VIN的电压下工作,最大14V。这种更高的电压可以用单独的或者可以用电荷泵产生。底部MOSFET Q2的栅极驱动通过用于16引线LTC3830的PVCC2或用于LTC3830-1和8引线LTC3830。仅此供应需要高于功率MOSFET VGS(ON)的效率操作。PVCC2也可以由相同的电源驱动/用于PVCC1的电荷泵,也可以将其连接到降低供应以提高效率。
图8显示了一个三倍电荷泵电路,它可以用于为外部提供2VIN和3VIN门驱动器顶部和底部分别是MOSFET。这些应该完全用5V逻辑电平阈值增强MOSFET。这个当Q1接通时,电路向PVCC1提供3VIN–3VF2VIN–2VF至PVCC2,其中VF是肖特基二极管。电路需要使用肖特基二极管,最大限度地减小二极管的正向压降启动。三倍电荷泵电路可以校正任何在第2季度的排水口鸣响,并在PVCC1;PVCC1应包括一个12V齐纳二极管防止瞬态损坏电路在PVCC1或Q1门。使用电荷泵供电时应小心PVCC1适用于VCC电源电压较低的应用中或高开关频率。充电泵当G2引脚变高并且交换机节点被Q2拉低。G2接通时间变为LTC3830在最大占空比下工作时窄(95%典型值),如果输入电源上升,可能会发生这种情况比软启动电容器或输入慢负载瞬变期间电压下降。如果G2准时变得如此狭窄,以致交换节点无法完全拉动对地,电荷泵电压可能崩溃或无法启动,导致外部MOSFET过度损耗问题1。这很可能是在低VCC电压和高开关频率,加上降低G2和交换节点转换速率的MOSFET。
解决方法包括:
增加软启动电容器以限制占空比启动时
使用更小的MOSFET和更低的栅极电容(如有可能)缩短G2上升/下降时间交换节点转换率
使用外部高压电源为PVCC1供电如果有的话另一种方法是增加一个外部电路来限制PVCC1低时的占空比,如图9b所示。如果充电泵未运行,PVCC1将小于或等于VCC,软启动引脚处的电压为关于(VCC/6+VBE)。这大约是1.2V,VCC是3.3V,这将占空比限制在约50%并允许充电泵启动。一旦PVCC1上升到(VCC+VTQ3),软起动引脚处的电压升高,并且占空比限制被取消。对于具有5V或更高VIN电源的应用,PVCC2可以如果使用逻辑电平MOSFET,则与VIN相关联。PVCC1可以是使用双电荷泵供电,如图所示9a.当Q1接通时,该电路向PVCC1提供2VIN–VF。

图中所示为使用12.3V至12 V的典型应用双电荷泵产生PVCC1。
安芯科创是一家国内芯片代理和国外品牌分销的综合服务商,公司提供芯片ic选型、蓝牙WIFI模组、进口芯片替换国产降成本等解决方案,可承接项目开发,以及元器件一站式采购服务,类型有运放芯片、电源芯片、MO芯片、蓝牙芯片、MCU芯片、二极管、三极管、电阻、电容、连接器、电感、继电器、晶振、蓝牙模组、WI模组及各类模组等电子元器件销售。(关于元器件价格请咨询在线客服黄经理:15382911663)
代理分销品牌有:ADI_亚德诺半导体/ALTBRA_阿尔特拉/BARROT_百瑞互联/BORN_伯恩半导体/BROADCHIP_广芯电子/COREBAI_芯佰微/DK_东科半导体/HDSC_华大半导体/holychip_芯圣/HUATECH_华泰/INFINEON_英飞凌/INTEL_英特尔/ISSI/LATTICE_莱迪思/maplesemi_美浦森/MICROCHIP_微芯/MS_瑞盟/NATION_国民技术/NEXPERIA_安世半导体/NXP_恩智浦/Panasonic_松下电器/RENESAS_瑞莎/SAMSUNG_三星/ST_意法半导体/TD_TECHCODE美国泰德半导体/TI_德州仪器/VISHAY_威世/XILINX_赛灵思/芯唐微电子等等
免责声明:部分图文来源网络,文章内容仅供参考,不构成投资建议,若内容有误或涉及侵权可联系删除。
Copyright © 2002-2023 深圳市安芯科创科技有限公司 版权所有 备案号:粤ICP备2023092210号-1