特征
稳定,输出电容范围广
工作电流:45μA
关闭电流:10μA电流限值可调
正或负停堆逻辑
低压线性压降特性
固定5V和可调版本
允许反向输出电压
应用程序
模拟系统
调制解调器
仪器
A/D和D/A转换器
接口驱动程序
电池供电系统
说明
LT®1175是一种负微功率低压差调节器。其静态电流为45μA,降至停机时为10μA。一种新的参考放大器拓扑结构提供精确的直流特性以及在极宽的范围内保持良好的环路稳定性输出电容器。非常低的压降和高效率通过独特的功率晶体管抗饱和设计获得。可调和固定5V版本可用。一些新功能使LT1175非常友好。SHDN引脚可直接连接正极或负逻辑电平。用户可在以下位置选择电流限制200毫安、400毫安、600毫安和800毫安。输出可以是被迫在没有损坏或闭锁的情况下反转电压。与一些早期的设计不同,静态的增加失电状态下的电流被有效限制。LT1175具有完整的防喷保护功能限制、功率限制和热关机。特别的人们注意到了高温问题微功率工作电流运行,防止空载时输出电压上升。LT1175提供8针PDIP等封装,3线SOT-223以及5针表面安装DD和通孔TO-220包装。8针SO包装低热阻结构。

绝对最大额定值
输入电压(瞬时1秒,注11)25伏
输入电压(连续)20伏
输入输出差分电压(注12)20伏
5V感应引脚(相对于GND引脚)2伏,–10伏
调整感应针
(关于输出引脚)20伏,–0.5伏
5V感应销
(关于输出引脚)20伏,–7伏
输出反向电压 2伏
SHDN引脚对地引脚电压(注2)13.5伏,–20伏
SHDN引脚到VIN引脚电压 30伏,–5伏
工作结温度范围
LT1175C 0°C至125°C
LT1175I –40°C至125°C
环境工作温度范围
LT1175C 0°C至70°C
LT1175I –40°C至85°C
储存温度范围–65°C至150°C
铅温度(焊接,10秒)300摄氏度
电气特性
表示适用于工作温度的规范
范围,否则规格为TA=25°C。VOUT=5V,VIN=7V,IOUT=0,VSHDN=3V,ILIM2和ILIM4与VIN关联,TJ=25°C,除非另有说明。为避免与应用于负电压的“最小”和“最大”混淆,所有电压显示为绝对值,除非极性不明显。

电气特性
表示适用于工作温度的规范
范围,否则规格为TA=25°C。VOUT=5V,VIN=7V,IOUT=0,VSHDN=3V,ILIM2和ILIM4与VIN关联,TJ=25°C,除非另有说明。为避免与应用于负电压的“最小”和“最大”混淆,所有电压显示为绝对值,除非极性不明显。

注1:绝对最大额定值是指超过寿命的值设备可能受损。
注2:SHDN引脚最大正电压为30V–VIN和接地13.5V。最大负电压为-20V对于GND,–5V对于–VIN。
注3:8针封装的PMAX=1.5W,5针封装的PMAX=6W。这个功率电平仅适用于输入输出电压高达12V及以上内部功率限制可能会降低功率。见保证电流典型性能特性部分的极限曲线。请注意必须满足条件。
注4:由于功率晶体管基极驱动,GND引脚电流增加。在低输入输出电压(<1V)下,功率晶体管饱和时,GND引脚电流会略高。见典型性能特征。
注5:当ILOAD=0时,在TJ>125°C时,功率晶体管泄漏可能将输出分配器或固定的10μA增加到25μA电压感应引脚,使输出上升到规定值以上。自动向上拉以防止内部出现这种情况打开,但电源电流会增加。
注6:这是将输出电压拉至1V以内所需的电流停机时接地。
注7:通过设置输入电压等于正常调节输出电压与测量电压差
VIN和VOUT。对于100mA和500mA之间的电流,两个ILIM管脚与车辆识别号(VIN)相关联,可根据VDO=0.15+1.1Ω(IOUT)。
注8:热调节是由模具引起的输出电压的变化温度梯度,所以它与芯片功耗成正比。温度梯度在100ms内达到最终值。输出100ms后的电压变化是由于绝对模具温度的变化以及参考电压温度系数。
注9:0.8V的下限值保证将调节器保持在关机。2.5V的上限保证了稳压器积极的。任何一个极性都可以使用,参考GND引脚。
注10:负载和线路调节在脉冲基础上测量脉冲宽度不超过20ms,以保持芯片温度恒定。直流调节将受到热调节(注8)和芯片的影响温度变化。负载调节规范也适用于电流当ILIM2或ILIM4保持打开时,达到指定的电流限制。
注11:输入输出电压高于12V时,电流限制降低。有关保证限值,请参见典型性能特性中的图表12伏以上。
注12:在非常大的输入输出差分电压下运行(>15V)负载电流小于5mA时,要求输出电容器ESR大于1Ω,以防止低电平输出振荡。
典型性能特征


纹波抑制相对独立于输入电压和负载之间的电流25mA和500mA。输出电容器越大不改善频率低于50千赫。在非常轻的负载下,拒绝将使用更大的输出电容器改进
引脚功能
感应销:感应销用于可调允许自定义选择输出电压的版本一个外部分频器,设置为在检测引脚处产生3.8V电压。通常情况下,输入端的电流为75nA。感应引脚上的最大强制电压为2V和–10V关于GND引脚。固定的5V版本利用感应管脚来实现开尔文连接到负载或驱动外部通路输出电流更高的晶体管。偏置电流输出5V感应引脚约为12μA。分离感应和输出引脚也允许一个新的回路应用程序中描述的补偿技术信息科。
SHDN Pin:SHDN Pin经过特殊配置,允许由正电压逻辑或只有否定逻辑。强制SHDN引脚2V以上或低于GND引脚将打开调节器。这使得直接连接到正逻辑信号主动低停机。如果没有正电压可用,SHDN引脚可驱动至GND引脚下方,以转动调节器打开。保持打开时,SHDN引脚将默认为低调节器处于“开启”状态。所有电压低于绝对最大额定值,SHDN引脚只画了几个微安电流(见典型性能特性)。SHDN引脚上的最大电压为15V,对于GND引脚为-20V,对于GND引脚为35V,–5V相对于负输入引脚
ILIM引脚:两个电流限制引脚是发射极部分功率晶体管。当保持打开状态时,它们会浮起几个比负输入电压高100毫伏。对输入电压短路,电流限制增加ILIM2至少为200mA,ILIM4至少为400mA。这些引脚必须只连接到输入电压,或者直接或通过电阻。
输出引脚:输出引脚是NPN的集电极功率晶体管。它可以强制输入电压接地或高达2V正极损坏或闭锁(参见应用信息部分的输出电压反转)。LT1175具有折叠功能电流限制,所以输出引脚的最大电流是输入输出电压功能。参见典型性能特征。
GND引脚:GND引脚的静态电流为45μa零负载电流,每增加约10μA输出电流mA。输出电流为500mA时,GND引脚电流约为5mA。电流流入GND引脚。
设定输出电压
LT1175可调版本具有反馈感电压为3.8V,偏置电流约为75nA从感应针流出。避免输出电压此电流引起的错误,输出分压器串(见图1)应绘制约25μA。表1显示输出电压范围的建议电阻值。表的第二部分显示了电阻值仅消耗10μA电流。输出电压误差由低值电阻的偏置电流约为0.4%最大值和较高值,最大值约为1%。文中还给出了计算电阻的公式对于任何输出电压

LT1175-5是一种带有感应引脚的固定5V设计作为输出的开尔文连接。通常是感应管脚和输出管脚直接连接一起,要么靠近调节器要么在远程负载点。

电流整定限值
LT1175使用两个ILIM引脚设置电流限制(典型)200毫安、400毫安、600毫安或800毫安时。对应的最小保证电流为130mA、260mA、390mA520毫安。这允许用户选择当前限制根据具体应用定制,防止短路电流比满载电流。输入电源过载或故障负载中的过大功率损耗已被排除。以折叠电流限制形式的功率限制内置并降低电流限制,作为输入输出电压差的函数,用于超过14V.见典型性能特性图。不管怎样,LT1175都保证防喷电流限制设置。功率限制与热关机保护设备免受破坏所有负载条件下的结温。
关闭
停机时,LT1175只消耗约10μA。特殊电路用于最大限度地减少高温下停机电流的增加,但可以看到轻微的增加高于125°C。未采取的一个选择是主动拉动关闭时输出关闭。这意味着启动停机后,输出将以一定速率缓慢下降由负载电流加上12μA内部负载确定,以及输出电容的大小。主动下拉是通常调节器单独使用是件好事,但它阻止用户关闭调节器当第二个电源连接到LT1175时输出。如果停机时需要主动输出下拉,它可以用耗尽模式PFET作为外部添加如图2所示。注意最大夹持PFET的电压必须低于正逻辑高电平,确保设备在调节器激活。摩托罗拉J177设备有栅极源电压为零时,导通电阻为300Ω。

最小跌落电压
跌落电压是指输入输出保持适当的输出调节。为较旧的3端稳压器设计,压降为通常为1.5V至3V。LT1175使用饱和电源晶体管设计,使压降大大降低,通常在轻载时为100毫伏,满载时为450毫伏。采取了特殊预防措施,以确保该技术不会导致静态电源电流过高在轻载条件下。当调节器输入时电压太低,无法维持一个可调节的输出,通过晶体管在试图驱动时被误差放大器硬驱动维持规章制度。驾驶员所消耗的电流晶体管可以是几十毫安,甚至用很少的或输出无负载。老年人的情况确实如此当功率晶体管饱和了。LT1175使用新的防止高驱动电流的抗饱和技术,然而,这使得功率晶体管接近其理论值饱和极限。
输出电容器
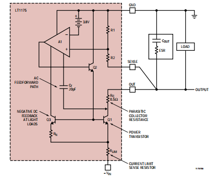
采用了几种新的调节器设计技术LT1175对输出电容器的选择极为宽容。就像大多数使用收集器的低辍学设计一样或者功率晶体管的漏极来驱动输出节点,LT1175使用输出电容器作为整体回路补偿。一般要求较老的监管机构输出电容器的最小值为1μF至100μF,最大ESR(有效串联电阻)为0.1Ω到1Ω,最小ESR在0.03Ω到0.03Ω之间0.3Ω。这些限制通常只能在优质固体钽电容器。铝电容器具有高ESR的问题,除非更高使用电容值(物理上大)。ESR陶瓷或薄膜电容器的电压过低,这使得电容/ESR零频率过高,无法维持调节器中的相位裕度。在以前的设计中,即使有最佳电容器,环路相位裕度也非常低当输出电流较低时。这些问题导致了一个新的LT1175误差放大器和内部频率补偿的设计技术,如图3所示。
传统的调节回路由误差放大器组成A1,驱动晶体管Q2和功率晶体管Q1。添加到这个基本循环是由Q3和直流负反馈电流馈入误差放大器通过Q3和RN产生整个回路电流在轻负载电流下增益非常低。这不是问题是因为在轻负载下几乎不需要增益。在除了低增益外,Q2处的寄生极频率基极由直流反馈扩展。结合这两种效应显著地改善了轻载下的环路相位差,使环路对大ESR具有耐受性在输出电容器中。重载、环路相位和收益几乎没有那么麻烦和巨大的负增长反馈会降低调节。Q1基极发射极电压的对数特性使Q3负向减小在重负荷下进行反馈,以防止调节不良。在传统的设计中,即使采用非线性反馈,在中等至如果输出电容器的ESR低于

0.3Ω。这种情况可能发生在陶瓷或薄膜上ESR通常低于0.1Ω的电容器。与以前的设计中,用户被迫添加一个真正的电阻与电容器串联,保证回路稳定性。这个LT1175采用独特的交流前馈技术来解决这个问题。CF是一种传统的前馈式电容器,常用于调节器中以抵消所形成的极性通过输出电容器。它通常是连接的从调节输出节点到反馈节点R1/R2结或放大器上的内部节点展示。然而,在这种情况下,电容器是连接的功率晶体管的内部结构。RC是电源不可避免的寄生集电极电阻晶体管。访问RC底部的节点是仅在单片结构中可用,在这种结构中,可将开尔文连接到NPN埋置集电极层。
循环现在的响应就好像RC与输出电容器和良好的回路稳定性,甚至达到输出电容器的ESR极低。所有这些关注环路稳定性的最终结果是LT1175使用的输出电容器可以在值从0.1μF到数百微法拉,使用ESR从0Ω到10Ω。这个范围允许使用陶瓷,固体钽、铝和薄膜电容器数值范围。LT1175的最佳输出电容器类型仍然是但在那里确实有相当多的固体。如果大负载电流瞬变预计可能需要ESR较低的较大电容器控制瞬态期间最坏情况下的输出变化。如果瞬变不是一个问题,电容器可以选择体积小,价格低等,担心价格飙升钽电容器中的电流对输出电容器,因为LT1175限制了涌入电流远低于可能导致电容器损坏的水平。短路调节器输出引起的浪涌这不是问题,因为钽电容器不会出故障在“做空”期间,只有在“充电”期间激增。输出电容器应位于几个调节器的英寸。如果使用遥感,则输出电容器可以设置在遥控节点上,但调节器的GND引脚也应连接到远程站点。基本原则是保持理智GND引脚靠近输出电容器,不管在哪里。在非常大的输入输出电压差(>5V),负载电流小于5mA时,需要ESR大于1Ω的输出电容器低电平输出振荡。
输入电容器
LT1175需要一个单独的输入旁路电容器仅当调节器位于距离原始电源输出电容器。1μF或更大的钽建议在所有应用中使用电容器,但如果ESR较低输出采用陶瓷或薄膜等电容器而输入电容器,输入电容器至少应输出电容值的三倍。如果是固体钽或铝电解输出电容器使用时,输入电容是非常非临界的。
高温运行
LT1175是一种微功耗设计,只有45μa静态电流。这可能会使它在高温(>125°C),功率晶体管泄漏可能超过输出节点负载电流(5μA至15μA)。以避免输出电压漂移的情况高温空载时不受控制的高在这种情况下,LT1175有一个启动的有功负载当输出被拉到额定值以上时电压。这个负载吸收功率晶体管的泄漏和保持良好的监管。这有一个缺点然而,功能。如果故意把产量拉高,当LT1175用作一级调节器LT1175的输出稍高将作为一级调节器上不需要的负载。正因为如此,主动拉低是故意“软弱”的它可以建模为一个2k电阻与一个调节器输出被拉时的钳位电压高。例如,如果一个4.8V的输出被拉到5V,负载主调节器上的电压为(5V–4.8V)/2kΩ=100μA。这也意味着如果内通晶体管泄漏50μA,输出电压为(50μA)(2kΩ)=100mV高。正常情况下不会出现这种情况操作条件,但可能在输出短路使芯片过热。
热因素
LT1175提供特殊的8针表面安装有连接到模具附件的销1和8的包装桨。当针脚1和8个连接到PC上的扩展铜板。表2显示了各种铜地和背面或内部的组合飞机。表2还显示了5针的热阻DD表面贴装封装和8针浸入式封装

计算模具温度,最大功耗或最大输入电压,使用以下公式根据表2中的正确热阻值。为通孔TO-220应用使用θJA=50°C/W不带散热器且θJA=5°C/W+散热片使用散热器时的阻力。

TA=最高环境温度
TMAX=最大LT1175模具温度(125°C商业和工业等级)
θJA=LT1175热电阻,连接至环境
VIN=最大持续输入电压
负载电流
ILOAD=最大负载电流
示例:LT1175S8,ILOAD=200mA,VOUT=5V,VIN=7V,TA=60°C。最大模具温度LT1175S8为125°C。表2中的热阻为
结果为80°C/W。模具温度=60+80(0.2A)(8–5)=108°C

输出电压反转
LT1175设计用于承受输出电压反转高达2V。例如,如果输出对正5伏电源短路。这会的几乎可以肯定的是,摧毁与负极相连的IC设备输出。如果正电源首先接通,负载接通在正负电源之间。为了这些原因是,添加一个反向总是很好的设计实践从每个调节器输出到接地的偏置二极管限制输出电压反转。二极管的额定值应为在启动情况下处理全负负载电流,或如果电源对电源短路,则必须允许正极电源的短路电流。输入电压低于输出电压线性技术的正低压差调节器LT1121和LT1129,如果输入电压小于输出电压。这些设备使用具有40V发射极的横向PNP功率晶体管结构基本击穿电压。但是,LT1175使用具有寄生二极管的NPN功率晶体管结构在调节器的输入和输出之间。反转输入和输出之间的电压超过1V会损坏调节器,如果允许大电流流动。简单地说在输出保持不变的情况下断开输入源将即使输入到输出电压稍微颠倒,也不会造成损坏
高频纹波抑制
LT1175有时由开关供电产生未调节或准调节输入电压的调节器。该电压将包含高频率纹波,必须由线性调节器抑制。特别注意LT1175最大限度地提高频率纹波抑制,但与任何微功率设计时,抑制率受纹波频率的强烈影响。典型性能特征图剖面图显示1kHz时的60dB抑制,但只有15dB5V部分在100kHz时的抑制。数字照片4a和4b显示实际输出纹波波形方波和三波输入纹波。

应用程序信息
为了估计不同条件下的调节器输出纹波,以下一般性意见应该有帮助:
1.高频下的输出纹波仅受到微弱的影响由负载电流或输出电容器尺寸决定重载。在非常轻的负载下(<10mA),使用更大的输出可以减少更高的频率纹波电容器。
2.跨过电阻分压器的前馈电容器配合可调部分使用,可有效降低纹波仅适用于大于5V的输出电压频率小于100kHz。
3.输入输出电压差对
纹波抑制,直到调节器实际进入0.2V至0.6V的压降条件。如果需要改善纹波抑制,输入滤波器可以添加。该滤波器可以是使用1Ω的简单RC滤波器至10Ω电阻器。例如3.3Ω电阻器,组合使用0.3ΩESR固体钽电容器,将产生额外的20dB纹波抑制。电阻器的尺寸由最大负载电流决定。如果最大值电阻器上允许的电压降为“VR”,并且最大负载电流为ILOAD,R=VR/ILOAD。在灯光下可以使用负载、较大的电阻和较小的电容器为了节省空间。在较重的负载下,电感器可能必须用来代替电阻器。感应器的值可以计算公式:

ESR=滤波电容器的有效串联电阻。这个假设电容电抗很小与ESR相比,一个合理的假设2.2μF和50kHz以上的固体钽电容器。
f=纹波频率
rr=滤波器的纹波抑制比,单位:dB
示例:ESR=1.2Ω,f=100kHz,rr=–25dB

建议滤波器使用固体钽电容器保持过滤器Q相当低。这样可以防止在滤波器的谐振频率和滤波器/调节器组合的振荡问题。
安芯科创是一家国内芯片代理和国外品牌分销的综合服务商,公司提供芯片ic选型、蓝牙WIFI模组、进口芯片替换国产降成本等解决方案,可承接项目开发,以及元器件一站式采购服务,类型有运放芯片、电源芯片、MO芯片、蓝牙芯片、MCU芯片、二极管、三极管、电阻、电容、连接器、电感、继电器、晶振、蓝牙模组、WI模组及各类模组等电子元器件销售。(关于元器件价格请咨询在线客服黄经理:15382911663)
代理分销品牌有:ADI_亚德诺半导体/ALTBRA_阿尔特拉/BARROT_百瑞互联/BORN_伯恩半导体/BROADCHIP_广芯电子/COREBAI_芯佰微/DK_东科半导体/HDSC_华大半导体/holychip_芯圣/HUATECH_华泰/INFINEON_英飞凌/INTEL_英特尔/ISSI/LATTICE_莱迪思/maplesemi_美浦森/MICROCHIP_微芯/MS_瑞盟/NATION_国民技术/NEXPERIA_安世半导体/NXP_恩智浦/Panasonic_松下电器/RENESAS_瑞莎/SAMSUNG_三星/ST_意法半导体/TD_TECHCODE美国泰德半导体/TI_德州仪器/VISHAY_威世/XILINX_赛灵思/芯唐微电子等等
免责声明:部分图文来源网络,文章内容仅供参考,不构成投资建议,若内容有误或涉及侵权可联系删除。
Copyright © 2002-2023 深圳市安芯科创科技有限公司 版权所有 备案号:粤ICP备2023092210号-1