特点
•集成功率场效应晶体管和电流传感器,用于交流适配器的高达1-A充电应用
•带安全定时器的预充电调节
•充电和电源良好状态输出
•低功耗的自动睡眠模式
•集成充电电流监测器
•固定7小时快速充电安全计时器
•适用于空间有限便携式应用中单电池锂离子电池或锂离子电池组的低压差充电器设计
•小3毫米×3毫米SON包装
应用
•PDA、MP3播放器
•数码相机
•互联网设备
•智能手机
说明
bq24080和bq24081是高度集成和灵活的锂离子线性充电设备,主要用于空间有限的充电器应用。他们提供集成的功率场效应管和电流传感器,高精度电流和电压调节,充电状态,和充电终端,在一个单片设备。外部电阻设置充电电流的大小。
该装置分三个阶段给电池充电:调节、恒流和恒压。根据最小电流终止充电。内部充电计时器为充电终止提供备用安全。如果电池电压低于内部阈值,设备会自动重新开始充电。卸下交流适配器后,设备会自动进入睡眠模式。

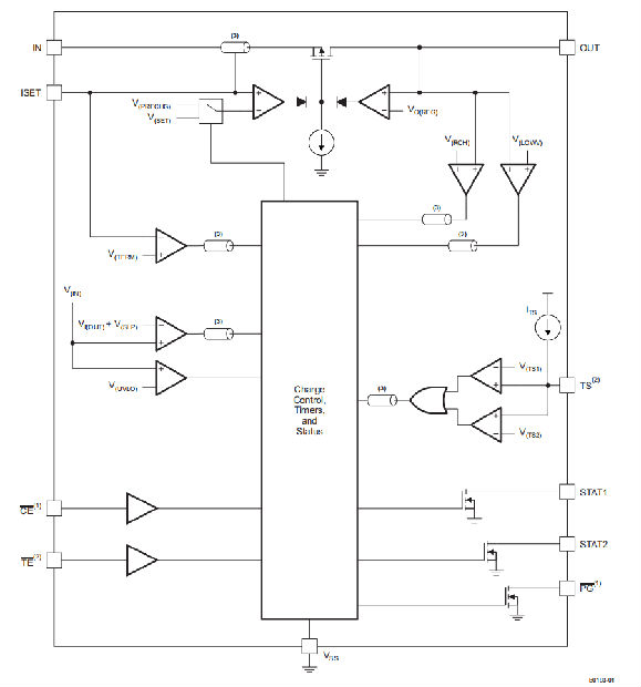
功能框图

典型特征





(6)、Deglitch timer expires–charge done is Deglitch declitch declitch timer expires–charge done is declitch declitch timer expires–已声明充电完成。
功能描述
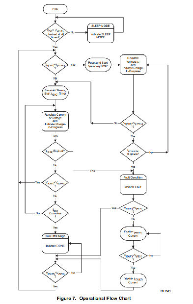
该装置支持适用于单电池的精密锂离子、锂离子电池充电系统。图6显示了一个典型的电荷分布图,图7显示了一个操作流程图。


电池预处理
在充电周期中,如果电池电压低于V(低V)阈值,设备会向电池施加预充电电流IO(PRECHG)。这一特性使深放电的细胞复活。连接在ISET和VSS之间的电阻RSET决定了预充电率。V(PRECHG)和K(SET)参数在电气特性表中指定。

在调节阶段,该装置启动安全计时器t(PRECHG)。如果在定时器时间内未达到V(低电压)阈值,则设备关闭充电器并在STATx引脚上显示故障。有关更多详细信息,请参阅计时器故障恢复部分。
电池快速充电恒流
该设备提供片上电流调节和可编程设定点。连接在ISET和VSS之间的电阻RSET决定了充电速率。规格表中指定了V(SET)和K(SET)参数。

充电电流监测器
当充电功能启用时,内部电路在ISET引脚处产生与充电电流成比例的电流。当施加到外部充电电流编程电阻器RISET上时,该电流产生一个模拟电压,外部主机可监控该电压,以计算来自输出引脚的电流。

电池快速充电电压调节
电压调节反馈通过OUT引脚。该输入直接连接到电池组的正极。该设备监控OUT和VSS引脚之间的电池组电压。当电池电压上升到VO(REG)阈值时,电压调节阶段开始,充电电流开始下降。
作为安全备份,该设备还可以在充电模式下监测充电时间。如果在此时间段t(CHG)内充电未终止,充电器关闭,STATx引脚上设置故障。有关更多详细信息,请参阅计时器故障和恢复部分。
充电终止检测和充电
该装置在电压调节阶段监测充电电流。一旦检测到终止阈值I(终端),则电荷终止。规格表中规定了V(术语)和K(集合)参数。

充电终止后,一旦OUT引脚上的电压低于V(RCH)阈值,设备将重新开始充电。此功能可使电池始终处于满容量状态。
该装置在电压调节阶段监测充电电流。一旦检测到终止阈值I(TERM),则电荷立即终止。
连接在ISET和VSS之间的电阻RSET确定终端阈值处的电流水平。
睡眠模式
如果从电路中移除输入电源(IN),则设备进入低功耗休眠模式。此功能可防止在没有输入电源的情况下耗尽电池电量。
充电状态输出
开路漏极STAT1和STAT2输出指示各种充电器操作,如下表所示。这些状态引脚可用于驱动LED或与主机处理器通信。注意,关表示开漏晶体管关断。

PG输出(bq24080)
当存在有效输入电压时,开路漏极功率良好(PG)输出拉低。此输出在休眠模式下关闭(高阻抗)。PG引脚可用于驱动LED或与主机处理器通信。
充电启用(CE)输入(bq24080)
使用CE启用或禁用数字输入。此引脚上的低电平信号启用充电,高电平信号禁用充电并将设备置于低功耗模式。此引脚上的高到低转换也会重置所有定时器和定时器故障条件。
定时器启用(TE)输入(bq24081)
TE数字输入用于禁用或启用快速充电计时器。此引脚上的低电平信号启用快速充电定时器,高电平信号禁用此功能。
温度评定(bq24081)
bq24081通过测量TS和VSS引脚之间的电压来持续监控电池温度。
内部电流源为常见的10-kΩ负温度系数热敏电阻(NTC)提供偏置(参见功能框图)。该设备将TS引脚上的电压与内部V(TS1)和V(TS2)阈值进行比较,以确定是否允许充电。如果检测到超过V(TS1)和V(TS2)阈值的温度,设备会通过关闭功率FET并保持计时器值(即计时器不复位)立即暂停充电。当温度恢复到正常范围内时,充电恢复。
103AT型热敏电阻的允许温度范围为0°C至45°C。但是,用户可以通过添加外部电阻器来修改这些阈值(见图8和图9)。


定时器故障与恢复
如图7所示,该设备提供了一种恢复方法来处理计时器故障情况。以下总结了这种方法:
条件1
RCH电压超过阈值,出现故障(RCH电压超出阈值)。
恢复方法:设备等待输出引脚电压低于充电阈值。这可能是由于电池负载、自放电或电池拆卸造成的。一旦输出引脚电压低于充电阈值,设备将清除故障并开始新的充电周期。POR、TE或CE开关也可清除故障。
条件2
OUT引脚电压低于充电阈值(V(RCH)),发生超时故障。
恢复方法:在这种情况下,设备应用I(故障)电流。此小电流用于检测蓄电池拆卸情况,只要蓄电池电压保持在充电阈值以下,该电流就会保持接通。如果输出引脚电压高于充电阈值,则设备禁用I(故障)电流并执行条件1所述的恢复方法。一旦输出引脚电压低于充电阈值,bq24080将清除故障并开始新的充电循环。POR、TE或CE开关也可清除故障。
申请信息
bq24080/1充电器设计实例
要求
•电源电压=5 V
•大约750毫安的快速充电电流
•电池温度检测(bq24081):默认设置=–2°C至44.5°C
计算
编程750 mA的充电电流:
立管=[V(套)×K(套)/I(出)]
根据电气特性表,V(组)=2.5 V。
根据电气特性表,K(SET)=322。
提升管=[2.5 V×322/0.75 A]=1.073 kΩ。
选择最接近的标准值,使用连接在ISET(针脚6)和接地之间的1.07-kΩ电阻器。
电池温度检测(bq24081):
使用连接在TS(针脚9)和接地之间的塞米TEC 103AT-4 NTC热敏电阻。
r冷端=[V(TS1)/I(TS)]=2.5V/100μA=25KΩRTHERM hot=[V(TS2)/I(TS)]=0.5V/100μA=5KΩ
在制造商的电阻温度表中查找所选热敏电阻的相应温度值。对于103AT-4塞米泰克热敏电阻器:
5 kΩ = 44.5°C
25 kΩ = 2°C
STAT引脚(所有设备)和PG引脚(bq24080):
处理器监视的状态引脚:
选择一个上拉电阻,它可以提供大于处理器和状态引脚的输入偏置(漏电流)电流,并且仍然提供一个逻辑高电平。RPULLUP≤[V(cc pullup)–V(logic hi min)/(I(μP-monitor)+I(STAT OpenDrain))]=(3.3 V–1.9 V)/(1μA+1μA)≤700 kΩ;在每个状态引脚和处理器的VCC之间连接一个100-kΩ的上拉。将每个状态引脚连接到μP监视器引脚。
LED显示状态:
选择一个额定电流小于10毫安的LED,并选择一个电阻器与LED串联,以将电流限制到所需的电流值(亮度)。RLED=[(V(输入)–V(LED亮起))/I(LED)]=(5伏–2伏)/1.5毫安=2千欧。在输入端和每个状态引脚之间串联一个LED和电阻器。
选择输入和输出电容器
在大多数应用中,所需的只是输入电源引脚上的高频去耦电容。一个0.1μF的陶瓷电容器,放置在离in-pin和GND-pad很近的地方,效果很好。在某些应用中,可能需要防止热插拔输入电压过冲。这有三种方法:
1、最好的方法是在IN-pin和VSS之间添加一个6.2v的输入齐纳。
2、一个低功率齐纳器足以应对单事件瞬态。增加输入电容会降低特性阻抗,使输入电阻有效地抑制过冲,但有可能因高涌流而损坏输入触点。
3、在输入端串联一个电阻可以抑制过冲,但会导致过大的功耗。
这种装置只需要一个小电容器就可以稳定回路。放置在OUT和GND焊盘之间的0.1-μF陶瓷电容器通常就足够了。

热因素
bq24080和bq24081封装在热增强型MLP封装中。该封装包括一个热垫,用于在器件和印刷电路板(PCB)之间提供有效的热接触。本包装的完整PCB设计指南见题为QFN/SON PCB附件(TI文献编号SLUA271)的应用报告。
最常见的封装热性能测量方法是从器件连接处到封装表面(环境)周围空气的热阻抗(RθJA)。RθJA的数学表达式为:

其中:
•TJ=装置结温
•TA=环境温度
•P=设备功耗
影响RθJA测量和计算的因素有:
•设备方向(水平或垂直)
•被测设备周围的环境空气体积和气流
•其他表面是否靠近被测设备
•在电源板中使用多个10–13 mil通孔™ 接地铜线。
•避免在电源IC附近用信号轨迹切割接地层。
•PCB的尺寸必须足够散热。
•FR4(玻璃钢)厚度应最小化。
器件的功耗P是内部功率场效应晶体管的电荷率和电压降的函数。可根据以下公式计算:

由于锂xx电池的充电模式,最大功耗通常出现在充电周期开始时,当电池电压处于最低时。见图6。
PCB布局注意事项
要特别注意PCB布局。以下提供了一些指导原则:
•为了获得最佳性能,从VCC到V(IN)的去耦电容器和从OUT到VSS的输出滤波电容器应尽可能靠近设备,信号和VSS引脚都应进行短距离跟踪。VSS管脚应具有到GND管脚的短跟踪运行。
•所有低电流VSS连接应与电池的高电流充电或放电路径分开。使用单点接地技术,包括小信号接地路径和电源接地路径。
•输入和输出引脚的高电流充电路径的尺寸必须适合最大充电电流,以避免这些线路中的电压降。
•设备封装在热增强型MLP封装中。该封装包括一个热垫,用于在器件和印刷电路板(PCB)之间提供有效的热接触。本包装的完整PCB设计指南见题为QFN/SON PCB附件(TI文献编号SLUA271)的应用报告。
安芯科创是一家国内芯片代理和国外品牌分销的综合服务商,公司提供芯片ic选型、蓝牙WIFI模组、进口芯片替换国产降成本等解决方案,可承接项目开发,以及元器件一站式采购服务,类型有运放芯片、电源芯片、MO芯片、蓝牙芯片、MCU芯片、二极管、三极管、电阻、电容、连接器、电感、继电器、晶振、蓝牙模组、WI模组及各类模组等电子元器件销售。(关于元器件价格请咨询在线客服黄经理:15382911663)
代理分销品牌有:ADI_亚德诺半导体/ALTBRA_阿尔特拉/BARROT_百瑞互联/BORN_伯恩半导体/BROADCHIP_广芯电子/COREBAI_芯佰微/DK_东科半导体/HDSC_华大半导体/holychip_芯圣/HUATECH_华泰/INFINEON_英飞凌/INTEL_英特尔/ISSI/LATTICE_莱迪思/maplesemi_美浦森/MICROCHIP_微芯/MS_瑞盟/NATION_国民技术/NEXPERIA_安世半导体/NXP_恩智浦/Panasonic_松下电器/RENESAS_瑞莎/SAMSUNG_三星/ST_意法半导体/TD_TECHCODE美国泰德半导体/TI_德州仪器/VISHAY_威世/XILINX_赛灵思/芯唐微电子等等
免责声明:部分图文来源网络,文章内容仅供参考,不构成投资建议,若内容有误或涉及侵权可联系删除。
Copyright © 2002-2023 深圳市安芯科创科技有限公司 版权所有 备案号:粤ICP备2023092210号-1