特征
100%测试沉降时间340ns典型值
在和节点处为1mV,10V步进最大540ns
用固定反馈电容器测试
最小转换速率60V/μs
增益带宽产品14MHz
功率带宽(20Vp-p)1.2 MHz
单位增益稳定;相位裕度60°
输入偏置电压最大600μV
输入偏置电流25°C最大75pA
70°C最大600pA
输入偏移电流25°C最大40pA
70°C最大150pA
应用程序
快速12位D/A输出放大器
高速缓冲器
快速采样保持放大器
高速积分器
电压-频率转换器
有源滤波器
对数放大器
峰值检波器
说明
LT1122 JFET输入运算放大器组合高速精密性能。独特的多晶硅栅JFET工艺使栅极系列最小化电阻和栅漏电容,方便宽带宽性能,不降低JFET晶体管匹配。它在80V/μs下旋转,在340ns下沉降。LT1122是内部补偿为统一增益稳定,但它有一个带宽为14MHz,电源电流仅为7mA。它速度使LT1122成为快速沉降的理想选择12位数据转换和采集系统。LT1122偏置电压为120μV,电压增益为500000还支持12位精确应用。输入偏置电流为10pA,偏置电流为4pA结合其速度,LT1122可用于例如高速采样保持放大器、峰值检测器和积分器等应用。

绝大最值
电源电压 ±20伏
差分输入电压 ±40伏
输入电压 ±20伏
输出短路持续时间不确定
铅温度(焊接,10秒)300摄氏度
工作温度范围
LT1122AM/BM/CM/DM –55°C至125°C
LT1122AC/BC/CC/DC/CS/DS –40°C至85°C
储存温度范围
所有设备 –65°C至150°C
除非另有说明,否则电气C特性VS=±15V,TA=25°C,VCM=0V。(注1)

除非另有说明,否则电气C特性VS=±15V,TA=25°C,VCM=0V。

表示适用于整个操作的规范温度范围。
注1:LT1122在自动测试仪中的测量值小于1第二次是在通电之后。取决于使用的包装,功率散热、散热和气流条件下,完全预热芯片温度可比环境温度高10°C至50°C。
注2:使用沉降法对A和C级的沉降时间进行100%测试显示时间测试电路。此测试不包括在质量保证中样品测试。
注3:输入电压范围功能通过测试偏移量来保证输入电压范围内的电压最大限制为4mV(a、B等级),至5.7mV(C、D级)。
注4:通过测量在±5V电源条件下最大为7毫伏。
注5:LT1122未经测试,也未经质量保证抽样–40°C和85°C。这些规格由设计保证,-55°C、0°C、25°C、70°C和/或125°C的相关性和/或推断测验。
电气特征
VS=±15V,VCM=0V,–40°C≤TA≤85°C,除非另有说明。(注5)

典型性能特征


典型应用
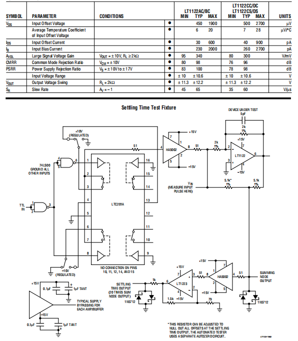
沉降时间测量
稳定时间测试电路设备数据表要求:
1.“平顶”脉冲发生器。不幸的是,平顶脉冲发生器不是商用的。
2.装置周围的可变反馈电容器测试。这个电容器在四比一的范围内变化。大概是因为每一个运算放大器都是用来测量的时间,电容器被微调以优化沉降那个特殊装置的时间到了。
3.一个小电感器负载优化的沉降。试验中对LT1122的沉降时间进行了100%的测试所示为电路。不需要“平顶”脉冲发生器。使用市面上可买到的集成电路,可以方便地构建测试电路。当然,标准高频应遵循板材施工技术。全部LT1122采用恒定反馈电容进行测量。不需要微调。速度提升/过度补偿终端LT1122的引脚8可用于更改输入级装置的工作电流。将针脚8短接到正电源(引脚7)增加了转换速率和带宽减少了大约25%,但代价是阶段性的减少边缘大约18度。单位增益有效负载处理能力从通常的500pF降低到100华氏度。相反,将15k电阻从引脚8连接到接地将1mA从针脚8中拔出(V+=15V)。这个将转换率和带宽降低25%。相位裕度电容性负载处理能力得到改善;后者是典型的增加到800pF。
高速运行
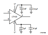
与大多数高速放大器一样,应该小心带电源去耦、引线和组件安置。LT1122的电源连接必须在带宽为20兆赫。当驱动一个重要的电阻或电容负载时,这一点尤其重要,因为所有的电流都会传递负载来自电源。多重高建议为每种电容器提供优质的旁路电容器任何关键应用中的电源线。0.1μF如图所示,放置陶瓷和1μF电解电容器尽可能靠近放大器(使用短导线电源长度(公共)将确保足够高频旁路,在大多数应用中。

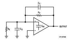
当运算放大器周围的反馈是电阻(RF)时,a将用射频、源电阻和电容(RS,CS)和放大器输入电容(CIN≈4pF)。在低闭环增益配置和当RS和RF在千欧姆范围内时,这个磁极可以产生过大的相移甚至振荡。小电容器(CF)与RF并行可消除此问题。与RS(CS+CIN)=RFCF,反馈极点的影响为完全移除。

典型应用
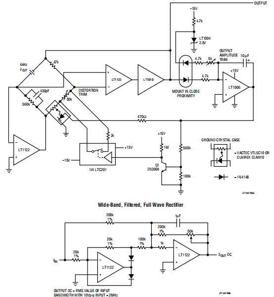
9ppm失真石英稳频振荡器

安芯科创是一家国内芯片代理和国外品牌分销的综合服务商,公司提供芯片ic选型、蓝牙WIFI模组、进口芯片替换国产降成本等解决方案,可承接项目开发,以及元器件一站式采购服务,类型有运放芯片、电源芯片、MO芯片、蓝牙芯片、MCU芯片、二极管、三极管、电阻、电容、连接器、电感、继电器、晶振、蓝牙模组、WI模组及各类模组等电子元器件销售。(关于元器件价格请咨询在线客服黄经理:15382911663)
代理分销品牌有:ADI_亚德诺半导体/ALTBRA_阿尔特拉/BARROT_百瑞互联/BORN_伯恩半导体/BROADCHIP_广芯电子/COREBAI_芯佰微/DK_东科半导体/HDSC_华大半导体/holychip_芯圣/HUATECH_华泰/INFINEON_英飞凌/INTEL_英特尔/ISSI/LATTICE_莱迪思/maplesemi_美浦森/MICROCHIP_微芯/MS_瑞盟/NATION_国民技术/NEXPERIA_安世半导体/NXP_恩智浦/Panasonic_松下电器/RENESAS_瑞莎/SAMSUNG_三星/ST_意法半导体/TD_TECHCODE美国泰德半导体/TI_德州仪器/VISHAY_威世/XILINX_赛灵思/芯唐微电子等等
免责声明:部分图文来源网络,文章内容仅供参考,不构成投资建议,若内容有误或涉及侵权可联系删除。
Copyright © 2002-2023 深圳市安芯科创科技有限公司 版权所有 备案号:粤ICP备2023092210号-1