LP2950和LP2951是微功率调压器专门设计用于保持适当的调节低输入-输出电压差。这些设备的特点是低静态偏置电流为75 A,能够提供输出电流超过100毫安。内部电流和热提供限制保护。LP2951有三个附加功能。首先是错误输出,可用于向输出的外部电路发送信号调节条件,或作为微处理器通电复位。这个第二个功能允许输出电压预设为5.0 V、3.3 V或3.0 V输出(取决于型号)或从1.25 V编程它包括一个固定的电阻分压器和直流电访问错误放大器反馈输入。第三个特点是允许逻辑电平信号关断或接通的停机输入调节器输出。由于低输入-输出电压差和偏置电流规格,这些设备是电池供电的理想选择计算机、消费品和工业设备电池的有效寿命是可取的。LP2950有三种型号引脚外壳29和DPAK封装,LP2951可在八针双列直插、SOIC-8和Micro8表面安装封装。“A”后缀设备具有初始输出电压公差±0.5%。
特征
75 A的低静态偏置电流100 A时的低输入输出电压差为50 mV,以及100毫安时为380毫伏
5.0 V、3.3 V或3.0 V±0.5%允许用作调节器或参考
极为严格的线路和负荷调节
仅需1.0 F输出电容器以保持稳定性
内部电流和热限制
NCV前缀,用于需要
独特的现场和控制变更要求;AEC−Q100
合格并具备PPAP能力
这些设备无铅,符合RoHS标准
LP2951附加功能
错误输出信号为不规则状态
1.25 V至29 V的可编程输出
逻辑电平关闭输入
最大额定值(TA=25℃,除非另有说明)

超过最大额定值的应力可能损坏设备。最大额定值仅为压力额定值。以上功能操作不暗示建议的操作条件。长时间暴露在超过建议操作条件的应力下可能会影响设备可靠性
电气特性
(Vin=VO+1.0 V,IO=100 A,CO=1.0 F,TA=25C[注3],除非另有说明。)

1.如图29所示,结对环境的热阻由PCB铜面积决定。
2.该系列设备包含ESD保护,并超过以下测试:
人体模型(HBM),2000 V,2级,JESD22 A114-C
机器型号(MM),200 V,B级,JESD22 A115-A
充电设备型号(CDM),2000 V,IV级,JESD22 C101−C
3.低占空比脉冲技术在测试期间被用来保持结温尽可能接近环境温度。
4.VO(nom)是零件号电压选项。
5.在LP2951上进行噪声测试时,使用一个0.01 F电容器连接到插脚7和1上。
*NCV前缀用于汽车和其他需要站点和变更控制的应用程序。
电气特性(续)
(Vin=VO+1.0 V,IO=100 A,CO=1.0 F,TA=25C[注8],除非另有说明。

6.如图29所示,结对环境的热阻由PCB铜面积决定。
7.可根据要求提供ESD数据。
8.低占空比脉冲技术在测试期间被用来保持结温尽可能接近环境温度。
9.VO(nom)是零件号电压选项。
10.在LP2951上进行噪声测试时,使用一个0.01 F电容器连接在插脚7和1之间。
*NCV前缀用于汽车和其他需要站点和变更控制的应用程序。
压降-输入/输出电压差
此时调节器输出不再保持调节防止输入电压进一步降低。测量时间输出电压低于其标称值100 mV(即在1.0 V差分下测量),会影响压降通过结温、负载电流和最小输入供货要求。线路调节−a的输出电压变化输入电压变化。测量是根据低损耗或使用脉冲技术的条件这样芯片的平均温度并不显著影响。负载调节−a的输出电压变化恒定芯片温度下负载电流的变化。最大功耗-最大总功耗调节器工作的装置耗散在规格范围内。偏置电流-用于操作调压器芯片,不输送到负载。输出噪声电压−输出,恒定负载,无输入纹波,测量在指定的频率范围内。漏电流-通过双极的电流晶体管集电极基极结晶体管“关”时的集电极电压。上限电压-施加到比较器输入端,低于参考电压应用于另一个比较器输入端,导致比较器输出从逻辑“0”到“1”。较低阈值电压-施加到比较器输入端,低于参考电压应用于另一个比较器输入端,导致比较器输出从逻辑“1”到“0”。滞后-下阈值之间的差异电压和上限电压。



介绍
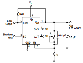
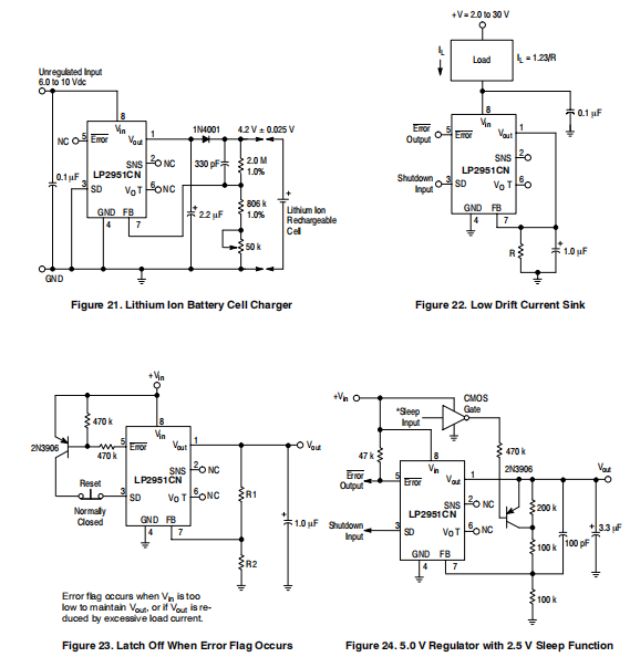
LP2950/LP2951调节器设计为内部限流和热关机使它们用户友好型。LP2950的典型应用电路LP2951如图20至28所示。这些监管机构没有内部补偿,因此需要1.0 F(或更大)电容LP2950/LP2951输出端子和稳定接地。大多数类型的铝,钽或多层陶瓷将充分发挥作用。固体钽或适当的多层陶瓷电容器推荐用于在25℃以下运行。输出电流越小,输出电容越小是输出稳定所必需的。电容器可以减少电流小于10毫安时为0.33 F,电流为0.1 F低于1.0毫安。在电压低于5.0 V以较低的增益值操作误差放大器,因此需要更多的输出电容来保持稳定性。对于1.23 V下100 mA负载的最坏工况输出(输出引脚1连接到反馈引脚7)a建议最小电容为3.3 F。当无输出负载运行。设置输出时带有外部电阻器的LP2951的电压,电阻应选择最小值为1.0 a的值。建议在LP2950/LP2951输入接地,如果超过4英寸电线将输入连接到电池或电源滤波电容器。LP2951反馈针脚7 can的输入电容产生一个极,如果外部值高,会导致不稳定电阻器用于设置输出电压。添加100 pF输出针脚1和反馈针脚7之间的电容器以及将输出滤波电容增加到至少3.3 F将稳定反馈回路。
误差检测比较器
无论何时,比较器都会切换到正逻辑低电平LP2951输出电压下降超过大约5.0%超出规定。这个值是比较器的60 mV的设计补偿电压除以1.235 V内部参考。如代表性区块所示图表。该跳闸水平仍低于正常值5.0%不管调节输出电压的值。为例如,对于正常的5.0 V,错误标志跳闸电平为4.75 V调节输出,或9.50伏,10伏输出电压。图2是显示错误的时序图信号和调节输出电压作为输入电压到LP2951是上下倾斜。错误信号在约1.3 V输入时变为有效(低)。当输入达到约5.0 V(Vout超过约4.75 V)。因为LP2951的下降电压取决于负载电流(参考典型性能中的曲线特性),输入电压跳闸点将随负载电流。输出电压触发点没有变化带负荷。误差比较器输出为开路集电极需要一个外部上拉电阻器。这个电阻器可能是返回到输出或系统。电阻值应选择为与400 A接收器能力的误差一致比较器。100 k和1.0 M 之间的值为建议。如果该输出为未使用。在停机模式下运行时,错误如果比较器输出被拉到外部供应。为了避免此无效响应,错误应将比较器输出拉至Vout(参见图18)

输出电压编程(LP2951)
LP2951CX可以用销捆扎使用内部分压器固定输出电压将针脚1(输出)连接到针脚2(感应)和针脚7(反馈)连接到针脚6(5.0 V分接头)。或者,它可以被编程为在1.235参考电压和其最大额定电压为30 V。一对外部电阻器是如图19所示。

输出电压的完整方程为:
其中Vref为标称电压,其中Vref为参考电压是反馈引脚偏置电流,名义上为−20 nA。这个建议的最小负载电流为1.0 A如果调节器必须空载工作。IFB将产生2%的典型误差可在室温下通过调整R1。为了获得更好的精度,选择R2=100k在增加电阻的同时,将该误差减小到0.17%将电流编程为12安培。因为LP2951通常75 A空载,引脚2开路,额外的12 A电流的消耗通常是值得权衡的无需在测试中设置输出电压。
输出噪声
在许多应用中,降低噪声是可取的出现在输出端。减少调节器带宽增加输出电容器的尺寸是唯一的方法用于降低3线LP2950上的噪音。然而,仅将电容器从1.0 F增加到220 F在100 kHz时,将噪声从430伏降低到160伏5.0V输出的带宽。通过旁路电容器,噪音可以降低四倍通过R1,因为它将高频增益从4为了团结。

或约0.01 F。进行此操作时,输出电容器必须增加到3.3 F以保持稳定。这些变化将输出噪声从430伏降低到126伏5.0V输出时为100 kHz带宽。带旁路加上电容器,噪声不再随输出电压而变化因此,在产量更高的情况下,改进更为显著电压。



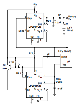
所有二极管均为1N4148。低输入电压预警标志。
在较低的输入电压下,主输出锁定。
辅助输出的备用电池。
操作:调节器1的Vout编程为1二极管电压降到5.0 V以上。其错误标志变为激活状态当车辆识别号(Vin)小于5.7伏时,当车辆识别号(Vin)降至5.3伏以下时调节器2的错误标志激活并通过Q1锁定主输出“关”。当Vin再次超过5.7 V,调节器1恢复调节,且警告信号上升,通过D3解锁调节器2

电压=1.25V(1.0+R1/R2)
对于5.0 V输出,使用内部电阻器。线脚6至7,并将针脚2连接到+Vout总线。

安芯科创是一家国内芯片代理和国外品牌分销的综合服务商,公司提供芯片ic选型、蓝牙WIFI模组、进口芯片替换国产降成本等解决方案,可承接项目开发,以及元器件一站式采购服务,类型有运放芯片、电源芯片、MO芯片、蓝牙芯片、MCU芯片、二极管、三极管、电阻、电容、连接器、电感、继电器、晶振、蓝牙模组、WI模组及各类模组等电子元器件销售。(关于元器件价格请咨询在线客服黄经理:15382911663)
代理分销品牌有:ADI_亚德诺半导体/ALTBRA_阿尔特拉/BARROT_百瑞互联/BORN_伯恩半导体/BROADCHIP_广芯电子/COREBAI_芯佰微/DK_东科半导体/HDSC_华大半导体/holychip_芯圣/HUATECH_华泰/INFINEON_英飞凌/INTEL_英特尔/ISSI/LATTICE_莱迪思/maplesemi_美浦森/MICROCHIP_微芯/MS_瑞盟/NATION_国民技术/NEXPERIA_安世半导体/NXP_恩智浦/Panasonic_松下电器/RENESAS_瑞莎/SAMSUNG_三星/ST_意法半导体/TD_TECHCODE美国泰德半导体/TI_德州仪器/VISHAY_威世/XILINX_赛灵思/芯唐微电子等等
免责声明:部分图文来源网络,文章内容仅供参考,不构成投资建议,若内容有误或涉及侵权可联系删除。
Copyright © 2002-2023 深圳市安芯科创科技有限公司 版权所有 备案号:粤ICP备2023092210号-1