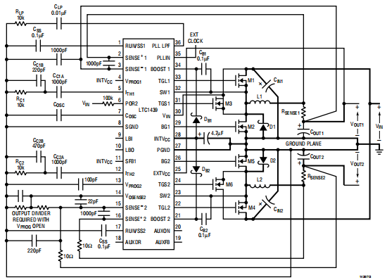
应用程序信息
峰值-峰值驱动电平由INTVCC电压设置。启动期间,该电压通常为5V(参见EXTVCC引脚连接)。因此,在大多数LTC1438/LTC1439中必须使用逻辑电平阈值旧MOSFET应用。唯一的例外是EXTVCC由大于8V(必须小于10V),其中标准阈值可使用mosfet(VGS(TH)<4V)。密切注意也符合BVDSS对MOSFET的规范;许多逻辑电平的mosfet限制在30V或以下。功率mosfet的选择标准包括“ON”电阻RSD(ON),反向转移电容CRS,输入电压和最大输出电流。当LTC1438/LTC1439在连续模式下运行顶部和底部mosfet的占空比由

其中δ是RDS(ON)和k的温度依赖性是与栅极驱动电流成反比的常数。两个MOSFET都有I2R损耗N通道方程包含了一个附加的传输损耗项,它在高输入电压下最高。为VIN<20V高电流效率普遍提高对于更大的mosfet,而对于VIN>20V的过渡损耗迅速增加到使用更高的点具有较低CRS的RDS(ON)设备实际提供更高效率。同步MOSFET损耗最大在高输入电压或短路时这个开关的周期接近100%。请参阅折叠页限流部分提供更多应用信息。术语(1+δ)通常用于标准化RDS(ON)与温度曲线的形式,但是δ=0.005/°C可用作低电压MOSFET。通常在MOSFET中指定crs特点。常数k=2.5可用于主要估计这两个术语的贡献开关耗散方程。图1所示的肖特基二极管D1提供两个目的。连续同步运行时,D1在两个大功率mosfet。这会阻止身体底部MOSFET二极管的导通与存储在死亡时间充电,这可能会花费效率为1%。在低电流运行期间,D1与小型顶部MOSFET一起工作,以提供一种高效的低电流输出级。一辆1A肖特基是由于相对较小的平均电流,这两个区域通常是一个很好的折衷方案。
CIN与COUT选择
在连续模式下,顶部的源电流N沟道MOSFET是一种占空比为VOUT/VIN的方波。为了防止大电压瞬变,低ESR输入最大均方根电流的电容器尺寸必须为用过。最大均方根电容电流由下式得出:
此公式在VIN=2VOUT时有一个最大值,其中IRMS=IOUT/2。这种简单的最坏情况通常是用于设计,因为即使是重大偏差也不会给我很多安慰。注意电容器制造商的纹波目前的评级通常只基于2000小时的寿命。因此建议进一步降低电容器或选择额定温度高于必修的。几个电容器也可以并联到满足设计尺寸或高度要求。总是如有任何问题,请咨询制造商。
应用程序信息
COUT的选择取决于所需的有效性串联电阻(ESR)。通常,一旦ESR要求得到满足,电容就足以进行滤波。输出纹波(∆VOUT)近似为:
式中f=工作频率,COUT=输出电容和∆IL=电感器中的纹波电流。输出纹波在最大输入电压下的最大值,因为∆IL增加输入电压。在∆IL=0.4IOUT(MAX)的情况下在最大车辆识别码(VIN)下,纹波小于100毫伏,假设:需要ESR<2RSENSE尼奇康、联合化学和三洋应考虑采用高性能通孔电容器。OS-CON半导体电介质三洋提供的电容器最低(ESR尺寸)铝电解产品更高的价格。一旦ESR对COUT的要求均方根电流额定值通常远远超过IRIPLE(P-P)要求。在表面贴装应用中,多个电容器可能必须并联以满足ESR或RMS电流申请的处理要求。铝电解钽电容器和干钽电容器都有表面安装配置。在钽的情况下,它是对电容器进行浪涌测试以用于开关电源。最好的选择是AVXTPS系列表面贴装钽钽合金高度从2毫米到4毫米。其他电容器类型包括三洋OS-CON、Nichicon PL系列和Sprague593D和595D系列。其他请咨询制造商具体建议。
INTVCC调节器
内部P通道低压差调节器产生5伏电压在来自VIN电源引脚的INTVCC引脚。INTVCC电源LTC1438内的驱动器和内部电路/LTC1439。INTVCC引脚调节器可提供40毫安和必须以至少2.2μF的温度旁路接地钽或低ESR电解电容器。良好的旁路对提供高瞬态电流是必要的需要MOSFET栅极驱动器。大型mosfet的高输入电压应用高频驱动可能导致LTC1438/LTC1439的最高结温额定值被超越。IC电源电流由不使用输出时的栅极充电电源电流派生的EXTVCC源。门电荷取决于工作频率如效率考虑部分所述。结温可通过使用电气特性。例如,LTC1439是30V电源限制在21mA以下:TJ=70°C+(21毫安)(30伏)(85°C/W)=124°C以防止最高结温超过时,必须检查输入电源电流在最大车辆识别码(VIN)下以连续模式运行。
EXTVCC连接
1.LTC1438/LTC1439包含一个内部P通道MOSFET开关连接在EXTVCC和INTVCC引脚。当施加到EXTVCC的电压升高时高于4.8V时,内部调节器关闭,并且内部开关闭合,将EXTVCC引脚连接到INTVCC引脚,从而为IC提供内部电源。这个只要施加电压到EXTVCC保持在4.5V以上,这允许MOSFET来自输出的驱动器和控制功率在正常情况下<9V输出失去调节时的内部调节器(启动、短路)。不得对EXTVCC引脚,并确保EXTVCC≤VIN。通过通电可以实现显著的效率提高由于VIN电流产生来自驱动器和控制电流将通过占空比/效率系数。对于5V调节器电源是指将EXTVCC引脚直接连接到VOUT。但是,对于3.3V和其他低压调节器,需要额外的电路来获得INTVCC功率从输出。下表总结了EXTVCC的四种可能连接:1EXTVCC左开(或接地)。这将导致INTVCC由内部5V调节器供电在高投入时效率损失高达10%电压。
2.EXTVCC直接连接到VOUT。这是正常现象连接5V调节器并提供最高效率。EXTVCC连接到输出派生的boost网络。对于3.3V和其他低压调节器,
3.效率通过将EXTVCC连接到输出电压已被提升到大于4.8V。这可以通过感应升压绕组如图4a所示或电容式电荷泵如图4b所示泵具有简单磁性的优点。
4.EXTVCC连接到外部电源。如果外部电源在5V至10V范围内可用(EXTVCC≤VIN),它可用于为EXTVCC供电

与MOSFET栅极驱动要求兼容。当驱动标准阈值MOSFET时,外部电源必须在运行期间始终存在防止由于栅极驱动不足而导致的MOSFET失效。
上部模块MOSFET驱动器电源(CB,DB)连接到升压装置的外部自举电容器CB1和BOOST 2引脚为上部模块MOSFET。功能图中的电容器CB通过来自INTVCC的二极管DB充电,当SW1(SW2)引脚低。当上面的一个MOSFET在接通时,驱动器将CB电压所需MOSFET的栅源。这增强了MOSFET并打开上部开关。开关节点电压SW1(SW2)上升至VIN和升压1(增压2)引脚跟随。在上面的MOSFET打开的情况下,增压电压高于输入电源:VBOOST=VIN+VINTVCC。升压电容器CB的值需要是总输入电容的100倍上部模块MOSFET。数据库的反向故障必须大于VIN(最大值)。
输出电压编程
LTC1438/LTC1439具有引脚可选输出电压编程。LTC1438-ADJ上的控制器1是专用可调控制器。输出电压为由VPROG1(VPROG2)引脚选择,如下所示其他部分:
VPROG1,2=0V电压1,2=3.3V
VPROG1,2=INTVCC VOUT1,2=5V
VPROG2=打开(直流)VOUT2=可调
除LTC1438-ADJ外,内部电阻分压器的顶部连接到控制器1中的SENSE–1引脚。对于固定输出电压应用,SENSE–1引脚为连接到输出电压,如图5a所示。当使用外部电阻分压器调节器,VPROG2引脚保持打开状态(VPROG1在内部LTC1438-ADJ上的左开)和VOSENSE2引脚连接到反馈电阻器,如图5b所示。可调控制器将迫使外部关注的输出电压达到1.19V。

上电复位功能(POR)
上电复位功能(在上不可用LTC1438X)监控第二个控制器,并在打开排水设备时打开它低于适当调节的电压。一次外部拉升POR2引脚上需要电阻器。当第一次使用电源或从关闭时,POR2输出保持在地面。当输出电压上升到低于最终调节输出值,内部计数器启动。此计数器计数216(65536)个时钟周期后POR2下拉装置关闭。当输出电压达到时,POR2输出将变低第二个控制器下降到其调节值的7.5%以下值超过约30μs,表示超出规定条件。停机时,运行/SS1RUN/SS2均低于1.3V,POR2输出为即使调节器的输出被外部资源。如果车辆识别号(VIN)通电,则在关机期间,POR2输出激活。
运行/软启动功能
RUN/SS1和RUN/SS2引脚分别提供两种功能。每个引脚提供软启动功能和意味着关闭每个控制器。软启动减少通过提供内部电流限制。电源排序can也可以使用此销完成。内部3μA电流源为外部电流源充电电容器CSS。当电压on RUN/SS1(RUN/SS2)时达到1.3V,允许特定控制器启动操作。当引脚上的电压继续上升时从1.3V到2.4V,内部电流限值也逐渐增大以成比例的线性速率。电流限制从约50mV/RSENSE(VRUN/SS=1.3V)结束NSE/7毫伏/秒时≥150毫伏/秒。输出电流因此,缓慢上升,减少启动浪涌电流需要输入电源。如果RUN/SS已经一直拖到地面在启动前有一个延迟大约为500ms/μF,随后的时间与在控制器上达到最大电流。通过拉动低于1.3V的RUN/SS控制器引脚LTC1438/LTC1439投入小电流停机(智商<25μA)。这些引脚可以直接从逻辑驱动如图6所示。图6中的二极管D1减少了启动延迟,但允许CSS缓慢上升提供软启动功能;软启动时可删除此二极管和CSS不需要。每个RUN/SS引脚都有一个内部6V齐纳夹具(见功能图)。

折叠限流
如功率MOSFET和D1选择中所述MOSFET的最坏情况下的耗散发生在短路输出时,同步MOSFET几乎连续进行电流限值。在大多数应用不会导致过热,即使是延长的故障间隔。但是,当热下沉是在溢价或更高的RDS(ON)mosfet是在使用时,应在根据故障的严重程度降低电流。通过添加二极管实现折叠限流输出和第i个引脚之间的DFB,如中所示功能图。在硬短路(VOUT=0V)中,电流将减少到最大值的大约25%输出电流。该技术可用于调节输出电压为1.8V或更高的所有应用。
锁相环与频率同步
LTC1439有一个内部电压控制振荡器以及相位检测器,其包括锁相环。这个允许顶部MOSFET开启锁定到上升外部源的边缘。的频率范围压控振荡器的中心位置为±30%频率fO
COSC的值是根据期望的操作计算出来的频率(fO)。假设锁相环被锁定(VplLpf=1.19伏):

所使用的相位检测器是边缘敏感型数字型它在外部和内部振荡器。这种类型的相位检测器不会锁定接近VCO中心频率的谐波。PLL保持范围∆fH等于捕获范围∆fC:∆fH=∆fC=±0.3 fO。相位检测器的输出是一对互补的电流源在外部充电或放电PLL LPF引脚上的滤波器网络。简化的块图表如图8所示。如果外部频率fplin大于振荡器频率f0SC,则持续提供电流,向上拉动PLL LPF引脚。当外部频率较低时比f0SC,电流不断下降,拉低PLL LPF引脚。如果外部和内部频率是相同但有相位差,电流源打开一段与相位相对应的时间区别。因此,可调整PLL LPF引脚上的电压直到外部和内部的相位和频率振荡器是相同的。在这个稳定的工作点相位比较器输出开路,滤波电容器

CLP保持电压。LTC1439 PLLIN引脚必须由低阻抗驱动,如逻辑门靠近销。任何使用的外部衰减器都需要参考SGND。环路滤波器组件CLP,RLP平滑来自相位检测器的电流脉冲电压控制振荡器的稳定输入。过滤器组件CLP和RLP决定了环路的速度获得锁。通常,RLP=10k,CLP为0.01μF至0.1μF。过滤器的低端需要连接到SGND。可通过外部逻辑驱动PLL LPF引脚以获得1:1.9频移。图9所示的电路将当电压开启时,提供从fO到1.9fO的频率偏移VplLpf从OV增加到2.4V。开启时不要超过2.4VVPLLLPF

低电池比较器
LTC1438/LTC1439有一个片上电池电量不足的组件,可用于检测低电池状态,如图10所示。电阻器分频器R3/R4设置比较器触发点如下:
负极(–)输入端的分压
比较器与内部1.19V参考电压进行比较。A内置20mV磁滞,确保快速切换。这个输出是一个开漏MOSFET,需要上拉电阻器。当两个RUN/SS1和RUN/SS2引脚低。参考LTC1538/LTC1539,用于在停机期间激活的比较器。电阻分压器的低压侧需要连接到中士。
SFB1引脚操作
当SFB1引脚下降到其参考地面以下时1.19V阈值,强制连续模式运行。在连续模式下,无论主开关上的负载如何,都使用大型N通道主开关和同步开关输出。除了提供逻辑输入以强制连续同步操作时,SFB1引脚提供了一种方法调节反激式绕组输出。同步开关的使用消除了电源必须从初级电感器中提取电力来自辅助绕组。循环是连续的模式下,辅助输出可以不考虑负载一次输出负载。SFB1引脚提供了一种根据需要强制连续同步运行反激线圈。次级输出电压由变压器与一对外部电阻返回到SFB1引脚,如图4a所示。图4a中给出了二次调节电压VSEC:
式中,N是变压器的匝数比,VOUT是由Sense–1感应到的主输出电压。
辅助调节器/比较器
辅助调节器/比较器可用作比较器或低压差调节器(通过添加外部PNP通电装置)。
当AUXON引脚上的电压大于1.19V调节器/比较器开启。放大器是作为低压差调节器运行时稳定。这个同一个放大器可以用作比较器逆变输入连接到1.19V参考电压。AUXDR引脚内部连接至开路漏极MOSFET,可以下沉到10毫安。电压开了AUXDR确定内部12V电阻分压器是否连接到AUXFB,如下所述。AAUXDR和电压需要上拉电阻器不得超过28V。添加了一个外部PNP通过装置,一个线性可提供高达0.5A的调节器。作为如图11a所示,外部PNP连接器的底座与一个上拉电阻器连接至AUXDR引脚。外部集电极的输出电压VOAUXPNP由AUXFB引脚感测。可以获取辅助调节器的输入电压从初级电感器上的二次绕组如图11a所示。在此应用程序中,SFB1引脚调节PNP调节器的输入电压(参见SFB1引脚操作),并应设置为约1V至高于辅助设备所需输出电压2伏调节器。可能需要齐纳钳位二极管来保持二次绕组合成输出电压28V以下AUXDR引脚规格当主要是严重的已加载,辅助服务器未加载。AUXFB引脚是调节器的反馈点。安内部电阻分压器可提供12V输出只需将AUXFB直接连接到外部PNP。内部电阻分压器接通当AUXFB处的电压高于9.5V,且1V处于滞后状态时。对于其他输出电压,外部电阻分压器反馈至AUXFB,如图11b所示。输出电压VOAUX设置如下:

效率考虑因素
开关调节器的效率等于输出功率除以输入功率乘以100%。它是通常有助于分析个人损失以确定是在限制效率和会产生什么样的变化最大的进步。效率可以表示为:效率=100%–(L1+L2+L3+…)式中,L1、L2等是单个损失的百分比输入功率。虽然电路中的所有耗散元件都会产生损失,四个主要来源通常占LTC1438/LTC1439电路中的损耗。LTC1438/LTC1439VIN电流、INTVCC电流、I2R损耗和上部模块MOSFET过渡损失。1VIN电流是中给出的直流电源电流不包括MOSFET驱动器的电气特性控制电流。VIN电流通常导致较小(<1%)损失,随车辆识别号(VIN)而增加。
2.INTVCC电流是MOSFET驱动器和控制电流。MOSFET驱动电流结果从开关电源的栅极电容莫斯费茨。每次MOSFET栅极从从低到高再到低,一包电荷dQ移动从INTVCC到地面。得到的dQ/dt是一个电流\通常比控制电路电流。在连续模式下,IGATECHG=f(QT+QB),其中QT和QB是上部和底部MOSFET。因为这个原因大型上部结构和同步mosfet在低电流运行期间关闭小型上部MOSFET和外部肖特基二极管,允许在低电压下高效、恒频运行输出电流。通过从输出源驱动EXTVCC,驾驶员和控制电流将按占空比因数进行缩放/效率。例如,在20V到5V的应用中,10毫安的INTVCC电流约为3毫安VIN电流。这减少了10%或更多(如果驾驶员直接从VIN)只有百分之几。
3.I2R损耗由MOSFET,电感器和电流感测器模式平均输出电流流过L和但在主舱上部被“砍”了MOSFET和同步MOSFET。如果两者大多数场效应晶体管的RDS大致相同(ON),那么一个MOSFET的电阻可以简单地求和利用L和RSENSE的电阻来获得I2R损失。例如,如果每个RDS(ON)=0.05Ω,RL=0.15Ω且RSENSE=0.05Ω,则总电阻为0.25Ω。这导致损失在3%到10%之间当输出电流从0.5A增加到2A.I2R时损失导致高产量时效率下降电流。
4.过渡损耗仅适用于上部模块MOSFET只有在高输入电压下工作时(通常20V或更高)。过渡损失可从以下方面估算:过渡损耗≈2.5(VIN)1.85(最大值)(CRSS)(f)其他损耗包括CIN和COUT ESR耗散损耗,死区肖特基传导损耗,而电感器的铁心损耗,一般占较少超过总额外损失的2%。
检查瞬态响应
调节器回路的响应可以通过查看负载瞬态响应。开关调节器对直流(电阻)负载中的一个阶跃响应的几个周期电流。当加载步骤发生时,VOUT将等于(∆ILOAD)(ESR)的金额,其中ESR是有效的串联电阻。∆ILOAD也开始充电或放电产生的反馈误差信号强制调节器回路适应电流变化把VOUT恢复到稳态值。在这期间可监控恢复时间VOUT是否超调或响铃表示稳定性问题。第i个图1中所示的外部组件将证明对大多数应用程序来说补偿相等。第二个更严重的瞬态是由接通引起的带有大(>1μF)的负载提供旁路电容器。这个放电旁路电容器有效并联用COUT,导致VOUT快速下降。没有调节器可以如果负载开关电阻低,驱动速度快。唯一的解决方案是限制开关驱动器的上升时间,以便负荷上升时间限制在大约(25)(CLOAD)。因此,10μF电容器需要250μs的上升时间,将充电电流限制在200mA左右。
汽车注意事项:插入
点烟器
随着电池驱动设备的移动,自然有兴趣插入点烟器以便在操作过程中保存电池组,甚至为其充电。但在连接之前,请注意:您正在插入地狱的补给。汽车的主电池线是许多恶劣的潜在瞬变的源头,包括甩负荷、反接蓄电池和双蓄电池。卸载是由于蓄电池电缆松动造成的。当电缆断开连接,交流发电机磁场崩溃会引起高达60V的正尖峰衰减到几百毫秒。反向电池是就像上面说的,双电池是拖车操作人员发现24V跨接起动曲柄冷发动机比12V快。图12中所示的网络是保护DC/DC转换器免受汽车电池线的破坏。串联二极管防止电流在电池倒换时流动,而瞬态抑制器钳制输入电压卸载期间。注意瞬态抑制器不应在双电池运行期间进行,但是必须仍然钳制输入电压低于击穿转换器。虽然LT1438/LT1439有一个最大输入电压为36V,大多数应用将限于MOSFET BVDSS提供30V电压


PC板布局检查表
当布置印刷电路板时,以下内容应使用检查表确保LTC1438/LTC1439。这些项目在图13的布局图中也有图解说明。在布局中检查以下内容:
1.高电流电源接地电流路径是否使用或者穿过信号地的任何部分?这个LTC1438/LTC1438X/LTC1439集成电路具有灵敏的在包裹的一侧有别针。这些引脚包括参考信号接地,振荡器输入控制器和低电池/比较器输入。信号接地区域在这一侧使用的IC必须返回底部所有输出电容器的极板。大电流由输入电容器和地面返回到底部N通道的源MOSFET,肖特基二极管和(–)板的阳极CIN的长度,应尽可能短,并系好到输出底板的低电阻路径接地回路电容器。
2.LTC1438/LTC1439 SENSE–1和VOSENSE2引脚是否正确连接到COUT的(+)板?在可调应用中,必须连接电阻分压器R1/R2在COUT的(+)板和信号接地和高频去耦电容器应尽可能靠近至LTC1438/LTC1439。
3.SENSE和SENSE+导线是否与最小PC记录道间距?滤波电容器介于SENSE+1(SENSE+2)和SENSE-1(SENSE-2)之间应尽可能靠近LTC1438/LTC1439。
4.CIN的(+)板是否连接到尽可能靠近上部模块MOSFET?这个电容器为MOSFET提供交流电流。
5.INTVCC去耦电容器连接是否紧密接地电源之间?该电容器携带MOSFET驱动器峰值电流。
6.使交换节点SW1(SW2)远离敏感的小信号节点。理想情况下是交换节点应放置在距LTC1438最远的位置/LTC1439。
7.使用低阻抗源,如逻辑门驱动PLLIN引脚,并使导线尽可能短。
PC板布局建议
开关电源印刷电路版图是最难设计的模拟电路之一。以下建议将有助于合理地在第一次尝试时关闭解决方案。输出电路,包括外部开关MOSFET,电感器,二次绕组,感测电阻,输入电容和输出电容都非常大与之相关的电压和/或电流水平。这些组件和辐射场(静电和/或电磁)必须远离非常灵敏的控制电路和回路补偿元件电流模式开关调节器所需。静电或电容耦合问题可以是通过增加与散热器的距离,通常是一个非常大或非常快移动的电压信号。引起问题的信号点通常包括:“开关”节点,任何二次反激绕组电压以及与这些节点一起移动的任何节点。这个开关、MOSFET栅极和升压节点在VIN之间移动每个周期的PGND跃迁小于100ns时间。二次绕组有反激输出车辆识别号的信号分量乘以变压器,也有类似的<100ns跃迁时间。反馈控制输入信号需要较少的为了让调节器正确执行。粗略计算表明,80dB对于低电平,需要从开关节点隔离2MHz噪声开关操作。情况恶化了一个因素二次反激绕组的匝数比。保持这些交换机节点相关的PC机痕迹小而远离IC的“安静”侧(不只是上面和下面各一个另一个在板的另一侧)。
电磁或电流回路感应反馈
通过保持高交流电,可以将问题降到最低电流(变送器)路径和反馈电路(接收器)路径小和/或短路。麦克斯韦方程组在这里工作,试图破坏我们干净的水流从输出端返回控制器的电压信息输入。了解并尽量减少控制输入级的敏感性是非常重要的大电流辐射明显减少输出级。感应式发射机取决于频率、电流幅值和电流环用于确定生成的字段。电流电平在输出中设置一级输入电压、输出电压和电感已选择个值。频率由输出级转换时间。唯一的参数我们可以控制天线的大小在PC板上创建,即循环。形成一个循环输入电容,顶部MOSFET,肖特基二极管以及肖特基二极管的接地线路以及输入电容器的接地连接。等一下当使用二次绕组来提升二次输出电容器时,形成路径绕组和整流二极管或开关MOSFET(in同步方法的情况)。这些“循环”应尽可能小而紧密地包装在以尽量减少它们的“远场”辐射影响。这个产生的辐射场由电流分量输入滤波电路和电压接收反馈电路。电流比较器的滤波器电容器放置在感测管脚上,衰减径向电流信号。放置这个电容器很重要紧靠IC感应引脚。电压感应输入通过使用输入电容滤波器将感应拾波元件最小化。这个在这两种情况下,电容器都用来整合感应电流,降低对“回路”的敏感度辐射磁场和变压器或电感器漏磁场。INTVCC上的电容器充当储液罐,为向底部栅极和升压电容器重新充电的高瞬态电流。这个电容器应该是4.7μF钽电容器,尽可能靠近IC的INTVCC和PGND引脚。峰值电流驱动MOSFET栅极超过1A。IC的PGND引脚,连接到这个电容器上,应该直接连接到输出电容器的下极板,以减少交流INTVCC IC电源上的纹波。
前面的说明将生成一个具有三个独立的地面区域分别返回到输出电容器底板:信号接地,aMOSFET栅极/INTVCC接地和来自输入电容,肖特基二极管和同步MOSFET。实际上,这可能产生一个长功率输入和输出电容器的接地路径。一个长的,输入和输出电容器电源接地之间的低电阻路径不会干扰只要切换控制器的信号和电源IC引脚的接地不会沿着该路径“接入”

安芯科创是一家国内芯片代理和国外品牌分销的综合服务商,公司提供芯片ic选型、蓝牙WIFI模组、进口芯片替换国产降成本等解决方案,可承接项目开发,以及元器件一站式采购服务,类型有运放芯片、电源芯片、MO芯片、蓝牙芯片、MCU芯片、二极管、三极管、电阻、电容、连接器、电感、继电器、晶振、蓝牙模组、WI模组及各类模组等电子元器件销售。(关于元器件价格请咨询在线客服黄经理:15382911663)
代理分销品牌有:ADI_亚德诺半导体/ALTBRA_阿尔特拉/BARROT_百瑞互联/BORN_伯恩半导体/BROADCHIP_广芯电子/COREBAI_芯佰微/DK_东科半导体/HDSC_华大半导体/holychip_芯圣/HUATECH_华泰/INFINEON_英飞凌/INTEL_英特尔/ISSI/LATTICE_莱迪思/maplesemi_美浦森/MICROCHIP_微芯/MS_瑞盟/NATION_国民技术/NEXPERIA_安世半导体/NXP_恩智浦/Panasonic_松下电器/RENESAS_瑞莎/SAMSUNG_三星/ST_意法半导体/TD_TECHCODE美国泰德半导体/TI_德州仪器/VISHAY_威世/XILINX_赛灵思/芯唐微电子等等
免责声明:部分图文来源网络,文章内容仅供参考,不构成投资建议,若内容有误或涉及侵权可联系删除。
Copyright © 2002-2023 深圳市安芯科创科技有限公司 版权所有 备案号:粤ICP备2023092210号-1