外部直接驱动
达林顿电力公司
线圈电流充电角(驻留)
控制
程序油电流峰值限制
可编程停留恢复时间
当94%额定电流不达到
转速输出
永久传导保护
外部达林顿过电压保护
内部电源齐纳
蓄电池反向保护
说明
L497是一个集成的电子点火控制装置,用于使用霍尔效应的无断路器点火系统传感器。该设备驱动NPN外部达林顿控制线圈电流提供所需的存储低能耗。L497的一个特殊功能是可编程恢复正确驻留比Td/T的时间当线圈峰值电流达不到名义上的值。英寸这样的话,可能只有一个火花在快速加速或冷启动。

电气特性(VS=14.4 V,–40°C<Tj<125°C,除非另有规定)


停留角控制
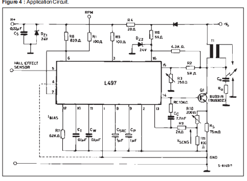
保持角控制电路计算输出晶体管的导通时间D旋转速度,对电源电压和线圈的特性。关于霍尔效应输入信号的负增益电容开始以一个常数放电电流11d。当电流达到设定峰值时,电容器以恒定电流I11C=13.3 x I11D和线圈电流充电通过驱动级的去饱和度保持恒定还有外面的达林顿。电容器CT开始在posi上充电活动边缘恒流I10C时的霍尔效应输入信号。通过比较ENV10和V11。为了避免杂散效应,在驻留比较器中增加了一个正磁滞,CT在霍尔效应输入的负边缘迅速放电信号。这样,CW上的平均电压增加电机转速下降,反之亦然保持恒定的转速。tdT保持不变(而不是DT=成本)以进行控制并有足够的时间加速时避免低能量火花。静态去饱和时间条件静态条件下,如果CT=CW,则建议如果图4的应用电路的值是用过。

低饱和度和高饱和度
频率操作
由于针脚11的电压范围上限,如果使用图4中的组件,低于10 Hz(4缸发动机为300 RPM)关闭时间达到最大值(约50毫秒),然后电路逐步地控制停留角因为=T–50毫秒。超过200赫兹(对于4缸发动机为6000转/分)传导时间小于3.5毫秒。如果使用的coilis 6mh,6A,则关闭时间缩短归零,电路失去保持角控制。
瞬态响应
点火系统必须提供恒定的能量即使在电机加速和减速的条件下低于80Hz/s。这些条件可以用信号基因发生器模拟线性调制频率在1赫兹之间和200赫兹(这对应于30和6000 RPM(对于4缸发动机)。
电流限制
油中的电流通过测量感应电流流过传感电阻器Rs on外部达林顿的发射器。Isense=Icoil+I14当Rs上的电压降达到内部比较器或Reshold值时,反馈回路激活和Isense保持恒定(图1)强迫外部达林顿在活跃区。在此条件下:Isense=Icoil如果需要PreciseSpeakcoilcurrents,则必须微调或辅助电阻分压器(R10、R11)补充:

慢恢复控制(图2)
如果Isense未达到标称值的94%就在霍尔效应输入的底片之前信号,电容器Csrc和CW会很快消失,只要拾取信号“低”。在输入信号的下一个正转换负载电流立即启动,产生最大值可达到的Tdesat;然后CSRC上的电压几乎增加,直到待机到达。期间此恢复时间中国证监会电压转换为从井式电容器的充电电流中减去的一种电流,产生Tdesat模式。这意味着Tdesat降低得很慢直到值达到,经过一段时间src,然后是正常值7%的价值。时间TSRC由以下公式给出:Trsc=12.9 R7中国证监会(ms)其中R7是针脚12处的偏置电阻(inKΩ)和Csrc引脚8处的电容器(单位:μF)。

永久传导保护(图3)
永久性导电保护电路监控输入周期,当传感器信号高且放电时,用消耗电流充电当传感器信号低时。如果输入比CP上的电压高一段时间达到内部固定值,以使线圈电流低至零。缓慢下降是避免不必要的火花。当输入信号再次变低时,CP迅速释电流控制回路工作正常。延迟时间TP由以下公式得出:TP(秒)=18 CP R7其中R7是针脚12上的偏置电阻(单位:K)和Cp引脚9处的延迟电容器(单位:μF)。
其他应用注意事项
倾倒保护
卸载保护必须由外部齐纳如果这个功能是必要的。在图4中DZ2保护驱动级,引脚6和7之间的连接保护针脚6。更多地保护电力供应输入(针脚3)和霍尔效应传感器。电阻R4是限制DZ1电流所必需的卸载。
过电压限制
感应到外部达林顿集电极电压通过分压器R2,R3。电压限制增加R2上升或降低R3。由于采用有源电路,在高容量条件下,为了保持稳定性,必须使用反渗透Co系列网络。Ro-Co值取决于应用程序。此外,建议使用电阻R13来限制在高电压条件下,即使电源电压断开,也会产生过电压。
蓄电池反向保护
由于存在引脚6的外部阻抗,3、16、15 L497有防倒电保护电压。
负尖峰保护
如果在短时间内也要求正确操作负极,二极管和电容器必须被利用。

安芯科创是一家国内芯片代理和国外品牌分销的综合服务商,公司提供芯片ic选型、蓝牙WIFI模组、进口芯片替换国产降成本等解决方案,可承接项目开发,以及元器件一站式采购服务,类型有运放芯片、电源芯片、MO芯片、蓝牙芯片、MCU芯片、二极管、三极管、电阻、电容、连接器、电感、继电器、晶振、蓝牙模组、WI模组及各类模组等电子元器件销售。(关于元器件价格请咨询在线客服黄经理:15382911663)
代理分销品牌有:ADI_亚德诺半导体/ALTBRA_阿尔特拉/BARROT_百瑞互联/BORN_伯恩半导体/BROADCHIP_广芯电子/COREBAI_芯佰微/DK_东科半导体/HDSC_华大半导体/holychip_芯圣/HUATECH_华泰/INFINEON_英飞凌/INTEL_英特尔/ISSI/LATTICE_莱迪思/maplesemi_美浦森/MICROCHIP_微芯/MS_瑞盟/NATION_国民技术/NEXPERIA_安世半导体/NXP_恩智浦/Panasonic_松下电器/RENESAS_瑞莎/SAMSUNG_三星/ST_意法半导体/TD_TECHCODE美国泰德半导体/TI_德州仪器/VISHAY_威世/XILINX_赛灵思/芯唐微电子等等
免责声明:部分图文来源网络,文章内容仅供参考,不构成投资建议,若内容有误或涉及侵权可联系删除。
Copyright © 2002-2023 深圳市安芯科创科技有限公司 版权所有 备案号:粤ICP备2023092210号-1