特征
•8V(DC)至550V(DC)输入电压范围
•效率>90%
•在大于50%的占空比下稳定运行
•串联/并联驱动多个LED
•调节LED电流
•线性或PWM亮度控制输入
•电阻器可编程最小关闭时间
•符合SOIC-8 RoHS标准的封装
•降压或升压配置
应用
•平板显示器RGB背光
•标牌和装饰性LED照明
•DC/DC或AC/DC LED驱动器应用
说明
CPC9909是一款低成本、高效率、离线、高亮度(HB)LED驱动器,采用IXYS集成电路部门的高压BCDMOS on SOI工艺制造。这个驱动器有一个内部的调节器,允许它从8V(DC)到550V(DC)工作。这个宽的输入工作电压范围使驱动器可以用于广泛的HB LED应用。
CPC9909具有脉冲频率调制(PFM)和恒定峰值电流控制方案。这种调节方案本质上是稳定的,允许驱动器在超过50%的占空比下运行,而不会出现开环不稳定或次谐波振荡。LED调光可以通过在LD引脚上施加一个小的直流电压来实现,或者通过向PWMD引脚施加一个低频PWM信号来实现。
CPC9909有一个标准的8引线SOIC封装和一个带有外露热垫(EP)的热增强8引线SOIC封装。
CPC9909方框图

订购信息

功能描述
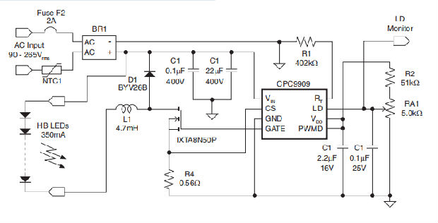
图1典型应用电路

概述
CPC9909通过最小关断时间、峰值电流限制、脉冲频率调制方案驱动LED。该控制方案本质上是稳定的,驱动器可以在超过50%的占空比下工作,而不会出现任何开环不稳定或次谐波振荡。由于开关频率取决于LED负载电流,因此可以实现高效率的工作。
LED驱动器工作原理
典型的应用电路如图1所示,当PWMD为高电平时,控制电路被启用,栅极驱动器打开外部功率MOSFET(Q1),导致感应器(L1)电流上升,直到电流感应电阻器(RSENSE)上的电压超过VCS(高)。当CS引脚上的电压超过此阈值时,门驱动器关闭Q1。Q1在固定的最小关闭时间内保持关闭。当开关断开时,电感器继续通过二极管(D1)向负载输送电流。当关断时间结束时,Q1再次开启,直到达到峰值电流极限,然后重复该过程。
峰值电流限制阈值由外部感测电阻器RSENSE和内部电压阈值VCS(高)设置。此内部电压阈值也可以通过LD引脚在外部设置。这两个阈值中的较低值和RSENSE设置了电感的峰值电流。
软启动功能可通过将LD引脚处的直流电压以所需速率从0V升高到VCS(高)来实现。要使用软启动功能,请将电阻分压器从VDD连接到地,将电容器从LD引脚连接到地,如中所示。
图2软启动电路

输入电压调节器
CPC9909有一个内部电压调节器,可以在12VDC到550VDC的输入电压下工作。当在VIN引脚处施加大于12V的直流电压时,内部电压调节器将电压调低至典型的7.8V。VDD引脚是内部电压调节器的输出引脚,必须由低ESR电容器旁路,为高频开关噪声提供低阻抗路径。
CPC9909驱动器不需要离线控制器通常需要的笨重启动电阻。内部电压调节器为内部IC电路提供足够的电压和电流。此电压也可用于VDD引脚,并可作为外部电路的偏置电压。
通过向VDD引脚施加略高于内部产生的调节器电压的外部直流电压,可以绕过内部电压调节器。这降低了集成电路的功耗,更适合于使用辅助绕组驱动VDD管脚的隔离应用。
从VIN引脚引出的总输入电流等于内部电路消耗的静态电流(最大为0.6mA)加上栅极驱动器电流。参见中的“关闭模式电源电流”。
栅极驱动器的电流消耗取决于开关频率和外部功率MOSFET的栅电荷。总输入电流可通过以下公式计算:

其中,QGATE是MOSFET的总栅电荷,fS是振荡器的外部频率。
电流检测电阻器
峰值LED电流由一个外部感应电阻(RSENSE)设置,该电阻从CS引脚连接到地。
电流感测电阻的值是根据所需的平均LED电流、电流感测阈值和电感器纹波电流来计算的。
电感器电流波形中的峰-峰差称为电感器纹波电流(通常选择电感器足够大,以将该纹波保持在平均值的30%以内)。计算感测电阻时的纹波电流系数。
电流检测电阻值可通过以下方式找到:

式中:
•VCS(高)=电流检测阈值=0.25V(或VLD)
•ILED=平均LED/电感器电流
•△IL=电感纹波电流=0.3*ILED
组合术语:

电流检测消隐
CPC9909有一个内部电流检测消隐电路。当功率MOSFET开启时,外部电感器会在电流感应管脚处引起不希望出现的尖峰,从而导致栅极脉冲过早终止。为了避免这种情况,采用了典型的400ns内前沿消隐时间,从而消除了外部RC滤波的需要,简化了设计。在电流检测消隐时间内,电流限制比较器被禁用,防止栅极驱动电路终止栅极驱动信号。
启用/禁用功能
将PWMD引脚连接到VDD可启用门驱动器。将PWMD连接到GND将禁用门驱动器并将设备设置为待机模式。在待机状态下,静态电流最大为0.6mA。
最短关闭时间一次
CPC9909使用固定关闭时间控制方案。最小断开时间由连接在RT和GND端子之间的外部电阻器设置。
关断时间可由以下公式确定:

关闭时间的选择间接地决定了LED驱动器的开关频率。
开关频率由以下因素决定:

其中:
•D=占空比
•toff=关闭时间
一般来说,开关频率的选择是基于电感尺寸、控制器功耗和输入滤波电容。
典型的离线式LED驱动器开关频率fS在30khz和120khz之间。
这个工作范围给了设计者一个合理的折衷开关损耗和电感尺寸。内部关闭时间一次射击的准确度为±20%。下图显示了所需关闭时间的RT电阻器选择。

电感器设计
电感值由LED/电感纹波电流、最小关断时间和输出电压定义。最小关断时间由占空比和开关频率决定。占空比由以下公式得出:

其中:
•VLEDstring是所需平均LED电流下的LED串电压。
•Vin(min)是最小直流输入电压。
给定纹波电流的最小电感器值为:

其中:
•△IL=纹波电流
电感器峰值电流由下式得出:

门输出驱动
CPC9909使用内部栅极驱动电路来打开和关闭外部功率MOSFET。栅极驱动器可以驱动各种mosfet。对于典型的离线应用,MOSFET的总栅电荷将小于25nC。
线性调光
线性调光功能可以通过对LD管脚施加直流控制电压来实现。通过将此电压从0V变为VCS(高),用户可以调整LED中的电流水平,进而增加或降低光强度。LD引脚的控制电压可以从VDD的外部分压器网络产生。如果用户需要特定级别的LED电流,并且没有确切的RT值可用,则此功能非常有用。注意,由于固定的内部阈值设置,对LD引脚施加高于电流检测阈值电压的电压不会改变输出电流。不使用LD引脚时,应将其连接到VDD。
图3典型的线性调光应用电路

调光
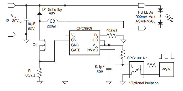
脉冲宽度调制调光可以通过在几百赫兹范围内用低频方波信号驱动PWMD管脚来实现。PWMD信号通过控制PWM门驱动器输出引脚门来控制LED亮度。信号可以由微控制器或脉冲发生器产生,占空比与所需光输出量成比例。
图4 PWM调光应用电路的降压驱动器

组合线性和PWM调光
线性调光和PWM调光技术的结合可以实现大的调光比。
所有的塑料封装半导体封装容易受潮。IXYS集成电路部根据最新版本的联合行业标准IPC/JEDEC J-STD-020(在产品评估时生效)对其所有的塑料封装器件进行了湿敏性分类。我们在本标准规定的最大条件下测试我们的所有产品,并保证在按照该标准中的限制和信息以及下面引用的信息或标准中规定的任何限制时,我们的设备能够正常运行。
未能遵守所列规范中规定的警告或限制,可能导致产品性能降低、可操作寿命缩短和/或整体可靠性降低。
本产品具有如下所示的湿敏等级(MSL),应按照最新版本的联合行业标准IPC/JEDEC J-STD-033的要求进行处理。

ESD灵敏度
本产品对静电敏感,应按照行业标准JESD-625进行处理。
回流焊曲线
本产品的最高体温和时间额定值如下所示。必须遵守J-STD-020的所有其他指南。

洗板
IXYS集成电路部建议使用无清洁焊剂配方。但是,可以通过清洗板去除焊剂残留物,并且可能需要使用短时间的干燥烘烤。不得使用氯基或氟基溶剂或焊剂。不应使用使用超声波能量的清洁方法。

机械尺寸
1-1 8针SOIC封装

1-2 8针SOIC EP封装

注:热垫应与GND引脚3电连接。
1-3 包装信息
用于SOIC-8和SOIC-8 EP封装。
注:未显示的胶带尺寸符合JEDEC标准EIA-481-2。
安芯科创是一家国内芯片代理和国外品牌分销的综合服务商,公司提供芯片ic选型、蓝牙WIFI模组、进口芯片替换国产降成本等解决方案,可承接项目开发,以及元器件一站式采购服务,类型有运放芯片、电源芯片、MO芯片、蓝牙芯片、MCU芯片、二极管、三极管、电阻、电容、连接器、电感、继电器、晶振、蓝牙模组、WI模组及各类模组等电子元器件销售。(关于元器件价格请咨询在线客服黄经理:15382911663)
代理分销品牌有:ADI_亚德诺半导体/ALTBRA_阿尔特拉/BARROT_百瑞互联/BORN_伯恩半导体/BROADCHIP_广芯电子/COREBAI_芯佰微/DK_东科半导体/HDSC_华大半导体/holychip_芯圣/HUATECH_华泰/INFINEON_英飞凌/INTEL_英特尔/ISSI/LATTICE_莱迪思/maplesemi_美浦森/MICROCHIP_微芯/MS_瑞盟/NATION_国民技术/NEXPERIA_安世半导体/NXP_恩智浦/Panasonic_松下电器/RENESAS_瑞莎/SAMSUNG_三星/ST_意法半导体/TD_TECHCODE美国泰德半导体/TI_德州仪器/VISHAY_威世/XILINX_赛灵思/芯唐微电子等等
免责声明:部分图文来源网络,文章内容仅供参考,不构成投资建议,若内容有误或涉及侵权可联系删除。
Copyright © 2002-2023 深圳市安芯科创科技有限公司 版权所有 备案号:粤ICP备2023092210号-1