功能应用程序
四个独立输出,峰值>3A,
1A继电器和电磁阀驱动器
连续电流能力
高阻抗汽车喷油器
驱动器最大导通电阻为1.3Ω
温度
灯驱动器
每个开关的真实瞬时功率限制
电源切换
开关电机驱动器
高生存电压(60 VDC,80V瞬态)
短路负载(接地和电源)
说明
保护LMD18400是一个完全受保护的四边形高压侧。它包含四个公共漏极DMOS N-VCC>35V时的过电压关机通道电源开关,每个都能将a•LS TTL/CMOS兼容逻辑输入和连续1安培负载(>3安培瞬态)切换到输出公共正电源。开关完全<10μA电源电流在“休眠”模式下受到保护,不受过高电压、电流和温度。用于感应放电的瞬时功率传感电路−5V输出钳位计算过电压和负载的乘积电流通过每个DMOS开关并限制用于11项诊断检查的串行数据接口:供电至安全水平。可以将设备禁用为–打开/关闭状态产生“休眠”状态,减少电源–负载电流开路或短路至小于10μA。单独的开/关控制每个交换机的–工作温度LSTLL/CMOS逻辑兼容输入。–电源电压过高MICROWIRE兼容串行数据接口内置两个直接输出错误标志,以提供广泛的诊断信息。此信息包括交换机状态回读,输出负载故障条件和热过压停机状态。还有两个直接输出错误标志以提供立即一般系统故障和指示工作温度过高。LMD18400采用特殊电源封装消散引线框架,减少连接外壳热阻约为20°C/W。

绝对最大额定值(1)(2)

(1) 绝对最大额定值表示设备可能发生损坏的极限值。工作额定值表示设备的功能,但不确保特定的性能限制。确保规范和测试条件,见电气特性。
(2) 如果需要军用/航空航天专用设备,请联系德克萨斯仪器销售办事处/经销商,以获得规范。
(3) 人体模型;通过1.5 kΩ电阻进行100 pF放电。所有引脚(引脚8和13除外,其保护电压为1000V)和引脚1,2、18和19,保护电压为500V。
(4) 最大功耗是TJMAX、θJA和TA的函数,并受热关机的限制。最大允许功率任何环境温度下的耗散为PD=(TJMAX–TA)/θJA。如果超过此耗散,模具温度将上升到150°C以上最终设备将进入热关机状态。对于LMD18400,结对环境的热阻θJA为60°C/W。在充分散热的情况下,封装的最大持续功耗为,IDCMAX2×RON(最大)×4个开关1A2×1.3Ω×4=5.2W)。
电气特性
VCC=12V,CCP=0.01μFd,除非另有说明。粗体限制适用于整个工作温度范围,−25°C≤TA≤+85°C,所有其他限值为TA=TJ=+25°C。

(1) 典型值为TJ=+25°C,代表最有可能的参数规范。
(2) 所有限值都是在+25°C下进行的100%生产测试。极端温度下的极限值通过相关和公认的统计数据进行规定质量控制(SQC)方法。
电气特性(续)
VCC=12V,CCP=0.01μFd,除非另有说明。粗体限制适用于整个工作温度范围,−25°C≤TA≤+85°C,所有其他限值为TA=TJ=+25°C。

(3) 使用脉冲测试技术。脉冲宽度<5ms,占空比<1%。

典型性能特征
对于所有曲线,VCC=12V,除非另有说明,否则温度为结温


基本操作
高压侧驱动广泛用于汽车和工业应用中,将电源切换到地面参考荷载。与低压侧驱动相比,使用高压侧驱动的主要优点是保护负载如图中所示,负载被意外地短路到地上图18。高压侧驱动器可以检测到短路情况并打开电源开关以禁用负载和消除电源上过多的电流消耗。LMD18400可以控制和保护多达四个分离地面参考荷载。

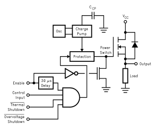
LMD18400将低压CMOS逻辑控制电路与高压DMOS工艺相结合。每个DMOS电源开关有单独的开/关控制输入。当指令接通时,开关的输出将通过最大电阻1.3Ω(DMO的接通电阻)将负载连接到VCC电源开关)。施加在负载上的电压取决于负载电流和LMD18400。当开关被指令关闭时,除了小泄漏电流通常小于0.01μA。LMD18400可以在绘图时连续连接到带电电源,例如汽车电池当处于“休眠”状态时,电源的电流小于10μA。这种“睡眠”模式是通过启用输入(引脚3)低。在此模式下,设备的电源电流通常只有0.04μA。特殊低电流消耗备用电路用于保持DMOS开关关闭,以消除任何负载的供电电压瞬变(MOS功率器件的一个常见问题)。在“休眠”模式下,所有诊断和逻辑电路都处于非活动状态。当使能输入被带到逻辑1时开关“待命”并准备在短时间(30μs)启用延迟时间后响应其控制输入。这个延迟间隔防止开关瞬时接通。图19显示了开关控制逻辑。

每个DMOS开关在其栅极驱动比其源高约3.5V时打开电压。因为开关的电源是输出端的负载,所以可以把电压取得很近VCC供应潜力。确保有足够的电压驱动DMO的门装置内置电荷泵电路。该电路由内部300 kHz振荡器控制,并使用外部10nF电容器从引脚14连接到地上,产生大约20V的电压比VCC电源电压高。这为应用的每个开关提供足够的栅极电压驱动在标准5V逻辑输入电平的命令下。当驱动1A负载电流时,每个开关的开启时间约为12μs。这个比较慢开关时间有助于将电磁干扰(EMI)相关问题降至最低切换高电流电平。
保护电路
LMD18400内置了广泛的保护电路。任何动力装置,防止过度电压、电流和温度条件至关重要。为了实现“故障安全”系统的实现在检测到任何过压或超温故障情况下,LMD18400会自动停用负载。电压保护VCC电源的范围为−0.5V至+60 VDC,而不会对LMD18400造成任何损坏。CMOS逻辑电路是从一个内部5.1V的调节器,保护这些低电压晶体管从高VCC电位。但是,为了保护连接到开关输出的负载,过电压停机采用电路。如果VCC电位超过35V,所有开关都将被关闭断开负载。该35V阈值具有750 mV的滞后,以防止潜在振荡。此外,还内置了欠压锁定功能。当VCC小于5V时,它变得不确定逻辑电路是否能将开关保持在命令状态。为了避免这种不确定性当VCC下降到大约5V以下时,开关关闭。图20显示了输出的关闭在0V至80V VCC电源瞬态期间。

LMD18400设计用于驱动所有类型的负载。当驱动接地感应负载时例如继电器或螺线管,负载上的电压将与电感器中的磁场极性相反关闭电源开关时崩溃。这将把LMD18400的输出引脚拉到地面以下。这个负瞬态电压钳制在大约−5V,以保护IC。该夹紧动作未完成用二极管,而不是电源DMOS开关立即重新接通,以引导电感器电流断电,如图21所示。

当输出电感产生负电压时,DMOS晶体管的栅极被钳制在0V.at−3.5V,电源设备的电源比栅极小足够使开关再次接通。在这种负瞬态条件下,保护开关的功率限制电路由于栅极保持在0V。在此箝位间隔期间的最大电流,等于稳态ON通过电感器的电流应保持在1A以下。在这个时间间隔内的另一个问题与感应负载的大小和断电所需的时间。如果电感器更大的话额外的功耗可能导致模具温度超过热关机限制。如果发生这种情况时,所有其他开关将立即关闭(参见“热管理”部分)。
功率限制
LMD18400利用真正的瞬时功率限制电路而不是简单的电流限制来保护每一个开关。这提供了更高的瞬态电流能力,同时仍然保持安全的功耗水平。每个开关的功耗(漏源电压和输出电流的乘积,Vds×IOUT)通过改变栅极电压和导通电阻持续监测并限制在15W开关。基本上,导通电阻将尽可能低,直到15W被消散。维持15W,通电电阻增大,降低负载电流。这会导致输出电压降低。对于电阻负载,功率限制时的输出电压为:
如图22所示,这提供了最大瞬态电流和漏源电压特性。

负载的稳态电流受封装功耗、环境温度和开关的导通电阻具有正温度系数,如典型性能所示特点。开关的这种动态电流限制在驱动灯和大电容负载时是有益的。灯当第一次接通时,需要一个大的浪涌电流,大约是正常工作电流的10倍冷灯丝。LMD18400将把初始电流限制在开关中消耗15W的水平。作为灯丝预热灯上的电压升高,从而降低开关上的电压这样可以让更多的电流完全点亮灯。在励磁涌流有限的情况下,灯负载的寿命为显著增加。图23显示了灯负载的软开启。随着负载电压的增加,输出电流增加的原理同样允许大电容与具有固定1A电流的驱动器相比,LMD18400驱动器对负载充电更快极限保护方案。图24显示了驱动大电容负载时的输出响应。
热防护
持续监控LMD18400的模具温度。如果任何条件导致模具温度上升到+170°C时,所有电源开关自动关闭,以减少功耗。它是重要的是要认识到热关机同时影响所有四个开关。也就是说,如果只是一个开关负载足以将模具加热到热关机阈值,所有其他开关,无论其功耗条件下,将关闭。所有开关将重新启用时,模具温度已冷却至约+160°C。直到高温强制条件移除开关将循环打开和关闭,从而保持平均模具温度+165°CLMD18400将通过多个诊断输出信号发出温度过高的信号(参见诊断)。

诊断学
LMD18400具有广泛的电路诊断信息报告功能。使用这些信息可以生产具有开关状态和负载故障条件智能反馈的系统,以便进行故障排除目的。所有诊断信息都包含在一个11位字中。这些数据可以从LMD18400系列化,如图25所示。移位寄存器与诊断数据并行加载当芯片选择串行模式时,只要芯片切换到选择1模式逻辑0。数据输出线(引脚8)内部来自设置逻辑1输出的5.1V调节器电压。该引脚具有低电流源能力,因此该引脚上的任何负载都将降低逻辑1输出电平规定在360μa负载下至少为2.4V。数据接口与微线兼容,因为数据从LMD18400的下降沿时钟输出时钟,在上升沿的控制微处理器中进行计时。任何数量的设备都可以共享一种公共数据输出线,因为数据输出管脚保持在高阻抗(三态)状态,直到通过将芯片选择输入降低来选择设备。在芯片选择变低后,有一个短数据需要设置时间间隔(500 ns Min)。这对于允许信息的第一个数据位建立在第一个上升时钟边缘之前的数据输出线上,它将数据位输入到控制器。当所有11位诊断数据被移出时,数据输出进入逻辑1电平,直到选择芯片返回高端。
图25还显示了诊断数据位的重要性。前4位表示输出负载错误条件,每个通道连续一个(参见负载错误检测)。位5到8提供每个开关的命令开/关状态的读回。LMD18400的一个独特之处在于,它提供了工作温度过高的预警。如果模具温度超过+145°C,位9将设置为逻辑0。根据这些信息,系统可以编程以采取纠正措施,可能在LMD18400仍在运行时关闭特定负载运行正常(尚未处于热停堆状态)。如果这一预警被忽视,设备继续上升在温度下,热关机电路将在模具温度为+170°C时开始工作。如果诊断数据流的发生位10将被设置为逻辑0,指示设备处于热关机状态所有的输出都被切断了。最后的数据位,位11,表示VCC电源上的过电压条件(VCC大于35V),并且再次表示所有驱动程序都关闭。
诊断数据可由控制器定期读取,或仅在出现一般系统错误时读取用于确定任何系统故障原因的指示。故障的一般指示由错误标志输出(引脚13)。只要检测到任何类型的错误,该引脚就会变低。有一个内置的延迟从检测到错误到引脚13的时间约为75μs。这是为了帮助面具短持续时间误差条件,例如可能由驱动高电容性负载(>2μF)引起。灯负载可能当它打开时会产生几百毫秒的短路加载错误,应该忽略这个错误。

错误标志输出引脚是一个开路漏极晶体管,它需要一个上拉电阻器的正电压一般来说,这种上拉是对同一个5V电源的,它会偏置启用输入和任何其他外部输入逻辑电路。几个LMD18400封装的错误标志引脚可以用一个上拉电阻器连接在一起,以提供全面的系统错误指示。一旦检测到错误,每个然后可以轮询设备以获取诊断信息,以确定故障的来源。第二个直接输出错误标志用于指示热关机(引脚17)。此活动低标志提供立即显示模具温度已达到+170°C,并且所有四个开关的驱动装置已删除。该输出通过一个小(5μa)电流源被拉至内部5.1V逻辑调节器因此,建议在该引脚上使用缓冲器。

引脚17的一个有用特性是它也可以用作停机输入。马上把这个针打低关闭所有驱动器,就像达到热关机温度一样控制逻辑和诊断电路保持激活状态。这在设计“故障安全”系统时很有用在任何外部检测到的系统故障情况下,都可以禁用负载。但是诊断逻辑不能区分正常的热关机或引脚17被驱动低的事实。像这样的,各种开关错误和超温指示将在诊断数据流中报告。图26说明了将引脚17用作输出热关机标志和仅作为关闭的输入开关。将针脚17直接系到+5V可防止内部热关机电路禁用开关。但是,出于可靠性目的,不建议这样做,因为这样就不会有最大限度的限制模具温度。有关这些直接输出错误标志的操作摘要,请参阅真值表。负载错误检测LMD18400的一个重要特性是能够检测开路或短路的负载连接。图27说明了每个驱动器使用的检测电路。

电压比较器监控负载的电压,并将其与固定的4.1V参考电平进行比较。当开关断开,接地参考负载之间应无电压。在这种情况下,内部50与VCC相连的kΩ电阻器将向负载提供少量电流。如果负载电阻大足以产生大于4.1V的电压时,该开关将显示开路负载错误。最大值当开关断开时不会产生开路负载错误的负载电阻可以通过:

为了使这个开放负载错误阈值更合理,可以从输出至VCC电源。另外,当开关被指令关闭时,如果负载对VCC电源短路,该电路将再次指示错误。当一个开关被指令接通时,负载上会有一个接近VCC的电压潜力。如果输出电压低于4.1V阈值,将再次报告错误,表明负载对地短路,或者驱动器处于功率限制,无法拉动任何输出电压离VCC更近。开关接通can时不会产生短路负载错误的最小负载电阻发现者:
图28显示了正常运行、开路负载和短路负载或功率限制的负载电阻范围指示。

热管理
特别重要的是要考虑中所有四个开关消耗的总功率始终使用LMD18400。任何驱动负载的开关组合都会导致模具增加温度。如果模具温度达到+170°C的热关机阈值,所有开关将故障。仔细计算任何时间点所需的最坏情况下的总功耗,并提供充分的散热可以防止这种情况的发生。LMD18400包装有一个特殊的引线框架,有助于通过两个接地引脚散热包装的每一面。从结到壳的热阻(θJC)约为20°C/W。从结到周围的热阻(θJA)在没有任何散热的情况下大约为60°C/W。图29说明了如何设计印刷电路板的铜箔散热和降低整体结对环境的热阻。每个交换机的功耗等于:
RON是开关的接通电阻(最大1.3Ω)(4)在功率损耗达到15W的最大极限之前,这些方程仍然成立,在以下情况下,将达到15W功率限制阈值:
感应负载在关闭时会产生额外的功耗。图30显示了理想化的感应负载的电压和电流波形。

打开时,最坏情况下的功耗为:
每个电源开关的电感稳态通电电流应保持在1A以下。关断时的额外功耗,当电感器断电时电感器夹持至−5V,可通过以下方式找到:

对于时间间隔,tCLAMP。这是电感器电流降到零所需的时间:
电感器的大小将决定这个额外的功耗间隔的持续时间。尽管峰值电流保持在1A以下,在此时间间隔内,开关将在其上看到电压VCC+5V无功率限制保护。如果感应器太大,时间间隔可能足够长,足以加热模具温度达到+170°C,从而关闭包装上的所有其他负载。
感应负载在整个开关周期内的总平均功耗为:
由于热关机强制所有负载的共同切断,封装的热时间常数成为一个问题。图31显示了加热模具到热关机所需的时间从初始结温+25°C开始,封装功耗逐步增加使用PC板布局进行测量,从接头到环境的热阻约为35°C/W。当然,散热量越小,电源开关的热关机速度越快。

安芯科创是一家国内芯片代理和国外品牌分销的综合服务商,公司提供芯片ic选型、蓝牙WIFI模组、进口芯片替换国产降成本等解决方案,可承接项目开发,以及元器件一站式采购服务,类型有运放芯片、电源芯片、MO芯片、蓝牙芯片、MCU芯片、二极管、三极管、电阻、电容、连接器、电感、继电器、晶振、蓝牙模组、WI模组及各类模组等电子元器件销售。(关于元器件价格请咨询在线客服黄经理:15382911663)
代理分销品牌有:ADI_亚德诺半导体/ALTBRA_阿尔特拉/BARROT_百瑞互联/BORN_伯恩半导体/BROADCHIP_广芯电子/COREBAI_芯佰微/DK_东科半导体/HDSC_华大半导体/holychip_芯圣/HUATECH_华泰/INFINEON_英飞凌/INTEL_英特尔/ISSI/LATTICE_莱迪思/maplesemi_美浦森/MICROCHIP_微芯/MS_瑞盟/NATION_国民技术/NEXPERIA_安世半导体/NXP_恩智浦/Panasonic_松下电器/RENESAS_瑞莎/SAMSUNG_三星/ST_意法半导体/TD_TECHCODE美国泰德半导体/TI_德州仪器/VISHAY_威世/XILINX_赛灵思/芯唐微电子等等
免责声明:部分图文来源网络,文章内容仅供参考,不构成投资建议,若内容有误或涉及侵权可联系删除。
Copyright © 2002-2023 深圳市安芯科创科技有限公司 版权所有 备案号:粤ICP备2023092210号-1