特征
2个内部开关
工作输入电压从4 V到36 V
3.3 V/(±2%)参考电压
输出电压可从1.235V调节至35V
低压差运行:100%占空比
500 kHz内部固定频率
电压前馈
空载电流运行
内部限流
零电流消耗抑制
同步
反馈断开保护
热关机
应用
消费者:机顶盒、DVD、电视、VCR、车载收音机,液晶显示器
联网:XDSL、调制解调器、DC-DC模块
计算机:打印机、声卡/显卡,光盘存储、硬盘
工业:充电器、汽车电池、DC-DC转换器
说明
L5973AD是一款降压单片电源开关电流限值为2 A,因此它能够提供大于1.5 A的直流电负载电流取决于应用条件。输出电压可设置为1.235V达到35伏。也实现了高电流水平多亏了带有外露框架的SO8包,这样就可以把香港电台减少到约40°C/W。该器件采用内部P沟道D-MOS晶体管(典型值为200 mΩ)作为开关避免使用自举电容器的元件保证高效率。内部振荡器固定开关频率在500 kHz时,尽量减小外部组件。它的最小输入电压仅为4V特别适用于5 V母线,共有计算机相关应用。脉冲电流限值频率调制提供了一个有效常数电流短路保护。

电气特性
TJ=25°C,VCC=12 V,除非另有规定

功能描述
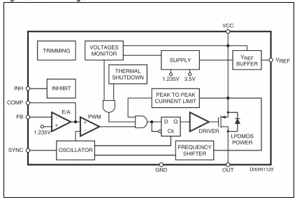
主要的内部模块如图3所示,其中报告了设备框图。
他们是:
为内部电路供电的电压调节器。从这个调节器,一个3.3伏外部提供参考电压。
检查输入和内部电压的电压监测电路。
频率为500 kHz的全集成锯齿振荡器
两个嵌入式电流限制电路,用于控制电流流动
通过电源开关。逐脉冲电流限制强制电源开关
如果电流达到内部阈值,则逐个关闭,而频率
换档器降低开关频率,以大大降低占空比。
跨导误差放大器。
脉冲宽度调制器(PWM)比较器和相关逻辑电路带动内力。
内部P-MOS开关的高压侧驱动器。
备用操作的禁止块。
实现热保护功能的电路

电源和基准电压
内部调节器电路(如图4所示)由启动电路、内部电压预调节器,带隙基准电压和提供所有街区都有电流。当输入电压升高时,起动器向整个装置提供启动电流并且设备被启用(禁止引脚接地)。预调节器块为带隙单元提供一个预调节电压VREG具有非常低的电源电压噪声灵敏度。
电压监测器
内部块连续感测VCC、Vref和Vbg。如果电压高于他们的门槛,监管者开始工作。VCC(UVLO)上也存在滞后现象。

振荡器和同步
图5显示了振荡器电路的框图。时钟发生器提供内部固定在500千赫。移频器块在强的情况下起到降低开关频率的作用过电流或短路。时钟信号随后用于内部逻辑电路斜坡发生器和同步块的输入。斜坡发生器电路提供锯齿波信号,用于实现PWM控制内部电压前馈,同步电路产生同步信号。事实上,该设备有一个同步管脚,可以同时。作为主机同步外部设备的内部开关频率。作为从机通过外部信号同步。
特别是将两个器件连接在一起,其中一个器件的开关频率较低要同步设备,同步管脚必须从低电平传输到高于占空比在10%到也取决于振幅和频率。同步信号的频率必须至少高于内部设备的开关频率(500 kHz)。

电流保护
L5973AD有两个限流保护,逐脉冲和频率折叠。逐脉冲保护的电流限制电路示意图如所示图6。输出功率PDMOS晶体管被分成两个并联的PDMOS。最小的有一个串联电阻器,RSENSE。电流通过Rsense感应,如果到达阈值,后视镜不平衡,PDMOS关闭,直到下一个下降沿内部时钟脉冲。由于接通时间的减少,输出电压降低。因为最短接通时间(避免虚假过电流信号所必需的)不是足以在500 kHz时获得足够低的占空比,输出电流为过电流或短路情况,可能再次增加。因为这个原因频率也降低了,因此保持电感电流在其最大阈值以下。移频器(见图5)取决于反馈电压。作为反馈电压降低(由于占空比减小),开关频率也降低。

误差放大器
电压误差放大器是环路调节的核心。这是一个跨导非逆变输入连接到内部电压的运算放大器参考电压(1.235V),当反向输入(FB)连接到外部分频器或直接到输出电压。输出(COMP)连接到外部补偿网络。无补偿误差放大器具有以下特性:

误差放大器输出与振荡器锯齿波进行比较,以实现PWM控制
PWM比较器和功率级
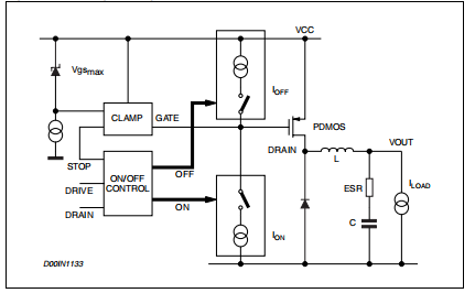
此块比较振荡器锯齿波和误差放大器输出信号为驱动级生成PWM信号。功率级是一个非常关键的环节因为它必须保证PDMOS的正确开关。打开功率元件,或者更确切地说,电流在接通时的上升时间,是一个非常关键的参数妥协。在第一种方法中,看起来上涨时间越快,扭亏率就越低。但是再循环二极管的恢复时间有一个限制。事实上当功率元件的电流等于电感电流,二极管关断,漏极权力是可以自由发挥的。但在其恢复时间内,二极管可被视为高值电容器,这产生一个非常高的峰值电流,负责许多问题:
由于板寄生。开启过电流,导致效率和系统可靠性下降。EMI问题大。续流二极管寿命更短。关断期间的电流下降时间也很关键。事实上,它产生电压尖峰(由于电路板的寄生元件)会增加PDMOS。为了减少这些问题,我们采用了一种新的驱动电路拓扑结构其框图如图7所示。其基本思想是改变用于打开和关闭电源开关的电流水平,根据PDMOS状态和门箝位状态。这种电路允许快速关闭和打开电源开关,并管理上述各项与续流二极管恢复时间问题有关的问题。为了避免内部开关的Vgs高于Vgsmax公司。开/关控制块可避免电源线之间的任何交叉传导和地面。

抑制功能
禁止功能允许将设备置于待机模式。INH引脚高于2.2 V该装置被禁用,功耗降低到100μA以下引脚低于0.8 V,设备启用。如果INH引脚保持浮动,则内部上拉确保引脚上的电压达到抑制阈值,并且设备被禁用。该引脚也兼容Vcc。
热关机
如果温度低于芯片高于固定的内部阈值(150°C)。的传感元件芯片非常接近PDMOS区域,因此确保了准确和快速的温度检测。大约20°C的迟滞可避免设备的开启和关闭连续不断地
附加功能和保护
反馈断开
在反馈断开的情况下,占空比比允许的最大值增加值,使输出电压接近输入电源。这种情况会破坏装载。为了避免这种危险情况,如果反馈引脚仍然存在,则关闭设备浮动。
输出过压保护
过电压保护,OVP,是通过一个内部比较器来实现的,它的输入是连接到反馈,当OVP阈值为达到。该阈值通常比反馈电压高30%。当要求分压器调节输出电压时(参见测试应用电路),OVP干预将设置为:
式中,R1是连接在输出电压和反馈引脚之间的电阻器,而R2在反馈针脚和接地之间。
空载
由于内部电源是一个PDMOS,因此不需要bootstrap电容因此,该装置在输出端无负载的情况下也能正常工作。在这种情况下它可以工作突发模式,具有随机的突发重复率。
应用电路
图8所示为演示板应用电路,其中输入电源电压,由于输入电容器和输出电压从1.235V可调至VCC。



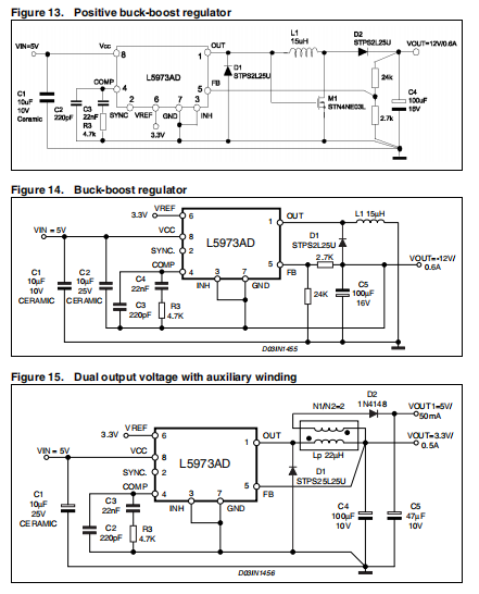
请参阅L5973AD应用说明(AN1723)以获取更多信息、详细信息和更多的应用理念。
L5973AD属于L597x系列。
相关零件号为:
L5970D:1.5 A(Isw),250 kHz降压DC-DC转换器,SO8
L5972D:2 A(Isw),250 kHz降压DC-DC转换器,SO8
L5973D:2.5 A(Isw),HSOP8中的250 kHz降压DC-DC转换器
如果需要更高的电流,最近的DC-DC转换器系列是L497x。
安芯科创是一家国内芯片代理和国外品牌分销的综合服务商,公司提供芯片ic选型、蓝牙WIFI模组、进口芯片替换国产降成本等解决方案,可承接项目开发,以及元器件一站式采购服务,类型有运放芯片、电源芯片、MO芯片、蓝牙芯片、MCU芯片、二极管、三极管、电阻、电容、连接器、电感、继电器、晶振、蓝牙模组、WI模组及各类模组等电子元器件销售。(关于元器件价格请咨询在线客服黄经理:15382911663)
代理分销品牌有:ADI_亚德诺半导体/ALTBRA_阿尔特拉/BARROT_百瑞互联/BORN_伯恩半导体/BROADCHIP_广芯电子/COREBAI_芯佰微/DK_东科半导体/HDSC_华大半导体/holychip_芯圣/HUATECH_华泰/INFINEON_英飞凌/INTEL_英特尔/ISSI/LATTICE_莱迪思/maplesemi_美浦森/MICROCHIP_微芯/MS_瑞盟/NATION_国民技术/NEXPERIA_安世半导体/NXP_恩智浦/Panasonic_松下电器/RENESAS_瑞莎/SAMSUNG_三星/ST_意法半导体/TD_TECHCODE美国泰德半导体/TI_德州仪器/VISHAY_威世/XILINX_赛灵思/芯唐微电子等等
免责声明:部分图文来源网络,文章内容仅供参考,不构成投资建议,若内容有误或涉及侵权可联系删除。
Copyright © 2002-2023 深圳市安芯科创科技有限公司 版权所有 备案号:粤ICP备2023092210号-1