特征
超低静态电流:3.5μA典型值
开路漏极输出通常为凹陷
大于20mA
供货范围广:(LTC1841)
单电源:2V至11V
双:±1V至±5.5V
输入电压范围包括负电源
参考输出驱动0.01μF电容器
可调磁滞
12μs传播延迟,10mV过驱动
切换时无电流尖峰
应用
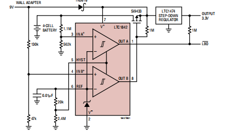
电池供电系统监控
阈值探测器
窗口比较器
振荡器电路
说明
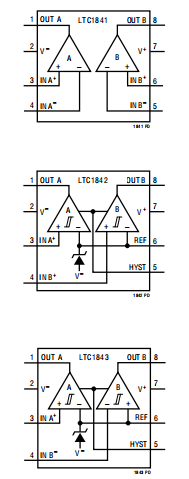
LTC®1841/LTC1842/LTC1843为超低功耗双通道带内置基准的比较器(LTC1842/LTC1843)。比较器的供电电流小于5.7μA超温,1.182V±1%参考电压,可编程迟滞和漏极开路输出,降低电流。参考输出可以驱动高达0.01μF,无振荡。LTC1841从一个2V到11V电源或双路±1V至±5.5V电源。LTC1842/LTC1843型从单个2.5V至11V电源或双电源±1.25V工作至±5.5V电源。LTC1842/LTC1843磁滞使用两个电阻和HYST很容易编程别针。比较器的输入从负极开始工作在正电源的1.3V范围内供电。比较器的输出级通常会下沉超过20mA。通过消除正常情况下的交叉传导电流当比较器改变逻辑状态时发生消除了供应故障。LTC1841/LTC1842/LTC1843在SO-8中提供包装。
绝对最大额定值(注1)
电压V+至V–12V至–0.3V
IN+,IN-,HYST(V++0.3V)至(V––0.3V)
裁判(V++0.3V)至(V––0.3V)
出去12V至(V––0.3V)
当前IN+,IN-,HYST20毫安
短路持续时间(V+≤5.5V)连续的功耗500兆瓦
工作温度范围
LTC1841C/LTC1842C/LTC1843C 0°C至70°C
LTC1841I/LTC1842I/LTC1843I –40°C至85°C
储存温度范围 –65°C至150°C
铅温度(焊接,10秒)300摄氏度
电气特性V+=5V,V–=0V,TA=25°C,除非另有说明。

电气特性V+=5V,V–=0V,TA=25°C,除非另有说明

表示适用于整个操作的规范温度范围。
注1:绝对最大额定值是指超过寿命的值设备可能受损。
注2:IN+=IN–+80mV,输出为高阻抗状态。
注3:LTC1841的VCM=1/2(V+–V-),LTC1842的VCM=VREF/LTC1843。
典型性能特征


引脚功能
输出A(引脚1):比较器A开路漏极输出。输出通常可以下沉超过20mA。
V–(针脚2):负极电源。
在A+(引脚3):比较器A的非转换输入共模范围从V–到V+–1.3V输入25°C时,电流通常为10pA。
在A–(引脚4)(LTC1841):反转比较器A的输入。输入共模范围从V–到V+–1.3V。25°C时,输入电流通常为10pA。
在B+(引脚4)(LTC1842):比较器B的非交替输入。输入共模范围从V到V+–1.3V。25°C时,输入电流通常为10pA。
在B–(引脚4)(LTC1843):反转比较器B的输入。输入共模范围从V–到V+–1.3V。25°C时,输入电流通常为10pA。
在B–(引脚5)(LTC1841):反转比较器B的输入。输入共模范围从V–到V+–1.3V。25°C时,输入电流通常为10pA。
HYST(引脚5)(LTC1842/LTC1843):滞后输入。如果不用于连接。输入电压范围从VREF至VREF–50mV。
在B+(引脚6)(LTC1841):比较器B的非交替输入。输入共模范围从V到V+–1.3V。25°C时,输入电流通常为10pA。
REF(引脚6)(LTC1842/LTC1843):参考输出。1.182V相对于V–。通常可以获得更多大于1mA,在25°C下下沉10μA。可驱动0.01μF旁路无振荡电容器。
V+(引脚7)(LTC1841):正电源。2伏到11伏。
V+(引脚7)(LTC1842/LTC1843):正电源。2.5V至11伏。
输出B(引脚8):比较器B漏极开路输出。输出通常可以下沉超过20mA。

应用程序信息
LTC1841/LTC1842/LTC1843为双微功率内置1.182V参考电压的比较器(LTC1842/LTC1843)。特点包括可编程滞后,宽电源电压范围(2V至11V)和驱动高达0.01μF电容器的基准振荡。比较器的漏极开路输出通常会下降超过20mA,电源电流也会下降切换逻辑状态时通常发生的故障已经被淘汰了。
电源
比较器的工作电压为2V至11V(2.5V至LTC1842/LTC1843为11V)或双路±1V至±5.5V电源(LTC1842/LTC1843为±1.25V至±5.5V)。如果参考电源大于1mA或电源需要输出源阻抗高,V+应通过0.1μF电容器。
比较器输入
比较器的输入可以从负方向摆动电源V–至正电源V+的1.3V(最大)范围内。输入电压可在低于V–或高于V的情况下强制300 mV+无损坏,典型输入泄漏电流为只有±10pA。
比较器输出
每个比较器输出都是一个开漏下拉至V–通常能够下沉超过20mA。低地三态模式下的输出漏电流允许使用高值上拉电阻器。明渠输出可以是有线或ed或用于电平转换应用。
电压基准
内部带隙基准的输出电压为1.182V参考V–。参考精度为1.5%从-40°C到85°C。它通常可以产生大于电流为1mA,并在5V电源下达到10μA。参考文献可驱动高达0.01μF的旁路电容器振荡。通过插入一个串联电阻,电容可使用高达100μF的值(图1)。

图2显示了不同达到临界阻尼的电容值。旁路通过防止V+或参考负载上的故障,参考可以帮助防止com Parator的错误跳闸干扰参考输出电压的瞬态。

图3显示了带有应用于V+引脚的方波。电阻R2和R3组当R1阻尼参考响应。注意比较器输出不会绊倒的。

磁滞
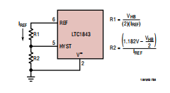
LTC1842/LTC1843可通过以下方式增加磁滞在REF和HYST引脚之间连接电阻器(R1)以及从HYST到V的第二个电阻器(R2)(图4)。上下阈值之间的差异电压或滞后电压带(VHB)等于两倍REF和HYST引脚之间的电压差。随着磁滞效应的增加,上阈值的增加量与低阈值的减小量相同。REF和HYST之间允许的最大电压引脚为50mV,产生最大滞后电压100毫伏波段。磁滞带的变化范围可达15%。如果不需要滞后,则HYST引脚应对参考短路。IREF范围的可接受值为0.1μA至5μA。如果R2选择2.4M,则R1等于VHB值。

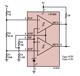
窗口探测器
LTC1843是微功率窗口的理想选择探测器如图5所示。R1、R2和R3的值为4.5V欠压阈值和5.5V选择过电压阈值。R4和R5设置滞后电压。以下设计程序可用于选择组件值:

应用程序信息
1.选择所需的磁滞电压带和根据磁滞部分的公式计算R4和R5的值。在本例中,±5mV在比较器输入端增加了滞后(VH=VHB/2)。注意,在车辆识别号(VIN)时,磁滞现象明显会因为输入电阻分压器而变大。
2.选择R1。B中的泄漏电流低于1nA因此,通过R1的电流应超过100nA确保阈值精度。R1值高达约10米可以使用,但100k到1M范围内的值为通常更容易处理。在本例中,选择R1=294k。
3.计算R2+R3。过电压应为阈值设为5.5V,设计公式如下:
4计算R2。应设置欠压阈值4.5V时,设计公式如下:

6.验证电阻器值。方程式如下下面,对上述示例进行评估:过电压阈值:


安芯科创是一家国内芯片代理和国外品牌分销的综合服务商,公司提供芯片ic选型、蓝牙WIFI模组、进口芯片替换国产降成本等解决方案,可承接项目开发,以及元器件一站式采购服务,类型有运放芯片、电源芯片、MO芯片、蓝牙芯片、MCU芯片、二极管、三极管、电阻、电容、连接器、电感、继电器、晶振、蓝牙模组、WI模组及各类模组等电子元器件销售。(关于元器件价格请咨询在线客服黄经理:15382911663)
代理分销品牌有:ADI_亚德诺半导体/ALTBRA_阿尔特拉/BARROT_百瑞互联/BORN_伯恩半导体/BROADCHIP_广芯电子/COREBAI_芯佰微/DK_东科半导体/HDSC_华大半导体/holychip_芯圣/HUATECH_华泰/INFINEON_英飞凌/INTEL_英特尔/ISSI/LATTICE_莱迪思/maplesemi_美浦森/MICROCHIP_微芯/MS_瑞盟/NATION_国民技术/NEXPERIA_安世半导体/NXP_恩智浦/Panasonic_松下电器/RENESAS_瑞莎/SAMSUNG_三星/ST_意法半导体/TD_TECHCODE美国泰德半导体/TI_德州仪器/VISHAY_威世/XILINX_赛灵思/芯唐微电子等等
免责声明:部分图文来源网络,文章内容仅供参考,不构成投资建议,若内容有误或涉及侵权可联系删除。
Copyright © 2002-2023 深圳市安芯科创科技有限公司 版权所有 备案号:粤ICP备2023092210号-1