特征
•单H桥PWM电机驱动器
–单刷直流电机驱动器
–1/2双极步进电机驱动器
•5-A峰值或3.5-A rms输出电流
•6.5-45-V工作电源电压范围
•简单的PH/EN控制界面
•多种衰变模式
–混合衰变
–缓慢衰变
–快速衰减
•低电流睡眠模式(10μA)
•小包装和占地面积
–28 HTSSOP(电源板)
•保护功能
–VM欠压锁定(UVLO)
–过电流保护(OCP)
–热关机(TSD)
–故障状态指示引脚(nFAULT)
应用
•自动取款机和货币处理机
•摄像机
•多功能打印机和扫描仪
•办公自动化机器
•游戏机
•工厂自动化和机器人技术
•舞台照明设备
说明
DRV8829是一个刷直流电机或1/2双极步进驱动器的工业应用。器件输出级由一个N沟道功率MOSFET H桥驱动器组成。DRV8829能够驱动高达5 A峰值电流或3.5 A rms电流(具有适当的印刷电路板接地层,用于散热,在24 V和TA=25°C下)。
PH/EN引脚提供了一个简单的控制接口。一个内部感应放大器允许可调电流控制。使用专用的nSLEEP引脚为非常低的静态电流待机提供了低功耗休眠模式。电流调节衰减模式可设置为慢衰减、快衰减或混合衰减。
提供欠压、过流、短路和过热的内部保护功能。故障状态由nFAULT引脚指示。
设备信息

(1)、有关所有可用的软件包,请参阅数据表末尾的订购附录。
简化示意图

典型特征

详细说明
概述
DRV8829是双极步进电机或单/双刷直流电机的集成电机驱动器解决方案。该器件集成了NMOS H桥和电流调节电路。DRV8829可使用8.2至45 V的电源电压供电,并能提供高达5 a峰值或3.5 a rms的输出电流。实际可操作均方根电流取决于环境温度、电源电压和PCP接地层尺寸。
一个简单的PH/EN接口可以方便地连接到控制器电路。
电流调节是高度可配置的,具有多种衰减模式的操作。衰减模式可以选择为固定的慢速、混合或快速衰减。
电流标量特性允许控制器缩放输出电流,而无需缩放模拟参考电压输入VREF。使用数字输入引脚访问DAC。这允许控制器在不需要时通过降低电流消耗来节省电力。
包括低功耗休眠模式,允许系统在不驱动电机时节省电力。
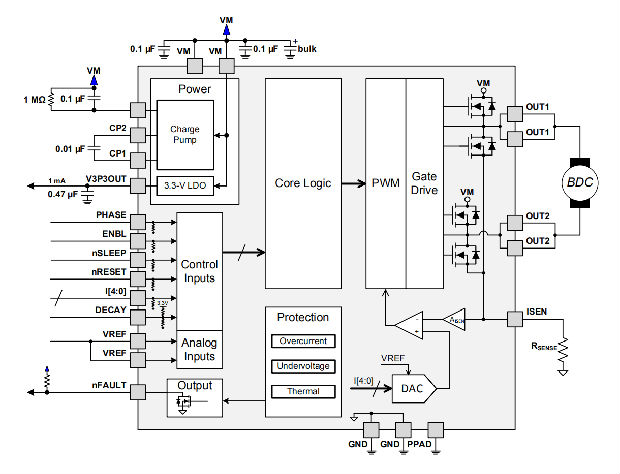
功能框图

特性描述
PWM电机驱动器
DRV8829包含一个带电流控制PWM电路的H桥电机驱动器。图3显示了电机控制电路的框图。双极步进电机显示,但驱动器也可以驱动直流电机。

有多个VM、ISEN、OUT和VREF引脚。所有类似命名的管脚必须在PCB上连接在一起。
下料时间
在H桥中启用电流后,在启用电流检测电路之前,ISEN引脚上的电压将被忽略一段固定的时间。消隐时间固定为3.75μs。消隐时间还设置了脉宽调制的最小接通时间。
复位和nSLEEP操作
当低电平驱动时,nRESET引脚复位内部逻辑。它还禁用H桥驱动程序。当nRESET处于活动状态时,将忽略所有输入。
使nSLEEP低将使设备进入低功耗睡眠状态。在这种状态下,H桥被禁用,栅极驱动电荷泵停止,V3P3OUT调节器被禁用,所有内部时钟停止。所有处于LEENSP状态的输入都将被忽略,直到返回高电平。从睡眠模式返回时,需要经过一段时间(大约1毫秒)后,电机驱动器才能完全工作。nRESET和nSLEEP的内部下拉电阻约为100 kΩ。这些信号需要被驱动到逻辑高电平以进行设备操作。
保护电路
DRV8829具有充分的保护,防止欠压、过电流和过热事件。
过流保护(OCP)
每个FET上的模拟电流限制电路通过移除栅极驱动来限制通过FET的电流。如果该模拟电流限制持续时间超过OCP时间,H桥中的所有FET将被禁用,nFAULT引脚将被驱动至低电平。设备将保持禁用状态,直到应用nRESET pin,或移除并重新应用VM。
高压侧和低压侧装置上的过电流情况;即对地短路、电源短路或电机绕组短路,都将导致过电流停机。过流保护不使用用于PWM电流控制的电流检测电路,并且与ISENSE电阻值或VREF电压无关。
热关机(TSD)
如果模具温度超过安全限值,H桥中的所有FET将被禁用,并且nFAULT引脚将被驱动到低电平。一旦模具温度下降到安全水平,操作将自动恢复。
欠压锁定(UVLO)
如果在任何时候VM引脚上的电压低于欠压锁定阈值电压,设备中的所有电路将被禁用,内部逻辑将被重置。当VM高于UVLO阈值时,操作将恢复。
电流调节
通过电机绕组的电流由固定频率的PWM电流调节或电流斩波来调节。当H桥启用时,电流通过绕组以取决于绕组的直流电压和电感的速率上升。一旦电流达到电流斩波阈值,电桥将禁用电流,直到下一个PWM周期开始。
对于步进电机,通常采用电流调节,可以通过改变电流来微步进电机。对于直流电动机,电流调节用于限制电动机的起动和失速电流。
如果不需要电流调节功能,可以通过将ISENSE引脚直接连接到地,将VREF引脚连接到V3P3来禁用。
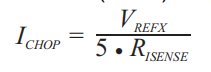
每个电桥中的PWM斩波电流由比较器设置,比较器将连接到ISEN引脚的电流检测电阻器的电压乘以系数5与参考电压进行比较。参考电压从xVREF引脚输入,并通过5位DAC进行缩放,该DAC允许在近似正弦序列中进行0到100%的电流设置。
满标度(100%)斩波电流在方程式1中计算。

例子:如果使用0.25-Ω感测电阻器且VREFx引脚为2.5 V,则满标度(100%)斩波电流将为2.5 V/(5×0.25Ω)=2 a。
五个输入引脚(I0-I4)用于将电桥中的电流缩放为VREF输入引脚和感测电阻设置的满量程电流的百分比。I0-I4引脚的内部下拉电阻约为100 kΩ。销的功能如表1所示。


设备功能模式
桥梁控制
相位输入引脚控制流过H桥的电流方向。ENBL输入引脚在激活高电平时启用H桥输出。表2显示了逻辑。

控制输入具有大约100 kΩ的内部下拉电阻器。
衰变模式
在PWM电流斩波过程中,H桥可驱动电流通过电机绕组,直到达到PWM电流斩波阈值。这在图4中显示为案例1。显示的电流方向指示相位引脚高时的状态。
一旦达到斩波电流阈值,H桥可以在两种不同的状态下工作,快衰减或慢衰减。
在快速衰减模式下,一旦达到PWM斩波电流电平,H桥将反转状态,以允许绕组电流反向流动。当绕组电流接近零时,电桥被禁用以防止任何反向电流流动。快速衰减模式如图4所示为案例2。
在慢衰减模式下,绕组电流通过启用电桥中的两个低侧FET进行再循环。这在图4中显示为案例3。

DRV8829支持快速衰减、缓慢衰减和混合衰减模式。慢、快或混合衰变模式由衰变管脚的状态选择-逻辑低选择慢衰变,打开选择混合衰变操作,逻辑高设置快速衰变模式。衰变管脚的内部上拉电阻约为130 kΩ,内部下拉电阻约为80 kΩ。如果引脚保持打开或未驱动,则设置混合衰减模式。
混合衰减模式以快速衰减开始,但在固定的时间段(PWM周期的75%)切换到慢衰减模式,以便在固定的PWM周期的剩余时间内切换到慢衰减模式。
应用与实施
注意
以下应用章节中的信息不是TI组件规范的一部分,TI不保证其准确性或完整性。TI的客户负责确定组件的适用性。客户应验证和测试其设计实现,以确认系统功能。
申请信息
DRV8829用于有刷电机或步进电机控制。
典型应用
在此应用中,DRV8829将用于驱动有刷直流电机。以下设计过程可用于配置DRV8829。

设计要求
表3给出了系统设计的设计输入参数。

详细设计程序
最大电流(ITRIP)由Ix引脚、VREF模拟电压和感测电阻值(RSENSE)设定。启动有刷直流电动机时,由于没有反电动势,可能会产生大的励磁涌流。启动电流限制动作,防止电流过大。

例子:如果所需的斩波电流为3.5 A,设置RSENSE=100 mΩ,VREF必须是1.75伏。
从V3P3OUT(3.3 V)创建一个电阻分压器,以设置VREF≈1.75 V。
设置R2=18 kΩ,设置R1=16 kΩ。
感测电阻器
为了获得最佳性能,感测电阻器必须:
•表面安装
•低电感
•额定功率足够高
•靠近电机驱动器
感测电阻器消耗的功率等于Irms2x R。例如,如果rms电机电流为2-A,并且使用100-mΩ感应电阻器,则电阻器将消耗2 A2×0.1Ω=0.4 W。随着电流水平的增大,功率迅速增加。
电阻器通常在某些环境温度范围内有一个额定功率,以及在高环境温度下的降额功率曲线。当一个PCB与其他发热元件共用时,应增加余量。最好是测量最终系统中的实际感测电阻温度,以及功率mosfet,因为它们通常是最热的元件。
由于功率电阻器比标准电阻器更大、更昂贵,因此通常在感测节点和接地之间并联使用多个标准电阻器。这样可以分配电流和散热。
应用曲线

电源建议
DRV8829设计用于在8.2 V至45 V的输入电压电源(VM)范围内工作。该设备的绝对最大额定值为47 V。额定值为VM的0.1-μF陶瓷电容器必须放置在每个VM引脚上,尽可能靠近DRV8829。此外,VM上必须包括一个大容量电容器。
整体电容尺寸
具有合适的局部体积电容是电机驱动系统设计的一个重要因素。一般来说,有更多的体积电容是有益的,但缺点是成本和物理尺寸增加。
所需的本地电容量取决于多种因素,包括:
•电机系统所需的最高电流。
•电源的电容和提供电流的能力。
•电源和电机系统之间的寄生电感量。
•可接受的电压纹波。
•使用的电机类型(有刷直流、无刷直流、步进电机)。
•电机制动方法。
电源和电机驱动系统之间的电感会限制电源电流的变化率。如果局部大容量电容太小,系统将对过大的电流需求作出响应,或者随着电压的变化而从电机中卸载。当使用足够的大容量电容时,电机电压保持稳定,并能快速提供大电流。
数据表通常提供建议值,但需要进行系统级测试以确定适当尺寸的大容量电容器。
大容量电容器的额定电压应大于工作电压,以便在电机向电源传输能量时提供裕度。

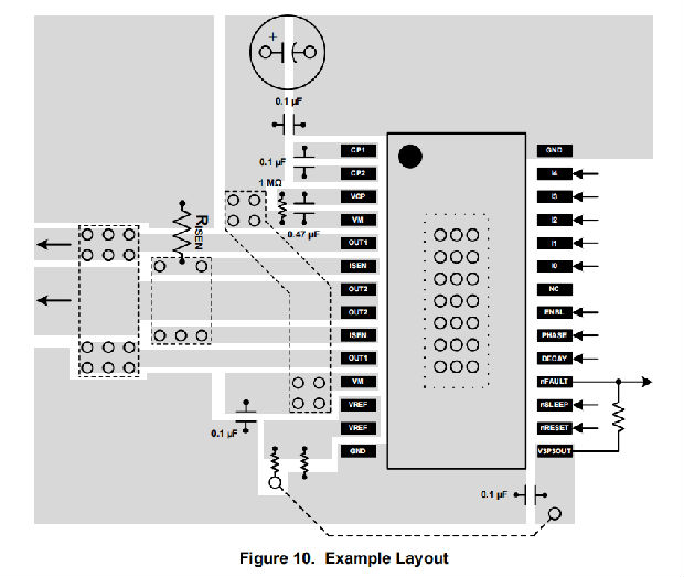
布局
布局指南
每个VM终端必须使用低ESR陶瓷旁路电容器旁路至GND,推荐值为VM额定值0.1μF。这些电容器应放置在尽可能靠近VM引脚的地方,并与设备的GND引脚有一个厚的迹线或接地平面连接。
VM引脚必须使用额定为VM的大容量电容器旁路接地。该成分可能是一种电解液。
低ESR陶瓷电容器必须放置在CP1和CP2引脚之间。TI建议VM的额定值为0.1μF。将此部件尽可能靠近销。
低ESR陶瓷电容器必须放置在VM和VCP引脚之间。TI建议16 V额定值为0.47μF。将该部件尽可能靠近销。此外,在VM和VCP之间放置1 MΩ。
使用额定电压为6.3 V的陶瓷电容器将V3P3旁路至接地。将该旁路电容器尽可能靠近引脚。
电流检测电阻器应尽可能靠近器件引脚,以尽量减少引脚和电阻器之间的痕迹电感。
布局示例

热注意事项
DRV8829具有如上所述的热关机(TSD)。如果模具温度超过约150°C,设备将被禁用,直到温度降至安全水平。
设备进入TSD的任何趋势都表明功率消耗过大、散热不足或环境温度过高。
功耗
DRV8829中的功耗主要由输出FET电阻或RDS(ON)中消耗的功率控制。
步进电机运行时的平均功耗可由方程式3粗略估计。

其中
•PTOT是总功耗
•RDS(ON)是每个FET的电阻(高压侧和低压侧)
•IOUT(RMS)是施加到每个绕组(3)的RMS输出电流
IOUT(RMS)约等于满标度输出电流设置的0.7倍。
装置中可消耗的最大功率取决于环境温度和散热量。
RDS(ON)随着温度的升高而增加,因此随着器件的加热,功耗也随之增加。在确定散热器尺寸时,必须考虑到这一点。
散热
电源板™ 包装使用一个暴露的垫子来去除设备的热量。为了正确操作,该焊盘必须与PCB上的铜热连接以散热。在具有接地板的多层PCB上,这可以通过添加多个通孔来实现,以将热垫连接到地平面。在没有内部平面的PCB上,可以在PCB的任一侧添加铜区域来散热。如果铜区在PCB的另一侧,热通孔用于在顶层和底层之间传递热量。
一般来说,提供的铜面积越多,消耗的功率就越大。
安芯科创是一家国内芯片代理和国外品牌分销的综合服务商,公司提供芯片ic选型、蓝牙WIFI模组、进口芯片替换国产降成本等解决方案,可承接项目开发,以及元器件一站式采购服务,类型有运放芯片、电源芯片、MO芯片、蓝牙芯片、MCU芯片、二极管、三极管、电阻、电容、连接器、电感、继电器、晶振、蓝牙模组、WI模组及各类模组等电子元器件销售。(关于元器件价格请咨询在线客服黄经理:15382911663)
代理分销品牌有:ADI_亚德诺半导体/ALTBRA_阿尔特拉/BARROT_百瑞互联/BORN_伯恩半导体/BROADCHIP_广芯电子/COREBAI_芯佰微/DK_东科半导体/HDSC_华大半导体/holychip_芯圣/HUATECH_华泰/INFINEON_英飞凌/INTEL_英特尔/ISSI/LATTICE_莱迪思/maplesemi_美浦森/MICROCHIP_微芯/MS_瑞盟/NATION_国民技术/NEXPERIA_安世半导体/NXP_恩智浦/Panasonic_松下电器/RENESAS_瑞莎/SAMSUNG_三星/ST_意法半导体/TD_TECHCODE美国泰德半导体/TI_德州仪器/VISHAY_威世/XILINX_赛灵思/芯唐微电子等等
免责声明:部分图文来源网络,文章内容仅供参考,不构成投资建议,若内容有误或涉及侵权可联系删除。
Copyright © 2002-2023 深圳市安芯科创科技有限公司 版权所有 备案号:粤ICP备2023092210号-1