特征
•4通道保护低侧驱动器
–四个带过流保护的N沟道MOSFET
–集成电感钳位二极管
–串行接口
•DW封装:1.5-A(单通道开启)/800毫安(四通道开启)每个通道的最大驱动电流(25°C时)
•PWP封装:2-A(单通道开启)/1-A(四通道开启)每个通道的最大驱动电流(25°C,适当的PCB散热)
•8.2-V至60-V工作电源电压范围
•热增强表面贴装组件
应用
•继电器驱动器
•单极步进电机驱动器
•电磁阀驱动器
•一般低压侧开关应用
说明
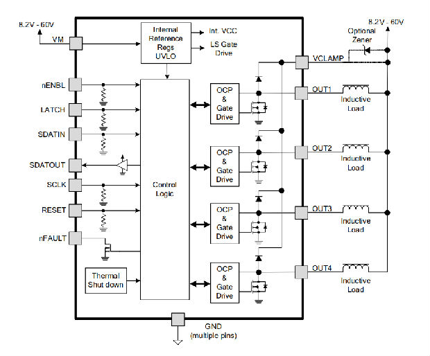
DRV8804提供了一个带过电流保护的4通道低压侧驱动器。它有内置二极管来钳制感应负载产生的关断瞬态,可以用来驱动单极步进电机、直流电机、继电器、螺线管或其他负载。
在SOIC(DW)封装中,DRV8804可在25°C下为每个通道提供高达1.5-A(一个通道打开)或800毫安(所有通道打开)的连续输出电流。在HTSSOP(PWP)封装中,它可以在25°C的温度下为每个通道提供高达2-A(一个通道打开)或1-A(四个通道打开)的连续输出电流,且PCB适当散热。
本发明提供一种串行接口,包括串行数据输出,该串行接口可以菊花链以控制具有一个串行接口的多个设备。
提供过电流保护、短路保护、欠压锁定和过热的内部关机功能,故障由故障输出引脚指示。
DRV8804有20引脚、热增强型SOIC封装和16引脚HTSSOP封装(环保型:RoHS&no Sb/Br)。
设备信息

(1)、有关所有可用的软件包,请参阅数据表末尾的订购附录。
简化示意图

典型特征

详细说明
概述
DRV8804是一个集成的4通道低端驱动器解决方案,适用于低端交换机应用。串行接口控制低端驱动器输出,允许多个驱动器链接在一起,节省通信线路的空间。四个低侧驱动器输出包括四个N通道MOSFET,其典型的RDS(on)为500 mΩ。一个单独的电机电源输入VM用作设备电源,并在内部进行调节,为低压侧栅极驱动器供电。通过使nENBL引脚逻辑高电平,可以禁用设备输出。该装置有几个安全功能,包括集成过电流保护,将电机电流限制在固定的最大值,超过该值设备将关闭。热关机保护使设备能够在模具温度超过TTSD限制时自动关机,并在模具达到安全温度后重新启动。如果VM低于欠压锁定阈值,UVLO保护将禁用设备中的所有电路。
功能框图

特性描述
输出驱动器
DRV8804包含四个受保护的低端驱动器。每个输出端都有一个集成的箝位二极管,连接到一个公共引脚VCLAMP。
VCLAMP可以连接到主电源电压VM。它也可以连接到齐纳或TVS二极管到VM,允许开关电压超过主电源电压VM。当驱动需要快速电流衰减的负载时,这种连接是有益的,例如单极步进电机。
在所有情况下,输出电压不得超过最大输出电压规格。
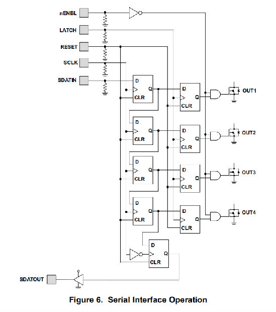
串行接口操作
DRV8804由一个简单的串行接口控制。逻辑上,界面如图6所示。

使用SDATIN引脚将数据转移到部件中的临时保持移位寄存器中,在SCLK引脚的每个上升沿上一位。数据同时移出SDATOUT引脚,允许多个设备菊花链连接到一个串行端口上。请注意,SDATOUT引脚有一个推挽驱动器,它可以支持驱动另一个DRV8804 SDATIN引脚,时钟频率高达1兆赫,而无需外部上拉。可在SDATOUT和外部5 V逻辑电源之间使用上拉电阻器,以支持更高的时钟频率。TI建议电阻值大于1 kΩ。SDATOUT引脚可提供大约1毫安电源和5毫安汇。要向低压微控制器提供逻辑信号,请使用从SDATOUT到GND的电阻分压器。
闩锁引脚上的上升沿将数据从临时移位寄存器锁存到输出级。
启动和复位操作
nENBL引脚启用或禁用输出驱动器。nENBL必须较低才能启用输出。nENBL不影响串行接口逻辑的操作。注意,nENBL有一个内部下拉列表。
当驱动高电平时,复位引脚复位内部逻辑,包括OCP故障。清除所有串行接口寄存器。注意RESET有一个内部下拉菜单。还提供了内部加电复位,因此不需要在通电时驱动复位。
保护电路
DRV8804具有充分的保护功能,可防止欠压、过电流和过热事件。
过流保护(OCP)
每个FET上的模拟电流限制电路通过移除栅极驱动来限制通过FET的电流。如果该模拟电流限值持续时间超过tOCP除泥时间(约3.5μs),驱动器将被禁用,nFAULT引脚将被驱动至低电平。驾驶员将在重试时间(约1.2毫秒)内保持禁用状态,然后故障将自动清除。如果激活重置引脚或移除VM并重新应用,故障将立即清除。
热关机(TSD)
如果模具温度超过安全限值,所有输出FET将被禁用,并且nFAULT引脚将被驱动低。一旦模具温度降至安全水平,操作将自动恢复。
欠压锁定(UVLO)
如果在任何时候VM引脚上的电压低于欠压锁定(UVLO)阈值电压,设备中的所有电路将被禁用,内部逻辑将被重置。当VM高于UVLO阈值时,操作将恢复。
设备功能模式
当DR8804引脚的漏极逻辑被拉低时,V8804的输出被激活。使设备在逻辑低时被启用允许在高噪声环境中使用长数据线,该环境不会无意中使设备具有耦合噪声。无论nENBL引脚的状态如何,设备仍将通过SDATIN/SDATOUT线和SCLK线传输数据。
一旦数据被移动到四个移位寄存器行中的每一个,闩锁引脚就可以被拉高以输出四个移位寄存器的状态。一旦锁存器被拉高,四个移位寄存器的状态被置于逻辑“与”状态,与nENBL引脚的状态相反。如果nENBL引脚为逻辑低输入,而闩锁引脚为逻辑高电平,则该驱动器通道的开路漏极输出将接通。
如果设备检测到VM已降至UVLO阈值以下,它将立即进入禁用所有内部逻辑的状态。设备将一直处于禁用状态,直到VM上升到UVLO阈值以上,然后所有内部逻辑被重置。在过电流保护(OCP)事件期间,设备在一个tRETRY间隔内移除栅极驱动,并且nFAULT引脚驱动低。如果激活重置或移除VM并重新应用,则故障将立即清除。
应用与实施
注意
以下应用章节中的信息不是TI组件规范的一部分,TI不保证其准确性或完整性。TI的客户负责确定组件的适用性。客户应验证和测试其设计实现,以确认系统功能。
申请信息
DRV8804可用于驱动单极步进电机。
典型应用

设计要求
表1列出了该设计示例的设计参数。

详细设计程序
电机电压
使用的电机电压取决于所选电机的额定值和所需的转矩。更高的电压缩短了步进电机线圈中的电流上升时间,允许电机产生更大的平均转矩。使用更高的电压也可以使电机以比较低电压更快的速度运行。
驱动电流
电流路径从电源VM开始,经过感应绕组负载和低侧NMOS功率FET。单沟NMOS功率FET的功耗损耗如式1所示。

在标准FR-4 PCB上,DRV8804已被测量为1.5-A单通道或800毫安四通道(DW封装)和2-A单通道或1-A四通道(PWP封装)。最大均方根电流将根据PCB设计和环境温度而变化。。
应用曲线

电源建议
本体电容
具有合适的局部体积电容是电机驱动系统设计的一个重要因素。一般来说,有更多的体积电容是有益的,但缺点是成本和物理尺寸增加。
所需的本地电容量取决于多种因素,包括:
•电机系统所需的最高电流。
•电源的电容和提供电流的能力。
•电源和电机系统之间的寄生电感量。
•可接受的电压纹波。
•使用的电机类型(有刷直流、无刷直流、步进电机)。
•使用的电机类型(有刷直流、无刷直流、步进电机)。
电源和电机驱动系统之间的电感会限制电源电流的变化率。如果局部大容量电容太小,系统将对过大的电流需求作出响应,或者随着电压的变化而从电机中卸载。当使用足够的大容量电容时,电机电压保持稳定,并能快速提供大电流。
数据表通常提供建议值,但需要进行系统级测试以确定适当尺寸的大容量电容器。

大容量电容器的额定电压应高于工作电压,以便在电机向电源传输能量时提供裕度。
布局
布局指南
大容量电容器的额定电压应高于工作电压,以便在电机向电源传输能量时提供裕度。
•小值电容器应为陶瓷,并靠近器件引脚放置。
•高电流设备输出应使用宽金属迹线。
设备热垫应焊接到PCB顶层接地板上。应使用多个通孔连接到大型底层地平面。多个平面上产生的热量是由多个金属片产生的。
布局示例

热注意事项
DRV8804具有热关机(TSD)中所述的热关机(TSD)。如果模具温度超过约150°C,设备将被禁用,直到温度降至安全水平。
设备进入TSD的任何趋势都表明功率消耗过大、散热不足或环境温度过高。
功耗
DRV8804的功耗主要由输出场效应管电阻(RDS(ON))消耗的功率控制。当运行一个静态负载时,每个场效应管的平均功耗可以用方程式2粗略估计。

其中:
•P是一个FET的功耗
•RDS(ON)是每个FET的电阻
•IOUT等于负载所消耗的平均电流
注意,在启动和故障条件下,该电流远高于正常运行电流;还必须考虑这些峰值电流及其持续时间。当同时驱动多个负载时,所有有效输出级的功率必须相加。
装置中可消耗的最大功率取决于环境温度和散热量。
注意RDS(ON)随着温度的升高而增加,因此当设备加热时,功耗也会增加。在确定散热器尺寸时,必须考虑到这一点。
散热
DRV8804DW封装采用标准SOIC外形,但中心引脚内部熔合在芯片垫上,以更有效地去除设备中的热量。封装每侧的两个中心引线应连接在一起,以尽可能大的铜面积,以消除设备的热量。如果铜区在PCB的另一侧,热通孔用于在顶层和底层之间传递热量。
一般来说,提供的铜面积越多,消耗的功率就越大。
DRV8804PWP包使用带有暴露的PowerPAD的HTSSOP包™. PowerPAD包使用暴露的焊盘来去除设备中的热量。为了正确操作,该焊盘必须与PCB上的铜热连接以散热。在具有接地板的多层PCB上,这可以通过添加多个通孔来实现,以将热垫连接到地平面。在没有内部平面的PCB上,可以在PCB的任一侧添加铜区域来散热。如果铜区在PCB的另一侧,热通孔用于在顶层和底层之间传递热量。
安芯科创是一家国内芯片代理和国外品牌分销的综合服务商,公司提供芯片ic选型、蓝牙WIFI模组、进口芯片替换国产降成本等解决方案,可承接项目开发,以及元器件一站式采购服务,类型有运放芯片、电源芯片、MO芯片、蓝牙芯片、MCU芯片、二极管、三极管、电阻、电容、连接器、电感、继电器、晶振、蓝牙模组、WI模组及各类模组等电子元器件销售。(关于元器件价格请咨询在线客服黄经理:15382911663)
代理分销品牌有:ADI_亚德诺半导体/ALTBRA_阿尔特拉/BARROT_百瑞互联/BORN_伯恩半导体/BROADCHIP_广芯电子/COREBAI_芯佰微/DK_东科半导体/HDSC_华大半导体/holychip_芯圣/HUATECH_华泰/INFINEON_英飞凌/INTEL_英特尔/ISSI/LATTICE_莱迪思/maplesemi_美浦森/MICROCHIP_微芯/MS_瑞盟/NATION_国民技术/NEXPERIA_安世半导体/NXP_恩智浦/Panasonic_松下电器/RENESAS_瑞莎/SAMSUNG_三星/ST_意法半导体/TD_TECHCODE美国泰德半导体/TI_德州仪器/VISHAY_威世/XILINX_赛灵思/芯唐微电子等等
免责声明:部分图文来源网络,文章内容仅供参考,不构成投资建议,若内容有误或涉及侵权可联系删除。
Copyright © 2002-2023 深圳市安芯科创科技有限公司 版权所有 备案号:粤ICP备2023092210号-1