特征
•单系列电池锂离子电池燃料计位于系统板上
–集成2.5 VDC LDO
–外部低值10-mΩ感应电阻器
•专利阻抗跟踪™ 技术
–根据电池老化、自放电、温度和速率变化进行调整
–报告剩余容量、荷电状态(SOC)和清空时间
–可选平滑滤波器
–电池健康状态(老化)评估
–支持嵌入式或可拆卸组件,容量高达32 Ahr
–使用2个独立的电池配置文件进行电池组交换
•微控制器外围设备支持:
–400 kHz I2C串行接口
–32字节的暂存闪存NVM
–电池电量低数字输出警告
–可配置SOC中断
–外部热敏电阻、内部传感器或主机报告的温度选项
•小12针2.50 mm×4.00 mm SON封装
应用
•智能手机、功能手机和平板电脑
•可穿戴设备
•楼宇自动化
•便携式医疗/工业手机
•便携式音频
•游戏
说明
德州仪器bq27510-G3系统侧锂离子电池燃料计是一个微控制器外围设备,为单电池锂离子电池组提供燃料计量。该设备只需要很少的系统微控制器固件开发。bq27510-G3驻留在系统主板上,管理嵌入式电池(不可拆卸)或可拆卸电池组。
bq27510-G3采用专利的阻抗轨迹™ 用于燃油计量的算法,并提供诸如剩余电池容量(mAh)、充电状态(%)、空载运行时间(min.)、电池电压(mV)、温度(°C)和健康状态(%)等信息。
使用bq27510-G3测量电池燃料只需要电池组+(P+)、电池组–(P-)和可选热敏电阻(T)连接至可拆卸电池组或嵌入式电池电路。
设备信息

(1)、对于所有可用的软件包,请参阅数据表末尾的可订购附录。
典型应用图

典型特征

详细说明
概述
bq27510-G3燃油表准确地预测了单个锂基可充电电池的电池容量和其他工作特性。它可以被系统处理器询问以向主机提供单元信息,例如清空时间(TTE)和充电状态(SOC)以及SOC中断信号。
信息是通过一系列被称为标准命令的命令来访问的。附加的扩展命令集提供了更多的功能。这两组命令由通用格式命令()表示,它们读取和写入设备控制寄存器和状态寄存器中的信息,以及其数据闪存位置。命令通过I2C串行通信引擎从系统发送到仪表,可以在应用程序开发、系统制造或终端设备操作期间执行。
单元信息存储在设备的非易失性闪存中。在应用程序开发期间,可以访问这些数据闪存的许多位置。在终端设备运行期间,通常不能直接访问它们。通过使用燃油表配套评估软件、单独命令或通过一系列数据闪存访问命令,可以访问这些位置。要访问所需的数据闪存位置,必须知道正确的数据闪存子类和偏移量。
燃料计高精度气体计量预测的关键是德州仪器公司专有的阻抗跟踪™ 算法。该算法使用电池测量值、特性和属性来创建充电状态预测,在各种操作条件下和电池的使用寿命内,可以实现小于1%的误差。
燃油表通过监测位于系统车速传感器和蓄电池组端子之间的小值串联感测电阻器(典型值为5 mΩ至20 mΩ)的电压来测量充电和放电活动。当一个电池连接到设备上时,根据电池电流、电池开路电压(OCV)和电池在负载条件下的电压来学习电池阻抗。
外部温度传感通过使用高精度负温度系数(NTC)热敏电阻(R25=10.0 kΩ±1%)进行优化。B25/85=3435 kΩ±1%(如塞米泰克NTC 103AT)。或者,燃油表也可以配置为使用其内部温度传感器或从主机处理器接收温度数据。当使用外部热敏电阻时,BI/TOUT和TS引脚之间还需要一个18.2-kΩ的上拉电阻器。燃油表使用温度监控电池组环境,用于燃油计量和电池保护功能。
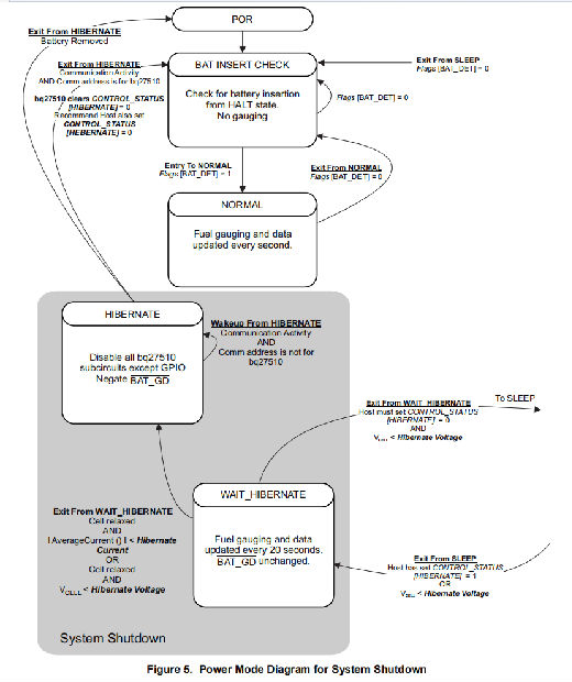
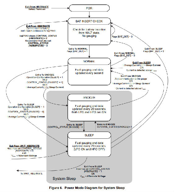
为了降低功耗,燃油表有几种电源模式:正常、休眠、休眠和电池插入检查。燃油表在这些模式之间自动通过,这取决于特定事件的发生,尽管系统处理器可以直接启动其中一些模式。
有关完整的操作细节,请参阅bq27510-G3技术参考手册,bq27510-G3系统侧阻抗轨迹™ 带集成LDO、SLUUA97的燃油表。

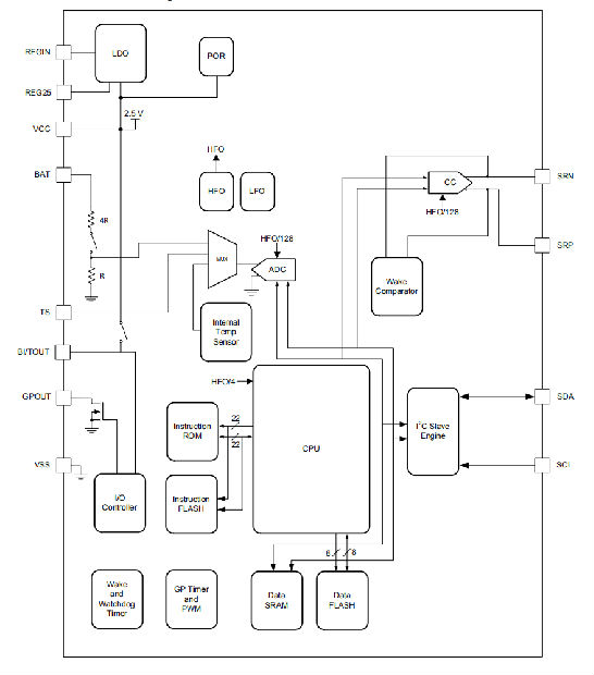
功能框图

功能描述
燃油表测量电池电压、温度和电流,以确定蓄电池荷电状态。燃油表通过感测SRP和SRN引脚之间以及与电池串联的小电阻值(典型值为5 mΩ至20 mΩ)之间的电压来监测充电和放电活动。通过整合通过电池的电荷,在电池充电或放电过程中调整电池的SOC。
通过比较施加负载前后的充电状态和通过的电量,得出电池的总容量。当施加一个应用负载时,通过比较当前SOC的预定义函数获得的OCV与负载下测量的电压,来测量电池的阻抗。OCV和电荷积分的测量确定了化学电荷状态和化学容量(Qmax)。初始Qmax值取自电池制造商的数据表乘以并联电池的数量。它也用于计算设计容量的值。在正常电池使用期间,燃油表会获取并更新蓄电池阻抗曲线。它使用此配置文件以及SOC和Qmax值来确定完全充电容量()和充电状态(),特别是针对当前负载和温度。FullChargeCapacity()是指在当前负载和温度下,充满电的电池在电压()达到终止电压之前的可用容量。NominalAvailableCapacity()和完全可用容量()分别是RemainingCapacity()和FullChargeCapacity()的无补偿(无负载或轻负载)版本。
燃油表有两个标志,由flags()函数访问,当电池的荷电状态降至临界水平时发出警告。当StateOfCharge()低于第一个容量阈值(在SOC1 Set threshold中指定)时,将设置[SOC1](充电状态初始)标志。一旦StateOfCharge()上升到SOC1清除阈值以上,该标志即被清除。每当设置SOC1标志时,燃油表的GPOUT引脚以10毫秒宽和10毫秒间隔发出3个脉冲。当操作配置B中的RMC_IND位被设置时,此标志被启用。此行为也适用于[SOCF](充电状态最终)标志。
当电压()低于系统关机阈值电压SysDown Set Volt threshold时,设置[SysDown]标志,作为关闭系统的最终警告。GPOUT也发出信号。当电压()上升到SysDown清除电压以上并且已经设置了[SysDown]标志时,[SysDown]标志被清除。GPOUT也预示着这种变化。所有单位均为毫伏。更多详情见bq27510-G3技术参考手册,bq27510-G3系统侧阻抗轨迹™ 带集成LDO、SLUUA97的燃油表。
设备功能模式
电源模式
燃油表有不同的电源模式:电池插入检查、正常、休眠、休眠。在正常模式下,燃油表充满电,可以执行任何允许的任务。在休眠模式下,低频和高频振荡器都是活跃的。虽然休眠模式的电流消耗比睡眠模式高,但它也是一种低功耗模式。在休眠模式下,燃油表关闭高频振荡器并以降低功率的状态存在,定期进行测量和计算。在休眠模式下,燃油表处于低功耗状态,但可以通过通信或某些IO活动唤醒。最后,BAT INSERT CHECK mode是一种加电但低功耗的停止状态,即当系统中没有电池插入时,燃油表就位于该状态。
图5和图6显示了这些模式之间的关系。


编程
标准数据命令
bq27510-G3燃油表使用一系列2字节标准命令来启用系统读取和写入蓄电池信息。每个标准命令都有一个相关的命令代码对,如表2所示。由于每个命令由两个字节的数据组成,因此必须执行两个连续的I2C传输,以启动命令功能,并读取或写入相应的两个字节的数据。通信中描述了传输数据的其他选项。正常情况下可以访问标准命令操作。读写权限取决于活动访问模式,密封或未密封。其他详细信息包括见bq27510-G3技术参考手册,SLUUA97。

控件():0x00/0x01
发出Control()命令需要后续的2字节子命令。这些附加字节指定所需的特定控制功能。Control()命令允许系统在正常操作期间控制燃油表的特定功能,以及当设备处于不同访问模式时的附加功能,如表3所述。更多详情见bq27510-G3技术参考手册,SLUUA97。

通信
I2C接口
bq27510-G3燃油表支持标准I2C读取、增量读取、快速读取、单字节写入和增量写入功能。7位设备地址(ADDR)是十六进制地址中最有效的7位,固定为1010101。因此,I2C协议的前8位分别是0xAA或0xAB,用于写入或读取。

“快速读取”返回地址指针指示的地址处的数据。地址指针是I2C通信引擎的内部寄存器,每当燃油表或I2C主机确认数据时,它就会递增。“快速写入”功能与此相同,是将多个字节发送到连续命令位置(例如需要两个字节数据的双字节命令)的一种方便方法。
不支持以下命令序列:
尝试写入只读地址(主机发送数据后的NACK):

尝试读取0x6B以上的地址(NACK命令):

I2C超时
如果I2C总线保持在低位2秒钟,I2C发动机将同时释放SDA和SCL。如果燃油表固定住管路,松开管路可释放管路,以便主机驱动管路。如果外部条件保持其中一条线路处于低电平,I2C引擎将进入低功耗休眠模式。
I2C命令等待时间
为确保在400 kHz下正常工作,必须在发送至燃油表的所有数据包之间插入t(BUF)≥66μs的无总线等待时间。此外,如果SCL时钟频率(fSCL)大于100 kHz,则使用单独的1字节写入命令进行正确的数据流控制。下图显示了在发出control子命令和读取状态结果之间所需的标准等待时间。对于读写标准命令,至少需要2秒才能更新结果。对于只读标准命令,不需要等待时间,但主机发出所有标准命令的次数不应超过每秒两次。否则,由于看门狗计时器过期,燃油表可能会导致重置问题。

I2C时钟拉伸
在燃油表操作的所有模式下都可能发生时钟拉伸。在休眠和休眠模式下,由于设备必须唤醒以处理数据包,因此所有I2C通信都会出现短时间的时钟延迟。在其他模式下(电池插入检查,正常),时钟拉伸只发生在为燃油表寻址的数据包上。由于I2C接口执行正常的数据流控制,大多数时钟扩展周期都很小。然而,随着数据闪存块的更新,可能会出现频率较低但更重要的时钟延长周期。下表总结了各种燃油表工作条件下的大致时钟延长时间。

应用与实施
注意
以下应用章节中的信息不是TI组件规范的一部分,TI不保证其准确性或完整性。TI的客户负责确定组件的适用性。客户应验证和测试其设计实现,以确认系统功能。
申请信息
bq27510-G3系统侧锂离子电池燃料计是一个微控制器外围设备,为单电池锂离子电池组提供燃料计量。该设备只需要很少的系统微控制器固件开发。燃料位于系统主板上,管理一个嵌入式电池(不可拆卸)或容量高达32000毫安时的可拆卸电池打包到考虑到最终应用中的最佳性能,必须特别注意通过适当的印刷电路板(PCB)板布局来确保测量误差最小化。这些要求详见设计要求。
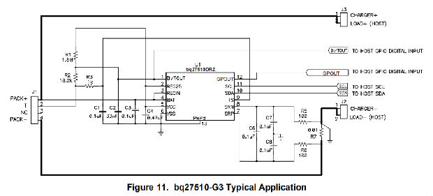
典型应用

设计要求
必须更新几个关键参数,以符合给定应用程序的电池特性。对于最高精度的测量,在密封和运输系统到现场之前,通过学习循环跟踪初始配置,以优化阻力和最大化学容量(Qmax)值。目标应用中燃料计的成功和准确配置可作为创建“黄金”燃气表(.fs)文件的基础,该文件可写入所有仪表,假设相同的组件设计和锂离子电池来源(化学、批次等)。校准数据包括在这个黄金GG文件的一部分,以减少系统生产时间。如果采用这种方法,建议从大样本量中取电压和电流测量校准数据的平均值,并在黄金文件中使用这些数据。
详细设计程序
BAT电压检测输入
在电池管脚的输入端使用一个陶瓷电容器将交流电压纹波旁路到地上,大大降低了它对电池电压测量的影响。它被证明在具有高频电流脉冲(即手机)的负载情况下最为有效,但建议在所有应用中使用,以降低此敏感高阻抗测量节点上的噪声。
SRP和SRN电流检测输入
库仑计数器输入端的滤波网络旨在提高通过感测电阻测量的电压的差模抑制。这些元件应放置在尽可能靠近库仑计数器输入端的位置,并且差分记录道长度的布线应匹配,以最大限度地减少阻抗失配测量误差。
感测电阻选择
如果燃油表的SRP和SRN引脚之间的电阻出现任何变化,都会影响由此产生的电压差和由此产生的电流。因此,建议选择具有最小公差和电阻温度系数(TCR)特性的感测电阻器。基于性能和价格之间最佳折衷的标准建议是1%公差,100ppm漂移感应电阻器,额定功率为1W。
TS温度感应输入
与BAT管脚类似,TS管脚的陶瓷去耦电容器用于绕过高阻抗ADC输入的交流电压纹波,最大限度地减少测量误差。另一个有用的优点是电容器提供了额外的ESD保护,因为在使用可拆卸电池组的系统中,可以访问到系统的TS输入。它应尽可能靠近相应的输入引脚,以获得最佳的滤波性能。
热敏电阻选择
燃油表温度传感电路设计用于与负温度系数型(NTC)热敏电阻一起工作,在室温(25°C)下具有10-kΩ的特性电阻。燃油表中配置的默认曲线拟合系数特别假设103AT-2型热敏电阻,因此这是热敏电阻选择的默认建议。移动到单独的热敏电阻电阻电阻配置文件(例如,JT-2或其他)需要更新数据闪存中的默认热敏电阻系数,以确保最高精度的温度测量性能。
REGIN电源输入滤波
一个陶瓷电容器被放置在燃料计内部LDO的输入端,以增加电源抑制(PSR)和改善有效的线路调节。它确保电压纹波被拒绝接地,而不是耦合到燃油表的内部供应轨。
VLDO输出滤波科科斯群岛
在内部LDO的输出端还需要一个陶瓷电容器,以便在高外围利用率期间为燃油表负载峰值提供电流存储。它的作用是稳定调节器输出,并减少燃料表内部的核心电压波动。
应用曲线

电源建议
电源去耦
REGIN输入引脚和VCC输出引脚都需要低等效串联电阻(ESR)陶瓷电容器,尽可能靠近各自的引脚,以优化纹波抑制,并提供稳定可靠的电源轨,对线路瞬态具有弹性。REGIN的0.1-μF电容器和VCC的1-μF电容器足以满足令人满意的器件性能。
布局
布局指南
感应电阻器连接
感测电阻处的开尔文连接与电池端子本身的连接一样重要。差动迹线应连接在感测电阻垫的内部,而不是沿着高电流迹线路径的任何地方,以防止在测量抽头点之间的感应电阻和迹线电阻之和时可能导致的测量电流的错误增加。此外,这些引线从感测电阻到输入滤波器网络,最后进入SRP和SRN引脚的布线需要尽可能紧密匹配,否则可能会出现额外的测量偏移。此外,还建议在滤波器网络和库仑计数器输入周围添加铜迹线或浇注型“保护环”,以保护这些敏感引脚免受辐射EMI进入传感节点。这可防止可能被解释为燃油表实际电流变化的差分电压偏移。所有的过滤器组件都需要尽可能靠近库仑计数器输入引脚。
热敏电阻连接
热敏电阻感应输入应包括一个陶瓷旁路电容器,该电容器应尽可能靠近TS输入引脚。当电压偏置电路在温度传感窗口周期性地脉冲时,电容器有助于过滤任何杂散瞬态的测量值。
大电流和小电流路径分离
为了获得最佳的噪声性能,将低电流和高电流回路分离到电路板布局的不同区域是非常重要的。燃油表和所有支撑部件应位于仪表板的一侧,并从感应电阻器处的大电流回路(用于测量目的)分接。将低电流接地布置在周围,而不是在大电流轨迹下,这将进一步有助于提高噪声抑制能力。
布局示例

安芯科创是一家国内芯片代理和国外品牌分销的综合服务商,公司提供芯片ic选型、蓝牙WIFI模组、进口芯片替换国产降成本等解决方案,可承接项目开发,以及元器件一站式采购服务,类型有运放芯片、电源芯片、MO芯片、蓝牙芯片、MCU芯片、二极管、三极管、电阻、电容、连接器、电感、继电器、晶振、蓝牙模组、WI模组及各类模组等电子元器件销售。(关于元器件价格请咨询在线客服黄经理:15382911663)
代理分销品牌有:ADI_亚德诺半导体/ALTBRA_阿尔特拉/BARROT_百瑞互联/BORN_伯恩半导体/BROADCHIP_广芯电子/COREBAI_芯佰微/DK_东科半导体/HDSC_华大半导体/holychip_芯圣/HUATECH_华泰/INFINEON_英飞凌/INTEL_英特尔/ISSI/LATTICE_莱迪思/maplesemi_美浦森/MICROCHIP_微芯/MS_瑞盟/NATION_国民技术/NEXPERIA_安世半导体/NXP_恩智浦/Panasonic_松下电器/RENESAS_瑞莎/SAMSUNG_三星/ST_意法半导体/TD_TECHCODE美国泰德半导体/TI_德州仪器/VISHAY_威世/XILINX_赛灵思/芯唐微电子等等
免责声明:部分图文来源网络,文章内容仅供参考,不构成投资建议,若内容有误或涉及侵权可联系删除。
Copyright © 2002-2023 深圳市安芯科创科技有限公司 版权所有 备案号:粤ICP备2023092210号-1