特征
非常精确的可调输出过电压
保护
跟踪增强功能
反馈回路故障保护(闭锁停机)
级联变流器PWM接口
控制器
输入电压前馈(1/V2)
电感器饱和检测(仅限L6563)
远程开/关控制
启动电流低(≤90μA)
5mA最大静态电流
1.5%(@TJ=25°C)内部参考电压
-600/+800 mA图腾杆式闸门驱动器
UVLO期间主动下拉
SO14包
应用
PFC预调节器:
高端AC-DC适配器/充电器
台式电脑、服务器、网络服务器
符合IEC61000-3-2或JEIDA-MITISMPS,超过350W

说明
该装置是一种在过渡模式(TM)下工作的电流模式PFC控制器。基于作为标准TM PFC控制器的核心,它提供了改进的性能和额外的功能。高度线性的乘法器,以及一个特殊的校正电路,可以减少交叉电源电流失真,允许在极低的即使在大负载范围内。输出电压由电压模式误差放大器和精密(1.5%@TJ=25°C)内部参考电压。回路的稳定性和暂态电压前馈改善了对电源电压突变的响应功能(1/V2校正)。此外,IC还提供了跟踪升压操作的选项(输出电压随电源电压变化)。这个装置的特点是非常低消耗量(启动前≤90μA,运行≤5 mA)。除了处理正常操作过电压的有效两步OVP外,IC还提供反馈回路故障或错误输出电压的保护设置。
在L6563中,增加了一个保护装置,以防升压电感器停止PFC级饱和。L6563A不包含此功能。这是两者之间的唯一区别两个零件号。提供了与PFC预调节器提供的DC-DC转换器PWM控制器的接口:目的是在发生以下情况时停止转换器的运行PFC级的异常情况(反馈回路故障,升压电感器的铁心饱和)仅适用于L6563,并在DC DC转换器轻负载情况下禁用PFC级,以便更容易遵守节能规范(蓝色天使,EnergyStar、Energy2000等)。该装置包括适用于远程的禁用功能在PFC预调节器作为主控的系统和那些工作的人。图腾极输出级,可承受600毫安源电流和800毫安汇电流,是合适的驱动大电流mosfet或igbt。结合其他功能和可与专利固定关闭时间控制操作,使设备适用于超过350W的EN61000-3-2标准的优质低成本SMPS解决方案。

电气特性
表5。电气特性
GD<-12℉,GD=125°C之间和GND;除非另有规定)

表5。电气特性(续)
GD<-12℉,GD=125°C之间和GND;除非另有规定)

表5。电气特性(续)
GD<-12℉,GD=125°C之间和GND;除非另有规定)

表5。电气特性(续)
GD<-12℉,GD=125°C之间和GND;除非另有规定)

(1) (2)参数相互跟踪
(3) 乘数输出由以下公式得出:
(4) 参数由设计保证,功能测试在生产中。
典型电气性能





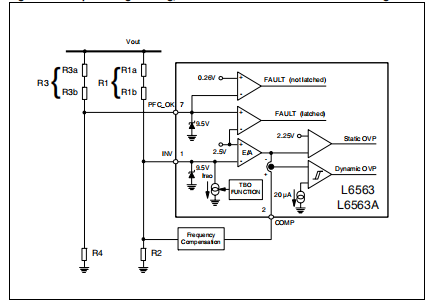
过电压保护
通常,电压控制回路保持PFC预调节器的输出电压VO接近其标称值,由输出分配器的电阻器R1和R2的比值设置。忽略纹波分量,在稳态条件下,电流通过R1等于R2。考虑到误差放大器的非逆变输入是内部偏置为2.5V时,引脚INV处的电压也将为2.5V,则:

如果输出电压发生突变∆Vo,则引脚INV处的电压保持在2.5V通过误差放大器的局部反馈,在管脚INV和引入长时间常数的COMP。然后通过R2的电流保持等于2.5/R2,但通过R1变成:
差电流∆IR1=I'R1-I'R1=∆VO/R1将流过补偿网络然后输入误差放大器(引脚补偿)。该电流在IC内部被监控达到约18μA时,乘法器的输出电压被迫降低,从而降低从电源中吸取的能量。如果电流超过20μA,则触发OVP(动态OVP),外部功率晶体管关闭,直到电流下降大约低于5μA。但是,如果过电压持续存在(例如,在负载完全断开),误差放大器最终将饱和低,从而触发内部比较器(静态OVP)将保持外部电源开关关闭,直到输出电压恢复到接近规定值。输出过电压触发OVP功能的步骤是:

该技术的一个重要优点是可以设置过电压水平与调节输出电压无关:后者取决于R1与R2的比值,前者关于R1的个体值。另一个优点是精度:公差检测电流为15%,这意味着∆VO的公差为15%。因为它通常是比Vo小得多,绝对值的公差将按比例减小。
示例:VO=400V,∆VO=40V。
则:R1=40V/20μA=2MΩ;R2=2.5·2MΩ·/(400-2.5)=12.58kΩ。
由L6563/A引起的OVP电平公差为40·0.15=6V,即±1.36%。当任何一个OVP被激活时,静态消耗减少,以最小化Vcc电容器放电。

反馈故障保护(FFP)
上述OVP功能能够处理“正常”过电压条件,即。因负载/线路突然变化或在启动时发生的故障。它无法处理例如,当输出分压器(R1)的上电阻器发生故障时,会产生过电压开路:电压回路不能再读取输出电压的信息强制PFC预调节器以最大接通时间工作,导致输出电压升高无法控制。设备的一个引脚(PFC_OK)专用于提供对带有独立电阻分压器的输出电压(R3高,R4低,见图34)。这个分隔器如果输出电压超过预设值,则选择使针脚处的电压达到2.5V值,通常大于可以预期的最大Vo,也包括最坏情况负载/线路瞬态。示例:VO=400V,Vox=475V。选择:R3=3MΩ;则R872Ω=475.5Ω(R5.5Ω=472.5Ω)。当触发此功能时,门驱动活动立即停止,设备关闭时,其静态消耗降低到250μA以下,并且该条件被锁定只要IC的电源电压高于UVLO阈值。同时引脚PWM U闩锁被断言为高电平。PWM锁存器是一种开源输出,能够提供最小3.7V,负载0.5mA,用于使PWM的闭锁关闭功能跳闸控制器集成在级联的DC-DC转换器中,使整个单元被锁死。到重新启动系统有必要回收输入电源,使Vcc电压和L6563/A和PWM控制器低于各自的UVLO阈值。PFC_OK引脚将其作为非锁存IC禁用的功能加倍:低于0.2V的电压将关闭IC,将其消耗降低到1毫安以下。在这种情况下,PWM_停止和PWM锁存器保持高阻抗状态。要重新启动集成电路,只需让电压针脚高于0.26 V。请注意,此功能不仅提供反馈回路故障或错误的设置,也防止了自身的保护失效。的任一电阻器PFC U OK分配器故障短路或断开或PFC_OK引脚浮动将导致关闭IC和停止预调节器。
前馈电压
功率因数校正预调节器的功率级增益随输入均方根的平方而变化电压。整个开环增益的交叉频率fc也是,因为增益具有单极特性。这导致了设计中的大量权衡。例如,将误差放大器的增益设置为fc=20 Hz@264 Vac意味着具有fc≅4 Hz@88 Vac,导致控制动态迟缓。另外,缓慢的控制回路在线路或负载快速变化时会引起大的瞬态电流受乘法器输出动态的限制。在选择感测电阻器,使满载功率在最小线路电压条件下通过,且一定的裕度。但是固定的电流限制允许在高压线输入过多的功率,而固定功率限制要求电流限制与线路电压成反比。电压前馈可以补偿增益随线电压的变化,并允许克服上述所有问题。它包括推导出一个成比例的电压输入有效值电压,将此电压输入平方/除法器电路(1/V2校正器)并将产生的信号提供给产生电流基准的乘法器内部电流控制回路(见图35)。

这样,线电压的变化将引起倍增器输出处的半正弦振幅(如果线电压使乘法器输出将减半,反之亦然),以使电流基准适应新的操作条件(理想情况下)不需要调用误差放大器。此外,环路增益将在整个输入电压中保持恒定范围,这大大改善了低线的动态性能,并简化了环路设计。实际上,推导出与均方根线电压成比例的电压意味着一种积分形式,它有自己的时间常数。如果电压太小,产生的电压将受到相当数量的纹波在两倍的电源频率,将导致失真电流基准(导致高THD和低功率因数);如果它太大,将有一个在设置正确的前馈量方面存在相当大的延迟,导致过度预调节器输出电压对大线响应的过冲和欠冲电压变化。显然,需要权衡。该装置利用两种技术实现电压前馈外部部件,这将前馈时间常数权衡问题限制为一个方向。电容器CFF和电阻器RFF,均从VFF(引脚5)引脚连接至接地,完成一个内部峰值保持电路,其提供的直流电压等于施加在pin MULT(pin 3)上的整流正弦波峰值。RFF提供了一种方法当线路电压降低时,放电CFF(见图35)。这样,万一线路电压突然升高,CFF会通过低阻抗快速充电在预调节器的输出端,内部二极管和明显的过冲不可见在线路电压下降的情况下,CFF将以时间常数RFF·CFF进行放电在100毫秒内达到可接受的低稳态纹波和低电流失真;因此输出电压会经历相当大的欠冲,比如在没有前馈补偿的系统中。
安芯科创是一家国内芯片代理和国外品牌分销的综合服务商,公司提供芯片ic选型、蓝牙WIFI模组、进口芯片替换国产降成本等解决方案,可承接项目开发,以及元器件一站式采购服务,类型有运放芯片、电源芯片、MO芯片、蓝牙芯片、MCU芯片、二极管、三极管、电阻、电容、连接器、电感、继电器、晶振、蓝牙模组、WI模组及各类模组等电子元器件销售。(关于元器件价格请咨询在线客服黄经理:15382911663)
代理分销品牌有:ADI_亚德诺半导体/ALTBRA_阿尔特拉/BARROT_百瑞互联/BORN_伯恩半导体/BROADCHIP_广芯电子/COREBAI_芯佰微/DK_东科半导体/HDSC_华大半导体/holychip_芯圣/HUATECH_华泰/INFINEON_英飞凌/INTEL_英特尔/ISSI/LATTICE_莱迪思/maplesemi_美浦森/MICROCHIP_微芯/MS_瑞盟/NATION_国民技术/NEXPERIA_安世半导体/NXP_恩智浦/Panasonic_松下电器/RENESAS_瑞莎/SAMSUNG_三星/ST_意法半导体/TD_TECHCODE美国泰德半导体/TI_德州仪器/VISHAY_威世/XILINX_赛灵思/芯唐微电子等等
免责声明:部分图文来源网络,文章内容仅供参考,不构成投资建议,若内容有误或涉及侵权可联系删除。
Copyright © 2002-2023 深圳市安芯科创科技有限公司 版权所有 备案号:粤ICP备2023092210号-1