特征
•H桥电机驱动器
–驱动直流电机、步进电机的一个绕组或其他负载
–低MOSFET导通电阻:65 mΩHS+LS,4.2V,25°C
•5-A连续8A峰值驱动电流
•具有电流感应输出的内部电流感应
•2至5.5-V工作电源电压范围
•过压和欠压锁定
•低功耗睡眠模式
•100 mA隔离低压差(LDO)电压调节器
•24针VQFN封装
应用
•具有高启动扭矩的电池供电应用,例如:
–个人卫生(电动牙刷、剃须刀)
–玩具
–RC直升机和汽车
–机器人技术
说明
DRV8850设备为消费品、玩具和其他低压或电池供电的运动控制应用提供了电机驱动器加上LDO调压器解决方案。该设备有一个H桥驱动器来驱动直流电机、音圈执行器、步进电机的一个绕组、螺线管或其他设备。输出驱动模块由N通道功率mosfet组成,配置成Hbridge驱动负载。内部电荷泵产生所需的栅极驱动电压。
DRV8850器件提供高达5安培的连续输出电流(适当的PCB散热)和高达8安培的峰值电流。它的工作电压从2伏到5.5伏。
低压差线性稳压器与电机驱动器集成,为微控制器或其他电路供电。LDO稳压器可以在设备休眠模式下激活,这样驱动器就可以在不切断由LDO电压调节器供电的任何设备的电源的情况下关闭。
内部关闭功能提供过电流、短路、欠压、过压和过热保护。此外,该装置还内置电流传感,以实现精确的电流测量。
DRV8850设备采用24针VQFN(3.5-mm×5.5-mm)封装(环保:RoHS和无Sb/Br)。
设备信息

(1)、有关所有可用的软件包,请参阅数据表末尾的订购附录。
简化示意图

典型特征





详细说明
概述
DRV8850是一个直流电机的集成电机驱动器解决方案。该设备集成了一个NMOS Hbridge、电流调节电路和各种保护电路。DR8850的电源电压范围为2V至5.5V,并能提供高达5A峰值电流的输出电流。实际可操作峰值电流将取决于温度、电源电压和PCB接地平面尺寸。在VM=1.95 V和VM=2 V之间,H桥输出关闭。
一个简单的4针接口允许对每个内部H桥场效应晶体管进行单独控制。不允许同时开启HS和LS FET的情况。在此输入条件下,HS和LS FET均关闭。
电流监控可在500毫安到5安的范围内进行配置。VPROPI引脚输出的模拟电流与流经H桥的电流成比例。VPROPI源于通过任一高侧fet的电流。因此,当在快速衰减模式或低侧慢衰减模式下运行时,VPROPI并不代表H桥电流。
集成在DRV8850中的LDO调节器通常用于为低功耗微控制器提供电源电压。使用外部电阻器,输出电压可从1.6 V调节至VCC–VLDO。LDOEN引脚用于启用或禁用LDO调节器;禁用时,输出关闭,LDO调节器进入非常低的功率状态。
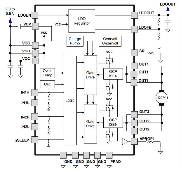
功能框图

特性描述
表1列出了外部组件。

电力主管
LDO调节器可以独立于nSLEEP引脚激活。这种独立性允许微控制器或其他设备由LDO电压调节器供电,同时保持DRV8850设备进入睡眠模式的能力。
由于这个功能,nSLEEP和LDOEN都必须降低逻辑,以最小化睡眠模式下的功耗。如果LDO调节器在休眠模式下保持激活状态,则会从电源中提取IVCQ2的静态电流(通常为50μa加上通过外部反馈电阻器的电流)。
表2列出了DRV8850设备的操作模式逻辑。

桥梁控制
相应的输入引脚控制DRV8850设备中的单个fet。不允许直通(HS和LS FET同时打开的情况);在这种输入条件下,HS和LS FET都将关闭。
表3列出了DRV8850设备的逻辑。

电流感应–VPROPI
VPROPI引脚输出一个与H桥中的电流成比例的模拟电流。输出电流通常是两个高边fet电流的1/2000。VPROPI源于通过任一高侧fet的电流。因此,当在快速衰减模式或低侧慢衰减模式下运行时,VPROPI并不代表H桥电流。VPROPI表示正向驱动、反向驱动和高压侧慢衰减下的H桥电流。在高侧场效应晶体管接通后,VPROPI输出延迟约2μs,并且达到大约VCC(包括HSon上的除硅)。选择外部电阻器,使VPROPI上的电压小于(VCC–1 V),因此电阻器的尺寸必须小于:

其中IOUT是要监视的最大驱动电流;
假设外部电阻满足方程式1,则可监测的电流范围为500 mA至5 A。

当使用独立半桥作为高压侧驱动器时,VPROPI在慢衰减期间不输出电流测量值。在典型运行期间,VPROPI表示流向连接到OUT1和OUT2的负载的总电流。
VPROPI作为低端驱动程序实现时是不起作用的。

回转率控制
输出的上升和下降时间(tR和tF)可以通过从SR引脚连接到地的外部电阻器的值来调整。输出转换率由DRV8850器件通过控制驱动场效应晶体管栅极的斜坡速率进行内部调整。
SR引脚上的典型电压为0.6 V内部驱动。改变电阻值单调地将转换率从大约100 ns增加到100μs。建议外部电阻器的值从GND到2.4 MΩ。如果SR引脚接地,则转换率为100纳秒。
死区时间
死区时间(tDEAD)是指在关闭一个H桥fet和打开另一个fet之间OUTx处于Hi-Z的时间。例如,在关断高边场效应晶体管和打开低边场效应晶体管之间,输出是Hi-Z。当驱动电流离开引脚时,观察到输出下降到一个二极管下降到地面以下。当驱动电流进入引脚时,可以观察到输出上升到VCC以上的一个二极管压降。
DRV8850的模拟死区时间约为100纳秒。除此模拟死区时间外,当FET栅极电压小于阈值电压时,输出为Hi-Z。总死区时间取决于SR电阻的设置,因为FET栅极斜坡的一部分包括可观测的死区时间。
传播延迟
传播延迟时间(tDELAY)被测量为输入边到输出改变之间的时间。这个时间由两部分组成:输入除冰器和输出回转延迟。输入除雾器防止输入引脚上的噪声影响输出状态。
输出转换率也有助于延迟时间。为了使输出在典型操作期间改变状态,首先必须关闭一个FET。根据SR电阻的选择,FET栅极向下倾斜,当FET栅极下降到阈值电压以下时,观察到的传输延迟结束。


电源和输入引脚
内部电荷泵产生的电压大于用于驱动内部N沟道功率mosfet的VCC。电荷泵在VCP和VCC引脚之间需要一个电容器。TI建议用0.1-μF和10-μF陶瓷电容器绕过VCC接地,尽可能靠近IC。每个输入引脚都有一个接地的弱下拉电阻(有关更多详细信息,请参阅电气特性)。
在没有移除VCC电源的情况下,输入引脚的电压不应超过0.6 V。
LDO调压器
LDO调节器集成在DRV8850设备中。LDO调节器通常用于为低功耗微控制器提供电源电压。为了正常工作,使用陶瓷电容器将LDOOUT引脚旁路到GND。该成分的建议值为2.2μF。
两个外部电阻器通过在LDOOUT和LDOFB之间创建分压器来设置LDO电压(VLDO)。LDO输出电压可由以下公式得出:

其中:
•R1位于LDOOUT和LDOFB之间
•R2在LDOFB和GND之间

使用外部电阻器,输出电压可从1.6 V调节至VCC–VLDO。LDOEN引脚用于启用或禁用LDO调节器;禁用时,输出关闭,LDO调节器进入低功率状态。
当LDO电流负载超过ICL时,LDO稳压器的行为类似于恒流源。当电流大于ICL时,LDO输出电压显著下降。
保护电路
DRV8850设备具有防欠压、过压、过流和过热事件的保护。
过流保护(OCP)
每个FET上的模拟电流限制电路通过移除栅极驱动来限制通过FET的电流。如果该模拟电流限制持续时间超过tOCP,则H桥中的所有FET将被禁用。大约经过一段距离后,桥自动重新启用。
高压侧和低压侧装置上的过电流情况,即对地短路、电源短路或电机绕组短路,都会导致过电流停机。
热关机(TSD)
如果模具温度超过tTSD,H桥中的所有FET都将被禁用。一旦模具温度降至tTSD–tHYS以下,H桥将自动重新启用。
欠压锁定(UVLO)
如果在任何时候VCC引脚上的电压降到低于欠压锁定阈值电压,装置中的所有电路都将被禁用,内部逻辑复位。当VCC上升到高于UVLO阈值时,操作恢复。
过压闭锁(OVLO)
如果在任何时候VCC引脚上的电压上升到VOVLO以上,输出FET将被禁用(输出为高Z)。当VCC低于VOVLO时,操作恢复。
注意安全
VCC必须保持低于设备的绝对最大额定值,否则可能会损坏设备。
设备功能模式
DRV8850内部逻辑和电荷泵正在运行,除非nSLEEP被拉低。LDO调节器可以独立于nSLEEP引脚激活。这种独立性允许微控制器或其他设备由LDO调节器供电,同时保持将DRV8850置于休眠模式的能力。
如果LDOEN和nSLEEP的逻辑都很低,那么设备将在睡眠模式下最小化电流消耗。当LDO调节器在休眠模式下保持激活状态时,会从电源中提取静态电流(通常为50μa加上通过外部反馈电阻器的电流)。
器件内的每个FET都由DRV8850上的相应输入引脚控制。不允许同时开启HS和LS FET的情况。在此输入条件下,HS和LS FET均关闭。
应用与实施
注意
以下应用章节中的信息不是TI组件规范的一部分,TI不保证其准确性或完整性。TI的客户负责确定组件的适用性。客户应验证和测试其设计实现,以确认系统功能。
申请信息
DRV8850可用于驱动直流电机。
典型应用

设计要求
表4列出了该设计示例的参数。

详细设计程序
电机电压
使用的电机电压取决于所选电机的额定值和所需的转速。更高的电压使刷直流电机的旋转速度更快,同样的脉宽调制占空比应用于功率场效应晶体管。更高的电压也会增加通过感应电动机绕组的电流变化率。
驱动电流
电流路径是通过高侧源DMOS电源驱动器,电机绕组,和低侧下沉DMOS电源驱动器。在一个源和汇DMOS功率驱动器中的功耗损耗如下式所示。

在标准FR-4 PCB上,DRV8850在25°C下的电流测量值为5-A。最大均方根电流根据PCB设计和环境温度而变化。
应用曲线

电源建议
本体电容
具有合适的局部体积电容是电机驱动系统设计的一个重要因素。一般来说,有更多的体积电容是有益的,但缺点是成本和物理尺寸增加。
所需的本地电容量取决于多种因素,包括:
•电机系统所需的最高电流。
•电源的电容和提供电流的能力。
•电源和电机系统之间的寄生电感量。
•可接受的电压纹波。
•使用的电机类型(有刷直流、无刷直流、步进电机)。
•电机制动方法。
电源和电机驱动系统之间的电感会限制电源电流的变化率。如果局部大容量电容太小,系统将对过大的电流需求作出响应,或者随着电压的变化而从电机中卸载。当使用足够的大容量电容时,电机电压保持稳定,并能快速提供大电流。
数据表通常提供建议值,但需要进行系统级测试以确定适当尺寸的大容量电容器。

大容量电容器的额定电压应高于工作电压,以便在电机向电源传输能量时提供裕度。
布局
布局指南
•大容量电容器的放置应尽量减少通过电机驱动装置的高电流路径的距离。连接金属迹线宽度应尽可能宽,连接PCB层时应使用多个过孔。这些做法使电感最小化,并允许大容量电容器输送高电流。
•小值电容器应为陶瓷,并放置在靠近器件引脚的位置。
•高电流设备输出应使用宽金属迹线。
•设备热垫应焊接到PCB顶层接地板上。应使用多个通孔连接到大型底层地平面。使用大金属平面和多个通孔有助于消散器件中产生的I2×RDS(on)热。
布局示例

热注意事项
DRV8850设备具有热关机(TSD)部分所述的热关机(TSD)。如果模具温度超过大约tTSD,设备将被禁用,直到温度降至安全水平。
设备进入热停堆的任何趋势都表明功耗过大、散热不足或环境温度过高。
功耗
DRV8850器件的功耗是电机驱动器功耗和LDO调压器功耗的总和。
LDO耗散可以简单地用(VIN–VOUT)×IOUT计算。
电机驱动器中的功耗由输出FET电阻(RDS(ON)中消耗的功率控制。功耗可通过以下方式估算:

其中:
•PTOT是总功耗
•RDS(ON)是每个FET的电阻
•IOUT(RMS)是被驱动的RMS输出电流
设备中可耗散的最大功率取决于环境温度和散热量。
注意RDS(ON)随着温度的升高而增加,因此当设备加热时,功耗也会增加。
安芯科创是一家国内芯片代理和国外品牌分销的综合服务商,公司提供芯片ic选型、蓝牙WIFI模组、进口芯片替换国产降成本等解决方案,可承接项目开发,以及元器件一站式采购服务,类型有运放芯片、电源芯片、MO芯片、蓝牙芯片、MCU芯片、二极管、三极管、电阻、电容、连接器、电感、继电器、晶振、蓝牙模组、WI模组及各类模组等电子元器件销售。(关于元器件价格请咨询在线客服黄经理:15382911663)
代理分销品牌有:ADI_亚德诺半导体/ALTBRA_阿尔特拉/BARROT_百瑞互联/BORN_伯恩半导体/BROADCHIP_广芯电子/COREBAI_芯佰微/DK_东科半导体/HDSC_华大半导体/holychip_芯圣/HUATECH_华泰/INFINEON_英飞凌/INTEL_英特尔/ISSI/LATTICE_莱迪思/maplesemi_美浦森/MICROCHIP_微芯/MS_瑞盟/NATION_国民技术/NEXPERIA_安世半导体/NXP_恩智浦/Panasonic_松下电器/RENESAS_瑞莎/SAMSUNG_三星/ST_意法半导体/TD_TECHCODE美国泰德半导体/TI_德州仪器/VISHAY_威世/XILINX_赛灵思/芯唐微电子等等
免责声明:部分图文来源网络,文章内容仅供参考,不构成投资建议,若内容有误或涉及侵权可联系删除。
Copyright © 2002-2023 深圳市安芯科创科技有限公司 版权所有 备案号:粤ICP备2023092210号-1