出现在CFF上的两倍电源频率(2·fL)纹波是三角形的,具有峰-峰振幅,近似值如下:

其中fL是线路频率。由此产生的三次谐波失真量与2·fL分量振幅相关的纹波为:

图36显示了一个图表,它可以帮助选择基于最大期望三次谐波失真量。始终将RFF和CFF连接到如果引脚保持浮动或直接连接到,则IC将无法正常工作接地。

电压前馈输入的动态限制为0.5V(见图35),如果VFF引脚上的电压为低于0.5V。这有助于防止当线路电压低于最小规定值(断电条件)。
THD优化器电路
L6563/A有一个特殊的电路,可以减小导通死角在线路电压的零交叉点附近发生交流输入电流(交叉变形)。这样,电流的THD(总谐波失真)相当大减少。造成这种失真的一个主要原因是系统无法有效地传递能量当瞬时线电压很低时。这种效应被放置在桥式整流器后面的高频滤波电容器放大,它保留了一些残余导致桥式整流器二极管反向偏压和输入的电压电流暂时停止。为了克服这个问题,该装置迫使PFC预调节器处理更多的能量在线路电压过零点附近,与控制回路的指令相比。这将使能量传递不足的时间间隔最小化,并且将高频滤波电容器放电桥后。图37显示了THD优化器电路的内部框图。


本质上,电路人为地增加了电源开关的接通时间在线路电压过零点附近加到乘法器输出端的偏移量。当瞬时线路电压增加时,偏移量减小,因此当线电压向正弦曲线顶部移动时,可以忽略不计。此外,偏移量为由VFF引脚上的电压调制(见第18页第6.3节),以便在低线处的偏移量很小,在这里零交叉处的能量传递通常是相当好的,并且在能量传输变差的高压线上偏移量越大。电路的效果如图38所示,其中标准TM的关键波形将PFC控制器与该芯片进行了比较。为了最大限度地利用THD优化电路,高频滤波电容器整流桥后应尽量减少,兼容EMI滤波的需要。一个大的实际上,电容本身就引入了交流输入电流的传导死角-即使通过PFC预调节器实现了理想的能量转移,也降低了效率优化器电路。
跟踪增强功能
在某些应用中,调节PFC预调节器的输出电压可能是有利的,以便它跟踪RMS输入电压,而不是像In常规增压预调节器。这通常被称为“跟踪推进”或“跟随者推动”方法。使用该集成电路,可通过在TBO引脚之间连接电阻器(RT)来实现该功能和地面。TBO引脚的直流电平等于多引脚电压的峰值则代表电源有效值电压。电阻器定义了一个电流,等于V(TBO)/RT,即内部1:1镜像并从错误的引脚INV(引脚1)输入凹陷放大器。这样,当电源电压增加时,TBO引脚上的电压将增加电流也会流过连接在TBO和接地。这样,INV管脚将产生较大的电流,PFC预调节器的输出电压将被迫升高。很明显,输出电压会反向移动输入电压降低的方向。为了避免意外的输出电压上升,如果电源电压超过最大值指定值,TBO引脚处的电压钳制为3V。通过正确选择乘法器偏置-可以设置输入到输出的最大输入电压跟踪结束,输出电压保持恒定。如果不使用此功能,请离开引脚开路:装置将调节一个固定的输出电压。
从以下数据开始:
Vin1=最小规定输入RMS电压;
Vin2=最大规定输入RMS电压;
Vo1=调节输出电压@Vin=Vin1;
Vo2=调节输出电压@Vin=Vin2;
Vox=调节输出电压的绝对最大限值;
∆Vo=OVP阈值,
使用以下设计程序将输出电压设置为所需值:确定产生Vo=Vox的输入RMS电压Vinclamp:
并选择一个值Vinx,使Vin2=Vinx<Vinclamp。这将导致低于Vox的输出电压范围(如果选择Vinx=Vinclamp,则等于Vox)确定多引脚(引脚3)偏置的分频比:
并检查在最小电源电压Vin1下,针脚3上的峰值电压是否大于0.65伏。确定R1,输出分压器的上电阻:

计算输出分压器的下电阻器R2和调节电阻器RT:
计算输出分压器的下电阻器R2和检查TBO引脚(引脚6)提供的最大电流不超过最大规定值(0.25mA):调节电阻器RT:

在下面的Mathcad®工作表中,以电路的计算为例如图40所示。图41显示了跟踪增强的内部框图功能。
设计数据
Vin1:=88V电压:=200V
Vin2:=264V电压:=385V
电压=400V
∆Vo;=40V




电感器饱和检测(仅限L6563)
升压电感器的硬饱和可能是PFC预调节器的致命事件:电流上坡变得非常大(50-100倍陡峭,见图42),在洋流期间感应传播延迟电流可能达到异常高的值。电压降由感应电阻上的异常电流引起的栅源电压降低,所以MOSFET可以工作在有源区,消耗大量的功率,这会导致在几个切换周期后发生灾难性的故障。然而,在某些应用中,如ac-dc适配器,PFC预调节器为了节省能源,即使是一个设计良好的升压电感器也可以在轻负载下关闭当PFC级因较大负载而重新启动时,偶尔会出现轻微饱和需求。当重新启动发生在不利的线路电压相位时,会发生这种情况,因此输出电压可能显著低于整流峰值电压。因此,在升压电感器来自桥式整流器的浪涌电流加在开关上电流,而且,几乎没有或没有用于消磁的电压。为了处理饱和电感器,L6563在电流检测引脚(CS,引脚4),如果电压正常受限,则停止并锁定IC在1.1V内,超过1.7V。也可以通过断言为高电平的PWM U闩锁引脚。这样整个系统就会停止并启用只有在回收输入电源后才能重新启动,即当L6563的Vcc电压PWM控制器会低于各自的UVLO阈值。系统安全显著增加。以更好地适应在一定程度上饱和的升压电感器需要的应用可容忍的是,L6563A不支持此保护功能。

电源管理/内务管理功能
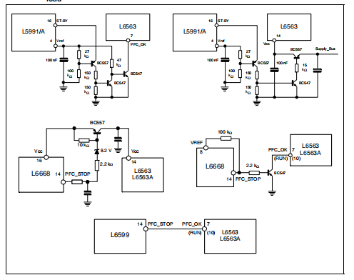
该集成电路的一个特点是便于“内务管理”的实施协调PFC级与级联DC DC变换器工作所需的电路。内务管理电路实现的功能确保瞬态如通电或断电顺序或任何一个功率级的故障处理得当。这个设备提供了一些插针来实现这一点。如前所述,一条通信线路级联型DC-DC变换器的集成电路和PWM控制器之间是脉冲宽度调制锁闩销,当功率因数校正正常工作时,它常开,如果工作正常则变高失去对输出电压的控制(由于控制回路故障)或电感饱和,目的是锁定级联DC-DC的PWM控制器转换器(第6.2节:反馈故障保护(FFP)第18页了解更多细节)。第二通信线路可以通过包含在PFC_OK引脚(更多详细信息,请参阅第18页第6.2节)。通常这条线用于允许级联型DC-DC变换器的PWM控制器轻载,尽量减少空载输入消耗。如果剩余消耗芯片出了问题,也有可能降低电源电压。接口电路如如图43所示,其中L6563/A与L5991 PWM控制器一起工作具有待机功能,可使用。不用说,此操作假定级联DC-DC变换器级作为主级,PFC级作为从级或换句话说,DC-DC阶段首先启动,它为控制器和启用/禁用PFC阶段的操作。

第三条通信线路是PWM_STOP引脚(引脚9),它与定位销(销10)。PWM U STOP引脚的作用是抑制PFC级和级联DC-DC变换器。引脚是开路集电极,常开,如果设备被低于0.52V的电压禁用运行pin。必须指出,此功能在PFC级是主级,级联DC-DC变换器是从级,换句话说,当PFC阶段首先开始时,为两个控制器供电并启用/禁用操作DC-DC级的。这个功能非常灵活,可以用不同的方式使用。在包含辅助转换器和主转换器(例如台式电脑的银盒或高端液晶电视),当辅助变流器也为主变流器的控制器供电时,引脚运行可用于启动和停止主变流器。在最简单的情况下,启用/禁用脉宽调制控制器脉宽调制停止引脚可以连接到任何一个错误的输出放大器(图44a)或,如果芯片配备了它,到它的软启动引脚(图44b)。这个软启动引脚的使用允许设计者延迟DC-DC阶段的启动关于PFC阶段,这是经常需要的。基本假设要使其正常工作,PWM控制器的UVLO阈值是肯定的比L6563/A高。

如果不是这样,或者不可能实现足够长的启动延迟(因为这会阻止DC-DC级正确启动),或者简单地说,PWM控制器由于没有软启动,图45的布置让DC-DC变换器启动时PFC级产生的电压达到预设值。技术依赖于PWM控制器的UVLO阈值。

另一种可能的使用运行和脉宽调制停止引脚(同样,在系统中,PFC阶段是主人)是失火保护,感谢滞后提供。断电保护基本上是一个非闭锁装置关闭功能,必须当检测到电源电压过低时激活。这种情况可能导致由于有效值电流过大,一次电源部分过热。棕色罐头也会导致PFC预调节器开环工作,这可能会对PFC造成危险如果输入电压突然恢复到额定值。另一个问题是在转换器供电过程中可能发生的虚假重启这使得转换器的输出电压不会单调地衰减到零。出于这些原因,通常最好在停电时关闭机组。
如图46所示,可以很容易地实现断电时的IC关机左边是通用的,右边的一个可以用在偏置电平的乘法器上与指定的时间和browf的水平一致分别规定的滞留时间。在表6中可以找到上述所有工作条件的摘要导致设备停止工作

安芯科创是一家国内芯片代理和国外品牌分销的综合服务商,公司提供芯片ic选型、蓝牙WIFI模组、进口芯片替换国产降成本等解决方案,可承接项目开发,以及元器件一站式采购服务,类型有运放芯片、电源芯片、MO芯片、蓝牙芯片、MCU芯片、二极管、三极管、电阻、电容、连接器、电感、继电器、晶振、蓝牙模组、WI模组及各类模组等电子元器件销售。(关于元器件价格请咨询在线客服黄经理:15382911663)
代理分销品牌有:ADI_亚德诺半导体/ALTBRA_阿尔特拉/BARROT_百瑞互联/BORN_伯恩半导体/BROADCHIP_广芯电子/COREBAI_芯佰微/DK_东科半导体/HDSC_华大半导体/holychip_芯圣/HUATECH_华泰/INFINEON_英飞凌/INTEL_英特尔/ISSI/LATTICE_莱迪思/maplesemi_美浦森/MICROCHIP_微芯/MS_瑞盟/NATION_国民技术/NEXPERIA_安世半导体/NXP_恩智浦/Panasonic_松下电器/RENESAS_瑞莎/SAMSUNG_三星/ST_意法半导体/TD_TECHCODE美国泰德半导体/TI_德州仪器/VISHAY_威世/XILINX_赛灵思/芯唐微电子等等
免责声明:部分图文来源网络,文章内容仅供参考,不构成投资建议,若内容有误或涉及侵权可联系删除。
Copyright © 2002-2023 深圳市安芯科创科技有限公司 版权所有 备案号:粤ICP备2023092210号-1