特征
在2V至30V的电源电压下工作
仅消耗110μA电源电流
在升压或降压模式下工作
只需四个外部部件
片上低电池检测器比较器
用户可调电流限制
内部1A电源开关
固定或可调输出电压版本
节省空间的8针MiniDIP或S8封装
掌上电脑
3V至5V、5V至12V转换器
9V至5V、12V至5V转换器
LCD偏压发生器
外围设备和附加卡
备用电池
移动电话
便携式仪器
说明
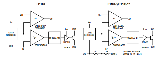
LT1108是一种多功能微功率DC/DC转换器。该设备只需要四个外部组件提供5V或12V的固定输出。电源电压范围升压模式下为2V至12V,降压模式下为30V模式。LT1108在升压、降压或反转应用中的功能同样良好。LT1108是与LT1173兼容的管脚对管脚,但是占空比为70%,从而提高了输出在许多应用中都是最新的。LT1108可以提供来自2 AA电池输入的5V时为150mA,300mA时为5V9伏降压模式。静态电流仅为110μA,使LT1108成为动力意识电池操作系统的理想选择。开关电流限制可编程为电阻器。辅助增益块可配置为低电池检测器、线性后调节器、欠压锁定电路或误差放大器。
绝对值
电源电压(VIN)36伏
SW1引脚电压(VSW1)50伏
SW2引脚电压(VSW2)–0.5V至VIN
反馈引脚电压(LT1108)5.5伏
检测引脚电压(LT1108,-5,-12)36伏
最大功耗 500兆瓦
最大开关电流 1.5安培
工作温度范围 0°C至70°C
储存温度范围 –65°C至150°C
铅温度(焊接,10秒)300摄氏度
电气特性TA=25°C,VIN=3V,除非另有说明。

电气C特性TA=25°C,VIN=3V,除非另有说明

表示适用于整个操作的规范温度范围。
注1:本规范保证高和低跳闸点在1.2V至1.3V范围内。
注2:由于以下原因,输出电压波形将呈现锯齿形比较器迟滞。固定输出版本上的输出电压将始终在指定范围内。
注3:100k电阻连接在5V电源和A0引脚之间。


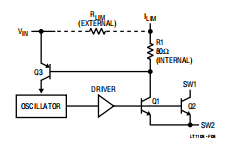
ILIM(针脚1):将此针脚连接到VIN以正常使用。在哪里?需要较低的电流限制,在伊林和文。220Ω电阻器将限制开关电流至约400毫安。
VIN(引脚2):输入电源电压。
SW1(引脚3):功率晶体管集电极。用于升级模式连接到感应器/二极管。对于降压模式连接到VIN。
SW2(引脚4):功率晶体管发射极。用于升级模式接地。对于降压模式,连接至电感器/二极管。决不能让这个别针再动比肖特基二极管掉到地底下。
GND(针脚5):接地。
AO(引脚6):辅助增益块(GB)输出。开路集电极,可下沉100μA。
SET(引脚7):GB输入。GB是一个正输入的运算放大器连接到设置引脚,负极输入连接到1.245V参考电压。
FB/SENSE(引脚8):在LT1108(可调)上,该引脚转到比较器输入端。在LT1108-5和LT1108-12,该引脚连接到内部应用电阻器设定输出电压。
LT1108是门控振荡器切换器。这种类型架构具有非常低的电源电流,因为当反馈引脚电压下降时,开关循环低于参考电压。电路运行最好通过参考LT1108方框图理解。比较器A1比较反馈(FB)引脚电压1.245V参考信号。当FB下降到1.245V,A1打开19kHz振荡器。放大器提高信号电平以驱动输出NPN电源开关。开关循环动作提高输出电压和FB引脚电压。当FB电压足以使A1跳闸时,振荡器关闭。少量内置于A1中的滞后确保环路稳定性外部频率补偿。当比较器输出低,振荡器和所有高电流电路关闭,将设备静态电流降低到110微安。振荡器内部设置为36μs接通时间和17μs关闭时间,允许在许多例如2V到5V转换器。连续模式大大增加了可用的输出功率。
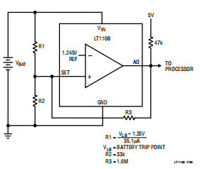
增益块A2可用作低电池探测器。这个A2的负输入为1.245V参考电压。电阻器
从VIN到GND的分频器,中点连接到设置引脚在蓄电池电量低时提供跳闸电压探测器应用。A0可吸收100μA(使用47k电阻,上拉至5V)。连接在ILIM引脚和VIN集合之间的电阻器最大开关电流。当开关电流超过设定值时,开关周期过早结束。如果不使用电流限制,ILIM应捆绑直接发送到VIN。通过限流电路的传播延迟约为2μs。在升压模式下,开关发射器(SW2)连接至接地和开关集电极(SW1)驱动感应电机;在降压模式下,集电极连接至VIN发射极驱动感应器。LT1108-5和LT1108-12在功能上与LT1108。-5和-12版本有片内电压固定5V或12V输出的设置电阻。上的针脚8固定版本应该连接到输出。不需要外部电阻器。

感应器选择
总则
DC/DC转换器的工作原理是将能量作为磁通量储存在电感器磁芯中,然后进行切换能量进入负载。因为它是通量,而不是电荷存储后,通过选择合适的开关拓扑,输出电压与输入电压的极性可以更高、更低或相反。作为一个有效的能量传递元件电感器必须满足三个要求。首先,电感必须足够低,以使感应器存储足够的空间最小输入最坏情况下的能量电压和接通时间。电感也必须足够高,所以最大电流额定值为LT1108在另一个最坏的情况下不超过电感器最大输入电压和接通时间条件。此外,电感器芯必须能够存储所需通量;即不得饱和。在功率级通常会遇到基于LT1108的设计,小型表面贴装饱和电流铁氧体磁芯单元额定值在300mA至1A范围内,DCR小于0.4Ω(取决于应用)足够。最后,电感器必须具有足够低的直流电阻,以便过多的功率不会因绕组中的热量而损失。另一个考虑因素是电磁干扰(EMI)。在电磁干扰必须保持在例如,在有最小灵敏度的情况下附近的电路或传感器。杆芯类型较少EMI不成问题的昂贵选择。最小值最大输入电压,输出电压和输出电压电感器必须先建立电流挑选出来的。
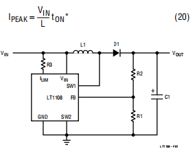
升压变换器
在升压或升压变换器(图1)中,产生的功率由电感器补偿输入和输出。电感器所需的功率由

其中VD是二极管压降(1N5818肖特基为0.5V)。感应器每周期所需的能量必须等于或大于
为了使转换器调节输出。当开关闭合时,电感器中的电流增加根据

式中,R'是开关等效电阻的总和(25°C时为0.8Ω)和电感器直流电阻。当开关上的压降与车辆识别号(VIN)相比很小时,简单的无损方程

可以使用。这些方程假定t=0时,电感器电流为零。用开关调节器的说法,这种情况称为“不连续模式运行”。将LT1108规格表中的“t”设置为接通时间(通常为36μs)将产生特定“L”的IPEAK还有VIN。一旦知道IPEAK,电感器中的能量合闸结束时间可计算为

EL必须大于PL/fOSC,转换器才能交付所需的功率。为达到最佳效率,应保留IPEAK小于等于1A。较高的开关电流会导致通过交换机下降导致效率降低。在一般来说,开关电流应保持在可以保持开关、二极管和电感器的损耗至少。例如,假设将在30mA时产生12V电压从2V到3V输入。回想方程式(01)
电感器所需能量为
选择100μH的电感器值,结果为0.2ΩDCR在峰值开关电流
由于18.3μJ>16.6μJ,100μH感应器将工作。这个可采用试错法进行优选感应器。记住开关电流的最大额定值如果计算的峰值电流超过此值,则可以使用外部功率晶体管。一个电阻器可以与ILIM管脚串联以调用开关电流限制。电阻器的选择应使最小车辆识别号(VIN)下计算的IPEAK等于最大值开关电流(根据典型性能特性曲线)。然后,随着VIN的增加,开关电流保持不变常数,从而提高效率。
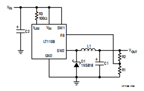
降压转换器
降压情况(图2)与中的升压不同在这两个过程中,电感器电流流过负载电感器的充放电周期。当前通过开关应限制在~650mA模式。通过使用外部开关(见图3)。ILIM引脚是成功的关键不同输入下的操作。在确定输出电压、输出电流和输入后电压范围,峰值开关电流可以通过公式:

其中DC=占空比(0.60)
VSW=降压模式下的开关下降
VD=二极管压降(1N5818为0.5V)
IOUT=输出电流
VOUT=输出电压
VIN=最小输入电压
VSW实际上是开关电流的函数
VIN、L、时间和VOUT的函数。为了简化,1.5V可以作为非常保守的值用于VSW。一旦知道IPEAK,电感器值可以从

式中,tON=接通时间(36μs)。接下来,选择限流电阻RLIM来给出IPEAK从RLIM降压模式曲线。加上这个电阻器保持最大开关电流恒定输入电压增加。例如,假设在300mA时产生5V电压从12V到24V输入。回顾式(10),

接下来,使用等式(11)计算电感器值
使用下一个最低标准值(330μH)。
然后从曲线中选择RLIM。对于IPEAK=500mA,RLIM=220Ω。
正负转换器
图4显示了正负转换的连接。所有的输出功率必须来自电感器。在这种情况下,

在此模式下,开关布置在公共集电器或降压模式。开关压降可以建模为0.75V电源与0.65Ω电阻器串联。当开关闭合,电感器中的电流根据

由于35.5μJ>28.9μJ,220μH感应器将工作。最后,应该通过查看开关来选择RLIM电流与RLIM曲线。在本例中,RLIM=150Ω。升压(增压模式)操作升压型DC/DC转换器提供输出电压高于输入电压。升压转换器不是短路保护,因为输入端有直流通路输出。
LT1108的常用升压配置如所示
图1。LT1108首先将SW1拉低,导致VIN–VCESAT出现在L1上。然后电流在L1中积聚。在接通时间结束时,L1中的电流为

开关关闭后,SW1电压引脚
因为电流不能瞬间停止而开始上升流入L1。当电压达到VOUT+VD时电感电流通过D1进入C1,增加VOUT。LT1108根据需要重复此操作以保持VFB内部参考电压为1.245V。R1和R2设置根据公式计算的输出电压

降压(降压模式)操作
降压DC/DC转换器将更高的电压转换为较低的电压。LT1108的常见连接降压转换器如图2所示。当开关打开时,SW2将拉至VIN–VSW。这个在L1上施加一个等于VIN–VSW–VOUT的电压,导致在L1中形成的电流。在开机时间结束时,L1中的电流等于

R3程序开关电流限制。这在输入变化很大的应用程序中尤为重要范围。如果没有R3,则每个开关都保持打开一段固定时间循环。在某些条件下,L1中的电流可以建立超过开关额定值和/或使感应器饱和。100Ω电阻器对当电流达到约700毫安。在降压模式下使用LT1108时,输出电压应限制在6.2V或以下。较高的输出电压可通过插入1N5818二极管与SW2引脚串联(阳极连接至SW2)

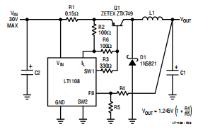
高电流降压操作
输出电流可以通过使用离散PNP来增加传递晶体管如图3所示。R1用作电流限制感应。当R1上的电压下降时等于0.5VBE,开关关闭。如图所示,开关电流限制在2A。可以计算电感器值基于公式的电感选择步骤具有以下VSW保守表达式的转换器段

R2提供关闭Q1的电流路径。R3提供基础开到Q1。R4和R5设置输出电压。PMOS场效应晶体管可以当车辆识别号(VIN)在10伏和20伏之间时,用以代替Q1。

反转配置
LT1108可配置为正至负转换器(图4),或负-正转换器(图5)。在图4中,这种排列与逐步降低,但反馈的高端指地面。此电平将输出负移。作为在降压模式下,D1必须是肖特基二极管,并且VOUT应该小于6.2V。更多的负输出如前一节所述,可调节电压。在图5中,输入为负,而输出为正。在这种配置中,输入电压的大小可以高于或低于输出电压。水平转换,
由PNP晶体管提供,提供正确的极性

使用ILIM引脚
LT1108开关可编程为在一组开关电流,这是在竞争设备上找不到的功能。这使得输入可以在很大范围内变化超过最大开关额定值或饱和感应器。考虑分析显示LT1108必须在800毫安峰值开关电流下工作2.0V输入。如果VIN上升到4V,峰值开关电流将升至1.6A,超过最大开关电流额定值。选择合适的电阻器(见“最大开关电流vs RLIM“特性),开关电流即使输入电压增加,也将被限制在800毫安ILIM特性有用的另一种情况发生了当设备进入连续模式运行时。这个在以下情况下在加速模式下发生

当输入和输出电压满足此关系时,在开关断开时间内,电感电流不为零。当开关再次接通时,电流斜坡从感应器的非零电流电平开始开关接通前。如图6所示,感应器电流在比较器之前增加到一个很高的水平关闭振荡器。这种高电流会导致过大的输出纹波,并要求输出电容器和电感器的尺寸过大。但是,使用ILIM功能开关电流以编程级别关闭,如中所示图7,保持输出纹波最小

一个非常实用的程序
图8详细说明了限流电路。感测晶体管Q1,其基极和发射极与电源开关并联Q2的比率约为Q2的0.5%集电极电流在Q1的集电极中流动。这个电流通过内部80Ω电阻器R1和输。连接的外部电阻值在ILIM和VIN之间设置电流限制。足够的时候切换电流以在R1+RLIM,Q3上形成VBE打开并向振荡器注入电流,关闭开关。通过这个电路的延迟大约是2μs。当前触发点在以下情况下变得不准确接通时间小于5μs。电阻值编程 ming接通时间为2μs或更少将导致杂散开关电路中的响应仍然保持输出调节。

使用增益块
LT1108上的增益块(GB)可用作错误放大器,低电池检测器或线性后调节器。这个增益块本身是一个非常简单的PNP输入运算放大器,它具有开路集电极NPN输出。增益的负输入块内部连接至1.245V参考电压。积极的输入在设定引脚上输出。增益块作为低电池探测器的布置直截了当。图9显示了连接。R1和R2只需要足够低的值,以便偏置电流设置的输入不会导致大的错误。R2为33k足够了。可加入R3引入少量迟滞。这将导致增益块“捕捉”当到达触发点时。1米到10米的数值射程最佳。然而,R3的加入将改变触发点。

安芯科创是一家国内芯片代理和国外品牌分销的综合服务商,公司提供芯片ic选型、蓝牙WIFI模组、进口芯片替换国产降成本等解决方案,可承接项目开发,以及元器件一站式采购服务,类型有运放芯片、电源芯片、MO芯片、蓝牙芯片、MCU芯片、二极管、三极管、电阻、电容、连接器、电感、继电器、晶振、蓝牙模组、WI模组及各类模组等电子元器件销售。(关于元器件价格请咨询在线客服黄经理:15382911663)
代理分销品牌有:ADI_亚德诺半导体/ALTBRA_阿尔特拉/BARROT_百瑞互联/BORN_伯恩半导体/BROADCHIP_广芯电子/COREBAI_芯佰微/DK_东科半导体/HDSC_华大半导体/holychip_芯圣/HUATECH_华泰/INFINEON_英飞凌/INTEL_英特尔/ISSI/LATTICE_莱迪思/maplesemi_美浦森/MICROCHIP_微芯/MS_瑞盟/NATION_国民技术/NEXPERIA_安世半导体/NXP_恩智浦/Panasonic_松下电器/RENESAS_瑞莎/SAMSUNG_三星/ST_意法半导体/TD_TECHCODE美国泰德半导体/TI_德州仪器/VISHAY_威世/XILINX_赛灵思/芯唐微电子等等
免责声明:部分图文来源网络,文章内容仅供参考,不构成投资建议,若内容有误或涉及侵权可联系删除。
Copyright © 2002-2023 深圳市安芯科创科技有限公司 版权所有 备案号:粤ICP备2023092210号-1