一般说明
LM131/LM231/LM331系列电压频率比转换器非常适合用于简单的低成本电路,用于模数转换、精确的频率-电压转换、长期集成、线性频率调制或解调以及许多其他功能。用作电压-频率转换器时的输出脉冲序列的频率与施加的输入电压。因此,它提供了电压-频率转换技术的所有固有优势,并且易于应用于所有标准电压-频率转换器应用。此外,LM131A/LM231A/LM331A实现了一个新的高精度的垂直温度,这只能通过扩展电压到频率模块来实现。另外LM131非常适合在低功率供电电压的数字系统中使用,并可在微处理器控制的系统中提供低成本的模数转换版本。而且,从电池供电的电压到频率转换器的频率可以很容易地通过一个简单的光隔离器进行传输,从而对高共模电平提供隔离。LM131/LM231/LM331采用了一种新的温度补偿带隙基准电路,在整个工作温度范围内提供卓越的精度电源低至4.0V。精密定时器电路在不降低快速响应的情况下具有低偏置电流用于100 kHz电压-频率转换。并且输出能够驱动3个TTL负载,或者高电压输出高达40V,但可防止短路VCC。
特征
保证线性最大0.01%
提高了现有电压频率比的性能
转换应用程序
分供或单供运行
在单个5V电源上工作
与所有逻辑形式兼容的Y脉冲输出
优异的温度稳定性,g50 ppm/§C最大值
低功耗,5V时为15 mW
宽动态范围,10 kHz满标度时为100 dB min
频率
全刻度频率范围宽,1 Hz至100 kHz
低成本
绝对最大额定值(注1)
LM131A/LM131 LM231A/LM231 LM331A/LM331
电源电压40V 40V 40V
输出对地短路持续持续持续
输出对VCC短路持续持续持续
输入电压b0.2V到aVS b0.2V到aVS b0.2V到aVS TMIN TMAX TMIN TMAX
工作环境温度范围b55§C至a125§C b25§C至a85§C 0§C至a70§C
功耗(25°C时的PD)
和热阻(ijA)
(H包)PD 670 mWijA 150§C/W
(N包装)PD 1.25W 1.25W
ijA 100§C/W 100§C/W(M包)PD 1.25W
iJA 85§C/W
铅温度(焊接,10秒)
双列直插式包装(塑料)260§C 260§C 260§C
金属罐包装(TO-5)260§C
静电放电敏感性(注4)
金属罐包装(TO-5)2000V
其他包装500V 500V
电气特性TAe25§C,除非另有规定(注2)

电气特性TAe25§C,除非另有规定(注2)(续)

注1:绝对最大额定值表示设备可能发生损坏的极限值。操作时,直流和交流电气规格不适用超出规定操作条件的装置。
注2:除非另有说明,否则所有规格均适用于图3电路,电压为4.0VsVSs40V。
注3:非线性是指当电路在10 Hz和10 kHz下被调整为零误差时,fOUT与VIN c(10 kHz/b10 VDC)的偏差,频率范围为1赫兹到11千赫。对于定时电容器CT,使用NPO陶瓷、聚四氟乙烯或聚苯乙烯。
注4:人体模型,100 pF通过1.5 kX电阻放电。

典型性能特征
(除非另有说明,所有电气特性均适用于图3中的电路。)

典型应用(续)
简化的操作原理
电压-频率转换器
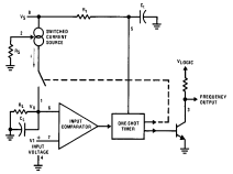
LM131是一种单片电路,设计用于精度和作为电压频率比应用时的多功能操作(V-to-F)转换器或频率-电压(F-V)转换器。LM131的简化框图如所示图2由开关电流源、输入端组成比较器和单次定时器。这些街区的运作最好通过通过基本V-F转换器的工作循环,图2,包括LM131以及与之相连的各种电阻器和电容器。电压比较器比较正输入电压,针脚7处的V1与针脚6处的电压Vx。如果V1较大,则比较器将触发单次定时器。的输出定时器将同时打开频率输出晶体管和周期为te1.1rtct的开关电流源。期间这段时间,电流i会流出开关电流来源并提供固定数量的费用,Qei c t电容器,CL。这通常会给Vx充电,直到更高级别高于V1。在时间段结束时,当前i将关闭,计时器将自动重置。现在没有电流从引脚1流出,电容器CL将由RL逐渐放电,直到Vx下降到V1级。然后比较器将触发定时器开始另一个循环。流入CL的电流正好是IAVE e i c(1.1crct)c f,流出CL的电流正好是Vx/RL j VIN/RL。如果车辆识别号(VIN)翻倍,频率将加倍,以保持这种平衡。即使是一个简单的V-F转换器也能提供一个与输入电压精确成比例的频率在广泛的频率范围内。

图2。单机简化框图电压-频率转换器显示LM131和外部组件
操作细节,功能块
图(图1a)方框图显示了一个提供稳定1.9 VDC输出的带隙基准。这个1.9伏直流电调节良好在3.9V到40V的电压范围内。它也有一个平坦的,低的温度系数,通常变化小于(/2%超过100摄氏度的温度变化。电流泵电路迫使针脚2处的电压为1.9V,电流ie1.90V/RS。为Rse14k,ie135 mA。精密电流反射器向电流开关提供等于i的电流。电流开关将电流切换至针脚1或接地,具体取决于关于RS触发器的状态。定时功能包括一个RS触发器和一个定时器比较器连接到外部RtCt网络。什么时候?输入比较器检测到针脚7处的电压高于引脚6,它设置RS触发器,打开电流开关和输出驱动晶体管。当电压在引脚5上升到/3 VCC,定时器比较器导致RS触发器复位。复位晶体管随后接通,并且电流开关关闭。但是,如果输入比较器仍然检测到针脚7更高当引脚5穿过)/3 VCC时,触发器不会复位,引脚1处的电流将继续在其尝试使针脚6处的电压高于针脚7。这个条件通常适用于启动条件或信号输入处的过载电压情况。应该是的注意到在这种过载期间,输出频率将为0;一旦信号恢复工作范围内,输出频率将恢复。输出驱动晶体管的作用是用一个导通电阻约为50倍。如果出现过电压,则输出电流主动限制在50毫安以下。针脚2处的电压调节为1.90 VDC,所有值为在10毫安到500毫安之间。它可以用作电压参考其他部件,但必须注意确保电流不会从其上带走,否则会降低转换器的精度。
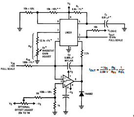
基本电压-频率转换器的工作原理(图1)简单的独立V-F转换器如图1所示包括图2所示的所有基本电路以及一些元件,以提高性能。在路径中添加了一个电阻器RINe100 kXg10%至引脚7,使引脚7处的偏置电流(典型的b80 nA)会消除引脚6的偏置电流的影响提供最小频率偏移。针脚2处的电阻RS由12 kX固定电阻器加上一个5kx(最好是金属陶瓷)增益调节rheo stat。此调整的功能是修剪增益LM131的公差,以及Rt、RL和Ct的公差
典型应用(续)
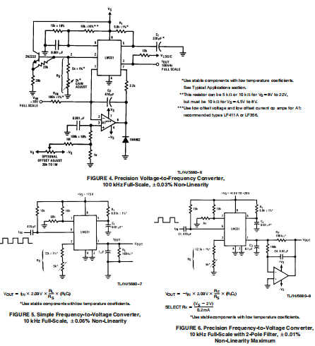
为了达到最佳效果,所有组件都应该是稳定的低温度系数组件,例如金属薄膜电阻。电容器应具有低介电吸收;根据所需的温度特性,NPO最好是陶瓷、聚苯乙烯、聚四氟乙烯或聚丙烯适合。电容器CIN从引脚7加到地上,作为VIN过滤器。0.01 mF到0.1 mF的值在大多数情况下;但是,在需要更好滤波的情况下,可以使用1 mF电容器。当RC时间常数在针脚6和针脚7处匹配,电压阶跃车辆识别号(VIN)将导致四阶跃变。如果CIN少很多而不是CL,在VIN处的一个步骤可能会导致fOUT暂时停止。一个47X电阻器,与1 mF CL串联,以提供滞后效应有助于输入比较器提供良好的线性度(典型值为0.03%)。精密V-TO-F操作细节转换器(图3)在该电路中,采用传统的运算放大器和反馈电容器进行积分。当积分器的输出超过标称阈值时在LM131引脚6处的电平,启动正时循环。输入运算放大器求和点的平均电流(针脚2)为i c(1.1 RtCt)c f,与bVIN/林。在这个电路中,LM131的电压偏移输入比较器不影响独立式V-F转换器转换器;LM131偏置电流或偏置电流也不会发生变化。相反,偏移电压和偏移电流运算放大器的大小是唯一的限制信号可精确转换。因为运算放大器电压偏移远低于1毫伏,偏移电流低2毫安,成本低廉,建议使用此电路,以获得小信号的最佳精度。此电路也会立即响应输入信号的任何变化(其中独立电路不)使输出频率将准确表示车辆识别号,最快2输出脉冲间隔可以测量。在精密模式下,由于电流源(引脚1)始终处于接地电位,且电压不随VIN或fOUT变化,因此可获得良好的线性度。(在独立V-F转换器,非线性的主要原因是导致i改变的引脚1的输出阻抗作为VIN的函数)。图4的电路与图3相同,但随着高速运行所需的改变。

1.使用温度系数较低的稳定部件。参见典型应用部分。
2.对于VSe8V到22V,该电阻可以是5Kx或10Kx,但是对于VSe4.5V到8V,这个电阻必须是10Kx。
3.A1:推荐型号LM108、LM308A、LF411A使用低偏移电压和低偏移电流运算放大器
图3标准测试电路及应用电路,精密电压-频率转换器
典型应用(续)
操作细节,频率-电压转换器(图5和图6)在这些应用中,鳍部的脉冲输入有以下区别C-R网络和引脚6的负向边导致触发定时器电路的输入比较器。就像一个V-to-F转换器,从引脚1流出的平均电流是平均e i c(1.1 RtCt)c f。在图5的简单电路中,这个电流被过滤进去网络RL e 100 kX和1 mF。涟漪会少一些峰值超过10毫伏,但响应会很慢0.1秒时间常数,0.7秒0.1%准确度。在精密电路中,运算放大器提供缓冲输出,也可作为2极滤波器。涟漪所有频率高于1 kHz时,峰值将小于5 mV,响应时间比图5快得多。但是,对于低于200赫兹的输入频率,该电路将波纹比图5更糟。过滤器工程时间常数,以获得足够的响应和足够小ripple只需要研究一下制造的。本质上,V-to-F转换器的响应可以很快,但F-to-V反应不能。

1.使用温度系数较低的稳定部件。参见典型应用部分。
2.对于VSe8V至22V,该电阻可以是5 kX或10 kX,但对于VSe4.5V至8V,必须为10 kX。
3.A1使用低偏置电压和低偏置电流运算放大器:推荐型号LF411A或LF356。
典型应用(续)




安芯科创是一家国内芯片代理和国外品牌分销的综合服务商,公司提供芯片ic选型、蓝牙WIFI模组、进口芯片替换国产降成本等解决方案,可承接项目开发,以及元器件一站式采购服务,类型有运放芯片、电源芯片、MO芯片、蓝牙芯片、MCU芯片、二极管、三极管、电阻、电容、连接器、电感、继电器、晶振、蓝牙模组、WI模组及各类模组等电子元器件销售。(关于元器件价格请咨询在线客服黄经理:15382911663)
代理分销品牌有:ADI_亚德诺半导体/ALTBRA_阿尔特拉/BARROT_百瑞互联/BORN_伯恩半导体/BROADCHIP_广芯电子/COREBAI_芯佰微/DK_东科半导体/HDSC_华大半导体/holychip_芯圣/HUATECH_华泰/INFINEON_英飞凌/INTEL_英特尔/ISSI/LATTICE_莱迪思/maplesemi_美浦森/MICROCHIP_微芯/MS_瑞盟/NATION_国民技术/NEXPERIA_安世半导体/NXP_恩智浦/Panasonic_松下电器/RENESAS_瑞莎/SAMSUNG_三星/ST_意法半导体/TD_TECHCODE美国泰德半导体/TI_德州仪器/VISHAY_威世/XILINX_赛灵思/芯唐微电子等等
免责声明:部分图文来源网络,文章内容仅供参考,不构成投资建议,若内容有误或涉及侵权可联系删除。
Copyright © 2002-2023 深圳市安芯科创科技有限公司 版权所有 备案号:粤ICP备2023092210号-1