特征
50%占空比,变频控制
共振半桥
高精度振荡器
工作频率高达500 kHz
两级OCP:频移和锁定
关闭
与PFC控制器的接口
闭锁禁用输入
轻负载下的突发模式操作
电源开/关顺序输入或
断电保护
单调输出的非线性软启动
电压上升
600 V形轨兼容高压侧闸门驱动器
集成自举二极管和高dv/dt
免疫
-300/800 mA高低压侧闸门
具有UVLO下拉功能的驾驶员
DIP16,SO16N包装
应用
LCD和PDP电视
台式PC,入门级服务器
电信SMPS
高效工业用开关电源
交直流适配器,开放式开关电源
说明
L6599A是对之前的L6599的改进版。它是一个双端控制器特定于串联谐振半桥拓扑。它提供50%的补充占空比:高压侧开关和低压侧开关被驱动开/关180°异相完全在同一时间。输出电压调节是通过调节操作来实现的频率。在关闭一个开关和打开开关之间插入一个固定的死区时间另一个保证软开关,并实现高频操作。为了用自举方法驱动高压侧开关,集成电路包含一个高压浮式结构能够承受600伏以上的同步驱动高压替代外部快速恢复引导二极管的DMO。集成电路使设计者能够通过以下方式设置转换器的工作频率范围外部可编程振荡器。启动时,为防止不受控制的涌入电流,开关频率从可编程最大值,并逐渐衰减,直到达到稳定状态由控制回路确定的值。这种频率偏移是非线性的,以最小化输出电压超调;其持续时间也是可编程的。在轻负载下,集成电路可以进入受控的突发模式操作,以保持转换器投入消耗最小化。集成电路功能包括一个非锁存有源低禁用输入,其电流滞回可用于功率排序或限电保护,OCP的电流感应输入,频率换档和延迟停机,自动重启。一个更高级别的OCP锁定IC if一级保护不足以控制一次电流。它们的组合提供全面的过载和短路保护。附加锁存禁用输入(DIS)可以方便地实现OTP和/或OVP。提供了与PFC控制器的接口,使预调节器能够在故障情况下,如OCP关闭和DIS高,或在突发情况下关闭模式操作。

电气特性
TJ=0至105°C,Vcc=15 V,VBOOT=15 V,CHVG=CLVG=1 nF;CF=470 pF;RRFmin=12 kΩ;除非另有规定。表5。电气特性

表5。电气特性(续)

典型电气性能



申请信息
L6599A是一种先进的双端控制器,专门用于谐振半桥拓扑(见图21)。在这些转换器中,半桥腿的开关(mosfet)交替打开和关闭(180°异相)的时间完全相同。这是通常称为“50%占空比”运行,尽管实际占空比,即任何一个开关的接通时间与开关周期的比值,实际上都小于50%。在内部插入一个关闭时间的原因是固定的MOSFET和另一个MOSFET的导通,两个MOSFET都关闭。这个为了使转换器正常工作,死区时间是必不可少的:它确保了软开关实现高效率、低电磁干扰的高频运行。为了进行转换器输出电压调节,该装置能够在不同的模式(图20),取决于负载条件:
1.重型和中型/轻型负载下的变频。弛豫振荡器(参见第7.1节:振荡器(更多详细信息)生成对称三角形波形,MOSFET开关被锁定在哪个位置。此波形的频率与由反馈电路调制的电流。因此,油箱回路驱动通过半桥被刺激在一个频率由反馈回路决定,以保持输出电压调节,因此利用其频率依赖性传输特点。
2.无负载或负载很轻的突发模式控制。当负载低于某个值时变频器进入受控间歇运行,在这种情况下,进行一系列的几次切换几乎固定频率下的周期由长的空闲周期隔开,其中MOSFET处于关闭状态。负载的进一步降低转化为更长的怠速然后在平均开关频率降低。当转换器完全空载时,平均开关频率甚至可以降到很少因此,最大限度地减少磁化电流损耗以及与频率相关的损耗,使其更容易符合节能要求建议。


振荡器
振荡器通过电容器(CF)进行外部编程,电容器从引脚3连接(CF)接地,通过网络连接到插脚4(RFmin)。该引脚提供精确的2伏参考电压2毫安电源容量和引脚提供的电流越高,则振荡器频率为。图22的方框图显示了一个简化的内部电路解释操作。加载RFmin管脚的网络通常由三个分支组成:1连接在引脚和接地之间的电阻RFmin,用于确定最小值工作频率。2.一种连接在引脚和(发射极接地)光电晶体管集电极之间的电阻RFmax,用于从次级侧传输反馈信号回到初级侧;在工作时,光电晶体管调节电流通过这个分支-因此调制振荡器频率-来执行输出电压调节;RFmax的值决定了最大频率的一半电桥在光电晶体管完全饱和时工作。3.一种R-C串联电路(CSS+RSS),连接在引脚和接地之间启动时设置频移(见第7.3节:软启动)。注意该支路在稳态运行时的贡献为零。

以下近似关系适用于最小和最大振荡器频率:
将CF固定在100 pF或nF中(与最大源一致RFmin引脚的能力,并将其与设备的总消耗量进行权衡,选择RFmin和RFmax的值,以便振荡器频率能够覆盖调节所需的整个范围,从最小值fmin(最小输入电压和最大负载)至最大值fmax(在最大输入电压和最小负载):

在无负载突发模式运行的情况下,对RFmax给出了不同的选择准则使用(见第7.2节:空载或非常轻负载下的操作)。

在图23中,振荡器波形和栅极驱动之间的时序关系信号,以及半桥腿(HB)的摆动节点显示。注意,当振荡器三角形上升时,低侧栅极驱动打开,而高侧栅极驱动当三角形向下倾斜时,驱动器打开。这样,在启动时,或者作为集成电路在突发模式操作期间恢复开关,低压侧MOSFET首先接通给自举电容器充电。因此,引导带总是带电的准备好提供高压侧浮动驱动器。
空载或超轻载运行
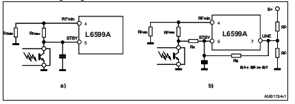
当谐振半桥轻载或空载时,其开关频率为达到最大值。在这些条件下保持输出电压的控制为了避免失去软开关,必须有一些重要的剩余电流流过变压器的磁化电感。然而,这种电流产生了一些防止变频器空载消耗达到非常低的相关损耗价值观。为了克服这个问题,L6599A使设计者能够使转换器工作间歇式(突发模式操作),一系列开关周期间隔两个MOSFET都处于关闭状态的长空闲期,因此平均开关频率可以大大降低。因此,残差的平均值因此,磁化电流和相关损耗大大降低使转换器符合节能建议。L6599A可通过使用引脚5(STBY)在突发模式下运行:如果该引脚下降到1.24伏以下,集成电路进入空闲状态,其中两个栅极驱动输出都很低,振荡器停止,软启动电容器CSS保持其电荷,并且只有2vRFmin引脚的基准保持活动状态,以最小化IC消耗和Vcc电容出院。当引脚上的电压超过1.24 V乘以50时,IC恢复正常工作毫伏。要实现突发模式操作,需要将施加到备用引脚上的电压关联起来反馈回路。图24(a)显示了最简单的实现,适用于窄输入电压范围(例如,当有PFC前端时)。

基本上,RFmax定义了L6599A进入的开关频率fmax突发模式操作。固定fmax后,可以从关系中找到RFmax:

注意,与上一节(“第7.1节:振荡器”)中考虑的fmax不同,这里fmax与大于最小值的某个载荷PoutB相关。PoutB是这样的变压器峰值电流足够低,不会产生可听噪声。然而,谐振变换器的开关频率也取决于输入电压;因此,在图24a所示电路的输入电压范围相当大的情况下PoutB的价值会有很大的变化。在这种情况下,建议使用布置如图24b所示,其中关于转换器输入电压的信息加上施加在备用引脚上的电压。由于强烈的非线性关系在开关频率和输入电压之间,用经验方法求出开关频率与输入电压之间的关系更为实际需要适当的校正量RA/(RA+RB),以尽量减少PoutB的变化。制造一定要选择总值RA+RB远大于RC,以尽量减少对线路引脚电压(见第7.6节:线路感应功能)。无论使用哪种电路,其操作可以描述如下。当负载下降到值PoutB频率试图超过最大编程值fmax和备用引脚(VSTBY)上的电压低于1.24 V。然后,IC停止,两个栅极驱动输出都很低,因此半桥腿的两个MOSFET都处于断开状态。电压由于对能量传递停止的反馈反应,VSTBY现在增加,并且超过1.29 V,IC重新启动开关。过了一会儿,VSTBY又在对能量爆发作出反应并停止IC。这样,转换器以突发方式工作开关频率几乎恒定的模式。然后进一步降低负荷导致频率降低,甚至可以降到几百赫兹。时机图25的图表说明了这种操作,显示了最重要的信号。从备用引脚到地的小电容器(通常为100 pF),放置得尽可能近给IC尽可能减少开关噪声的拾取,有助于获得清洁的操作。即使在功率因数校正的情况下也能帮助设计者达到节能要求在系统中,PFC预调节器先于DC-DC转换器,L6599A允许这样做PFC预调节器可在突发模式操作期间关闭,因此消除了
该阶段的空载消耗(0.5 1W)。这不存在合规性问题,因为有关低频谐波发射的EMC法规是指额定负载,因此当转换器在轻载或空载下运行时,应考虑限制。为此,L6599A提供引脚9(PFC U STOP):通常是开路集电极输出开路,当IC在突发模式操作期间空闲时,即被断言为低电平。这个信号是外部用于关闭PFC控制器和预调节器,如中所示图26。当L6599A处于UVLO时,引脚保持打开状态,以便PFC控制器启动

软启动
一般来说,软起动的目的是逐步增加变流器功率启动时的能力,以避免过大的涌流。共振变频器输出功率与频率成反比,软启动由从初始高值扫频,直到控制回路接管为止。利用L6599A变频器,只需增加一个R-C系列即可实现软启动从针脚4(RFmin)到接地的电路(见图27,左侧)。最初,电容器CSS完全放电,因此串联电阻器RSS有效与RFmin并行,由此产生的初始频率由RSS和RFmin确定只不过,由于光耦光电晶体管被切断(只要输出电压不是太大远离规定值):

CSS电容器逐渐充电,直到其电压达到参考电压(2 V),因此,通过RSS的电流为零。这通常是通过选择常量RSS·CSS施加5次。在Css上达到2v之前输出电压应已接近规定值,反馈回路已接近接上后,使它由光电耦合器决定光电晶体管的工作频率从那一刻起。在频率扫描阶段,工作频率会随着CSS的指数电荷,也就是说,最初它变化比较快,但是变化的速率变得越来越慢。这抵消了坦克的非线性频率依赖性使变换器功率容量随频率变化很小的电路共振,当频率接近共振频率时变化非常快(参见图27,右)

因此,平均输入电流平稳增加,而不会出现峰值线性扫频,输出电压几乎达到规定值没有过冲。
通常,RSS和CSS是基于以下关系选择的:式5
建议至少在fstart 4次。CSS的建议标准是相当经验性的,是有效的软启动行动和有效的OCP(见下一节)。请参考图27的时序图来查看软启动阶段的有效信号。
电流感应、OCP和OLP
谐振半桥本质上是电压模式控制;因此是电流感测输入仅用作过电流保护(OCP)。与PWM控制的转换器不同,后者的能量流由主开关(或开关),在谐振半桥中,占空比固定,能量流动由开关频率控制。这会影响电流限制的方式实现。而在PWM控制的转换器中,能量流可以简单地通过当感应到的电流超过预设值时,提前终止开关导通阈值(这通常被称为循环限制),在共振半桥开关频率,也就是说,它的振荡器频率必须增加,而这不能与关闭开关一样快:至少需要下一个振荡器周期才能看到频率变化。这意味着,要有一个有效的增加能改变能量流量显著时,频率的变化率必须比频率慢本身。这又意味着逐周期限制是不可行的,因此,输入到电流感应输入端的一次电流信息必须以某种方式平均值。当然,平均时间不能太长,以防止一次电流避免达到过高的数值。在图28中,对几种电流传感方法进行了说明跟随。图28a中的电路比较简单,但是感测电阻Rs上的损耗可能不可忽略,损害效率;图28b的电路更复杂,但是几乎无损,当效率目标非常高时推荐使用。

L6599A配备有电流感应输入(引脚6,ISEN)和过电流管理系统。ISEN引脚内部连接到第一个的输入端比较器,参考0.8 V,第二个比较器的比较器参考1.5 V。如果图28中任一电路向引脚施加的外部电压超过0.8 V,第一个打开开关,就会触发内部放电软启动电容器CSS(见第7.3节:软启动)。这很快增加了振荡器从而限制了能量的传递。放电持续到ISEN引脚下降了50毫伏;平均时间在10/fmin范围内,可确保有效频率上升。在输出短路情况下,此操作将导致恒定峰值一次电流。ISEN引脚上的电压可能超过0.8 V是正常的;但是,如果ISEN引脚上的电压达到1.5V,触发第二个比较器,即L6599A在门驱动输出和PFC U停止引脚低的情况下关闭和锁定,因此关闭整个装置。IC的电源电压必须低于UVLO阈值,然后再次高于启动级别才能重新启动。这样的事件如果软启动电容CSS过大,使其放电速度不够快,可能发生这种情况或在变压器磁化电感饱和或二次绕组短路的情况下整流器。在图28a所示的电路中,一个感测电阻器串联到使用低侧MOSFET,注意谐振电容的特殊连接。在这个通过Rs的电压与流过高压侧MOSFET的电流有关除了谐振所需的时间外,大部分开关周期都是正的低侧MOSFET关闭后的反向电流。假设时间RC滤波器的常数至少是最小开关频率fmin的10倍Rs的近似值可通过经验公式得出:

其中ICrpkx是流经谐振电容器的最大期望峰值电流以及变压器的一次绕组,这与最大负载和最小输入电压。
图28b所示的电路可以用两种不同的方式操作。如果电阻RA in串联到CA很小(不超过100Ω,只是为了限制电流尖峰)其工作原理类似于电容式电流分压器;CA通常选择等于或小于Cr/100,并且是一种低损耗类型,感测电阻RB选择如下:

CB是指RB·CB在10/fmin范围内。如果串联到CA的电阻RA不小(在这种情况下,通常选择10 kΩ),该电路的工作方式类似于谐振电容器Cr上纹波电压的分压器,这又与它通过Cr电抗的电流有关选择等于Cr/100或更低,这次不一定是低损耗类型,而RB(前提是<<RA)根据:
其中CA(XCA)和Cr(XCr)的电抗应按以下频率计算ICrpk=ICrpkx。同样,CB是这样的,RB·CB在10/fmin的范围内。无论使用哪种电路,Rs或RB的计算值都应视为第一个实验验证后需要调整的切割值。在过载或输出短路,但输出电流通过二次绕组和整流器在这种情况下,如果连续不断地进行,可能会危及变流器的安全流动的。为防止在这些情况下发生任何损坏,通常应强制变频器的间歇运行,为了使平均输出电流达到这样的值变压器和整流器的热应力易于处理。使用L6599A,设计者可以在外部编程最大时间TSH变频器允许过载或短路运行。持续时间小于TSH的过载或短路不会导致任何其他动作,因此提供系统对短时间现象有免疫力。如果超过TSH,则过载启动保护(OLP)程序,关闭L6599A,并且持续过载/短路,导致在用户定义的占空比下连续间歇运行。

该功能通过电容器CDelay和并联电路2引脚(延迟)实现电阻器R接地。当ISEN引脚上的电压超过0.8 V时OCP比较器,除了放电CSS,打开一个内部电流发生器从延迟管脚引出150μA的电源,并对CDelay充电。过载/短路时,OCP比较器和内部电流源被反复激活,CDelay被一个基本上取决于电流的时间常数的平均电流充电CSS传感滤波电路及谐振电路的特性;放电考虑到相关的时间常数通常是更久了。
此操作持续到CDelay上的电压达到2V,这定义了时间TSH。TSH与CDelay之间没有简单的关系,因此用实验方法测定CDelay。作为粗略指示,当CDelay=1μF时,TSH在100毫秒的命令。一旦CDelay在2v电压下充电,CSS放电的内部开关将被强制低电压无论OCP比较器输出如何,且150μA电流源为持续接通,直到CDelay上的电压达到3.5 V。该相位持续:

TMP以ms表示,CDelay以μF表示。在此期间,L6599A以一定频率运行接近fstart(见第7.3节:软启动),以最小化谐振电路内的能量。当CDelay上的电压为3.5 V时,L6599A停止开关,PFC U停止引脚拉低了。同时内部发电机也关闭,这样CDelay现在慢慢放电由RDelay。当CDelay上的电压低于0.3 V时,IC重新启动,这需要:
图29的时序图显示了这个操作。注意,如果在TSTOP期间L6599A(Vcc)的电压低于UVLO阈值,IC记录事件并如果V(延迟)仍然存在,则Vcc超过启动阈值后不会立即重新启动高于0.3 V。只要V(延迟)大于0.3 V,PFC U停止引脚也会保持在低水平0.3 V。还应注意,如果过载持续时间小于TSH,则TSH的值如果它们彼此靠近,则下一个过载较低。
闭锁停机
L6599A配备有一个比较器,具有外部非反转输入可在引脚8(DIS)处使用,并在内部参考1.85 V.作为引脚上的电压超过内部阈值,IC立即关闭,其消费降低到一个低值。信息被锁定,有必要让VCC引脚上的电压低于UVLO阈值,以重置闩锁并重新启动IC。此功能可通过以下方式轻松实现闭锁式过热保护用分压器使引脚偏离外部参考电压(如引脚4,RFmin),其中上电阻是一个NTC,物理上靠近像MOSFET这样的加热元件,或者次级二极管或变压器。OVP也可以实现,例如通过检测输出电压和传输通过光耦的过电压条件。
线路感应功能
当转换器的输入电压低于指定的范围,并让它重新启动时,电压回到该范围内。感觉到电压可以是整流和滤波的电源电压,在这种情况下,功能起作用作为断电保护,或者,在具有PFC预调节器前端的系统中,输出PFC级的电压,在这种情况下,该功能起到通电和断电的作用排序。
L65A通过内部欠压关闭比较器,如图30方框图所示,其非反相输入为可在针脚7(线路)处获得。比较器内部参考1.24 V,并禁用如果施加在线路引脚上的电压低于内部参考电压。在这些下面条件:软启动放电,PFC U停止引脚打开,消耗IC减小。当针脚上的电压高于参考。比较器提供了电流滞后,而不是更常见的电压滞后:只要在线路引脚低于参考值,如果电压高于参考值,则断开。这种方法提供了额外的自由度:可以将通过适当选择外部分隔器(见下文)。与电压滞后,相反,固定一个阈值自动修复另一个,取决于比较器的内置迟滞。

当线路欠压激活时,启动发电机继续工作,但没有PWM活动,因此Vcc电压(如果不是由其他电源提供)持续在启动和UVLO阈值之间振荡,如的时序图所示图30。作为附加安全措施(例如,低压侧电阻器开路或缺失,或非功率因数校正系统,如果输入电压异常高当引脚超过7 V时,L6599A关闭。如果其电源电压始终高于UVLO阈值,当电压低于7v时,IC重新启动。当设备运行时,线路引脚是一个高阻抗输入,连接到值电阻,因此它容易拾取噪声,这可能会改变关闭阈值或在ESD测试期间,给出IC意外关闭的原因。可以绕过销用以防止任何小电容器故障。
如果不使用该功能,则针脚必须连接到大于1.24 V的电压,但是低于6 V(7 V阈值的最坏情况值)。
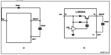
引导段
浮动高压侧部分的电源通过自举电路获得。这种解决方案通常需要一个高压快速恢复二极管(DBOOT,图31a)来给自举电容器CBOOT充电。在L6599A专利集成结构中,替换这个外部二极管。它是通过一个工作在第三象限,与低压侧驱动器(LVG)同步驱动,二极管插入如图31b所示。

二极管可以防止任何电流从VBOOT引脚流回Vcc当泵的内部电容器不完全时,电源会迅速关闭。驱动同步DMO的电压高于电源电压Vcc必要的。该电压通过内部电荷泵获得(图31b)。bootstrap结构在给CBOOT充电时引入电压降(即当低压侧驱动器打开),这会随着工作频率和外部功率MOSFET。它是R(DS)上的下降和向前下降的总和穿过串联二极管。在低频时,这种下降非常小,可以忽略不计,但是,随着工作频率的增加,必须将其考虑在内。事实上,下降降低驱动信号的振幅,并可显著提高外接高边MOSFET及其导电损耗。此问题适用于设计具有高谐振频率的转换器(表示,>150 kHz),因此它们在高频率下也在满载下运行。否则,转换器运行在高频轻载下,电流在半桥的mosfet中流动腿是低的,所以,一般来说,R(DS)上升不是问题。然而,检查一下是明智的不管怎样,下面的等式对于计算引导程序上的下降是很有用的:
其中Qg是外部功率MOSFET的栅极电荷,R(DS)ON是bootstrap dmo(150瓦,典型值)和Tcharge是引导驱动程序的打开时间,它大约等于转换周期减去死区时间TD的一半。例如,使用MOSFET的栅极总电荷为30nc,自举驱动器上的压降约为3v200 kHz的开关频率:
如果引导驱动器的显著下降是一个问题,外部超快二极管可以使用,因此节省了对内部DMO的R(DS)上的删除。
安芯科创是一家国内芯片代理和国外品牌分销的综合服务商,公司提供芯片ic选型、蓝牙WIFI模组、进口芯片替换国产降成本等解决方案,可承接项目开发,以及元器件一站式采购服务,类型有运放芯片、电源芯片、MO芯片、蓝牙芯片、MCU芯片、二极管、三极管、电阻、电容、连接器、电感、继电器、晶振、蓝牙模组、WI模组及各类模组等电子元器件销售。(关于元器件价格请咨询在线客服黄经理:15382911663)
代理分销品牌有:ADI_亚德诺半导体/ALTBRA_阿尔特拉/BARROT_百瑞互联/BORN_伯恩半导体/BROADCHIP_广芯电子/COREBAI_芯佰微/DK_东科半导体/HDSC_华大半导体/holychip_芯圣/HUATECH_华泰/INFINEON_英飞凌/INTEL_英特尔/ISSI/LATTICE_莱迪思/maplesemi_美浦森/MICROCHIP_微芯/MS_瑞盟/NATION_国民技术/NEXPERIA_安世半导体/NXP_恩智浦/Panasonic_松下电器/RENESAS_瑞莎/SAMSUNG_三星/ST_意法半导体/TD_TECHCODE美国泰德半导体/TI_德州仪器/VISHAY_威世/XILINX_赛灵思/芯唐微电子等等
免责声明:部分图文来源网络,文章内容仅供参考,不构成投资建议,若内容有误或涉及侵权可联系删除。
Copyright © 2002-2023 深圳市安芯科创科技有限公司 版权所有 备案号:粤ICP备2023092210号-1