特征
工作电源电压为8至52 V
5.6 A输出峰值电流(2.8 A DC)
RDS(开)0.3典型值。Tj值=25摄氏度
工作频率高达100 KHz
可编程高压侧过电流检测和保护
诊断输出
并联运行
交叉传导保护
热关机
欠压锁定
集成快速自由转动二极管
应用
双极步进电机
双或四直流电机
说明
L6206设备是DMOS双全桥为电机控制应用设计,实现在BCD技术中CMOS双极型DMOS功率晶体管电路在同一芯片上。提供于PowerDIP24(20+2+2)、PowerSO36和SO24(20+2+2)包,L6206设备特点热关机和非耗散高压侧电源过电流检测MOSFET加上诊断输出易于实现过电流保护。


1.安装在多层FR4 PCB上,其底部的散热铜表面为6 cm2(厚度为35μm)。
2.安装在多层FR4 PCB上,其顶部的散热铜表面为6 cm2(厚度为35μm)。
3.安装在多层FR4 PCB上,其顶部的散热铜表面为6 cm2(厚度为35μm),16个通孔和一个底层。
4.安装在多层FR4 PCB上,板上没有任何散热面。
电气特性
表5。电气特性(除非另有规定,否则环境温度=25°C,Vs=48 V)

表5。电气特性(环境温度=25°C,Vs=48 V,除非另有规定)(续)

1.在25°C的限制范围内进行测试,并通过特性验证。
2.见图3:开关特性定义。
3.见图4:过电流检测定时定义。

电路描述
功率级和充电泵
L6206器件集成了两个独立的功率MOS全桥。每个功率MOS具有Rds(ON)=0.3(25°C时的典型值),具有固有的快速续流二极管。十字架通过在开关关闭之间使用一个死区时间(td=1μs,典型值)实现传导保护在一个桥臂上接通两个功率MOS。使用N沟道功率MOS作为桥上晶体管需要栅极驱动电压高于电源电压。获得引导(VBOOT)电源通过一个内部振荡器和几个外部元件来实现电荷泵电路如图5所示。振荡器输出(VCP)是600 kHz(典型)的方波10 V振幅。显示了充电泵电路的建议值/零件号在表6中

逻辑输入
引脚IN1A、IN2A、IN1B、IN2B、ENA和ENB是TTL/CMOS兼容的逻辑输入。这个内部结构如图6所示。开启和关闭阈值的典型值为Vth(开)=1.8 V,Vth(关)=1.3 V。引脚ENA和ENB通常用于实现过电流和热保护将它们分别连接到输出OCDA和OCDB,这两个输出是开漏的输出。如果选择这种连接方式,在驱动这些连接时需要小心别针。图7和图8显示了两种配置。如果由明渠驱动(集电极)结构、上拉电阻REN和电容CEN连接如所示图7。如果驱动器是一个标准的推挽结构,电阻REN和电容CEN的连接如图8所示。电阻REN应选择在该范围内从2.2 k到180 k。REN和CEN的建议值分别为100 K和5.6 nF。有关选择值的更多信息,请参见第5.3节:非耗散过电流检测和保护。


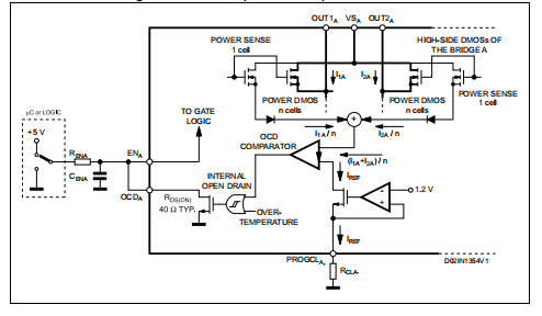
无耗散过电流检测与保护
除PWM电流控制外,还集成了过电流检测电路(OCD)。该电路可用于提供对地短路或对地短路的保护桥的两相以及负载电流的粗略调节。用这个内部过电流检测,通常使用的外部电流检测电阻器及其消除了相关的功耗。图9显示了桥A的过电流检测电路。桥B具有模拟电路。为了实现过电流检测,一种传感元件,它提供一个小而精确的每个高边功率MOS实现了输出电流的一部分。从这以后电流是输出电流的一小部分,几乎没有额外的功率消散。该电流与内部参考电流IREF进行比较。当当OCD比较器发出故障信号时,输出电流达到检测阈值条件。当检测到故障情况时,内部开漏MOS具有下拉打开连接到OCD引脚的4毫安容量。图10显示了OCD操作。该信号可用于调节输出电流,只需将OCD引脚连接至如图9所示。恢复前的休息时间正常操作可通过逻辑输入。因此,可通过电流检测和IREF选择输出阈值,根据以下方程式:
显示输出电流保护阈值与5k.范围内的RCL值至40 k.。恢复正常操作前禁用时间t可以通过逻辑输入的精确阈值的方法。是否受岑、仁的影响值及其大小如图12所示。关闭前的延迟时间t当检测到过电流时,电桥仅取决于CEN值。它震级如图13所示。
CEN还可用于为引脚EN提供抗快速瞬态噪声的抗扰度。因此CEN值应根据最大容许值选择尽可能大的值延迟时间和REN值应根据所需的禁用时间进行选择。电阻器REN应选择在2.2 K到180 K的范围内。推荐REN和CEN的值分别为100 K和5.6 nF,允许获得200μs禁用时间。



热防护
除了过电流检测,L6206设备还集成了热保护防止结温过高时损坏器件。它能感应到模具温度通过集成在模具中的敏感元件实现。当结温达到165°C(典型。滞后值(典型值15°C)。价值)
申请信息
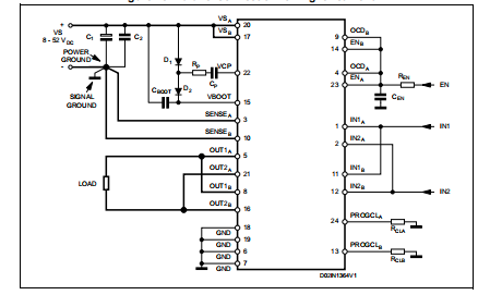
使用L6206设备的典型应用如图14所示。典型部件应用程序的值如表8所示。高品质陶瓷电容器应在电源插脚(VSA和VSB)与附近地面之间放置100至200 nFL6206装置改善了高频滤波对电源的影响,降低了对电源的干扰开关产生的高频瞬态。电容器从ENA/OCDA和ENB/OCDB节点接地设置桥接器A和当检测到过电流时,分别桥接B(见第5.3节:非耗散过电流检测和保护第13页)。两个电流源(SENSEA和传感器B)应连接至电源接地,其迹线长度应尽可能短布局。为了提高抗扰度,未使用的逻辑管脚最好连接到5 V(高逻辑电平)或GND(低逻辑电平)(见第6页表4:引脚说明)。它是建议在PCB上保持电源接地和信号接地分开。


并联运行
L6206器件的输出可以并联,以提高输出电流能力或者在给定的电流水平下降低设备的功耗。必须指出,但是,内部的电线连接从模具到电源或感测管脚组件必须在两个相关的半桥中承载电流。当两半一个全桥(例如OUT1A和OUT2A)并联连接,峰值电流额定值没有增加,因为总电流必须仍然流过一根连接线电源或感应管脚。此外,过电流检测还检测每个桥(A或B)上部装置中的电流,因此连接一个桥的两半并联桥不会增加过电流检测阈值。对于大多数应用,建议的配置是桥A并联的半桥1对于桥B的半桥1,对于半桥2也是如此,如中所示图15。并联的两个设备中的电流将很好地共享,因为同一芯片上的设备的RDS(ON)匹配良好。当在这种配置中连接过电流检测电路时,该电路检测每个电桥(A和B)中的电流将感应到连接在独立并联,阈值最低的检测电路将首先跳闸。和启用并联连接,第一次检测到上部DMO中的过电流装置将使两座桥都转弯。假设两个DMOS设备共享电流同样,产生的过电流检测阈值将是最小阈值的两倍由图15中的电阻RCLA或RCLB设置。建议使用RCLA=RCLB。在此配置中,生成的网桥具有以下特征:
等效装置:全桥
RDS(开)0.15典型值。TJ=25°C时的值
5.6 A最大均方根负载电流
最大OCD阈值11.2 A

也可以将四个半桥并联以获得简单的半桥,如中所示图17。在此配置中,过电流阈值等于最小值的两倍由图17中电阻RCLA或RCLB设置的阈值。建议使用RCLA=RCLB。由此产生的半桥具有以下特征:
等效装置:半桥
RDS(开)0.075。典型值。TJ=25°C时的值
5.6 A最大均方根负载电流
最大OCD阈值11.2 A

输出电流能力与集成电路功耗
图18和图19显示了输出电流之间的近似关系而IC功耗采用PWM电流控制驱动两个负载,针对两个不同的负载驾驶类型:
一次打开一个完整的桥架(图18),一次只有一个负载通电。
两座全桥同时开启(图19),其中两个荷载同时加载通电。
对于给定的输出电流和驱动类型,集成电路可以很容易地消耗功率评估,以确定应使用哪个包以及该包的大小板载铜散热区,以保证安全的工作结温(最高125°C)。



安芯科创是一家国内芯片代理和国外品牌分销的综合服务商,公司提供芯片ic选型、蓝牙WIFI模组、进口芯片替换国产降成本等解决方案,可承接项目开发,以及元器件一站式采购服务,类型有运放芯片、电源芯片、MO芯片、蓝牙芯片、MCU芯片、二极管、三极管、电阻、电容、连接器、电感、继电器、晶振、蓝牙模组、WI模组及各类模组等电子元器件销售。(关于元器件价格请咨询在线客服黄经理:15382911663)
代理分销品牌有:ADI_亚德诺半导体/ALTBRA_阿尔特拉/BARROT_百瑞互联/BORN_伯恩半导体/BROADCHIP_广芯电子/COREBAI_芯佰微/DK_东科半导体/HDSC_华大半导体/holychip_芯圣/HUATECH_华泰/INFINEON_英飞凌/INTEL_英特尔/ISSI/LATTICE_莱迪思/maplesemi_美浦森/MICROCHIP_微芯/MS_瑞盟/NATION_国民技术/NEXPERIA_安世半导体/NXP_恩智浦/Panasonic_松下电器/RENESAS_瑞莎/SAMSUNG_三星/ST_意法半导体/TD_TECHCODE美国泰德半导体/TI_德州仪器/VISHAY_威世/XILINX_赛灵思/芯唐微电子等等
免责声明:部分图文来源网络,文章内容仅供参考,不构成投资建议,若内容有误或涉及侵权可联系删除。
Copyright © 2002-2023 深圳市安芯科创科技有限公司 版权所有 备案号:粤ICP备2023092210号-1