一般说明
LM3524D系列是该行业的改进版标准LM3524。它改进了规格和附加功能,但与现有的3524兼容家庭。新功能减少了对原始版本中经常需要的额外外部电路的需求。LM3524D的5V基准精度为±1%。输出驱动晶体管的电流承载能力提高到200毫安,同时降低VCEsat并增加VCE击穿至60V。共模电压范围误差放大器已提高到5.5伏,以消除需要对于5V参考的电阻分压器。在LM3524D中,电路偏置线已与关闭销。这可防止振荡器脉冲幅度和频率因关机而受到干扰。阿尔索在高频(.300 kHz)下,每产量从最高35%提高到44%。其他3524s的占空比。此外,LM3524D现在可以通过引脚3进行外部同步。此外,还增加了一个闩锁以确保即使在嘈杂的环境中,每个周期也有一个脉冲。这个LM3524D包括双脉冲抑制逻辑,确保当关闭条件被消除时只有在第一个时钟脉冲到了。此功能可防止相同的输出连续两次脉冲,从而降低了核心的可能性推拉设计中的饱和。
特征
可与标准LM3524系列完全互换
±1%精度5V基准,热关机
输出电流为200毫安直流电
60V输出能力
误差放大器的宽共模输入范围
每周期一个脉冲(噪声抑制)
改进了高频下的最大占空比
双脉冲抑制
通过引脚3同步

绝对最大额定值(注5)
电源电压40V
集电极供电电压
(LM2524D)55伏
(LM3524D)40伏
输出电流DC(每个)200 mA
振荡器充电电流(引脚7)5毫安
内部功耗1W
工作结温度
范围(注2)
LM2524D−40˚C至+125˚C
LM3524D 0˚C至+125˚C
最高结温150˚
储存温度范围−65˚C至+150˚C
铅温度(焊接4秒)
M、 N包。260摄氏度
电气特性(注1)

电气特性(续)

电气特性(续)

注1:除非另有说明,否则这些规范适用于TA=TJ=25˚C。黑体数字适用于额定温度范围:LM2524D为−40˚C至85˚CLM3524D为0˚C至70˚C。VIN=20V,fOSC=20kHz。
注2:对于在高温下运行,N封装中的设备必须基于86˚C/W的热阻降低额定值,连接到环境。设备在M封装中,必须在125˚C/W、连接到环境温度下降额。
注3:保证测试限值,并在生产中进行100%测试。
注4:保证设计极限(但不是100%生产测试)超过指示的温度和电源电压范围。这些限制不适用于计算出货质量等级。
注5:绝对最大额定值表示设备可能发生损坏的极限值。操作时,直流和交流电气规格不适用装置超出其额定工作条件。
注6:引脚1、4、7、8、11和14接地;引脚2=2V。所有其他输入和输出开路。
注7:Ct电容器的值可随频率变化。对于高频操作,必须仔细选择此电容器。用的是聚苯乙烯在这个测试中。也可以使用NPO陶瓷或聚丙烯。
注8:OSC振幅测量开路。可用电流限制为1毫安,因此必须小心限制快脉冲的电容性负载。
典型性能特征


功能描述
内部电压调节器
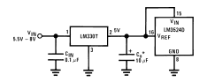
LM3524D有一个5V,50 mA,短路保护电压调节器。此电压调节器提供为设备的所有内部电路供电,并且可以使用作为外部参考。对于小于8V的输入电压,5V输出应为对针脚15(VIN)短路,禁用5V调节器。与这些引脚对输入电压短路必须限制在最大6V。如果使用6V–8V的输入电压,则必须添加预调节器,如图1所示。

稳定所需的最低CO为10μF
振荡器
LM3524D提供了一个稳定的板载振荡器。它的频率由外部电阻器RT和电容CT设置。ART、CT与振荡器频率的关系图如图2所示。振荡器的输出提供触发内部触发器,它将PWM信息定向到输出,以及一个消隐脉冲,用于在过渡以确保不会发生交叉传导。消隐脉冲的宽度或死区时间是受控的根据CT值,如图3所示。推荐的RT值为1.8 kΩ至100 kΩ,CT为0.001μF至0.1μF。如果两个或多个LM3524D必须同步在一起,最简单的方法是互连所有的引脚3端子,tie所有针脚7(一起)连接到一个CT,并保持所有针脚6打开除了一个连接到一个方法的RT除非LM3524D的间隔超过6英寸,否则效果良好。第二种同步方法适用于任何电路布局。一个指定为主机的LM3524D必须将其RTCT设置为正确的时间段。另一个奴隶每个LM3524D都应设置10%以上的RTCT句号。所有针脚3必须相互连接,以便主设备正确重置从设备。振荡器可以与外部时钟同步通过将内部自激振荡器频率设置为比外部时钟和驱动引脚3慢10%时钟上有一个脉冲串(约3V)。脉冲宽度应大于50 ns以确保完全同步

误差放大器
误差放大器是一个差分输入,跨导放大器。它的增益,名义上86分贝,是由任何一个反馈设置的或输出加载。这个输出加载可以用纯电阻式或电阻式和稀土活性元件的组合。放大器增益与输出的关系图负载电阻如图4所示。

功能描述(续)
放大器的输出,或输入到脉冲宽度调制器,可以很容易地被覆盖,因为它的输出阻抗是非常高(ZO。5 MΩ)。因此,直流电压可以适用于引脚9,将覆盖误差放大器和强制输出特定的占空比。一个例子这可能是一个非调节电机速度控制在引脚9上施加可变电压以控制电机速度。输出占空比与针脚9上电压的关系图为如图5所示。占空比按各占空比的百分比计算输出到振荡器周期的时间。并联输出输出使观察到的占空比加倍。

放大器输入的共模输入范围为1.5V–5.5V。车载调节器用于偏置此范围内的输入。
限流
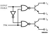
限流放大器的功能是覆盖误差放大器的输出和脉冲宽度的控制。当一个电流在+CL之间施加200 mV的极限感应电压和−CLsense端子。增加感测电压ap 大约5%会导致0%的输出占空比。关心应确保不超过−0.7V至+1.0V输入共模范围。在大多数应用中,电流极限感测电压由通过感测电阻的电流产生。准确度这种测量方法受到感官准确性的限制电阻,通过较小的偏移电流,通常为100μa,从+CL流向−CL。输出级LM3524D的输出是NPN晶体管,能够最大电流为200毫安。这些晶体管是驱动的180˚异相,有未承诺的开放式收集器和发射器,如图6所示。

典型应用(续)
开关调节器基本理论和应用程序:降压开关稳压电路的基本电路是如图12所示,以及一个实用的电路设计使用图15中的LM3524D。

电路的工作原理如下:Q1用作开关开关时间由脉冲宽度模块控制。当Q1打开时,电源从车辆识别号(VIN)提取并提供通过L1到负载;VA大约在VIN处,D1为反向偏压,Co充电。当Q1关闭电感器L1将强制VA负极保持电流流动其中,D1开始导通,负载电流流过通过D1和L1。VAI处的电压由L1平滑,Co滤波器提供干净的直流输出。流动的电流L1等于标称直流负载电流加上一些∆IL,这是由于其上的电压变化引起的。A最好的经验法则是设置∆ILP-P。40%x Io


计算输出滤波电容器Co:图13显示了L1相对于Q1吨的电流,以及tOFF次数(VA在Q1的收集器处)。现在必须流向负载的电流和Co.Co的电流将是IL和Io之间的差异。Ico=IL-Io从图13可以看出,电流将流入从下半吨到上半年tOFF,或一次,吨/2+tOFF/2。这次流动的电流是∆IL/4。结果∆Vc或∆Vo的描述如下:

为了达到最佳调节效果,电感器的电流不能被允许降到零。一些最小负载电流Io,因此电感器电流,如下所示:

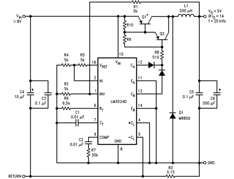
完整的降压开关调节器示意图,使用LM3524D,如图15所示。晶体管Q1和增加了Q2以将输出提高到1ALM3524D的调节器被分成两半误差放大器的非反相输入在其共模范围内。因为每个输出晶体管都有一半期间,实际上是45%,他们已经被平行地允许可能的占空比更长,高达90%。这样可以降低可能的输入电压。输出电压由:
其中,VNI是误差放大器非反相时的电压输入。电阻器R3将电流限制设置为:
图16、17和所示为PC板布局和填充图15的5V,1A调节器示意图。监管机构的性能见表1。

安装在冷却壁散热器V5-1上。
Q1=BD344
Q2=2N5023
L1=>40匝22号线,位于K300502号铁心上。
典型应用(续)
升压开关稳压器
图18显示了升压开关的基本电路调节器。在这个电路中,Q1被用作交替在感应器L1上施加VIN。在这段时间里,tON,Q1在播放能量从车辆识别号(VIN)中提取并存储在L1中;D1则相反偏置和Io是由存储在Co中的电荷提供的Q1打开,tOFF,电压V1将正向上升到该点D1开启。现在提供输出电流通过L1,D1到负载以及Co的任何电荷损失吨时补充。这里也是,就像在降压调节器,通过L1的电流有一个直流分量正一些∆IL。∆IL再次选择约为伊利诺伊州。图19显示了与Q1相关的电感器电流开关时间。

典型应用(续)
这个方程表明输入电流或电感器电流为比输出电流大一倍(1+tON/tOFF)。因为这个因素和Vo和VIN,IIN(DC)也可以表示为:

目前假设η=100%,其中实际效率或ηMAX由于饱和电压Q1和正向导通电压D1。内耗由于这些电压是流动的平均电流,或IIN,通过VSAT或VD1。对于VSAT=VD1=1V,此功率损耗变为IIN(直流)(1V)。ηMAX为:

该方程仅假设直流损耗,但ηMAX为由于Q1和D1。
典型应用(续)
在计算输出电容器Co时,可以看出Co吨期间供应Io。在此期间Co上的电压变化时间将为∆Vc=∆Vo或调节器。Co的计算为:

式中:L1为亨利,f为开关频率,单位为赫兹应用上述理论,完成升压开关调节器如图20所示。由于VIN为5V,VREF为零致VIN。输入电压除以2以抵消误差放大器的逆变输入。输出电压为:
网络D1、C1形成慢启动电路。这使得误差放大器的输出保持在最初的低水平将占空比降至最低。没有慢启动电路电感器在接通时可能饱和,因为它必须提供高峰值电流给输出电容充电从0V开始。还应注意,该电路没有供应拒绝。通过在非反相输入端向误差放大器添加参考电压,见图21,输入端电压变化被拒绝。LM3524D还可用于无电感器开关监管者。图22所示为极性逆变器,如果连接到图20,则可提供−15V非调节输出。

安芯科创是一家国内芯片代理和国外品牌分销的综合服务商,公司提供芯片ic选型、蓝牙WIFI模组、进口芯片替换国产降成本等解决方案,可承接项目开发,以及元器件一站式采购服务,类型有运放芯片、电源芯片、MO芯片、蓝牙芯片、MCU芯片、二极管、三极管、电阻、电容、连接器、电感、继电器、晶振、蓝牙模组、WI模组及各类模组等电子元器件销售。(关于元器件价格请咨询在线客服黄经理:15382911663)
代理分销品牌有:ADI_亚德诺半导体/ALTBRA_阿尔特拉/BARROT_百瑞互联/BORN_伯恩半导体/BROADCHIP_广芯电子/COREBAI_芯佰微/DK_东科半导体/HDSC_华大半导体/holychip_芯圣/HUATECH_华泰/INFINEON_英飞凌/INTEL_英特尔/ISSI/LATTICE_莱迪思/maplesemi_美浦森/MICROCHIP_微芯/MS_瑞盟/NATION_国民技术/NEXPERIA_安世半导体/NXP_恩智浦/Panasonic_松下电器/RENESAS_瑞莎/SAMSUNG_三星/ST_意法半导体/TD_TECHCODE美国泰德半导体/TI_德州仪器/VISHAY_威世/XILINX_赛灵思/芯唐微电子等等
免责声明:部分图文来源网络,文章内容仅供参考,不构成投资建议,若内容有误或涉及侵权可联系删除。
Copyright © 2002-2023 深圳市安芯科创科技有限公司 版权所有 备案号:粤ICP备2023092210号-1