特征
大功率5V至1.xV-3.xV开关控制器:可超过10A输出
最大占空比>90%,允许3.3V至2.xV
使用5V低功率电源进行转换
所有N通道外部MOSFET
定频运行小L
出色的输出调节:超过线路±1%,负载
以及温度变化
效率高:95%以上
无需低值感应电阻器
输出可驱动高达
10000pF栅电容
静态电流:350μA典型值,停机时为1μA
快速瞬态响应
可调或固定3.3V输出
有8线SO和16线GN
所以包装
奔腾电源
II和AMD-K6®
微处理器
大功率5V至3.xV调节器
双电压逻辑板的本地法规
低压、大电流电池调节
说明
LTC®1430A是一种大功率、高效率的开关电源针对5V至1.xV-3.xV应用优化的调节器控制器。它包括一个精确的内部引用和一个可提供±1%过温、负载电流和线电压输出调节的内部反馈系统轮班。LTC1430A采用带两个N通道输出设备的同步开关结构,消除了需要一个高功率,高成本的P通道设备。另外,它可以感应漏极源的输出电流上部N沟道场效应晶体管的电阻,提供无外部低值感测的可调电流限制电阻器。LTC1430A包括一个固定频率的PWM振荡器在几乎所有操作条件下,输出纹波低。200kHz自由运行时钟频率可以是从100kHz外部调整至500kHz以上。这个LTC1430A的最大占空比通常为93.5%,而LTC1430的最大占空比为88%。这允许3.3V至2.xV使用5V低功率电源进行转换。LTC1430A具有低350μA静态电流,允许更大在从1A至大于50A输出电流。关机模式将LTC1430A电源电流降至1μA。
A UG WA WU B绝对值
电源电压
VCC 9伏
PVCC1,2 13伏
输入电压
招标 –0.3伏至18伏
所有其他输入 –0.3V至(VCC+0.3V)
结温 150摄氏度
工作温度范围
LTC1430AC 0°C至70°C
LTC1430AI –40°C至85°C
储存温度范围 –65°C至150°C
铅温度(焊接,10秒)300摄氏度
电气特性
VCC=5V,TA=25°C(注2),除非另有说明

电气特性
VCC=5V,TA=25°C(注2),除非另有说明

表示适用于整个操作的规范温度范围。
注1:绝对最大额定值是指超过寿命的值设备可能受损。
注2:所有进入器件引脚的电流都是正的;所有从器件输出的电流都是正的引脚为负。除非另有规定,否则所有电压均参考接地明确规定。
注3:正常运行时的供电电流以电流为主需要对外部FET门进行充放电。这将随LTC1430A工作频率、工作电压和外部使用FET。
注4:ILIM放大器可以吸收电流,但不能提供电流源。低于正常(不受电流限制)操作,ILIM输出电流将为零。
注5:FB引脚的开环直流增益和跨导(SENSE+和SENSE–floating)到COMP引脚将是AV和gmV分别地
典型性能特征

G1(引脚1/引脚1):驱动器输出1。将此针脚连接到上部N沟道MOSFET的栅极,Q1。这个输出将从PVCC1转到PGND。当G2时,它总是低的很高。
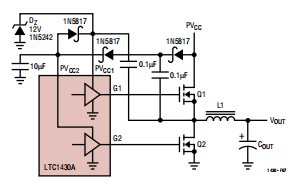
PVCC1(引脚2/引脚2):驱动器1的电源VCC。这是G1电源输入。G1将从PGND摆动到PVCC1。PVCC1必须连接到至少PVCC+VGS(开)(Q1)。这个电位可以用一个外部电源或一个简单的电荷泵连接到上部MOSFET和下部MOSFET;有关详细信息,请参阅应用信息。
PGND(引脚3/引脚3):电源接地。两个司机都返回这个别针。它应该连接到低阻抗接地靠近Q2的源头。8-引线部件有PGND和GND在引脚3处连接在一起。
GND(针脚4/针脚3):信号接地。所有低功耗内部电路返回到该引脚。尽量减少调节误差由于接地电流,GND应连接至正对LTC1430A的PGND。8引线部件有PGND和GND在引脚3内部连接在一起。
SENSE–、FB、SENSE+(针脚5、6、7/针脚4):这三个引脚连接到内部电阻分压器和内部反馈节点。使用内部分隔符设置输出电压为3.3V,将SENSE+连接到正极输出电容器的端子和感应接地。食品饮料在使用内部分隔线。使用外部电阻分压器设置输出电压、浮子感应+和感应-并将外部电阻分压器连接到FB。
SHDN(引脚8/引脚5):关闭。TTL兼容低SHDN的电平超过50μs时,LTC1430A将关机模式。在关机状态下,G1和G2都会变低内部电路被禁用,静态电流在SHDN时,最大降至10μA。TTL兼容高电平允许部件正常工作。
SS(引脚9/NA):软启动。SS引脚允许外部连接电容器以实现软启动功能。从SS到地的外部电容器控制启动时间和补偿电流限制回路,允许LTC1430A进入和退出电流限制干净利落。有关详细信息,请参阅应用程序信息。
补偿(引脚10/引脚6):外部补偿。公司引脚直接连接到误差放大器的输出端以及PWM的输入。这里使用了一个RC网络补偿反馈回路以提供最佳瞬态响应的节点。有关的,请参阅应用程序信息薪酬详情。
FREQSET(引脚11/NA):频率设置。这个别针用来设置内部振荡器的自由运行频率。随着引脚浮动,振荡器运行在大约200kHz。从FREQSET到地线的电阻将加速振荡器;VCC的电阻会使它减速。有关电阻器选择的详细信息,请参阅应用信息。
IMAX(插脚12/NA):设置电流限制。IMAX设置内部电流限制比较器的阈值。如果IFB下降当G1打开时,低于IMAX,LTC1430A将进入电流限制。IMAX有12μa下拉至GND。它可以调整与PVCC的外部电阻或外部电压来源。
IFB(引脚13/NA):电流限制感应。连接到Q1源和Q2漏极的交换节点通过1k电阻。需要1k电阻器来防止破坏性IFB引起的电压瞬变。这个别针可以接地电压高达18V,无损坏。
VCC(引脚14/引脚7):电源。所有低功耗内部电路从这个插脚中提取电源。连接到一个干净的主电源与主电源分开Q1排水管。该引脚需要4.7μF或更高的旁路电容器。8引线部件将VCC和PVCC2连接在一起至少需要10μF旁路到GND。
PVCC2(引脚15/引脚7):驱动器2的电源VCC。这是G2的电源输入。G2将从GND转到PVCC2。PVCC2通常与主电源相连供应。8引线部件将VCC和PVCC2连接在一起引脚7和要求至少10μF旁路到GND。
G2(引脚16/引脚8):驱动器输出2。将此针脚连接到下N沟道MOSFET栅,Q2。这个输出将从PVCC2转到PGND。当G1时,它总是很低很高。



应用程序信息
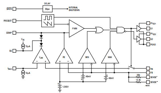
概述:LTC1430A是一种电压反馈PWM开关调节器控制器(见方框图)设计用于在大功率、低电压降压(buck)变换器中。它包括一个板载PWM发生器,一个精确的参考值调整到±0.5%,两个大功率MOSFET栅极驱动器和所有必要的反馈和控制电路形成一个完整的开关稳压电路。脉宽调制环路名义上以200kHz运行。LTC1430A的16引线版本包括一个电流使用上部外部电源的限位感测电路MOSFET作为电流传感元件,消除了需要一个外部感应电阻。16导程版本还包括内部软启动只需要一个外部电容器操作。此外,16个引线部件具有可调振荡器,可在50kHz至500kHz,可增加外部组件的灵活性选择。8导联版本不包括电流限制,内部软启动或频率可调。
操作理论
主反馈回路
LTC1430A感应电路的输出电压带有SENSE+和SENSE-引脚的输出电容器并将此电压反馈给内部跨导放大器FB。FB将电阻输出电压与内部1.265V参考电压进行比较,然后输出发送到PWM比较器的错误信号。然后将其与产生的固定频率锯齿波相比较由内部振荡器产生脉冲宽度调制信号。此PWM信号反馈至外部MOSFET通过G1和G2,闭合环路。循环补偿是通过外部补偿实现的网络补偿,FB跨导放大器的输出节点。
最小、最大反馈回路反馈回路中的两个附加比较器提供在FB放大器可能响应不够快。MIN比较反馈信号至电压低于40毫伏(3%)内部参考。此时,最小比较器超驰FB放大器并强制环路满负荷周期,由内部振荡器设置为约93.5%。类似地,MAX比较器监控输出电压高于内部参考值3%,并强制输出跳闸时占空比为0%。这两个比较器通过快速输出防止极端的输出扰动瞬态,同时允许主反馈回路最佳稳定性补偿
限流回路
16引线LTC1430A设备还包括另一个反馈回路,用于控制电流限制下的操作。电流限位回路在8线装置中被禁用。ILIM放大器监测外部MOSFET Q1上的电压降当G1为高。它将此电压与IMAX引脚上的电压进行比较。当峰值电流上升时,由于RDS(开)增加。当IFB低于IMAX时,表示Q1的漏电流超过了最大值,ILIM开始从外部软启动中抽出电流电容器,降低占空比并控制输出当前级别。同时,ILIM比较器生成一个信号来禁用最小比较器防止与限流电路冲突。如果内部反馈节点电压降到0.8伏以下,指示严重的输出过载,电路将强制内部振荡器减慢的因素100如果需要,电流限制回路的开启时间可以通过调整软启动的大小来控制电容器,允许LTC1430A承受短路无限制过流条件。利用Q1的RDS(ON)测量输出电流,限流电路消除了否则将被要求,并将外部大电流路径中的组件。因为功率MOSFET RDS(ON)控制不严,变化很大在温度条件下,LTC1430A的电流限制并不精确;它是为了防止损坏故障状态下的电源电路。实际的限流电路开始生效时的电流水平根据功率的不同,可能会有所不同使用了MOSFETs。详见软启动和电流限制限流操作详情。
应用程序信息
MOSFET栅极驱动
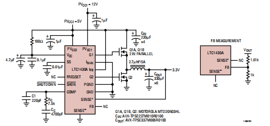
为顶部N沟道MOSFET Q1提供栅极驱动来自PVCC1。该电源必须高于PVCC(主电源输入),通过至少一个功率MOSFETVGS(ON)有效运行。内部电平变换器允许PVCC1在高于VCC和PVCC的电压下运行,最高13V。可以提供更高的电压或者可以使用简单的电荷泵如图5所示。当使用单独的PVCC1电源,PVCC输入可能会显示如果在通电期间出现PVCC1,则涌流。这个93.5%最大占空比确保充油泵将始终为Q1提供足够的门驱动器。门驱动器底部MOSFET Q2通过PVCC2提供16线设备或8线设备的VCC/PVCC2。PVCC2型通常可以直接从16导联的PVCC驱动也可以连接电荷泵或零件如果需要,提供备用电源。3.3V输入应用在PVCC处使用3.3V,在VCC和PVCC1处使用5V。见3.3V输入提供操作以了解更多详细信息。8导联部分需要从PVCC到VCC的RC过滤器,以确保正确操作;参见输入电源注意事项。


同步运行
LTC1430A采用同步开关结构,MOSFET Q2代替a中的二极管经典降压电路(图6)。这样可以提高效率通过降低电压降从Q2到VON的耗散=(I)(RDSON(Q2)),通常远低于传统电路中二极管的VF。这超过了所需的额外闸门驱动通过第二个MOSFET,使LTC1430A效率在90%左右,适用于各种负载电流。
同步架构的另一个特点是与二极管不同,Q2可以在任一方向传导电流。这使得典型LTC1430A电路的输出衰减在保持监管的前提下,对其进行流动和采购。在输出端吸收电流的能力允许LTC1430A用于反应或其他非常规可能向调节器提供电流的负载以及从中吸取电流。一个例子是高电流逻辑终端电源,如中所示的GTL终端器典型应用部分。
外部组件选择
功率金氧半电晶体
most需要两个N沟道功率MOSFETLTC1430A电路。应根据阈值和阻力考虑进行选择;热耗散通常是第二个关注的高效率设计。所需的MOSFET阈值应为根据可用电源电压确定和/或门驱动电荷泵的复杂性
在5V输入设计中,辅助12V电源可为标准MOSFET PVCC1和PVCC2供电在VGS=5V或6V时指定RDS(开),可与效果不错。从这个电源引出的电流是不同的在使用MOSFET和LTC1430A的情况下频率,但一般小于50mA。LTC1430A设计使用倍频电荷泵为Q1生成栅极驱动,并从PVCC电压运行低于7V不能提供足够的栅极驱动电压增强标准功率mosfet。从5V运行时,a倍频电路可以与标准mosfet一起工作,但是MOSFET-RON可能相当高,增加了FETs与成本效率。逻辑电平FET是5V PVCC系统的更好选择;它们可以完全增强型电荷泵,将在效率最高。从PVCC运行的倍增器设计接近4V的电压将开始出现效率问题即使使用逻辑级fet,也应该建立这样的设计使用三倍充电泵(见图7)或更新的,超低阈值mosfet。注意加倍电荷泵设计从7V以上运行,全三倍电荷泵设计应包括齐纳钳位二极管PVCC1处的DZ,以防止瞬态超过该引脚的绝对最大额定值。

一旦选择了阈值电压,RON应该根据输入和输出电压选择,允许功耗和最大所需输出电流。在一个典型的LTC1430A降压转换器电路中连续模式下,平均电感器电流等于输出负载电流。电流总是在流动通过Q1或Q2,功耗分开根据占空比:

给定传导损耗所需的RON现在可以为通过重新排列关系P=I2R计算:

PMAX应主要根据要求计算效率。一种典型的5V高效电路输入,10A输出时的3.3V电压要求不超过3%每个MOSFET在满载时的效率损失。假设在目前的水平上,大约90%的效率PMAX值(3.3V)(10A/0.9)(0.03)=1.1W/FET和所需RON:

注意,Q2所需的RON大约是在本例中为Q1。此应用程序可能指定单个0.03Ω器件为Q2和并联两个以上相同形成Q1的装置。还需要注意的是数值表明MOSFET很大,耗散数
一个非常实用的程序
每台设备只有1.1W或更小-大到220包高效应用中不一定需要散热器。硅酮Si4410DY(在SO-8中)和摩托罗拉MTD20N03HL(在DPAK)是两个小,表面安装RON值为0.03Ω或更低的5V设备门驱动器;在LTC1430A和up电路中都能很好地工作至10A输出电流。较高的PMAX值通常降低MOSFET成本和电路效率,提高MOSFET散热片要求。
电感器
电感通常是LTC1430A中最大的元件设计和选择要慎重。电感器值和应根据输出转换率要求和预期峰值电流选择类型。电感器值主要由所需的电流转换率控制。这个设置感应器电流的最大上升率根据其值,输入输出电压差和LTC1430A的最大占空比。在典型的5V至3.3V应用,最大上升时间为:
式中,L是以μH为单位的电感器值。2μH电感器将在此应用中,上升时间为0.76A/μs,导致对5A负载电流阶跃响应延迟6.5μs。期间这个6.5μs,电感器电流和输出电流必须由输出电容器补偿,导致输出电流暂时下降。最小化这种影响下,电感器值通常应在1μH对于最典型的5V至2.xV-3.xV LTC1430A,范围为5μH电路。输入和输出电压以及预期负载的不同组合可能需要不同的值。一旦已知所需值,电感器铁芯类型可根据峰值电流和效率进行选择要求。电感器中的峰值电流等于最大输出负载电流加上电感峰值纹波电流的一半。纹波电流由电感器值、输入和输出电压以及工作频率。如果效率高约等于1,纹波电流约等于:

电感器铁芯必须足以承受该峰值电流不饱和,铜电阻绕组应尽可能低,以尽量减少电阻功率损耗。注意电流可能会上升到电路中低于或低于电流限制的最大电平无限电路中的故障情况;电感器应尺寸应能承受额外的电流。
输入和输出电容器
典型的LTC1430A设计对输入和输出电容。正常稳定状态下负载运行,如LTC1430A的降压转换器来自输入电源的方波电流开关频率,峰值等于输出电流最小值接近零。大部分该电流必须来自输入旁路电容器,因为很少有原材料可以提供当前的转换率直接喂这种东西。产生的均方根电流在输入电容器会把它加热,造成过早极端情况下的电容器故障。最大均方根电流当PWM占空比为50%时发生,产生均方根电流等于2。低ESR输入电容器必须使用足够的纹波电流额定值来确保运行可靠。请注意,电容器制造商纹波电流额定值通常仅基于2000小时(3个月)寿命;输入电容器进一步降额超出制造商规格的纹波电流建议延长电路的使用寿命。
buck变换器中的输出电容器看得更少稳态条件下纹波电流大于输入电容器。峰间电流等于电感器,通常占总负载电流的一小部分。输出电容器占空比不考虑功耗但低血沉。在输出负载瞬态期间输出电容器必须提供所有附加负载负载所需的电流,直到LTC1430A可以将感应器电流调整到新值。中的ESR输出电容导致输出电压阶跃等于ESR值乘以负载变化电流。带0.05ΩESR输出电容器的5A负载阶跃将导致250毫伏输出电压偏移;这是7.6%3.3V电源的输出电压偏移!因为输出电容ESR与输出负载瞬态响应,输出电容为通常选择ESR,而不是电容值;a具有适当ESR的电容器通常具有更大的控制稳态所需的电容值输出纹波。
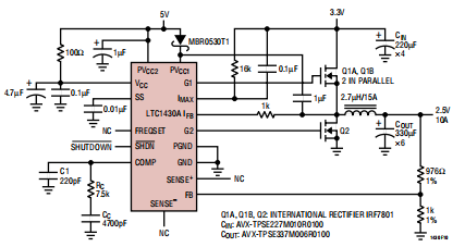
额定开关电源用电解电容器具有指定纹波电流额定值和ESR can的电源适用于LTC1430A应用。OS-CON公司三洋的电解电容器性能优异,具有极高的性能/尺寸比电解电容器。表面贴装应用程序可以使用电解或干钽电容器。钽电容器必须经过浪涌测试并指定用于开关电源;低成本通用钽合金已知寿命很短,然后爆炸开关电源应用中的死亡。AVX TPS系列表面贴装器件是常见的钽电容器,在LTC1430A应用中工作良好。普通的降低ESR和提高纹波电流能力的方法是并联几个电容器。典型的LTC1430A应用可能需要一个5A纹波的输入电容器电流容量和2%的输出位移,10A输出负载步进,需要0.007Ω输出电容ESR。三洋OS-CON零件号10SA220M(220μF/10V)电容器在85°C时具有2.3A的允许纹波电流和0.035ΩESR;三个并联在输入端,六个并联在输入端输出将满足上述要求
输入电源注意事项/充电泵
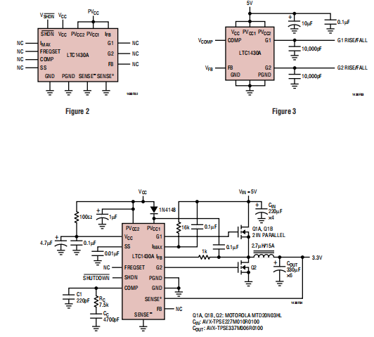
16引线LTC1430A需要四个电源电压操作:主电源输入的PVCC,PVCC1和PVCC2清洁和低纹波驱动的MOSFET CLTC1430A内部电路(图8)。在许多应用中,PVCC和PVCC2可以连接在一起并从普通大功率电源电压足够高,可以完全增强外部的栅极MOSFET Q2。这可以是5V系统电源,如果逻辑电平MOSFET用于Q2。VCC通常可以过滤由同一个高功率电源供电的静态电流(通常为350μA)允许使用滤波电阻相对较大,相应较小滤波电容器。100Ω和4.7μF通常为VCC提供ad 等效滤波。LTC1430A的8引线版本有PVCC2和VCC在包装内绑在一起的别针(图9)。这个别针,作为VCC/PVCC2,具有与16引线部件相同的低纹波要求,但也必须能够向Q2提供栅极驱动电流。这是可以得到的

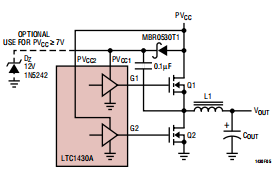
使用来自PVCC引脚的较大RC滤波器;22Ω和10μF在这里工作得很好。10μF电容器必须非常接近部件(最好在装置的正下方)或输出监管可能会受到影响。对于LTC1430A的两个版本,PVCC1必须更高比PVCC至少由一个外部MOSFET VGS(ON)完全增强Q1的门。更高的电压可以提供单独的电源(通常为12V),其应该在PVCC之后加电,或者可以用简单电荷泵(图5)。充油泵包括从PVCC到PVCC1和0.1μF的肖特基二极管从PVCC1到开关节点的电容器问题2。该电路为PVCC1提供2PVCC–VF,而Q1为ON和PVCC–VF,而Q1为OFF,其中VF为ON肖特基二极管的电压。Q2排水口鸣响可能导致PVCC1处的瞬态高于2PVCC;如果PVCC高于7V,12V齐纳二极管应包括在PVCC1至PGND,以防止瞬态损坏PVCC2或Q1门电路。更复杂的电荷泵可以用LTC1430A的16个领先版本提供额外与标准阈值MOSFET一起使用的电压低PVCC电压。三倍电荷泵(图7)可以提供2PVCC和3PVCC电压。它们可以分别连接到PVCC2和PVCC1上,允许标准阈值MOSFET在PVCC或5V时与5V一起使用与3.3V at一起使用的逻辑电平阈值MOSFETPVCC公司。VCC可以从与PVCC2相同的电位驱动,允许整个系统在一个3.3V电压下运行供应。三倍电荷泵需要使用肖特基二极管,最大限度地减小二极管的正向压降启动。三倍电荷泵电路将倾向于纠正Q2排水口的任何响声,并能提供良好的PVCC1处超过3PVCC;所有三倍频(或更高倍增系数)电路应包括12V齐纳钳位二极管DZ防止PVCC1过电压
3.3V输入电源操作
LTC1430A可与输入电源电压一起使用低于5V,只要有5V低功率电源为LTC1430A自身供电,并为外部MOSFET。典型的3.3V至2.5V应用如图10所示。该电路在2.5V输出,并从3.3V电源获取此电源。5V电源通常需要为为外部MOSFET提供栅极驱动,并保持LTC1430A控制电路通电。适用于没有5V电源可用,请参阅LTC1649数据。补偿和瞬态响应LTC1430A电压反馈回路在COMP pin;这是内部gm的输出节点误差放大器。回路通常可以补偿

一个非常实用的程序
通过一个从COMP到GND的RC网络从COMP到GND的附加小C(图11)。循环稳定性受电感和输出电容的影响价值观和其他因素。最佳回路响应通过使用网络分析仪找到环路得到极点和零;几乎同样有效而且容易得多根据经验调整RC值,直到暂时恢复输出加载步骤看起来正确。表1显示5V至3.3V的推荐补偿元件基于电感和输出电容的应用价值观。使用多重平行330μF AVX TPS系列表面贴装钽计算这些值电容器作为输出电容器

输出瞬态响应由三个主要因素决定:即电感器和输出电容器的时间常数输出电容的ESR和环路补偿组件。前两个因素通常有很多对总体瞬态恢复时间的影响比第三,除非回路补偿太差,否则更多可以通过优化感应器和输出电容器比通过摆弄回路补偿元件。一般来说,较小的电感值将以牺牲纹波为代价改善瞬态响应

以及电感器铁芯饱和额定值。最小化输出电容ESR也有助于优化输出瞬态回应。有关更多信息,请参见输入和输出电容器信息。
软启动及限流
LTC1430A的16导联版本包括软启动SS引脚处的电路;该电路用于初始启动和限流操作。软启动和限流电路在8线版本中被禁用。不锈钢需要一个外部电容器接地由所需的软启动时间决定。内线包括12μA电流源,用于为外部充电电容器。软启动功能通过夹紧最大补偿引脚可以摆动到的电压,从而控制占空比(图12)。LTC1430A将开始当SS引脚上升至约2V时,以低占空比运行低于VCC。随着SS持续上升,占空比将增加,直到误差放大器接管并开始调节输出。当SS达到VCC以下1V时

安芯科创是一家国内芯片代理和国外品牌分销的综合服务商,公司提供芯片ic选型、蓝牙WIFI模组、进口芯片替换国产降成本等解决方案,可承接项目开发,以及元器件一站式采购服务,类型有运放芯片、电源芯片、MO芯片、蓝牙芯片、MCU芯片、二极管、三极管、电阻、电容、连接器、电感、继电器、晶振、蓝牙模组、WI模组及各类模组等电子元器件销售。(关于元器件价格请咨询在线客服黄经理:15382911663)
代理分销品牌有:ADI_亚德诺半导体/ALTBRA_阿尔特拉/BARROT_百瑞互联/BORN_伯恩半导体/BROADCHIP_广芯电子/COREBAI_芯佰微/DK_东科半导体/HDSC_华大半导体/holychip_芯圣/HUATECH_华泰/INFINEON_英飞凌/INTEL_英特尔/ISSI/LATTICE_莱迪思/maplesemi_美浦森/MICROCHIP_微芯/MS_瑞盟/NATION_国民技术/NEXPERIA_安世半导体/NXP_恩智浦/Panasonic_松下电器/RENESAS_瑞莎/SAMSUNG_三星/ST_意法半导体/TD_TECHCODE美国泰德半导体/TI_德州仪器/VISHAY_威世/XILINX_赛灵思/芯唐微电子等等
免责声明:部分图文来源网络,文章内容仅供参考,不构成投资建议,若内容有误或涉及侵权可联系删除。
Copyright © 2002-2023 深圳市安芯科创科技有限公司 版权所有 备案号:粤ICP备2023092210号-1