说明
LM2576系列稳压器是单片集成电路的理想选择适用于降压开关稳压器的简易设计(降压转换器)。该系列的所有电路都能驱动3.0安的负载具有优良的线路和负荷调节功能。这些设备有固定的输出电压为3.3V、5.0V、12V、15V,输出电压可调。这些调节器的设计目的是尽量减少外部组件简化了电源设计。标准系列为使用LM2576而优化的电感器由几种不同的感应器制造商。由于LM2576转换器是开关电源,其效率与流行的三端线性相比明显更高调节器,尤其是输入电压更高的调节器。在很多情况下散热量很低,不需要散热片,或者可以减小散热片的尺寸戏剧性地。与LM2576配合使用的标准系列电感器是可从几个不同的制造商。此功能大大简化了开关电源的设计。LM2576的特性包括保证±4%的输出公差规定输入电压和输出负载条件下的电压,以及±10%在振荡器频率上(±2%超过0°C至125°C)。外部关闭是包括,具有80μA(典型)待机电流。输出开关包括循环电流限制,以及完全热关机故障条件下的保护。
特征
3.3 V、5.0 V、12 V、15 V和可调输出版本
可调版本输出电压范围,最大1.23至37 V±4%
过线和负载条件
保证3.0 A输出电流
宽输入电压范围
只需要4个外部组件
52 kHz固定频率内部振荡器
TTL关机功能,低功耗待机模式
高效率
使用现成的标准电感器
热关机和限流保护
应用
简单高效降压调节器
线性调节器的高效预调节器
卡上开关调节器
正-负转换器(降压-升压)
负升压转换器
电池充电器电源

绝对最大额定值(绝对最大额定值表示超出极限值可能会损坏设备。)

注:可根据要求提供ESD数据
工作额定值(工作额定值表示设备所处的条件旨在发挥作用,但不保证具体的性能限制。保证规格和试验条件,见电气特性。)

系统参数([注1]测试电路图15)
电气特性(除非另有规定,3.3 V、5.0 V和可调版本的Vin=12 V,对于12 V版本,对于15 V版本,Vin=30 V。ILoad=500毫安。对于典型值TJ=25°C,对于最小值/最大值,TJ为工作值适用的结温范围[注2],除非另有说明。)

注:1.外部元件如捕捉二极管、电感器、输入和输出电容器会影响开关调节器系统的性能。当如图15所示使用LM2576测试电路,系统性能如系统参数部分所示。
2LM2576的测试接头温度范围:Tlow=–40°C Thigh=+125°C
设备参数
电气特性(除非另有规定,3.3 V、5.0 V和可调版本的Vin=12 V,对于12 V版本,对于15 V版本,Vin=30 V。ILoad=500毫安。对于典型值TJ=25°C,对于最小值/最大值,TJ为工作值适用的结温范围[注2],除非另有说明。)

注:3.如果输出短路或过载导致调节输出电压从标称输出电压下降约40%。这种自我保护功能通过降低最小占空比从5%降至约2%。
4.输出(引脚2)源电流。没有二极管,电感器或电容器连接到输出引脚。
5.反馈(引脚4)从输出端移除并连接至0 V。
6.反馈(针脚4)从输出端移除,并连接至+12 V(可调)、3.3 V和5.0 V版本,以及+25 V(对于12 V和15 V版本)版本,以强制输出晶体管“关闭”。7Vin=40伏
典型性能特性(图15电路)



电压=15 V
A: 输出引脚电压,10 V/DIV
B: 电感器电流,2.0 A/DIV
C: 电感电流,2.0 A/DIV,交流耦合
D: 输出纹波电压,50mV/dDIV,交流耦合
水平时基:5μs/DIV

在任何开关调节器中,印刷电路板是非常重要的。快速开关电流与线路电感、杂散电容和印刷电路板的寄生电感痕迹可以产生电压瞬变电磁干扰(EMI)和操作。如图15所示,将电感和接地回路,导线的长度用粗线表示的应尽量短。为获得最佳效果,单点接地(如图所示)或应采用地平面结构。另一方面,PCB区域连接到引脚2(内部开关发射器)的为了尽量减少对灵敏度的耦合电路。电路的另一个敏感部分是反馈。它是重要的是要保持敏感反馈线路短路。到确保这一点,将编程电阻器实际定位在附近当使用可调版本的LM2576调节器。
Buck变换器基础
LM2576是一个“降压”或降压转换器最基本的正向模式转换器。基本的示意图见图16。这种调节器拓扑的操作有两个不同的时间段。第一个发生在串联开关接通时,输入电压连接到电感器的输入端。电感器的输出是输出电压整流器(或捕捉二极管)是反向偏压。在此期间,因为有一个恒压电源电感器电流开始线性上升向上,如下式所示:
在这个“开启”期间,能量储存在核心磁通量形式的材料。感应器是否正确在设计上,有足够的能量储存“关闭”期间的负载要求。

下一个时段是电源开关的“关闭”时段。当电源开关关闭时电感器反转其极性并固定在一个二极管上接地二极管电压下降。电流现在流过捕捉二极管,从而保持负载电流回路。这将从感应器。在此期间,电感器电流为:
当电源开关再次接通时,此周期结束打开了。变频器的调节通过以下方式完成改变电源开关的占空比。有可能描述占空比如下:
式中,T是切换周期。
对于具有理想元件的buck变换器,其占空比
图17显示了buck转换器的理想波形捕捉二极管电压和电感电流。

输入电容(Cin)
输入电容器应具有低ESR开关模式转换器的稳定运行ESR(等效串联电阻)铝或固体输入引脚之间需要钽旁路电容器以及接地引脚,以防止大电压瞬变出现在输入端。它必须位于调节器附近使用短导线。在大多数电解电容器中电容值减小,ESR增大低温。在温度下可靠工作低于-25°C时,输入电容器的较大值可能是需要。也与陶瓷或固体钽平行电容器将提高调节器在冷态下的稳定性温度。
Cin的均方根额定电流
输入电容器的重要参数是有效值电流额定值。电容器的体积较大,且大表面积通常具有更高的均方根电流评级。对于给定的电容值,更高的电压电解电容器的物理容量将比电压电容器,从而能够耗散更多的热量周围的空气,因此会有更高的RMS电流额定值。操作电解液的后果超过均方根电流额定值的电容器被缩短使用寿命。为了保证最大电容工作寿命,电容器的均方根纹波电流额定值应该是:

输出电容器(Cout)
输出纹波电压低,稳定性好,ESR低建议使用输出电容器。输出电容器有两个主要功能:过滤输出并提供调节器环路稳定性。输出电容器和电感纹波电流的峰间峰值为影响输出纹波电压值的主要因素。标准铝电解槽可以满足一些但对于高质量设计,低ESR类型推荐。介绍了一种铝电解电容器的ESR值很多因素,比如电容值,电压额定值、物理尺寸和结构类型。在大多数情况下在这种情况下,电压越高的电解电容器就越低ESR值。通常电容器的电压要高得多可能需要额定值来提供低ESR值,即需要低输出纹波电压。输出电容器需要ESR值有上限和下限如上所述,低ESR值需要低输出纹波电压,通常为输出电压的1%至2%。但如果所选电容器的ESR极低(低于0.05Ω),存在反馈回路不稳定的可能性,在输出端产生振荡。这种情况可能会发生当钽电容器的ESR很低时作为唯一的输出电容。在低温下,放入平行的铝钽电解电容器电解电容器不建议用于温度低于-25°C。在低温,通常在-25°C和在–40°C下,固体钽电容器的在低温和建议温度低于-25°C。它们可以是也可与铝电解槽并联使用。价值观钽电容器的容量应为电容器的10%或20%总电容。输出电容器至少应有在52 kHz时,额定有效值纹波电流比峰值-峰值电感器纹波电流。
捕捉二极管
找到LM2576附近的捕捉二极管LM2576是降压降压转换器;它需要快速二极管,为电感器电流提供返回路径当开关关闭时。此二极管必须位于靠近LM2576使用短引线和短路印刷电路痕迹避免电磁干扰问题。使用肖特基或软开关超快恢复二极管因为整流二极管是开关电源的损耗,选择整流器最适合转换器的设计是很重要的过程。肖特基二极管提供了最好的性能因为它们的切换速度快,前进速度慢电压降。
他们提供了最好的效率,尤其是在低产量电压应用(5.0 V及以下)。另一个选择可以快恢复,或超快恢复二极管。必须这样值得注意的是,有些类型的二极管关断特性可能导致不稳定或电磁干扰故障。具有软恢复特性的快恢复二极管能更好地满足一些质量、低噪音的设计要求。表1提供了LM2576适用二极管的列表调节器。标准50/60 Hz整流二极管,如1N4001系列或1N5400系列不适用。
电感器
磁性成分是一切的基石开关电源设计。核心的风格和磁性元件的绕制技术设计对整体的可靠性有很大的影响电源。使用不当或设计不当的电感器会导致中的跃迁速率产生的高压尖峰开关电源内的电流,以及可能性在异常操作期间,可能会出现堆芯饱和模式。电压尖峰会导致半导体进入雪崩击穿,如果足够的话,零件会立即失效能量被应用。它还可能导致严重的射频干扰(无线电频率干扰)和EMI(电磁干扰)问题。
连续和不连续操作模式
LM2576降压转换器可以在连续和不连续的操作模式。这个当负载为电流相对较大,流过电感器连续不断,从不降为零。轻载时条件下,电路将被迫断续当电感器电流在一定时间内降至零的模式时间(见图23和图24)。每种模式都有不同的操作特性影响调节器的性能和要求。在许多方面病例首选的手术方式是连续手术模式。它提供更大的输出功率,更低的峰值电流开关、电感器和二极管,可以有较低的输出纹波电压。另一方面,它确实需要更大的保持电感器电流流动的电感器值持续,尤其是在低输出负载电流和/或高输入电压为了简化电感器的选择过程,电感器LM2576调节器的选择指南被添加到这一点数据表(图18至22)。本指南假设调节器在连续模式下运行,并且选择允许使用峰间电感器的电感器纹波电流是最大值的一定百分比设计负载电流。此百分比可以更改为选择不同的设计负载电流。对于轻载(小于大约300毫安)可能需要在不连续模式下操作调节器,因为电感值和尺寸可以保持相对较低。因此,电感器峰值对峰值的百分比电流增加。这种不连续的操作模式是完全可以接受这种类型的开关变换器。任何如果出现以下情况,降压调节器将被迫进入不连续模式负载电流足够小。

选择正确的感应器样式
选择核心时的一些重要注意事项型是芯材、成本、输出功率的功率提供电感器必须容纳的物理体积,以及电磁干扰(EMI)屏蔽量核心必须提供的。感应器选择指南涵盖不同类型的电感器,如锅芯、E芯、,环形和筒管芯,以及不同的芯材如铁氧体和铁粉制造商。
对于高质量的设计调节器,环形核心似乎是最好的选择。因为磁通量是被包含的在核心,它产生较少的电磁干扰,减少噪音敏感电路中的问题。最便宜的是线芯式,由绕在铁氧体上的线组成棒芯。这种类型的电感器由于它的核心是开放的,而磁通量不是包含在核心中。当多个开关调节器位于同样的印刷电路板,开磁芯会导致两个或多个调节器电路之间的干扰,尤其是在高电流下,由于相互耦合。一个圆环,罐芯或E芯(闭合磁性结构)应用于此类应用中。
不要操作超出其范围的电感器
最大额定电流超过电感器的最大额定电流可能由于铜线导致电感器过热否则磁芯可能饱和。岩芯饱和当磁通密度太高,从而导致交叉核心的截面积不能再支持额外的磁通量线。这会导致岩芯的渗透率下降电感值迅速下降,感应器开始工作看起来主要是抵抗力。它只有直流电阻弯曲的。这会导致开关电流迅速上升并强制LM2576内部开关循环切换电流限制,从而降低直流输出负载电流。这个也可能导致感应器和/或LM2576。不同的电感器类型有不同的饱和这些特征,在选择感应器。

输出电压纹波和瞬态
输出纹波的来源
因为LM2576是开关电源调节器,其输出电压,如果不滤波,将包含开关频率下的锯齿波电压。这个输出纹波电压值范围为输出电压。这主要是由电感器锯齿引起的纹波电流乘以输出电容器的ESR。短电压尖峰及其降低方法调节器输出电压也可能包含短路锯齿波峰值处的电压尖峰(参见图25)。出现这些电压尖峰是因为输出开关的快速开关动作,以及寄生输出滤波电容的电感。有一些其他重要因素,如线路电感、杂散电容,以及用于评估这些瞬变,所有这些都有助于它们的振幅钉子。为了减少这些电压尖峰,低电感应使用电容器,其引线长度必须保持简短。印刷电路板质量的重要性布局设计也要突出。

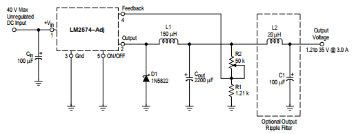
减小输出纹波
为了使输出纹波电压最小化,这是可能的放大电感器L1的电感值和/或使用较大值的输出电容器。还有另一种方法通过额外的LC过滤器(20μH,100μF),可添加到输出(见图34)中进一步减少输出纹波和瞬态量。有了这样的滤波器,可以减少输出纹波电压瞬变10倍或更多。图25显示了滤波和未滤波输出波形之间的差异如图34所示。较低的波形来自转换器,上部波形显示输出纹波电压通过额外的LC滤波器过滤。
散热和散热注意事项
通孔组件至-220LM2576有两个封装,一个5针TO–220(T,TV)和5针表面安装D2PAK(D2T)。尽管TO–220(T)组件需要在大多数情况下,有些应用程序不需要使LM2576结温保持在允许工作范围。较高的环境温度需要对印刷电路(PC)进行散热板或外部散热片。表面贴装封装D2PAK及其散热另一种封装,表面贴装D2PAK,是设计用于焊接到PC板上的铜上。这个铜和电路板是这个封装的散热片其他产生热量的部件,如捕集器二极管和电感器。PC板的铜板区域焊接包应至少为0.4 in2(或260平方英寸),理想情况下应具有2平方英寸或更多平方英寸(1300 mm2)0.0028英寸铜。额外增加超过约6.0平方英寸(4000平方毫米)的铜面积散热效果不明显。如果进一步加热需要改进,双面或多层PC应考虑使用大面积的铜板。在为了达到最佳的热性能,它建议使用宽的铜痕迹以及大的印刷电路板布局中的铜区域。唯一的例外的是输出(开关)管脚,它应该没有大面积的铜(参见第8页PCB布局指南”)。
热分析与设计
必须执行以下程序以确定是否需要散热器。首先确定:1.PD(max)最大调节器功耗应用程序。2.TA(最大)最大环境温度应用程序。3.TJ(最大)最大允许结温(LM2576为125°C)。对于保守派来说设计,最高结温不应超过110°C,以确保安全操作。每增加+10°C连接处的温升经得起,预计使用寿命部件减半。4.RθJC封装热阻连接盒。5.RθJA封装热阻结——环境温度。(参考本数据第2页的绝对最大额定值板材或RθJC和RθJA值)。下面的公式是用来计算近似总数的LM2576消耗的功率:PD=(Vin x IQ)+d x ILoad x Vsat其中d是占空比,对于buck变换器

IQ(静态电流)和Vsat可以在LM2576产品介绍,Vin是施加的最小输入电压,VO是调节器输出电压,ILoad是负载电流。开关过程中的动态开关损耗如果使用适当类型的捕捉二极管,则可以忽略不计。不在散热器上的包装(独立式)对于不使用散热器的独立式应用程序,温度可由以下结决定表达式:TJ=(RθJA)(PD)+TA式中(RθJA)(PD)表示结温升由耗散功率引起,TA最大环境温度。散热器上的程序包如果实际工作结温大于选定的安全工作结温度已确定在步骤3中,需要一个散热器。交界处温度计算如下:TJ=PD(RθJA+RθCS+RθSA)+TA式中,RθJC是热阻结-情况,RθCS是热阻情况-散热器,RθSA是热电阻散热器-环境温度。
如果实际工作温度大于选择安全运行结温,则取较大值需要散热器。影响热设计的几个方面应注意的是,封装的热阻和结温升数值都是近似值,影响这些数字的因素很多,例如PC板尺寸、形状、厚度、物理位置,位置、板温以及周围的空气在移动或静止。其他的因素是迹线宽度,印刷电路铜总量面积,铜厚度,单面或双面,多层板上焊料的量甚至板的颜色痕迹。其他部件的尺寸、数量和间距也可以影响其有效性来消散炎热。

其他应用程序
逆变调节器
使用LM2576–12的反向降压升压调节器如图26所示。这个电路转换正输入与公共接地的负输出电压之间的电压通过引导调节器接地到负输出电压。通过接地反馈引脚,调节器感应反向输出电压并进行调节。在本例中,LM2576–12用于生成–12 V输出。在这种情况下的最大输入电压不能超过+28 V,因为最大电压在监管者面前出现的是输入和输出电压必须限制在最大40 V。这种电路配置能够提供大约当输入电压为12V或更高时,输出电压为0.7A。在较轻的负载所需的最小输入电压降至大约4.7伏,因为降压式调节器拓扑可以产生一个绝对的输出电压值,大于或小于输入电压。
因为开关电流在这种buck-boost配置中比标准buck变换器拓扑结构中的可用输出电流较低。这种降压-升压逆变调节器也可以需要更大的启动输入电流,即使轻载。这可能会使输入电源过载电流限制小于5.0 A。at需要这样的输入启动电流至少2.0 ms或更长时间。实际时间取决于输出输出电容器的电压和大小。因为需要相对较高的启动电流通过这种逆变调节器的拓扑结构,采用了延时建议启动或欠压锁定电路。使用延迟启动装置,输入电容器在切换模式之前可以充电到更高的电压调节器开始工作。
启动所需的高输入电流现在部分由Cin输入提供。上面已经提到过启动延迟或欠压闭锁功能可能非常有用。延迟启动电路应用于buck-boost转换器如图27所示,“欠压锁定”一节中的图33描述了同一转换器的欠压锁定功能拓扑结构。
设计建议:
逆变调节器的工作方式与buck变换器和其他不同的设计程序用于选择电感器L1或输出电容器Cout。输出电容值必须大于实际值通常需要用于buck变换器设计。低输入电压或高输出电流需要大值输出电容器(在数千μF范围内)。建议的电感器值范围逆变转换器设计在68μH和220μH之间选择具有适当额定电流的电感器必须计算电感器峰值电流。用以下公式得到峰值电感器当前:

在正常的连续电感电流下工作条件下,最坏的情况发生在车辆识别号为最小值时

对于反向配置,使用ON/OFF引脚需要一些水平转换技巧。这是由事实上,转换器IC的接地引脚不再位于接地。现在,ON/OFF引脚阈值电压(1.3V大约)必须与负输出有关电压等级。有许多不同的可能关闭方法,其中两种方法如图28和29所示

负升压调节器
这个例子是buck-boost拓扑的一个变体它被称为负升压调节器。这个调节器开关电流相对较高,尤其是在较低的电流下输入电压。内部开关电流限制导致较低的输出负载电流能力。图30中的电路显示负升压配置。此应用中的输入电压范围从-5.0 V到-12 V,并提供调节的-12 V输出。如果输入电压大于–12 V,输出将上升高于-12 V,但不会损坏调节器。

设计建议:与上一个反转相同的设计规则可采用buck-boost变换器。输出电容器必须选择比什么要求更大的标准降压转换器。低输入电压或高输出电流需要一个大值输出电容器(在范围内数千μF)。电感器的推荐范围负增压调节器的值与逆变变换器设计。另一个重要的一点是这些负面的推动转换器不能在中提供限流负载保护、如果在输出中出现短路,那么其他一些方法,比如作为保险丝,可能需要提供负载保护。
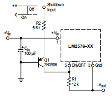
延迟启动
有一些应用,比如逆变调节器上面已经提到过,这需要更高数量的启动电流。在这种情况下,如果输入电源是这种延迟启动功能非常有用。在输入施加电压和输出电压的时间出现时,可以使用图31中的电路。作为输入施加电压,电容器C1充电,然后电阻R2上的电压下降。当电压当on/OFF引脚低于阈值1.3 V时调节器启动。电阻器R1用于限制施加在ON/OFF引脚上的最大电压。它减少了电源噪声灵敏度高,也限制了电容器的使用C1放电电流,但不强制使用。当高50赫兹或60赫兹(100赫兹或120赫兹分别)纹波电压存在,长延时可将波纹耦合到开/关会引起一些问题引脚,调节器可以周期性地开关与线路(或双倍)频率

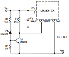
欠压闭锁
有些应用要求调节器保持关闭直到输入电压达到一定的阈值水平。图32显示了应用于buck的欠压锁定电路调节器。buck-boost变换器电路的一个版本是如图33所示。电阻器R3将ON/OFF引脚拉高保持调节器关闭直到输入电压达到相对于地面的预定阈值电平引脚3,由以下表达式确定:
在正常的连续电感电流下工作条件下,最坏的情况发生在车辆识别号最小的时候。

可调输出,低纹波电源
输出电流能力为3.0 A的电源其特点是输出电压可调,如图34所示。该调节器提供3.0 A到1.2 V到35 V的输出。这个输入电压范围约为3.0 V到40 V。为了将输出纹波降低10倍或更多倍此电路中包含额外的L–C滤波器。

安芯科创是一家国内芯片代理和国外品牌分销的综合服务商,公司提供芯片ic选型、蓝牙WIFI模组、进口芯片替换国产降成本等解决方案,可承接项目开发,以及元器件一站式采购服务,类型有运放芯片、电源芯片、MO芯片、蓝牙芯片、MCU芯片、二极管、三极管、电阻、电容、连接器、电感、继电器、晶振、蓝牙模组、WI模组及各类模组等电子元器件销售。(关于元器件价格请咨询在线客服黄经理:15382911663)
代理分销品牌有:ADI_亚德诺半导体/ALTBRA_阿尔特拉/BARROT_百瑞互联/BORN_伯恩半导体/BROADCHIP_广芯电子/COREBAI_芯佰微/DK_东科半导体/HDSC_华大半导体/holychip_芯圣/HUATECH_华泰/INFINEON_英飞凌/INTEL_英特尔/ISSI/LATTICE_莱迪思/maplesemi_美浦森/MICROCHIP_微芯/MS_瑞盟/NATION_国民技术/NEXPERIA_安世半导体/NXP_恩智浦/Panasonic_松下电器/RENESAS_瑞莎/SAMSUNG_三星/ST_意法半导体/TD_TECHCODE美国泰德半导体/TI_德州仪器/VISHAY_威世/XILINX_赛灵思/芯唐微电子等等
免责声明:部分图文来源网络,文章内容仅供参考,不构成投资建议,若内容有误或涉及侵权可联系删除。
Copyright © 2002-2023 深圳市安芯科创科技有限公司 版权所有 备案号:粤ICP备2023092210号-1