电流模式控制PWM
开关频率高达1MHz
启动电流低(<120μA)
适合大电流输出驱动
功率MOSFET(1A)
带双脉冲抑制的全锁存PWM逻辑
可编程占空比
100%和50%最大占空比限制
备用功能
可编程软启动
一次过电流故障检测及重新启动延时
带迟滞的PWM UVLO
输入/输出同步
锁定禁用
电流感应内部100ns前沿空白
包装:DIP16和SO16
说明
这个主控制器是在BCD60II中开发的技术,已经被设计成使用固定频率电流模式控制。基于标准电流模式PWM控制装置,该装置具有如下特点可编程软启动,输入、输出同步,禁用(用于过压保护和用于电源管理),精确最大负载前沿空白控制100ns电流检测、逐脉冲电流限制、带软启动干预的过电流保护,以及振荡器频率降低的备用功能变矩器轻载时。

电气特性(VCC=15V;Tj=0至105°C;RT=13.3kΩ(*)CT=1nF;除非另有规定。)

RT=RA//RB,RA=RB=27kΩ,见图。
电气特性(续)





备用功能
备用功能针对反激拓扑优化,可自动检测轻载状态并降低振荡器频率。正常振荡当输出负载增加并超过定义的阈值时,频率自动恢复。此功能允许最小化与开关频率相关的功率损耗,开关频率代表大部分损耗在轻载反激中,而 out放弃了更高开关的优点重载时的频率。这是通过监视线性相关的误差放大器(VCOMP)在峰值一次电流上,除了偏移。如果峰值一次电流降低(作为负载)且VCOMP低于固定阈值(VT1),振荡器频率将设置为下限值(fSB)。当一次电流峰值增加并且VCOMP超过第二个阈值(VT2)振荡器频率设置为正常值值(fosc)。适当的滞后(VT2-VT1)防止意外的频率变化功率使VCOMP靠近门槛。该操作如图21所示。正常频率和备用频率都是外部可编程。VT1和VT2是相互固定的,但可以根据输入功率电平调整阈值。
申请信息
详细引脚功能说明
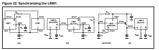
针脚1.同步(输入/输出同步)。此功能允许IC振荡器同步其他控制器(主控制器)或要同步到外部频率(从)。作为主脉冲,引脚在振荡器的下降沿传递正脉冲(见引脚2)。在从属操作电路边缘触发。参考如图23所示。当几个IC并行工作没有主从指定需要,因为最快的一个自动成为主控。在振荡器的斜坡上升过程中,引脚由600μa内部漏电流发生器拉低。在下降边缘,当脉冲释放,600μA下拉开关断开。针变成了一个发电机电源容量通常为7毫安(带电压仍然高于3.5V)。

在图22中,给出了同步L5991的一些实际示例。由于设备在轻载条件下会自动降低其工作频率,因此合理地假设同步将指正常运行,而不是备用。针脚2。RCT(振荡器)。两个电阻器(RA和RB)和一个电容器(CT),如所示连接图23,允许单独设置正常工作时振荡器的工作频率(fosc)在待机状态下(fSB)。CT通过RA从Vref充电,在正常运行(待机=高)时,通过RA从RB充电仅在待机状态下(待机=低)。参见针脚16说明如何生成备用信号。当CT上的电压达到3V时,电容器内部迅速放电。作为电压电压降到1V,又开始充电了。


振荡频率可以用
借助于图14的图表,其中RT将是正常情况下与RA和RB平行运行且RT=RA处于备用状态,或考虑以下近似关系:

给出正常工作频率,以及:
这就是备用频率
变矩器将在轻负载时工作。在上述表达式中,RA//RB表示:
并与下降沿的持续时间有关锯齿:
Td也是针1处传送的同步脉冲的持续时间,定义了占空比范围Dx(Dx定义见针脚15和计算)因为在下降沿时输出保持在较低水平。但是,如果V15连接到VREF,则开关频率为所取值的一半根据图14或由(1)和(2)得出。防止振荡器频率切换从fosc到fSB来回,fosc/fSB的比值不得超过5.5。
如果在正常运行期间,IC将与外部振荡器、RA、RB和CT同步应选择低于主机的fosc任何情况下的频率(通常为10-20%),也取决于零件的公差。针脚3。DC(占空比控制)。偏袒这个针脚电压在1到3 V之间是可能的将最大占空比设置在0和上限Dx(见针脚15)。如果Dmax是所需的最大占空比,则施加在针脚3上的电压V3为:
Dmax通过V3和振荡器斜坡之间的内部比较确定(见图24),因此,如果设备与外部频率fext同步(因此振荡器振幅减小),(5)变为:
低于1V的电压将抑制驱动器输出。无法对此设备进行锁定禁用,例如在过电压保护的情况下(见应用理念)。如果不需要限制最大占空比(即DMAX=DX),则销必须保持浮动。内部上拉(见图24)可使电压保持在3V以上。如果插脚拾取噪声(例如。在ESD测试期间),它可以连接到VREF通过4.7kΩ电阻器。

针脚4。VREF(参考电压)。设备是提供精确的电压基准(5V±1.5%)能够向外部传输一些毫安电路。小型薄膜电容器(0.1μF典型值),连接在该引脚和SGND之间,建议确保发电机的稳定性并防止影响基准的噪声。在设备启动前,该引脚的漏电流约为0.5mA。
针脚5。VFB(误差放大器反向输入)。这个反馈信号应用于该引脚,并与E/A内部参考(2.5V)比较。这个E/A输出产生控制电压修正占空比。E/A采用高增益带宽产品,这样可以拓宽整体控制回路,高转换率和电流可容性,改善其大信号特性。通常,稳定整个控制回路的补偿网络连接在该引脚和COMP(引脚6)之间。
针脚6。COMP(误差放大器输出)。通常,此引脚用于频率补偿和相关网络连接在这两者之间引脚和VFB(引脚5)。自L5991以来,补偿网络无法接地E/A是电压模式放大器(低输出阻抗)。有关补偿技术的一些测试,请参见应用思路。值得一提的是补偿网络的部分值必须将备用频率操作计入交流计数。特别是,这意味着开环交叉频率不得超过fSB/4÷fSB/5。监测引脚6上的电压,以便在转换器工作时降低振荡器频率轻载(备用)。
针脚7。SS(软启动)。在设备启动时,连接在该引脚和、SGND(引脚12)由内部电流充电发电机,ISSC,高达7伏。在这期间斜坡,E/A输出被电压钳制通过Css本身,允许线性上升,从零开始,直到控制回路给出的稳态值。E/A夹紧期间的最长间隔时间,参考软启动时间约为:
式中,Rsense是电流感应电阻器(参见针脚13) IQpk是开关峰值电流(流动取决于NSE的输出)装载。通常,对于TSS,CSS的选择通常是毫秒级。如前所述,软启动介入也可用于严重过载或短路接通输出。参考图25,逐个脉冲电流限制在某种程度上是有效的只要

可以减少电源开关的接通时间(从A到B)。最短接通时间后达到(从B开始)电流用完控制。为了防止这种风险,比较器触发过电流处理程序,称为“hiccup”模式当电压高于1.2V(C点)时检测到电流检测输入(ISEN,针脚13)。基本上,IC关闭,然后软启动只要检测到故障状态。结果,操作点突然移到D,创建折叠效果。图26示出了操作。永久性故障时软启动电容器上出现的振荡频率,参考以“打嗝”为周期,约为
由于系统会尝试重新启动每个故障周期,因此不存在任何闩锁风险。“打嗝”使系统处于控制状态,以防短路,但不能消除脉冲限制(从A到C)期间功率元件的应力过大。如果能更好地控制过载,则需要其他外部保护电路必修的。
针脚8。VCC(控制器电源)。这个针提供集成电路的信号部分。设备启用为VCC电压超过启动阈值和只要电压高于UVLO就可以工作门槛。否则,设备将关闭并电流消耗极低(<150μA)。这对于减少启动电路的消耗(在模拟情况下,只有一个电阻器),它是对电力损耗最重要的贡献备用物品。内部齐纳器将VCC上的电压限制为25V。如果超过此限值,IC电流消耗将显著增加。这个引脚和SGND之间的一个小的薄膜电容器(针脚12)尽可能靠近IC建议过滤高频噪声。
针脚9。VC(功率级供电)。It供应外部开关的驱动器,因此ab吸收脉冲电流。因此,建议11针电容器(PGA,尽可能靠近IC)能够维持为了避免这些电流脉冲引起骚动。这个引脚可以连接到缓冲电容器直接或通过电阻器,如图27所示,分别控制开关外部开关的速度,通常是功率 MOS。导通时,栅极电阻为Rg+Rg’,At关闭仅限于Rg。

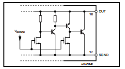
针脚10。输出(驱动器输出)。该引脚是外部电源驱动级的输出开关。通常,这将是一个功率mos,al ,尽管驱动器的功率足够驱动BJT(1.6A源,2A汇,峰值)。驱动器由图腾杆和高侧NPN达林顿和低侧VDMOS组成,因此不需要外部二极管钳位防止电压低于地面。内部钳位限制了传输到栅极电压为13V。因此可以提供具有更高电压的驱动器(引脚9),无任何风险外部MOS栅氧化层的损伤。钳位不会导致芯片内部的功耗增加,因为门电荷的电流峰值出现在栅极电压是几伏,而钳位不是积极的。而且,当闸极电压为13V,稳态。在UVLO条件下,内部电路(如图所示

在图28)中,为了确保不能打开外部电源。这种电路的特点是能够保持相同的接收器容量(通常为20mA@1V)从VCC=0V到启动阈值。当超过阈值时,L5991开始工作,VREFOK被拉高(参考图。28)并且电路被禁用。然后可以省略“放气”电阻器(连接在门和源之间(MOS)通常用来防止不受欢迎的外部MOS的接通是因为一些泄漏电流

针脚11。PGND(电源接地)。电流回路在排出外部闸门的过程中MOS通过这个引脚闭合。这个循环应该尽可能短,以减少电磁干扰和运行与信号电流回路分开。
针脚12。SGND(信号接地)。这个接地是指集成电路的控制电路,因此所有相关外部部件的接地连接要控制功能,必须引出这个引脚。铺设中在PCB外,必须注意防止从流经SGND路径。
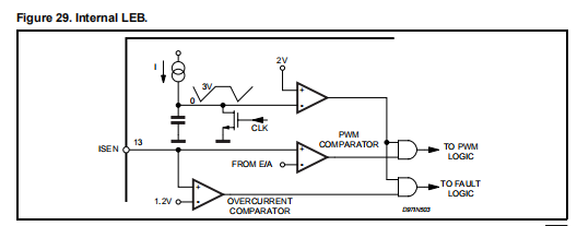
针脚13。ISEN(当前感觉)。这个别针连接到电流感应的“热”引线上电阻Rsense(另一个接地),至得到一个电压斜坡,它是开关电流(IQ)的图像。当电压相等时:
开关导通终止。为了提高抗扰度,一个“领先优势大约100ns的“消隐”在内部实现为如图29所示。因此,平滑这个引脚和Rsense之间的RC滤波器可以重新移动,或者至少可以大大减少。
针脚14。DIS(设备禁用)。当电压当针脚14上升到2.5V以上时,IC关闭需要拉VCC(IC电源电压,引脚8)低于UVLO阈值,以允许设备重新启动。引脚可由外部逻辑信号驱动在电源管理的情况下,如图。30也可以实现过电压保护,如“应用”一节所示如果使用的话,用一个滤波器电容器将这个引脚接地,以避免由于噪音尖峰。如果没有,则必须连接到中士。
针脚15。DC-LIM(最大占空比限制)。这个占空比范围的上限Dx取决于施加在该引脚上的电压。差不多,

如果DC-LIM接地或保持浮动。取而代之的是


输出开关频率将减半
关于振荡器,因为内部T触发器(见方框图)被激活。图31示出了该操作。半占空比选项加速定时电容器CT的放电(为了占空比尽可能接近50%)因此振荡器频率-在相同的定时元件下,频率会稍高一些。
针脚16。S-BY(待机功能)。电阻器RB,与RA一起设置振荡器正常工作(fosc)。事实上,只要当备用信号高时,引脚通过以下方式与参考电压VREF相连N沟道场效应晶体管(见图32),因此定时电容器CT通过RA和RB充电。什么时候?备用信号降低N沟道场效应晶体管关闭时,销将浮动。RB是

现在断开,CT通过RA充电只有。这样振荡器频率(fSB)将低一点。参考针脚2说明了解如何计算正时组件。VT1和VT2的典型值为2.5 V和4 V分别。这个1.5V的滞后足以防止频率变化达到5.5与1 fosc/fSB比率。VT1的值使得当输入功率约为最大值的13%。如果必要时,可以降低功率通过添加直流偏移量(Vo)低于13%的阈值在电流感应引脚(13,ISEN)上。这也将允许频率变化大于5.5到1。以下公式适用于设计:

其中PinSB是输入功率,低于L5991识别轻负载并切换振荡器频率从ƒosc到fSB,PinNO是输入功率高于此值时,L5991会切换从ƒSB返回到ƒosc并Lp反激变压器的初级电感。连接到Vref或在以下情况下保持此引脚打开未使用备用功能。
布局提示
一般来说,正确的电路板布局是对正确操作至关重要,但并非易事。小心放置组件,正确布线,适当的迹线宽度,如果高电压,符合隔离距离主要问题。L5991通过将两个引脚用于单独的电流偏压(SGND)和开关驱动电流的返回(PGND)这件事很复杂,这里只会提醒几个重要的问题。
(1) 所有电流返回(信号接地、电源接地、屏蔽等)应单独布线,且应仅在单个接地点。
(2) 噪声耦合可以通过最小化电流环所限定的区域。这个特别适用于高脉冲回路水流。
(3) 对于高电流路径,应在PCB的另一侧可能:这将降低两个阻力以及线路的电感。
(4) 磁场辐射(和杂散电感)可以通过保留所有痕迹来减少开关电流尽可能短。
(5) 一般来说,携带信号电流的轨迹应远离携带脉冲电流或电压快速摆动的痕迹。从这种观点,应该特别小心高阻抗点(电流感应输入、反馈输入等)。可能是个好主意在PCB一侧和另一边有电源痕迹。
(6) 对一些重要的电路的点,例如参考电压,IC的电源引脚等。
安芯科创是一家国内芯片代理和国外品牌分销的综合服务商,公司提供芯片ic选型、蓝牙WIFI模组、进口芯片替换国产降成本等解决方案,可承接项目开发,以及元器件一站式采购服务,类型有运放芯片、电源芯片、MO芯片、蓝牙芯片、MCU芯片、二极管、三极管、电阻、电容、连接器、电感、继电器、晶振、蓝牙模组、WI模组及各类模组等电子元器件销售。(关于元器件价格请咨询在线客服黄经理:15382911663)
代理分销品牌有:ADI_亚德诺半导体/ALTBRA_阿尔特拉/BARROT_百瑞互联/BORN_伯恩半导体/BROADCHIP_广芯电子/COREBAI_芯佰微/DK_东科半导体/HDSC_华大半导体/holychip_芯圣/HUATECH_华泰/INFINEON_英飞凌/INTEL_英特尔/ISSI/LATTICE_莱迪思/maplesemi_美浦森/MICROCHIP_微芯/MS_瑞盟/NATION_国民技术/NEXPERIA_安世半导体/NXP_恩智浦/Panasonic_松下电器/RENESAS_瑞莎/SAMSUNG_三星/ST_意法半导体/TD_TECHCODE美国泰德半导体/TI_德州仪器/VISHAY_威世/XILINX_赛灵思/芯唐微电子等等
免责声明:部分图文来源网络,文章内容仅供参考,不构成投资建议,若内容有误或涉及侵权可联系删除。
Copyright © 2002-2023 深圳市安芯科创科技有限公司 版权所有 备案号:粤ICP备2023092210号-1