特征
•完全兼容的USB充电器
–可选100毫安和500毫安最大输入电流
–100 mA最大电流限制确保符合USB-IF标准
–基于输入的动态电源管理(VIN-DPM),可防止不良的USB源
•28-V输入额定值,带过压保护
•集成动态电源路径管理(DPPM)功能可同时独立为系统供电并为电池充电
•支持高达1.5-A的充电电流和电流监控输出(ISET)
•墙壁适配器的可编程输入电流限制高达1.5 A
•电池输出电压(BQ72)
•可编程终端电流(bq24074)
•具有SYSOFF输入的电池断开功能(bq24075、bq24079)
•可编程预充电和快速充电安全计时器
•反向电流、短路和热保护
•NTC热敏电阻输入
•专有启动顺序限制涌入电流
•状态指示–充电/完成,电源良好
应用
•智能手机
•便携式媒体播放器
•便携式导航设备
•低功耗手持设备
说明
bq2407x系列设备是集成的锂离子线性充电器和系统电源路径管理设备,针对空间有限的便携式应用。该设备可从USB端口或交流适配器运行,支持高达1.5 a的充电电流。具有输入过压保护的输入电压范围支持未经调节的适配器。USB输入电流限制精度和启动顺序允许bq2407x满足USB-IF涌入电流规范。此外,输入动态电源管理(VIN-DPM)防止充电器崩溃错误配置的USB源。
bq2407x具有动态电源路径管理(DPPM)功能,可在同时独立地为电池充电的同时为系统供电。当输入电流限制导致系统输出降至DPPM阈值时,DPPM电路降低充电电流;因此,在单独监测充电电流的同时,始终为系统负载供电。此功能可减少电池的充电和放电循环次数,允许正确的充电终止,并使系统能够在电池组损坏或缺失的情况下运行。
设备信息

(1) 有关所有可用的软件包,请参阅数据表末尾的医嘱内容附录。
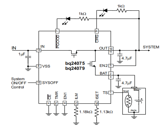
典型应用电路

典型特征
VIN=6 V,EN1=1,EN2=0,bq24073应用电路,TA=25°C,除非另有说明。








详细说明
概述
bq2407x设备是集成的锂离子线性充电器和系统电源路径管理设备,针对空间有限的便携式应用。该设备为系统供电,同时独立为电池充电。此功能可减少电池的充电和放电循环次数,允许正确的充电终止,并使系统能够在电池组损坏或缺失的情况下运行。此功能还允许即时启动系统,即使电池完全放电。为电池充电和运行系统的输入电源可以是交流适配器或USB端口。这些设备具有动态电源路径管理(DPPM),它在系统和电池充电之间共享电源电流,并在系统负载增加时自动降低充电电流。从USB端口充电时,如果输入电压低于阈值,输入动态电源管理(VIN-DPM)电路会降低输入电流,从而防止USB端口崩溃。电源路径架构还允许电池在适配器无法提供峰值系统电流时补充系统电流需求。
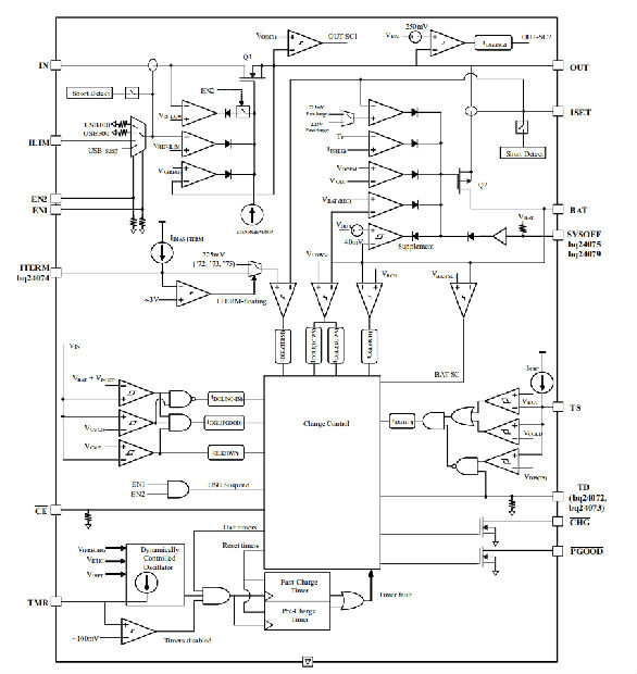
功能框图

特性描述
欠压锁定(UVLO)
当in引脚的输入电压低于欠压阈值(UVLO)时,bq2407x系列仍处于断电模式。
在断电模式下,控制输入(CE、EN1和EN2)的主机命令被忽略。连接在输入和输出引脚之间的Q1场效应晶体管是关断的,状态输出CHG和PGOOD是高阻抗的。
连接BAT和OUT的Q2场效应晶体管接通。如果系统Q2处于关闭状态,则为关闭状态。在断电模式下,VOUT(SC2)电路处于活动状态,并监控输出时的过载情况。
开机
当VIN超过UVLO阈值时,bq2407x通电。当VIN低于VBAT+VIN(DT)时,控制输入(CE、EN1和EN2)的主机命令被忽略。输出端和输出端之间的连接是高阻抗和高阻抗。连接BAT和OUT的Q2场效应晶体管接通。(如果SYSOFF为高,则Q2为off)。在此模式下,VOUT(SC2)电路处于活动状态,并监控输出过载情况。
一旦VIN升高到VBAT+VIN(DT)以上,则PGOOD被驱动为低电平,以指示有效电源状态,并读取CE、EN1和EN2输入。如果(EN1=EN2=HI)或发生输入过电压情况,设备进入待机模式。在待机状态下,Q1关闭,Q2打开,因此OUT连接到电池输入端。(如果SYSOFF高,FET Q2关闭)。在此模式下,VOUT(SC2)电路处于活动状态,并监控输出过载情况。
当IN处的输入电压在有效范围内时:VIN>UVLO和VIN>VBAT+VIN(DT)和VIN<VOVP,且EN1和EN2引脚指示USB暂停模式未启用[(EN1,EN2)≠(HI,HI)],所有内部计时器和其他电路块均被激活。然后,设备检查ISET和ILIM引脚是否短路。如果不存在短路情况,则该装置将以100mA电流限制打开输入FET Q1,以检查OUT是否短路。当VOUT高于VSC时,FET Q1切换到EN1、EN2和RILIM设置的限流阈值,器件进入正常工作状态。正常运行时,系统由输入电源供电(Q1调节),装置连续监控CE、EN1、EN2状态及输入电压情况。

过电压保护(OVP)
bq2407x可接受高达28V的输入而无损坏。此外,还实现了一个过电压保护(OVP)电路,当VIN>VOVP的时间超过tDGL(OVP)时,关闭内部LDO并停止充电。当处于OVP状态时,系统输出(OUT)与电池相连,且PGOOD为高阻抗。一旦OVP条件消除,新的通电顺序开始(请参阅开机)。安全计时器复位,新的充电周期将由CHG输出指示。
动态电源路径管理
bq2407x具有输出输出,为连接到电池的外部负载供电。当电源连接到IN或BAT时,此输出激活。以下各节将讨论OUT(输出)与IN(输入)连接的行为,以便仅对电池和电池电源进行充电。
连接的输入源(适配器或USB)
连接电源后,bq2407x的动态电源路径管理(DPPM)电路持续监控输入电流。bq24073/74/75/79的输出被调节为固定电压(VO(REG))。对于bq24072,OUT调节为高于BAT电压200 mV。当BAT电压降至3.2 V以下时,OUT被钳制为3.4 V。这允许即使在蓄电池放电的情况下也能正确启动系统负载。输入的电流在电池充电和系统负载输出之间共享。bq2407x具有可从USB端口充电的100 mA(USB100)和500 mA(USB500)的内部可选电流限制,以及电阻器可编程输入电流限制。
bq2407x是USB的,如果符合浪涌电流测试。USB规范允许高达10μF的硬启动,当超过100 mA时,将50μC设定为最大涌入电荷值。bq2407x的输入电流限制可防止输入电流超过该限制,即使系统电容大于10μF。设备的输入电容必须选择足够小,以防止违规(<10μF),因为该电流不受限制。图17演示了bq2407x的启动过程,并将其与USB-IF规范进行了比较。

输入电流限制选择由EN1和EN2引脚的状态控制,如引脚配置和功能中EN1/EN2设置表所示。当使用电阻器可编程电流限值时,输入电流限值由从ILIM引脚连接至VSS的电阻值设置,并由以下等式给出:

输入电流限制可调至1.5 A。有效电阻范围为1.1 kΩ至8 kΩ。
当输入源连接时,系统负载优先。DPPM和电池补充模式用于维持系统负载。图19和图20说明了DPPM和补充模式的示例。这些模式将在以下章节中进行详细说明。
输入DPM模式(VIN-DPM)
bq2407x利用VIN-DPM模式从当前有限的USB端口进行操作。当EN1和EN2配置为USB100(EN2=0,EN1=0)或USB500(EN2=0,EN2=1)模式时,将监控输入电压。如果VIN降到VIN-DPM,输入电流限制将减小,以防止输入电压进一步下降。这可以防止bq2407x崩溃设计不当或配置不当的USB源。图18显示了当前受限源的VIN-DPM行为。在这个图中,输入源有400毫安的电流限制,设备处于USB500模式(EN1=1,EN2=0)。

DPPM模式
当充电和系统负载电流之和超过最大输入电流(用EN1、EN2和ILIM引脚编程)时,输出电压降低。一旦OUT引脚上的电压降至VDPPM,bq2407x进入DPPM模式。在这种模式下,充电电流随着输出电流的增加而减小,以保持系统输出。在DPPM模式下,电池终端被禁用。
电池补充模式
如果在充电模式下,电流进一步降低,而在充电模式下,电流会进一步降低。当输出电压降至VBSUP1阈值以下时,电池补充系统负载。当输出电压高于VBSUP2阈值时,电池停止补充系统负载。
在补充模式下,电池补充电流不受调节(BAT-FET完全打开),但内置短路保护电路。图35演示了补充模式。如果在电池补充模式下,OUT处的电压降至BAT电压以下VO(SC2),如果tDGL(SC2)之后存在过载,则OUT输出关闭。短路恢复计时器随后开始计数。在tREC(SC2)之后,OUT打开并尝试重新启动。如果短路仍然存在,OUT关闭,计数器重新启动。在补充模式下,电池终端被禁用。


输入源未连接
当没有电源连接到输入端时,输出端严格由电池供电。在此模式下,与蓄电池补充模式类似,输入输出电流不受调节,但短路电路激活。如果输出电压低于BAT电压250毫伏的时间超过tDGL(SC2),输出关闭。短路恢复计时器随后开始计数。在tREC(SC2)之后,OUT打开并尝试重新启动。如果短路仍然存在,OUT关闭,计数器重新启动。此开/关循环将继续,直到过载条件消除。
电池充电
设置CE低启动电池充电。首先,该设备通过向电池提供IBAT(SC)并监测电压来检查BAT引脚上是否存在短路。当蓄电池电压超过VBAT(SC)时,蓄电池继续充电。蓄电池分三个阶段充电:调节预充电、恒流快速充电(电流调节)和恒压逐渐减小(电压调节)。在所有充电阶段,内部控制回路监控IC结温度,并在超过内部温度阈值时降低充电电流。
图21显示了使用bq2407x的正常锂离子充电循环:

在预充电阶段,使用预充电电流(IPRECHG)对蓄电池进行充电。一旦电池电压超过VLOWV阈值,电池将被快速充电电流(ICHG)充电。当电池电压达到VBAT(REG)时,电池将保持在恒定的VBAT(REG)电压下,当电池接近完全充电时,充电电流逐渐减小。当电池电流达到ITERM时,CHG引脚指示通过高阻抗充电。
请注意,当由于热回路、DPPM回路或VIN(低)回路的作用而降低充电速率时,终端检测将被禁用。
快速充电电流的值由从ISET引脚连接到VSS的电阻器设定,并由以下等式给出:

充电电流限制可调至1.5 A。有效电阻范围为590Ω至5.9 kΩ。如果将ICHG编程为大于输入电流限制,则电池将不会以ICHG的速率充电,而是以较慢的速率IIN(MAX)(减去OUT引脚上的负载电流,如果有的话)。在这种情况下,充电器计时器将按比例减速。
充电电流转换器
当充电器启用时,内部电路产生的电流与ISET输入端的充电电流成比例。ISET输出电流为充电电流的1/400(±10%)。当施加到外部充电电流编程电阻器RISET时,该电流产生一个模拟电压,可由外部主机监控,以计算来自BAT的电流。


可调终止阈值(ITERM输入,bq24074)
bq24074中的终端电流阈值是用户可编程的。通过将一个电阻从ITERM连接到VSS来设置终端电流。对于USB100模式(EN1=EN2=Low),终端电流值计算如下:

在其它输入限流模式(EN1≠EN2)中,终端电流值计算如下:

终端电流可编程为高达快速充电电流的50%。RITERM电阻器必须小于15 kΩ。保持ITERM unconnected以选择默认的内部设置终止当前。
终端禁用(TD输入,bq24072,bq24073)
bq24072和bq24073包含允许启用/禁用终端的TD输入。将TD连接到逻辑高电平,以禁用充电终端。当终端被禁用时,设备将经历预充电、快速充电和恒流相位,然后保持在恒流相位。在CV阶段,充电器保持BAT的输出电压等于VBAT(REG),充电电流不会终止。充电电流由ICHG或IINmax设定,以较小者为准。不执行电池检测。一旦电流降到ITERM以下,CHG输出为高阻抗,并且在切换输入功率或CE之前不会变低。当终端被禁用时,预充电和快速充电安全计时器也将被禁用。如果TD引脚高且TS引脚未连接或被拉至VIN,电池组温度感应(TS引脚功能)将被禁用。
电池检测和充电
bq2407x自动检测电池是否连接或移除。充电循环完成后,将监测蓄电池电压。当电池电压低于VRCH时,电池检测程序运行。
在电池检测过程中,电流(IBAT(DET))从电池中抽出一段时间tDET,以查看电池上的电压是否低于VLOWV。否则,充电开始。如果是,则表示电池丢失或保护器打开。接下来,如果可能,向tDET施加预充电电流,以关闭保护装置。如果VBAT<VRCH,则保护器关闭并启动充电。如果VBAT>VRCH,则确定电池缺失,检测程序继续。
断开蓄电池(SYSOFF输入,bq24075,bq24079)
bq24075和bq24079有一个SYSOFF输入,允许用户关闭FET Q2并断开电池与OUT引脚的连接。这对于从蓄电池上断开系统负载,在未安装蓄电池的情况下进行工厂编程,或对于主机侧阻抗轨道燃油测量(如bq27500),在蓄电池充电或放电之前必须检测到蓄电池开路电压水平,这都很有用。当SYSOFF为高时,/CHG输出保持低。将SYSOFF连接到VSS,以打开Q2以进行正常操作。SYSOFF通过~5 MΩ电阻器内部拉至VBAT。
动态充电计时器(TMR输入)
bq2407x设备包含预充电和快速充电阶段的内部安全计时器,以防止对电池和系统造成潜在损坏。定时器从各个充电周期开始。定时器值是通过将一个电阻从TMR连接到VSS来编程的。电阻值采用以下公式计算:

保持TMR unconnected以选择内部默认计时器。通过将TMR连接到VSS来禁用计时器。
通过切换CE引脚或通过切换EN1、EN2引脚使设备进入和退出USB挂起模式(EN1=HI,EN2=HI)来重置计时器。
请注意,当设备处于热关机状态时,计时器将暂停,并且当设备进入热调节时,计时器的速度将与充电电流成比例地减慢。对于bq24072和bq24073,当TD连接到高逻辑电平时,定时器被禁用。
在快速充电阶段,几个事件会增加计时器的持续时间。
•系统负载电流激活DPPM回路,降低可用充电电流;
•由于输入电压已降至VIN(低),输入电流减小;
•由于IC结温度超过TJ(REG),设备已进入热调节。
在这些事件中,内部计时器的速度会随着充电电流的降低而相应地减慢。例如,如果充电电流在两分钟内减少一半,则计时器时钟将降低到频率的一半,计数器计数的速度为一半,结果“计数”时间只有一分钟。
如果预充电计时器在蓄电池电压达到VLOWV之前过期,bq2407x将指示故障状态。此外,如果在快速充电计时器到期之前电池电流没有下降到ITERM,则会指示故障。CHG输出以大约2 Hz的频率闪烁,以指示故障状态。通过切换CE或输入电源、进入/退出USB挂起模式或OVP事件清除故障。
状态指示器(PGOOD、CHG)
bq2407x包含两个漏极开路输出,用于指示其状态。当有效的输入源连接时,输出信号良好。当(VBAT+VIN(DT))<VIN<VOVP时,PGOOD较低。当输入电压超出此范围时,PGOOD为高阻抗。
通电、CE变低或退出OVP后的充电周期以CHG引脚亮起(low-LED亮起)表示,而所有刷新(后续)充电将导致CHG引脚熄灭(open-LED熄灭)。此外,CHG以大约2赫兹的频率闪烁,从而发出定时器故障的信号。

热调节和热关机
bq2407x包含一个热调节回路,用于监控模具温度。如果温度超过TJ(REG),装置会自动降低充电电流,以防止模具温度进一步升高。在某些情况下,尽管热回路运行,模具温度仍会继续升高,特别是在高VIN和系统负载较重的情况下。在这些条件下,如果模具温度上升到TJ(关),则输入FET Q1关闭。FET Q2被打开以确保电池仍然为负载供电。一旦器件芯片温度通过TJ(OFF-HYS)冷却,输入FET Q1被打开,器件返回热调节。持续的超温状态会导致“打嗝”模式。在热调节过程中,安全定时器的速度会随着电流限制的降低而相应降低。
注意,这个特性监控bq2407x的模具温度。这不是环境温度的同义词。由于电池充电算法的线性特性以及与OUT相关的LDO,IC中的功率消耗会导致自发热。图23显示了热回路激活时的改进充电循环。在热调节期间,电池终端被禁用。

电池组温度监测
bq2407x具有外部电池组温度监控输入。TS输入连接到电池组中的NTC热敏电阻,以监测电池温度并防止危险的超温情况。在充电过程中,INTC源于TS,并持续监控TS处的电压。如果在任何时候,TS处的电压超出工作范围(VCOLD到VHOT),充电将暂停。计时器保持其值,但暂停计数。当在TS处测得的电压回到操作窗口内时,充电恢复,计时器继续计数。当由于电池组温度故障而暂停充电时,CHG引脚保持低电平并继续指示充电。
对于bq24072和bq24073,当终端被禁用(TD=高)且TS处的电压大于VDIS(TS)时,电池组温度感测被禁用。对于不需要TS监控功能的应用,将一个10-kΩ电阻器从TS连接到VSS,以将TS电压设置为有效水平并保持充电。
103AT-2型热敏电阻的允许温度范围是0°C到50°C。但是,用户可以通过添加两个外部电阻器来增加温度范围。有关电路的详细信息,请参见图24。Rs和Rp的值使用以下方程式计算:

其中
•RTH:热敏电阻数据表中的热敏电阻热跳闸值
•RTC:热敏电阻数据表中的热敏电阻冷跳闸值
•VH:IC的热跳闸阈值=0.3 V标称值
•VC:IC的冷启动阈值=2.1 V标称值
•ITS:IC的输出电流偏置=75μA标称值
•NTC Thermsitor塞米泰克103AT-4
选择最接近表3中计算值的Rs和Rp 1%值。

RHOT和RCOLD分别是所需热温度和冷温度下的热敏电阻电阻。温度窗口的拧紧不能超过仅使用连接到TS的热敏电阻,它只能被延长。

设备功能模式
睡眠模式
当输入在UVLO和VIN(DT)之间时,设备进入睡眠模式。进入休眠模式超过20毫秒后,输入和输出引脚之间的内部FET连接被禁用,将输入拉到地上不会使电池放电,除了电池引脚上的漏电。如果一个有一个完整的1000毫安时的电池,泄漏量是10微安,那么它需要1000毫安时/10微安=100000小时(11.4年)。电池的自放电通常是这个值的五倍。除泥时间和比较器滞后的解释
注意
图25至图29不按比例缩放。




应用与实施
注意
以下应用章节中的信息不是TI组件规范的一部分,TI不保证其准确性或完整性。TI的客户负责确定组件的适用性。客户应验证和测试其设计实现,以确认系统功能。
申请信息
bq2407x设备为系统供电,同时独立为电池充电。为电池充电和运行系统的输入电源可以是交流适配器或USB端口。这些设备具有动态电源路径管理(DPPM),它在系统和电池充电之间共享电源电流,并在系统负载增加时自动降低充电电流。从USB端口充电时,如果输入电压低于阈值,则输入动态电源管理(VIN-DPM)电路会降低输入电流限制,从而防止USB端口崩溃。电源路径架构还允许电池在适配器无法提供峰值系统电流时补充系统电流需求。
bq2407x可配置为主机控制,用于根据连接的输入源选择不同的输入电流限制,或者对于不支持多种类型输入源的应用,它是完全独立的设备。
典型应用
VIN=UVLO到VOVP,如果加速G=800毫安,IIN(最大值)=1.3 A,电池温度充电范围=0°C至50°C,6.25小时快速充电安全计时器。

TS功能
在电池组(103AT-2)中使用10-kΩNTC热敏电阻。对于不需要TS监控功能的应用,将一个10-kΩ电阻器从TS连接到VSS,以将TS电压设置为有效水平并保持充电。
CHG和PGOOD
LED状态:在OUT和CHG之间串联一个1.5-kΩ电阻器,指示充电状态。在OUT和PGOOD之间串联一个1.5-kΩ电阻器,以指示连接有效输入源的时间。
处理器监控状态:在处理器的电源轨与CHG和PGOOD之间连接一个上拉电阻器(约100 kΩ)。
选择IN、OUT和BAT引脚电容器
在大多数应用中,只需要在电源引脚、输入端、输出端和电池引脚上安装一个高频去耦电容器(陶瓷)。建议使用应用程序关系图上显示的值。在用实际系统操作条件评估这些电压信号后,可以确定电容值是否可以调整到最小建议值(直流负载应用)或更高值,以用于快速高振幅脉冲负载应用。注:如果设计了高输入电压源(适配器不良或适配器错误),则需要对电容器进行适当的额定值。陶瓷电容器的测试值为其额定值的2倍,因此16伏电容器可能足以承受30伏的瞬变(与电容器制造商核实测试的额定值)。
应用曲线





系统示例
独立充电器
VIN=UVLO到VOVP,如果加速G=800毫安,IIN(最大)=1.3 A,ITERM=110毫安,电池温度充电范围=0°C至50°C,禁用安全计时器。

从系统上断开电池
VIN=UVLO到VOVP,如果加速G=800毫安,IIN(最大值)=1.3 A,电池温度充电范围=0°C至50°C,6.25小时快速充电安全计时器。

电源建议
有些适配器采用半整流器拓扑,这会导致适配器输出电压在循环的一部分时间内低于电池电压。为了在这些条件下使用适配器进行操作,bq2407x系列在输入电源将部件置于休眠模式后至少保持充电器接通20毫秒(典型值)。此功能允许使用使用50赫兹网络的外部适配器。输入电压不得低于UVLO电压,充电器才能正常工作。因此,电池电压应高于UVLO,以防止输入中断。可能需要额外的输入电容。
布局
布局指南
•为了获得最佳性能,从IN到GND(热垫)的去耦电容器和从OUT到GND的输出滤波电容器(thermal pad)应尽可能靠近bq2407x,并对IN、OUT和GND(thermal pad)进行短跟踪。
•所有低电流接地连接应与电池的高电流充电或放电路径分开。使用单点接地技术,包括小信号接地路径和电源接地路径。
•进入IN引脚和从OUT引脚引出的高电流充电路径的尺寸必须适合最大充电电流,以避免这些线路中的电压降。
•bq2407x系列采用热增强型MLP封装。该封装包括一个热垫,用于在IC和印刷电路板(PCB)之间提供有效的热接触;该热垫也是设备的主接地连接。将热垫连接到PCB接地连接。QFN/SON PCB附件应用说明(SLUA271)中提供了该包的完整PCB设计指南。
布局示例

热注意事项
bq24072/3/4/5系列采用热增强型MLP封装。该封装包括一个热垫,用于在IC和印刷电路板(PCB)之间提供有效的热接触。电源板应直接连接到VSS引脚。QFN/SON PCB附件应用说明(SLUA271)中提供了该包的完整PCB设计指南。封装热性能最常见的测量方法是从芯片结到封装表面(环境)周围空气的热阻抗(θJA)。θJA的数学表达式为:

式中
•TJ=芯片结温度
•T=环境温度
•P=设备功耗
影响θJA测量和计算的因素包括:
•设备是否安装在板上
•迹线尺寸、成分、厚度和几何形状
•设备方向(水平或垂直)
•被测设备周围的环境空气体积和气流
•其他表面是否靠近被测设备
由于锂离子电池的充电模式,最大功耗通常出现在充电周期开始时,电池电压处于最低水平。通常在快速充电开始后,电池组电压在前2分钟内升高至≉3.4 V。组件的热时间常数通常需要几分钟才能加热,因此在进行最大功耗计算时,3.4 V是一个很好的最小电压。通过绘制IC下PCB底部的温度(焊盘应具有多个通孔)、充电电流和电池电压随时间变化的曲线,对系统和完全放电的电池进行验证。如果部件进入热调节,快速充电电流将开始逐渐减小。
器件的功耗P是内部功率场效应晶体管的电荷率和电压降的函数。当电池组充电时,可根据以下方程式计算:

热回路特性降低充电电流,以限制过高的IC结温度。建议在典型操作条件下(标称输入电压和标称环境温度)不进行热调节,并在热环境或高于正常输入电源电压的非典型情况下使用该功能。话虽如此,如果热回路始终处于活动状态,IC仍将按上述方式工作。
安芯科创是一家国内芯片代理和国外品牌分销的综合服务商,公司提供芯片ic选型、蓝牙WIFI模组、进口芯片替换国产降成本等解决方案,可承接项目开发,以及元器件一站式采购服务,类型有运放芯片、电源芯片、MO芯片、蓝牙芯片、MCU芯片、二极管、三极管、电阻、电容、连接器、电感、继电器、晶振、蓝牙模组、WI模组及各类模组等电子元器件销售。(关于元器件价格请咨询在线客服黄经理:15382911663)
代理分销品牌有:ADI_亚德诺半导体/ALTBRA_阿尔特拉/BARROT_百瑞互联/BORN_伯恩半导体/BROADCHIP_广芯电子/COREBAI_芯佰微/DK_东科半导体/HDSC_华大半导体/holychip_芯圣/HUATECH_华泰/INFINEON_英飞凌/INTEL_英特尔/ISSI/LATTICE_莱迪思/maplesemi_美浦森/MICROCHIP_微芯/MS_瑞盟/NATION_国民技术/NEXPERIA_安世半导体/NXP_恩智浦/Panasonic_松下电器/RENESAS_瑞莎/SAMSUNG_三星/ST_意法半导体/TD_TECHCODE美国泰德半导体/TI_德州仪器/VISHAY_威世/XILINX_赛灵思/芯唐微电子等等
免责声明:部分图文来源网络,文章内容仅供参考,不构成投资建议,若内容有误或涉及侵权可联系删除。
Copyright © 2002-2023 深圳市安芯科创科技有限公司 版权所有 备案号:粤ICP备2023092210号-1