特征
易于使用的完整核心功能
高精度:50年内0.01%FSO
宽输入动态范围:7.5年,100pA至3.5mA
低静态电流:1mA
供电范围广:±4.5V至±18V
应用
对数,对数比计算:通信、分析、医疗、工业、,测试,通用仪器
光电二极管信号压缩放大器
前端模拟信号压缩
模数转换器
说明
LOG104是一种通用集成电路输入电流相对于输入电流的对数或对数比参考电流。LOG104在很大的动态输入范围内进行了测试信号。在对数比应用中,信号电流会出现来自光电二极管,参考电流来自具有精密外部基准的系列。输出信号在VOUT被修剪到0.5V每十年输入电流,允许70年的输入电流,动态范围。低直流偏移电压和温度漂移允许精确宽环境下低电平信号的测量温度范围。LOG104的温度范围为-5°C至+75°C,工作温度范围为-40°C至+75°C+85摄氏度。

电气特性
黑体限制适用于指定的温度范围,TA=–5°C到+75°C。
TA=+25°C,VS=±5V,ROUT=10kΩ时,除非另有说明。

电气特性(续)
黑体限制适用于指定的温度范围,TA=–5°C到+75°C。
TA=+25°C,VS=±5V,RL=10kΩ时,除非另有说明。

注:(1)对数一致性误差是指VOUT与对数(I1/I2)曲线最佳拟合直线的峰值偏差,用满标度峰间百分比表示。
(2) 在全动态范围内可能需要更高的电源。
(3) 输出核心对数函数被调整为每十年输入电流变化0.5V输出。
(4) 当分别考虑I1和I2时,任何I1/I2比值的最坏情况总误差是两个误差中最大的。
(5) 在±5V电源下,总I1+I2应保持在4.5mA以下。
(6) 带宽(3dB)和瞬态响应是补偿电容器和输入电流水平的函数。
典型特征
TA=+25°C,VS=±5V,RL=10kΩ时,除非另有说明。


申请信息
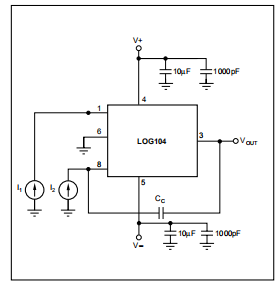
LOG104是一个真正的对数放大器,它使用双极晶体管基极发射极电压关系计算对数比率或对数比率。图1显示了操作所需的基本连接日志104。为了减少铅的影响电源线的电感,建议每一个电源都用一个10μF钽电容器绕过与1000pF陶瓷电容器并联,如中所示图1。将电容器连接到靠近LOG104的位置尽可能减少噪音。

输入电流范围
为了保持规定的精度,输入电流范围LOG104应限制在100pA至3.5mA之间。输入电流超出此范围可能会影响LOG104的性能。输入电流大于3.5mA会导致非线性。绝对最大输入电流额定值包括±10mA,以防止过度功耗可能损坏测井晶体管。在±5V电源上,总输入电流(I1+I2)限制为4.5毫安。由于LOG104内部的合规性问题适应较大的总输入电流,电源应增加。小于100pA的电流会导致误差增加运算放大器A1和A2的输入偏置电流(通常为5pA)。可以对输入偏置电流进行补偿,如中所示图2。放大器的输入级有FET输入,输入偏置电流每10°C加倍,这使得调零技术仅在温度相当稳定。

设定参考电流
当LOG104用于计算对数时,I1或I2可以保持恒定,并成为与另一个进行比较。VOUT表示为:
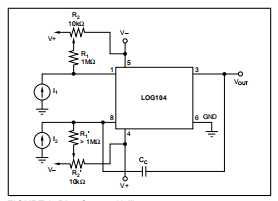
VOUT=(0.5V)•对数(I1/I2)(1)IREF可以从外部电流源(如如图3所示),也可以从电压带有一个或多个电阻器的电源。当一个电阻使用时,该值可能很大,具体取决于IREF。如果IREF是使用10nA和+2.5V:RREF=2.5V/10nA=250M

分压器可用于降低
电阻器(如图4所示)。当使用这种方法时必须考虑放大器可能引起的误差输入偏移电压。放大器A1的输入偏置电压最大值为1.5mV,建议使用VREF a值为100mV。


图5显示了一个使用系列的低电平电流源电阻器。低偏移运算放大器降低了LOG104的输入偏移电压。
频率响应
典型特性曲线中的频率响应曲线显示了恒定直流I1和I2的频率响应曲线一个输入端的小信号交流电流。LOG104的3dB频率响应是输入电流电平的大小和频率补偿电容器。见典型特征曲线,3dB频率响应详细信息。LOG104的瞬态响应对于增大和减小的信号是不同的。这是因为对数放大器是一个非线性增益元件,具有不同的增益不同输入电平的信号。输入电流更小需要更大的增益来保持完整的动态范围,并且减慢LOG104的频率响应。
频率补偿
LOG104的频率补偿通过在插脚3和8之间连接电容器。的大小电容器是输入电流的函数,如典型特性曲线(补偿电容器的最小值)。对于任何给定的应用程序,最小的可使用的电容器值由I2的最大值和I1的最小值。更大的CC的值将使LOG104更加稳定,但是降低频率响应。在应用程序中,可以获得最高的总带宽通过检测VOUT的信号电平,然后接通补偿电容器的适当值。负输入电流LOG104只在输入电流为正时工作(传统电流流入针脚1和8)。在某些情况下当需要负输入电流时,电路可以使用图6、7和8

电压输入
LOG104在电流输入下具有最佳性能。电压输入可以用串联电阻直接处理,但是动态输入范围被限制在大约三个几十年的输入电压由电压噪声和偏移引起。这个式(13)的传递函数适用于这种结构。

应用电路
对数比
对数比放大器的一个更常见的用途是测量吸光度。典型应用如所示图9。样品的吸光度为A=对数λ1′/λ1(3)如果D1和D2匹配,A∞(0.5V)logI1/I2(4)数据压缩在许多应用中,对数传递函数的压缩效应是有用的。例如,LOG104前12位a/D转换器可以产生动态相当于20位转换器的范围。


单电源运行
许多应用程序没有所需的双电源操作LOG104。图10显示了在单个+5V电源下运行的LOG104配置。

利用基极发射极电压匹配关系
双极晶体管,LOG104建立了输入电流比的对数函数。从基极发射极电压定义为:
k=玻尔兹曼常数=1.381•10–23
T=绝对温度,单位:开氏度
q=电子电荷=1.602•10–19库仑
IC=集电极电流
IS=反向饱和电流
从图11中的电路可以看出:

如果晶体管匹配并且等温VTI=VT2,则(3)变为:

术语定义
传递函数
理想的传递函数为:电压=0.5V•逻辑1/I2有关传输的图形表示,请参见图12超出LOG104的有效工作范围。
准确度
对于某些放大器来说,精度比对数放大器更复杂。这是因为传递函数是非线性的输入,每一个都可以在很大的动态范围内变化。确定任何输入组合的精度从总错误规范中。

总误差
总误差是
VOUT理想输出的实际输出=0.5V•log(I1/I2)。因此,VOUT(实际)=VOUT(理想)±总误差。它代表了所有误差分量的总和通常与对数放大器在电流输入模式。任何给定比率的最坏情况误差当I1和I2为单独考虑。温度会影响总误差。错误RTO和RTI与任何传递函数一样,函数本身产生的错误可以被称为输出(RTO)或输入(RTI)。在这方面,对数放大器有一个独特的特性:给定对数放大器输出端的错误电压对应于输入的恒定百分比,而不管实际输入电平。
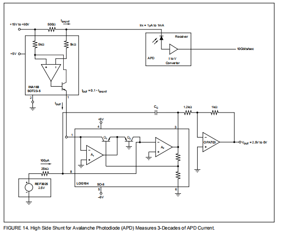
雪崩光电二极管电流的测量
LOG104的宽动态范围有助于测量雪崩光电二极管电流(APD),如图13所示。
日志符合性
对于LOG104,对数一致性的计算方法与线性度,在半对数标度上绘制I1/I2。在许多方面应用方面,日志一致性是最重要的规范。这是真的,因为偏置电流误差可以忽略不计(与100pA及以上的输入电流相比为5pA)和比例因子和偏移误差可修剪为零或已被系统校准删除。这使得日志一致性错误的主要来源。对数符合性定义为与最佳值的峰值偏差拟合VOUT与log(I1/I2)曲线的直线。这是表示为理想满标度输出的百分比。因此用伏特表示的m年非线性误差为:输出电压(NONLIN)=0.5V/dec•2Nm V其中N是日志一致性误差,以百分比表示。

单个错误组件
电流输入的理想传递函数为:
实际传递函数的主要组成部分是错误是:
误差的单个组成部分是:∆K=增益精度(0.15%,典型值),如规格表。
IB1=A1的偏置电流(5pA,典型值)
IB2=A2的偏置电流(5pA,典型值)
N=对数一致性误差(0.01%,0.06%,典型值)
n=5时为0.01%,n=7.5时为0.06%
VOSO=输出偏移电压(3mV,典型值)
m=指定N的数十年数:
示例:错误是什么

外部输入电流源的电阻值。
安芯科创是一家国内芯片代理和国外品牌分销的综合服务商,公司提供芯片ic选型、蓝牙WIFI模组、进口芯片替换国产降成本等解决方案,可承接项目开发,以及元器件一站式采购服务,类型有运放芯片、电源芯片、MO芯片、蓝牙芯片、MCU芯片、二极管、三极管、电阻、电容、连接器、电感、继电器、晶振、蓝牙模组、WI模组及各类模组等电子元器件销售。(关于元器件价格请咨询在线客服黄经理:15382911663)
代理分销品牌有:ADI_亚德诺半导体/ALTBRA_阿尔特拉/BARROT_百瑞互联/BORN_伯恩半导体/BROADCHIP_广芯电子/COREBAI_芯佰微/DK_东科半导体/HDSC_华大半导体/holychip_芯圣/HUATECH_华泰/INFINEON_英飞凌/INTEL_英特尔/ISSI/LATTICE_莱迪思/maplesemi_美浦森/MICROCHIP_微芯/MS_瑞盟/NATION_国民技术/NEXPERIA_安世半导体/NXP_恩智浦/Panasonic_松下电器/RENESAS_瑞莎/SAMSUNG_三星/ST_意法半导体/TD_TECHCODE美国泰德半导体/TI_德州仪器/VISHAY_威世/XILINX_赛灵思/芯唐微电子等等
免责声明:部分图文来源网络,文章内容仅供参考,不构成投资建议,若内容有误或涉及侵权可联系删除。
Copyright © 2002-2023 深圳市安芯科创科技有限公司 版权所有 备案号:粤ICP备2023092210号-1