特征
●低输入噪声电压:2.0nV/√Hz
●高单位增益带宽:500MHz
●高增益带宽产品:240MHz
●高输出电流:90mA
●单个+5V至+12V操作
●低供电电流:4.8mA/ch
应用
●xDSL差分线路接收器
●高动态范围ADC驱动器
●低噪声PLL积分器
●跨阻放大器
●精密基带I/Q放大器
●有源滤波器
说明
OPA2822提供非常低的2.0nV/√Hz宽带输入噪声,单位增益稳定,电压反馈建筑。有意的对于xDSL接收机应用,OPA2822还支持这种低输入噪声和极低的谐波失真,特别是在差分配置中。提供足够的输出电流来驱动放大器和编解码器之间潜在的重负载。从+5V到+12V电源的2VPP差分输出在1MHz输入频率下的谐波失真≤-100dBc。在低4.8mA/ch电源电流下工作,OPA2822可满足所有xDSL接收器的要求,包括从单个+5V条件到±5V,直至单+12V设计的各种可能电源电压。
单+5V电源上的通用应用将受益于此降低的电源电压上的高输入和输出电压摆动。低成本的PLL精密积分器也将受益于低电压噪声和失调电压。基带I/Q接收机信道可以在噪声和失真方面实现几乎完美的信道匹配,以支持5MHz、动态范围大于14位的信号。
OPA2822相关产品


典型特性:VS=±6V
TA=+25°C,G=+2,RF=402Ω,RL=100Ω,除非另有说明。










典型特性:VS=±6V
TA=+25°C,差分增益=2,RF=604Ω,RL=400Ω,除非另有说明。


典型特性:VS=+5V
TA=+25°C,G=+2,RF=402Ω,RL=100Ω,除非另有说明。




典型特性:VS=+5V
TA=+25°C,差分增益=+2,RF=604Ω,RL=400Ω,除非另有说明。


应用程序信息
宽带无反转操作
OPA2822提供了一个独特的功能组合,宽带双,单位增益稳定,电压反馈放大器,以支持新兴通信技术的极高动态范围要求。组合-OPA2822具有低2nV/√Hz的输入电压噪声,谐波失真性能可通过2MHz超过100dBc SFDR,为新兴的高速14位(及更高)转换器提供最高动态范围的输入接口。为了达到这一水平的性能,需要仔细注意电路设计和电路板布局。
图1显示了作为电气特性表基础的+2配置增益,以及±6V运行时的大多数典型特性。虽然使用分离±6V电源提供了特性,但大多数电气和典型特性也适用于单电源+12V设计,其中输入和输出工作电压集中在+12V电源的中点。在±5V下的操作将非常接近所示的±6V工作点。大多数参考曲线的特征是使用50Ω驱动阻抗的信号源和50Ω负载阻抗的测量设备。在图1中,VI端子处的50Ω并联电阻器与测试信号发生器的源阻抗匹配,而VO端子上的50Ω串联电阻器为测量设备负载提供匹配电阻器。一般来说,数据表电压摆动规格在输出引脚(图1中的VO)处,而输出功率(dBm)规格在匹配的50Ω负载下。输出端的总100Ω负载,加上图1中非转换配置的804Ω总反馈网络负载,显示OPA2822的有效输出负载为89Ω。虽然这对于频率响应测量来说是一个很好的负载值,但是失真会随着较轻的输出负载而迅速改善。对于电气特性表中报告的失真性能,保持相同的反馈网络并将负载增加到200Ω,将导致总负载为160Ω。

为了获得更高的增益,反馈电阻(RF)保持在402Ω,增益电阻(RG)经过调整以形成典型特性。
与电流反馈设计不同,电压反馈运算放大器可以使用范围广泛的电阻值来设置增益。像OPA2822这样的低噪声部件只有在电阻值保持相对较低的情况下,才会产生较低的总输出噪声。对于电路在图1中,电阻器的输入参考电压噪声分量为1.8nV/√Hz,接近放大器固有的2nV/√Hz的值。有关反馈网络对噪声影响的更完整描述,请参阅本数据表后面的设置电阻值以最小化噪声部分。一般来说,RF和RG的并联组合应小于300Ω,以保持OPA2822的低噪声性能。但是,将这些值设置得太低可能会由于输出负载而损害失真性能,如典型特性中的失真与负载数据所示。
宽带逆变操作
将OPA2822作为逆变放大器运行有几个好处,尤其适合作为xDSL接收器应用中混合设计的一部分。图2显示了作为逆变模式典型特性基础的-1电路的逆变增益。

在反向情况下,只有反馈网络的射频元件作为总输出负载的一部分出现,与实际负载平行。对于典型特性中使用的100Ω负载,此反向配置中的有效负载为86Ω。增益电阻器RG设置为获得所需的逆变增益(在本例中,增益为–1时为604Ω),而如果需要,可使用附加输入匹配电阻器(RM)将总输入阻抗设置为等于源。在这种情况下,RM=54.9Ω与604Ω增益设定电阻器并联,产生50Ω的匹配输入阻抗。只有当输入必须与源阻抗匹配时,才需要RM,如使用图2的电路进行的特性测试。
为了充分利用OPA2822出色的直流输入精度,必须匹配每个输入端的总直流阻抗,以获得偏置电流抵消。对于图2中的电路,这要求在非换向输入端接地309Ω电阻器。该电阻值的计算假定直流耦合50Ω源阻抗以及RG和RM。虽然该电阻器将消除输入偏置电流,但它必须很好地解耦(图2中为0.1μF),以过滤电阻器本身和放大器输入电流噪声的噪声贡献。
当所需的RG电阻在更高增益下接近50Ω时,图2中电路的带宽将远远超过图1中相同增益幅度下的带宽。这是由于当分析中包括50Ω源阻抗时,图2电路的噪声增益较低。例如,在信号增益为–12(RG=50Ω,RM=open,RF=604Ω)时,图2电路的噪声增益将为1+604Ω/(50Ω+50Ω)=7,因为在噪声增益方程中添加了50Ω源。这将提供比不可逆增益+12更高的带宽。
单电源无换向运行
OPA2822还可以支持单+5V操作,其卓越的输入和输出电压摆动能力。轨道输入和输出均不在1.2V范围内。对于单个放大器通道,这在单个+5V电源上提供了非常干净的2VPP输出能力,或同时使用两个通道的差分配置的4VPP输出能力。图3显示了作为电气特性表基础的+2交流耦合非转换增益,以及单个+5V电源运行的大多数典型特性。

宽带单电源运行的关键要求是保持输入和输出信号在输入和输出的可用电压范围内摆动。图3的电路使用来自+5V电源(两个804Ω电阻器)的简单电阻分压器建立输入中点偏置。选择这两个电阻来提供直流偏置电流抵消,因为它们的并联组合与从逆变节点向外看的直流阻抗相匹配,即RF。增益设定电阻不是从逆变节点向外看的直流阻抗的一部分,因为与之串联的阻断电容器。然后输入信号被交流耦合到中点电压偏置中。选择输入阻抗匹配电阻器(57.6Ω)进行测试,以在包括偏置分频器网络的并联组合时提供50Ω的输入匹配(高频)。增益电阻(RG)是耦合的,直流增益为+1。这使输出也在输入中点偏压(VS/2)处居中。当显示该电路使用+5V电源时,该电路可用于高达+12V的单电源操作。
单电源逆变操作
对于那些需要反向增益为-1操作的+5V典型特性,使用图4中的测试电路。

与图2中的电路一样,反馈电阻(RF)已增加到604Ω,以减少与100Ω实际负载平行的负载效应。使用RB的两个1.21kΩ电阻器,非转换输入偏置为VS/2(在本例中为2.5V)。这两个电阻(605Ω)的并联组合通过匹配反向输入节点外的直流阻抗提供输入偏置电流抵消。使用0.1μF电容器,非可逆输入偏置也得到了很好的解耦,从而既降低了电源噪声,又降低了输入端的电阻和偏置电流噪声。
增益电阻(RG)设置为等于反馈电阻(RF)为604Ω,以实现从VI到VO的期望增益-1。直流闭锁电容器与RG串联,以将输入偏置和偏置电压不变时的直流增益降低到+1。这将VS/2偏置电压置于输出引脚,并减少输出直流偏移误差项。使用设置为54.9Ω的附加RM电阻器,将信号输入阻抗与50Ω电源匹配。在较高的频率下,RM和RG的并联组合提供50Ω的输入阻抗匹配。这主要用于测试和特性描述,系统应用不一定需要这种输入阻抗匹配,特别是当源设备物理上靠近OPA2822和/或不需要50Ω输入阻抗匹配时。在较高的增益下,信号源阻抗将开始对OPA2822的表观噪声增益(因此,带宽)产生重大影响。
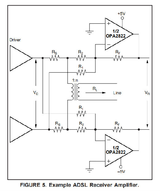
ADSL接收放大器
OPA2822的主要应用之一是作为ADSL调制解调器设计中的低功耗、低噪声的接收放大器。OPA2822可以很好地支持单+5V、±5V和单+12V电源的应用。对于更高的电源,考虑双低噪声THS6062 ADSL接收放大器,它可以支持高达±15V的电源。图5显示了一个典型的ADSL接收机设计,其中OPA2822被用作反向求和放大器,以提供驱动器输出信号抵消和接收信道增益。在图5的电路中,驱动器差分输出电压显示为VD,而接收器通道输出显示为VR。

这两组电阻器R1和R2被设置为从变压器绕组为到达变压器线路侧的信号提供所需的增益,并为发送至接收器输出的驱动器输出信号(VD)提供标称抵消。通常,两个RS电阻器被设置为通过变压器提供阻抗匹配。这是通过设置RS=0.5•(RL/N2)来实现的,其中N是线路驱动器设计所用的匝数比。如果以这种方式设置RS,并且实际的双绞线显示预期的RL阻抗值,则VD处产生的电压摆幅将在变压器输入处被削减一半。在这种情况下,设置R1=2•R2将在接收器的输出处实现驱动器输出信号的取消。基本上,驱动器输出电压在R1中产生一个电流,该电流与R2中的电流完全匹配,这是由于变压器输入端输出信号的衰减和反转。在实际应用中,R1和R2通常是RC网络,以实现对频率变化线路阻抗的抵消。
随着变压器匝数比的变化,以支持不同的线路驱动器和电源电压组合,接收器-放大器噪声的影响也会发生变化。典型地,DSL系统为接收器产生线参考噪声贡献,该贡献可针对图5的电路计算。例如,从线路到接收器输出的总增益为1,并选择输入电阻R2,其余电阻将由驱动器取消和增益要求设置。通过设置电阻值,可以计算由OPA2822引起的线参考噪声贡献。R1将被设置为R2值的2倍,反馈电阻将被设置为通过变压器恢复增益损失。表一显示了总行参考噪声下限(dBm/Hz),在变压器匝数比范围内使用三个不同的R2值(放大器增益在每个匝比下调整)。

表一显示,较低的变压器匝数比会降低线参考噪声,电阻噪声将在较高值时开始降低噪声,尤其是在从500Ω到1kΩ时。一般来说,如果ADSL调制解调器的性能低于–145dBm,则由于接收器信道而产生的线路参考噪声地板不会限制ADSL调制解调器的性能。
有源滤波器应用
作为一种低噪声、低失真、单位增益稳定的电压反馈放大器,OPA2822为高性能有源滤波器提供了一个理想的积木。由于有两个通道可用,它可以用作级联2级有源滤波器或差分滤波器。图6显示了由两个二阶Sallen键段级联而成的6阶带通滤波器,传输零点以及由高通和低通部分组成的无源后滤波器。第一放大器提供二阶高通级,而第二级放大器提供二阶低通级。图7显示了这个示例滤波器的频率响应。
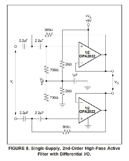
差分有源滤波器如图8所示。该电路显示了一个单电源、二阶高通滤波器,其转角频率设置为ADSL-CPE调制解调器应用提供所需的高通功能。为了使用这个电路,混合电路将在滤波器的输入端实现为无源求和电路。对于仅+5V的ADSL设计,优选在放大器之前实现一部分滤波,从而限制未取消的线路驱动器信号的振幅。这种类型的接收级通常在编解码器设置ADC(模拟到数字转换器)输入信号的高频截止之前驱动低通滤波器。图9显示了图8中高通电路的频率响应。


高动态范围ADC驱动器
在高性能应用中,存在许多电路方法来提供ADC之前的最后一级放大。对于信号通道可以交流耦合的非常高动态范围应用,图10所示的电路提供了优异的性能。大多数超高性能adc>12位性能需要差分输入来实现动态范围。图10的电路通过1:2匝的比率变压器将单端电源转换为差分,然后驱动反向增益设置电阻器(RG)。这些电阻器固定在100Ω,以提供与变压器一次侧50Ω电源匹配的输入。然后可以通过设置反馈电阻值来调整增益。为了获得最佳性能,该电路在±5V电源上以地为中心输出,尽管+12V电源也可以提供出色的结果。由于大多数高性能转换器都是在一个+5V的电源上工作的,所以输出通过交流阻断电容器电平变换到转换器输入的共模输入电压(VCM),然后在输入转换器之前进行低通滤波。该电路用于10kHz至10MHz的输入,因此输出高通角设置为1.6kHz,而低通截止设置为20MHz。这些是示例截止频率;实际的滤波要求将由具体的应用程序来设置。
1:2匝比变压器还提供了输入参考噪声系数的改进。方程式1显示了该电路的噪声系数(NF)计算,其中RG被限制为提供与RS(通过变压器)的输入匹配,然后设置RF以获得所需的整体增益。在这些约束条件下(非互易输入上为0Ω),噪声系数方程大大简化。

式中:RG=1/2 n2RS
n=变压器匝数比
α=RF/RG en=运算放大器输入电压噪声
in=反向输入电流噪声
KT=4E-21J[T=290°K]
增益(dB)=20对数[nα]


设计工具
示范板
有两块PC板可用于辅助使用OPA2822的两种封装样式对电路性能进行初步评估。这两个都是免费的,作为一个不受欢迎的个人电脑板提供的描述性文件。这些电路板的摘要信息如表1所示。

宏模型和应用程序支持
使用SPICE对电路性能进行计算机模拟通常是分析OPA2822在其预期应用中的性能的一种快速方法。这对于视频和射频放大器电路来说尤其如此,因为寄生电容和电感在电路性能中起主要作用。OPA2822的SPICE模型可通过TI网站获得。 这些模型可以很好地预测各种运行条件下的小信号交流和瞬态性能。它们在预测谐波失真特性方面做得不好。这些型号不试图区分封装类型在其小信号交流性能。
操作建议
设置电阻值以最小化噪声
要充分利用OPA2822的低输入噪声,需要仔细注意外部增益设置和直流偏置网络。反馈电阻是整个输出负载的一部分(如果设置得太低,可能会开始降低失真)。考虑到这一点,设计的一个好的起点是选择尽可能低的反馈电阻(与负载失真问题一致),然后继续设计,并根据需要设置其他电阻。为了保持完整的性能,将反馈电阻设置在200Ω到750Ω的范围内可以为设计提供一个良好的开端。图11显示了任何运算放大器的完整输出噪声分析模型。
总输出斑点噪声电压可以计算为所有平方输出噪声电压项之和的平方根。方程2显示了输出噪声电压表达式的一般形式,使用图11中所示的术语。


将该表达式除以噪声增益(NG=1=RF/RG)将得到非转换输入的总等效点噪声电压,如等式3所示:

在方程3中插入高电阻值可以迅速控制总等效输入参考电压噪声。一个250Ω源阻抗的非转换输入将增加和放大器本身一样多的噪声。如果非换向输入是直流偏置路径(如在逆变或某些单电源应用中),关键是要在该电阻器中加入噪声分流电容器,以限制这些电阻器的附加噪声影响(参见图2中的示例)。
频率响应控制
电压反馈运算放大器,如OPA2822,随着信号增益的增加,闭环带宽逐渐减小。理论上,这种关系用电特性中显示的增益带宽积(GBP)来描述。理想情况下,用GBP除以无反转信号增益(也称为噪声增益,NG)可以预测闭合环路带宽。实际上,这一原理只有在相位裕度接近90°时才成立,就像在高增益配置中一样。在低增益下,大多数高速放大器将表现出比GBP预测的更低的相位裕度和更高的带宽的更复杂的响应。OPA2822经过补偿,在增益为+2时产生轻微峰值频率响应(参见图1中的电路)。在增益为+2时,200MHz的典型带宽远远超过了用240MHz的GBP除以2的增益所预测的带宽。随着增益的增加,GBP预测的带宽更加准确。如典型特征所示,在增益为+10时,24MHz的-3dB带宽与用GBP除以10预测的带宽相匹配。
反转操作提供了一些有趣的机会来增加可用的信号带宽。当源阻抗与增益电阻匹配时(例如图10),信号增益为(1+RF/RG),而噪声增益为(1+RF/2RG)。这使噪声增益几乎减少了一半,扩展了信号带宽并增加了环路增益。例如,在图10中设置RF=500Ω将为放大器提供5V/V的信号增益。但是,包括通过1:2变压器反射的50Ω源阻抗,将为每个放大器的噪声增益分析提供额外的100Ω源阻抗。这将噪声增益降低到1+500Ω/200Ω=3.5V/V,并使放大器带宽至少为240MHz/3.5=68MHz。
驱动电容性负载
对运算放大器来说,最苛刻也是最常见的负载条件之一就是电容负载。通常,电容性负载是ADC的输入,包括可用于改善ADC线性度的附加外部电容。当电容性负载直接施加在输出引脚上时,像OPA2822这样的高速、高开环增益放大器很容易受到稳定性下降和闭环频率响应峰值的影响。在环路中引入一个附加的电容性负载,可以考虑在环路中引入一个附加的电容性负载。有人提出了解决这个问题的几种外部解决办法。当主要考虑的是低噪声和低失真的频率响应平坦度时,最简单和最有效的解决方案是通过在放大器输出和电容性负载之间插入一个串联的隔离电阻,将电容性负载与反馈回路隔离。这并没有从环路响应中消除极点,而是将其移位,并在更高频率下加零。附加零位的作用是消除电容性负载极的相位滞后,从而增加相位裕度,提高稳定性。
典型特性显示了推荐的RS与电容性负载以及负载下产生的频率响应。对于以+2增益运行的OPA2822,在没有电容性负载的情况下,输出引脚处的频率响应已经稍微达到峰值,需要相对较高的RS值来平坦负载下的响应。降低所需RS值的一种方法是使用图12中的噪声增益调整电路。

两个输入端的电阻RNG可以用来增加噪声增益,同时保持期望的信号增益。这既可以用来改善低增益下的平坦度,也可以用来降低电容负载驱动应用中所需的RS值。该电路通过调节RNG,产生典型特性下的增益平坦度曲线。如该曲线所示,RNG为452Ω时,NG为3,在信号增益为+2时提供异常的频率响应平坦度。方程4给出了给定目标噪声增益(NG)和信号增益(G)时RNG的计算:

式中:RS=非转换输入上的总源阻抗【图12中的25Ω】
G=信号增益[1+(RF/RG)]
NG=噪声增益目标
使用该技术获得初始频率响应平坦度将显著降低在电容性负载下获得平坦响应所需的串联电阻值。使用最佳情况下噪声增益3和信号增益2可以降低所需的RS,如图13所示。这里,所需的RS与电容性负载随典型特性的数据一起重新填充。这表明,在输入端使用RNG=452Ω可以大大降低实现平坦响应所需的RS值。

失真性能
通过2825兆赫的频率传输信号的失真度非常低。虽然其主要目的是通过1.1MHz的最大ADSL频率提供非常低的噪声和失真,但差分配置中的OPA2822可以在5MHz的4VPP摆幅下提供低于-85dBc的失真。对于需要通过更高频率实现极低失真的应用,考虑更高的转换速率放大器,如OPA687或OPA2681。
典型特性表明,在基波信号达到非常高的频率或功率水平之前,SFDR的极限将是二次谐波失真,而不是可以忽略的三次谐波分量。然后聚焦于二次谐波,增加负载阻抗直接改善失真。然而,在偶数阶失真项中,差分运算提供了最显著的改善。例如,电气特性表明,OPA2822的单通道以1MHz的频率向200Ω负载传输2VPP,通常会在-92dBc时显示二次谐波乘积,而在-102dBc时会出现三次谐波。将配置更改为差分驱动器(每个输出仍然驱动2VPP)会导致4VPP总差分输出转化为400Ω差分负载,为每个放大器提供相同的单端负载200Ω。这种配置将二次谐波降至-103dBc,三次谐波降至约-105dBc,整体动态范围改善超过10dB。
对于一般失真分析,请记住,放大器上的总负载包括反馈网络;在非反转配置中,这是RF+RG的总和,而在反向配置中,该附加负载只是RF。增大输出电压摆幅直接增加了谐波失真。输出摆幅增加6dB通常会增加第二次谐波12dB和第三次谐波18dB。增加信号增益通常也会增加二次谐波和三次谐波,因为环路增益在高增益时会降低。同样,电压增益增加6dB将使二次谐波失真增加约6dB。OPA2822的失真特性曲线显示三次谐波失真对增益的影响很小。最后,由于环路增益随频率的衰减,总失真通常随着基频的增加而增加。相反,失真将改善到低频,下降到约50kHz的主开环极点。这将在音频波段产生基本上无法测量的谐波失真水平。
OPA2822具有极低的三阶谐波失真。这也提供了非常好的2音3阶互调截获,如典型特征所示。当通过50Ω匹配电阻器驱动时,截距曲线定义为50Ω负载,以便与射频MMIC设备直接比较。该网络将输出端到负载的电压摆幅衰减6dB。如果OPA2822直接驱动到高阻抗设备(例如ADC)的输入端,则不会发生这种6dB的衰减。在这些条件下,截获将至少提高6dBm。截距用于预测两个紧密间隔频率的互调杂散。如果两个测试频率f1和f2是以平均频率和δ频率fO=(f1+f2)/2和∆=| f2–f1 |来规定的,则第三阶杂音将出现在fO±3•∆处。两个相等测试音调功率电平与杂散互调功率电平之间的差值由∆dBc=2•(IM3–PO)得出,其中IM3是从典型规范中提取的截距,PO是两个紧密间隔的测试频率中任何一个在50Ω负载下的功率电平(dBm)。例如,在增益为+2配置的1MHz时,OPA2822在匹配的50Ω负载下的截距为57dBm。如果两个频率的全包络需要为2VPP,则每个音调将设置为4dBm。然后,三阶互调杂散音调将比测试音调功率电平低2•(57–4)=106dBc(–102dBm)。如果同样的2VPP 2音包络线直接传送到ADC的输入端,而没有匹配的损耗或50Ω网络的负载,截距将至少增加到63dBm。在相同的信号和增益条件下,但现在直接驱动到轻负载,则杂散音调将至少比测试音调功率水平低2•(63–4)=118dBc。
直流精度和偏移控制
OPA2822由于其高开环增益、高共模抑制、高电源抑制以及低输入偏移电压和偏置电流偏移误差,可以提供优异的直流信号精度。为了充分利用低输入偏移电压(25°C时最大±1.2mV),还需要注意输入偏置电流消除。OPA2822的高速输入级具有相对较高的输入偏置电流(8μA典型地进入管脚),但两个输入电流之间的匹配非常接近,通常为100nA的输入偏置电流。通过匹配两个输入端的源阻抗,可以大大降低总输出偏移电压。例如,向图1的电路添加偏置电流消除的一种方法是将175Ω串联电阻器插入50Ω端接电阻器的非转换输入端。如果50Ω源电阻是直流耦合的,这将使无换向输入偏置电流的源阻抗增加到200Ω。由于这现在等于反向输入(RF | | RG)外的阻抗,电路将消除偏置电流效应,只留下偏置电流乘以反馈电阻作为输出的残余直流误差项。使用402Ω反馈电阻器,在整个温度范围内,由输入偏置电流引起的输出直流误差现在将小于0.7μa•402Ω=0.28mV。这明显低于输入偏移电压的贡献。当增益为+2时,最大输入偏移电压为1.5mV,在-40°C至+85°C温度范围内,总的最大输出偏移为(±3mV±0.28mV)=±3.3mV(对于图1的电路,包括非反转输入处的额外175Ω电阻器)。
热分析
OPA2822在大多数操作条件下不需要散热或气流。所需的最高结温将限制如下所述的最大允许内部功耗。在任何情况下,最高结温不得超过+150°C。
工作结温度(TJ)由TA+PDθJA给出。总内部功耗(PD)是静态功率(PDO)和输出级(PDL)消耗的附加功率之和。静态功率就是指定的空载供电电流乘以整个部件的总供电电压。PDL将取决于所需的输出信号和负载,但对于接地电阻负载,当输出固定在等于任一电源电压一半的电压时(假设双极供电相等),PDL将处于最大值。在此条件下,PDL=VS2/(4•RL),其中RL包括反馈网络负载。
注意,决定内部功耗的是输出级而不是负载中消耗的功率。作为一个worstcase示例,计算OPA2822E的最大TJ,两个通道在AV=+2、RL=100Ω、RF=400Ω、±VS=±5V和规定的最大TA=85°C下工作。

最大
该计算代表达到最大可能工作结温度的最坏情况组合。在大多数操作条件下,结温将远低于此处计算的123°C。
OPA2822中的输出电流受到限制,以防止短路情况下的损坏。此限流输出约220mA,超过额定典型输出电流150mA。典型和最小输出电流限值被设置为线性操作,而典型特性中显示的最大输出为非线性限制性能。
电路板布局
要想用像OPA2822这样的高频放大器来获得最佳性能,需要仔细注意电路板布局寄生和外部元件类型。优化性能的建议包括:
a)、寄生电容最小化所有信号输入/输出引脚的任何交流接地。输出端和反向输入端上的寄生电容会导致不稳定:在非换向输入端,它会与源阻抗发生反应,导致无意的带宽限制。为了减少不必要的电容,信号I/O引脚周围的所有地面和电源平面上都应该打开一个窗口。否则,地面和动力飞机应该在其他地方保持完整。
b)、缩短距离(<0.25”)从电源引脚到高频0.1μF去耦电容器。在设备引脚处,接地和电源平面布局不应靠近信号输入/输出引脚。避免窄功率和接地痕迹,以尽量减少器件引脚和去耦电容器之间的电感。主电源连接(插脚4和8)应始终与这些电容器断开连接。主电源引脚上还应使用较大的(2.2μF至6.8μF)去耦电容器,在较低频率下有效。这些可以放置在离设备稍远的地方,并且可以在PC板的相同区域中的多个设备之间共享。
c)、仔细选择和放置外部组件将保持OPA2822的高频性能。电阻器应为非常低的电抗类型。表面贴装电阻工作最好,并允许更紧凑的整体布局。金属薄膜和碳成分轴向引线电阻器也能提供良好的高频性能。同样,保持他们的导线和PC板跟踪长度尽可能短。切勿在高频应用中使用线绕式电阻器。由于输出引脚和逆变输入引脚对寄生电容最为敏感,因此始终将反馈和串联输出电阻器(如有)尽可能靠近输出引脚。其他网络元件,如非转换输入端接电阻器,也应放在靠近封装的地方。即使低寄生电容分流外部电阻,过高的电阻值也会产生显著的时间常数,从而降低性能。好的轴向金属膜或表面贴装电阻器与电阻器并联时大约有0.2pF。对于电阻值>1.5kΩ,该寄生电容会在500MHz以下增加一个极和/或零,从而影响电路运行。保持电阻值尽可能低,以符合寄生负载、失真和噪声的考虑。典型特性中使用的402Ω反馈是设计的良好起点。
d)、与其他宽带设备的连接板上可采用短的直接记录道或通过板上传输线。对于短连接,将跟踪和到下一个设备的输入视为集中电容负载。最好在地面上开50米左右的跑道。估计总电容性负载,并根据推荐的RS与电容性负载的曲线设置RS。如果需要较长的记录道,并且双端接传输线固有的6dB信号损耗是可接受的,则使用微带线或带状线技术实现匹配阻抗传输线(请参阅有关微带和带状线布局技术的ECL设计手册)。50Ω的环境通常不需要在船上使用,事实上,更高的阻抗环境将改善失真,如失真与负载图所示。根据电路板材料和迹线尺寸定义的特征板迹线阻抗,在目标器件输入端使用匹配的串联电阻,从OPA2822输出端进入跟踪。还要记住,终端阻抗将是并联电阻和目标设备输入阻抗的并联组合;应设置总有效阻抗以匹配跟踪阻抗。多个目的地设备最好作为单独的传输线来处理,每一个都有自己的串联和并联终端。如果双端接传输线的6dB衰减不可接受,则长记录道只能在源端串联端接。在这种情况下,将轨迹视为电容性负载,并设置串联电阻值,如RS与电容性负载的关系图所示。这将无法保持信号完整性以及双端接线路。如果目的设备的输入阻抗较低,则由于串联输出形成的分压器进入终端阻抗,会有一些信号衰减。
e)、不建议将OPA2822这样的高速零件套入。插座引入的额外引线长度和管脚间电容会产生极为麻烦的寄生网络,这几乎不可能实现平滑、稳定的频率响应。将OPA2822焊接到电路板上可获得最佳效果。
输入和ESD保护
OPA2822是使用非常高速的互补双极工艺制造的。由于这些非常小的几何器件,内部结击穿电压相对较低。这些细分反映在绝对最大评级表中。所有的设备引脚都由内部的ESD保护二极管保护电源,如图14所示。

这些二极管提供适度的保护,以输入高于电源的过驱动电压。保护二极管通常可支持30mA连续电流。如果可能有更高的电流(例如,在带有±15V电源部件驱动至OPA2822的系统中),应在两个输入端添加限流串联电阻器。保持这些电阻值尽可能低,因为高值会降低噪声性能和频率响应。
安芯科创是一家国内芯片代理和国外品牌分销的综合服务商,公司提供芯片ic选型、蓝牙WIFI模组、进口芯片替换国产降成本等解决方案,可承接项目开发,以及元器件一站式采购服务,类型有运放芯片、电源芯片、MO芯片、蓝牙芯片、MCU芯片、二极管、三极管、电阻、电容、连接器、电感、继电器、晶振、蓝牙模组、WI模组及各类模组等电子元器件销售。(关于元器件价格请咨询在线客服黄经理:15382911663)
代理分销品牌有:ADI_亚德诺半导体/ALTBRA_阿尔特拉/BARROT_百瑞互联/BORN_伯恩半导体/BROADCHIP_广芯电子/COREBAI_芯佰微/DK_东科半导体/HDSC_华大半导体/holychip_芯圣/HUATECH_华泰/INFINEON_英飞凌/INTEL_英特尔/ISSI/LATTICE_莱迪思/maplesemi_美浦森/MICROCHIP_微芯/MS_瑞盟/NATION_国民技术/NEXPERIA_安世半导体/NXP_恩智浦/Panasonic_松下电器/RENESAS_瑞莎/SAMSUNG_三星/ST_意法半导体/TD_TECHCODE美国泰德半导体/TI_德州仪器/VISHAY_威世/XILINX_赛灵思/芯唐微电子等等
免责声明:部分图文来源网络,文章内容仅供参考,不构成投资建议,若内容有误或涉及侵权可联系删除。
Copyright © 2002-2023 深圳市安芯科创科技有限公司 版权所有 备案号:粤ICP备2023092210号-1