EXTVCC连接
LTC1735包含一个内部P沟道MOSFET在EXTVCC和INTVCC引脚之间连接的开关。当EXTVCC引脚高于4.7V时,内部5.2V调节器关闭,开关闭合,INTVCC电源通过EXTVCC供电,直到EXTVCC降至4.5V以下在正常运行。当输出超出调节范围时(启动、短路)电源由内部调节器。对EXTVCC引脚施加的电压不得超过7V并确保EXTVCC≤VIN。通过通电可以实现显著的效率提高由于VIN电流产生来自驱动器和控制电流将通过系数(占空比)/(效率)。对于5V调节器简单地说就是将EXTVCC管脚直接连接到VOUT。但是,对于3.3V和其他低压调节器,需要额外的电路来获得INTVCC功率从输出。下表总结了EXTVCC的四种可能连接:
1.EXTVCC左开(或接地)。这将导致INTVCC由内部5.2V调节器供电在高输入电压下,效率损失高达10%。
2.EXTVCC直接连接到VOUT。这是正常现象连接5V输出调节器,并提供效率最高。对于高于5V的输出电压,EXTVCC需要连接到VOUT,以便检测引脚'不超过绝对最大额定值。允许MOSFET栅极驱动和控制电源
3.EXTVCC连接到输出派生的boost网络。对于3.3V和其他低压稳压器,效率提高仍然可以通过将EXTVCC连接到一个输出电压,该电压已经被提升到大于4.7伏。这可以通过感应式升压来实现绕组如图3a所示或电容性电荷泵如图3b所示。充电泵具有简单磁学的优点。
4.EXTVCC连接到外部电源。如果外部电源在5V至7V范围内可用(EXTVCC≤VIN),如笔记本主5V系统电源,则可使用如果EXTVCC与MOSFET栅极驱动要求。这是典型的案例由于5V电源几乎总是存在,并且由另一个高效率的调节器。
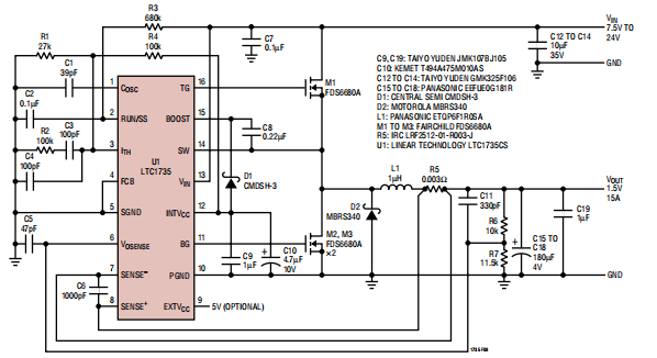
输出电压编程
输出电压由外部电阻分压器设置根据以下公式:

电阻分压器连接到输出,如图所示在图4中允许遥感电压。


上部模块MOSFET驱动器电源(CB,DB)外部自举电容器CB连接到升压引脚为上部模块提供栅极驱动电压MOSFET。功能图中的电容器CB已充电当SW引脚时,通过外部二极管DB从INTVCC很低。注意,通过CB的电压是一个二极管低于INTVCC。当上部的MOSFET打开后,驱动器将CB电压置于MOSFET的栅源。这增强了MOSFET打开上部开关。开关节点电压SW上升到VIN,BOOST pin上升到VIN+INTVCC。升压电容器CB的值需要是100倍大于上部模块的总输入电容MOSFET。在大多数应用中,0.1μF至0.33μF相当。DB上的反向击穿必须更大大于VIN(最大值)。当调整栅极驱动电平时,最终仲裁者是调节器的总输入电流。如果你做出改变输入电流减小,然后你改善了效率。如果输入电流没有变化,那么效率没有变化
SENSE+/SENSE–引脚
电流比较器的共模输入范围从0V到1.1(INTVCC)。连续线性操作在整个过程中,降压应用程序得到保证范围允许输出电压在0.8V到7V之间。使用差分NPN输入级,并用来自内部2.4V电源的内部电阻器,如图所示在功能图中。这导致电流由感应针源或沉,取决于输出电压。如果输出电压低于2.4V电流会从两个感应管脚流出到主输出端。这个强制可由实现的最小负载电流电阻分压器。流出的最大电流感应管脚是:ISENSE++ISENSE–=(2.4V–VOUT)/24k由于VOSENSE伺服到0.8V参考电压,我们可以选择图4中的R1,使其具有最大值吸收此电流:
调节输出电压1.8V,最大值R1的值应该是32k。注意在输出电压高于2.4V无需R1的最大值来吸收检测引脚电流;然而,R1仍受VOSENSE反馈电流。
软启动/运行功能
RUN/SS引脚是一个多功能引脚,提供软启动功能和关闭LTC1735的方法。软启动逐渐减少来自VIN的浪涌电流增加控制器的电流限制ITH(MAX)。这个别针也可用于电源排序。将RUN/SS引脚拉至1.5V以下,将LTC1735放入关机。该引脚可直接从逻辑驱动如图5所示。VIN静态电流是一个函数运行电压/SS电压(参考第6页的典型性能特性图)。松开RUN/SS销允许内部1.2μA电流源对外部软启动电容器CSS。如果RUN/SS已经一直拖到地面在启动前有一个延迟大约:

当RUN/SS上的电压达到1.5V时,LTC1735在电流限制约为25毫伏/秒。当RUN/SS引脚上的电压增加时从1.5V到3.0V,内部电流限制增加从25mV/RSENSE到75mV/RSENSE。输出电流极限缓慢上升,需要额外的1.25s/μF达到最大电流。因此,输出电流上升慢慢地,从输入电源。
图5中的二极管D1减少了启动延迟,同时允许CSS为软启动功能缓慢充电。这个如果不需要软启动,可以删除二极管和CSS。RUN/SS引脚有一个内部6V齐纳钳(参见功能图)。

故障条件:过电流闭锁RUN/SS引脚还提供关闭当过电流条件为检测。RUN/SS电容器CSS最初用于开启并限制控制器的浪涌电流。之后控制器已启动并有足够的时间给输出电容器充电并提供满负荷电流,CSS用作短路计时器。如果输出电压降至其标称输出电压的70%以下当CSS达到4.1V后,假设输出严重过流和/或短路条件,所以CSS开始放电。如果情况持续根据CSS的大小,在足够长的时间内,SS/pin将关闭,直到控制器关闭电压被回收。可以通过提供一个符合RUN/SS引脚组件5V时电流>5μA如图6所示。这种电流缩短了软起动周期,但也可防止RUN/SS的净排放

严重过电流和/或短路时的电容器条件。从车辆识别号(VIN)获得5μA电流时,如图␣6a,当前latchoff始终失败。二极管将上拉电阻器连接至INTVCC,如图6b所示,消除控制器关闭期间的任何额外电源电流,同时消除INTVCC负载,防止控制器启动。如果CSS上的电压没有超过4.1V,过电流闩锁未启用,且功能被禁用。在设计的原型阶段,可能存在问题噪声拾取或不良布局导致保护电路关上。取消此功能可以很容易地对电路和PC布局进行故障排除。内部短路和折叠电流限制仍然有效,从而保护供电系统不发生故障。设计完成后,就可以做出决定了是否启用latchoff功能。软启动电容器CSS的值需要可根据输出电流、输出电容和负载进行缩放电流特性。最小软启动能力由下式给出:CSS>(COUT)(VOUT)(10–4)(RSENSE)建议的最小软启动电容器CSS␣=␣0.1μF足以满足大多数应用。
故障条件:电流限制和电流回退LTC1735电流比较器具有最大感应产生最大MOSFET电流的75mV电压75毫伏/秒。LTC1735包括当前的折叠,以进一步帮助输出对地短路时限制负载电流。即使在过载的情况下,折叠电路也处于活动状态上述停机闩锁失效。如果输出下降一半以上,然后是最大感应电压从75毫伏逐渐降低到30毫伏。低于占空比非常低的短路情况下LTC1735将开始循环跳过,以限制短路电流。在这种情况下,底部MOSFET将传导峰值电流。短路纹波电流由最小接通时间决定LTC1735的吨(最小值)(约200ns),输入电压和电感器值:∆IL(SC)=吨(最小)VIN/L由此产生的短路电流为:

当前的foldback功能始终处于活动状态,而不是受当前latchoff函数的影响。
故障条件:输出过压保护(撬棍)输出过电压撬杆设计用于系统保险丝在输入引线输出时监管机构的涨幅远高于名义水平。这个这种情况会导致巨大的电流流动,远远大于正常运行时。此功能旨在保护防止顶部MOSFET短路;它不能保护控制器本身的故障。比较器(功能图中的OV)检测高于标称值7.5%的过电压故障输出电压。当感觉到这种情况时,顶部MOSFET关闭,底部MOSFET被强制打开。底部MOSFET持续开启as只要0V条件持续;如果VOUT返回保险箱水平,正常操作自动恢复。注意,动态改变输出电压可能瞬间过电压保护动作编程输出电压降低。这个遗嘱不会造成永久性的闭锁,也不会破坏预期电压变化。具有软闩锁过压保护,允许动态改变输出电压过电压保护跟踪新编程的输出电压,始终保护负载。
最低准时注意事项
最小接通时间tON(MIN)是最小的时间量LTC1735能够打开顶部MOSFET又走了。它由内部定时延迟和开启顶部MOSFET所需的栅极电荷。低占空比应用可能接近该最小工作时间限制,应注意确保:

如果占空比低于最短接通时间,LTC1735将开始跳过周期。输出电压将继续调节,但是纹波电流和电压会增加。LTC1735在适当的配置的应用程序一般小于200ns。然而,当峰值感应电压降低时,最小值如图7所示,准时性逐渐增加。这是在强制连续应用中尤其值得关注在轻负载下具有低纹波电流。如果占空比下降在这种情况下,低于最低接通时间限制相应地,较大的电流和电压纹波会导致大量的周期跳变。如果应用程序可以在接近最小时间限制的情况下运行,则必须选择足够低的电感器提供足够的纹波振幅,以满足最小的准时要求。一般来说,保持电感器纹波电流等于或大于30%VIN(最大)时的IOUT(最大值)

FCB引脚操作
当FCB引脚降至其0.8V阈值以下时,强制连续模式操作。在这种情况下,顶部和底部mosfet继续同步驱动不管主输出上的负载如何。突发模式操作被禁用,并且允许在感应器。除了提供逻辑输入以强制连续同步操作和外部同步FCB引脚提供了一种调节反激式绕组的方法输出(参见图3a)。在连续模式下,电流在主变压器中持续流动。二次绕组只有在底部,同步开关打开。一次负载时电流低和/或VIN/VOUT比率低,则同步开关可能没有足够的开启量从输出电容器到二次负载。强制连续运行将支持二次绕组,前提是有足够的同步开关占空比。因此,FCB输入引脚移除必须从从初级电感器中提取功率辅助绕组。当循环处于连续模式时名义上,辅助输出可以不加考虑地加载一次输出负载。二次输出电压VSEC通常设置为如图␣3a所示,变压器的匝数比N为:VSEC≅(N+1)输出但是,如果控制器进入突发模式操作由于一次负载电流很小而停止切换,然后VSEC会下降。外部电阻分压器至FCB引脚的VSEC设置最小电压VSEC(MIN):
如果VSEC下降到这个水平以下,FCB电压强制持续切换操作,直到VSEC再次高于它的最小值。为了防止在未对FCB引脚进行外部连接的情况下出现异常操作,FCB引脚的电流为0.17μa内部电流源将引脚拉高。记住选择电阻值R3时,包括该电流和R4。内部LTC1735振荡器可与通过应用和时钟FCB引脚的外部振荡器当a.V以上信号与a.V.1同步时外部频率,突发模式操作被禁用,但是在低负载电流下,由于电流禁止反转。底部的门每10个时钟周期,以确保引导帽保持新鲜。外部时钟的上升沿应用于FCB引脚开始一个新的循环。不得驱动FCB销当设备处于关机状态时(RUN/SS引脚低)。同步范围从0.9fO到1.3fO,其中COSC设置的fO。试图同步一个更高的频率超过1.3fO会导致斜率补偿不足,并在高占空比下导致环路不稳定(占空比>50%)。如果在同步的,额外的斜率补偿可以通过简单地降低COSC来获得。下表总结了FCB引脚上可用的可能状态:

效率考虑因素
开关调节器的效率百分比等于输出功率除以输入功率乘以100%。分析单个损失以确定是什么限制了效率,哪些改变会产生最大的改进。效率百分比可以是表示为:%效率=100%–(L1+L2+L3+…)式中,L1、L2等是单个损失的百分比输入功率。
虽然电路中的所有耗散元件都会产生损失,4个主要来源通常占LTC1735电路中的损耗:1)VIN电流,2)␣INTVCC电流,3)I2R损耗,4)上部模块MOSFET过渡损失。
(1) VIN电流是中给出的直流电源电流不包括MOSFET驱动器的电气特性控制电流。VIN电流导致较小(<0.1%)随着车辆识别号(VIN)增加的损失。
(2) INTVCC电流是MOSFET驱动器和控制电流。电流源于MOSFET开关功率mosfet的栅电容。每次MOSFET栅极从低到高切换到再次低,电荷包dQ从INTVCC移动到接地。产生的dQ/dt是来自INTVCC的电流通常比控制电路电流大得多。在连续模式,IGATECHG=f(QT+QB),其中QT和QB是上部和底部的莫斯费茨。通过EXTVCC开关输入提供INTVCC电源从一个输出或其他高效率的来源将缩放驾驶员和控制所需的VIN电流电路的系数为(占空比)/(效率)。例如,在20V到5V的应用中,10mA INTVCC电流导致大约3毫安的VIN电流。这减少了从10%或更高的中间电流损耗(如果驱动器直接从车辆识别号(VIN)到只有百分之几。
(3) I2R损耗由MOSFET,电感和电流分流。在连续模式下平均输出电流流过L和RSENSE,但是在上部主MOSFET和同步MOSFET。如果两个MOSFET那么,在RDS上的电阻大致相同一个MOSFET可以简单地用电阻求和以获得I2R损失。例如,如果每个RDS(ON)=0.03Ω,RL=0.05Ω,RSENSE=0.01Ω,则总电阻为0.09Ω。这导致损失范围当输出电流从1A增加到5V输出为5A,3.3V输出为3%至14%损耗。效率的变化取决于相同的外部元件和输出功率水平。I2R公司在高输出电流下,损耗会导致效率下降。
(4) 过渡损耗仅适用于上部模块MOSFET只有在高输入下运行时才变得重要电压(通常为12V或更高)。过渡损耗可以估算依据:过渡损耗=(1.7)VIN2 IO(最大)CRSS f其他“隐性”损失,如铜跟踪和内部对于便携式系统效率下降10%。它是非常重要的是要将这些“系统”级损耗包括在系统设计。内部电池和保险丝电阻损失可通过确保CIN充足的电荷储存和极低的开关频率下的ESR。25W电源通常需要最小20μF至40μF电容,最大ESR为0.01Ω至0.02Ω。其他损失包括死区内的肖特基传导损耗和电感铁芯损耗通常占总损耗的2%以下额外损失。
检查瞬态响应
调节器回路的响应可以通过查看负载电流瞬态响应。开关调节器对负载电流的一个阶跃响应几个周期。当加载步骤发生时,VOUT移动量等于至∆ILOAD(ESR),其中ESR是COUT的有效串联电阻。∆ILOAD也开始充电或放电产生反馈错误信号调节器以适应电流变化和返回电压它的稳态值。在这段恢复时间内可监控是否过度过冲或响铃,这说明稳定性有问题。OPTI-LOOP补偿使瞬态响应在大范围的输出电容和ESR范围内得到优化价值观。第i个引脚的可用性不仅允许优化控制回路行为的同时也提供了直流耦合交流滤波闭环响应试验点。在这个稳定点,上升真正体现了闭环响应。假设前主导二阶系统,相位裕度和/或阻尼系数可以用在这个针上看到过冲。带宽也可以是通过检查销的上升时间来估计。第i个图1所示的外部部件电路将为大多数应用程序提供适当的起点
第i系列RC–CC滤波器设置主极点零点回路补偿。可以稍微修改这些值(0.5到2倍建议值)以优化一旦完成最终PC布局和特定的输出电容器类型和值决心。需要选择输出电容器因为不同的类型和值决定了循环反馈因子增益和相位。输出电流脉冲20%至100%满载电流,上升时间为1μs到10μs将产生输出电压和第i个pin波形这将给人一种整体环路稳定性的感觉打破反馈回路。初始输出电压阶跃可能不在反馈回路的带宽内,所以标准二阶过冲/DC比不能用于确定相位裕度。环路的增益将通过增加RC和循环将通过降低CC而增加。如果RC增加通过降低CC的相同因素,零频率将保持不变,从而保持相位不变在反馈回路的最关键频率范围内。输出电压的稳定行为与闭环系统的稳定性实际的总体供应表现。详细的关于优化补偿组件的说明,包括对控制回路理论的回顾,参见应用注释76。
第二个更严重的瞬态是由接通引起的带有大(>1μF)的负载提供旁路电容器。这个放电旁路电容器有效并联用COUT,导致VOUT快速下降。没有调节器可以迅速改变电流的输送以防止这种情况发生负载开关时输出电压突然阶跃变化阻力低,驱动速度快。如果CLOAD to COUT大于1:50,开关上升时间应控制负载上升时间大约(25)(CLOAD)。因此,10μF电容器需要250微秒的上升时间,将充电电流限制为大约200毫安。
改善瞬态响应,降低输出有源电压定位电容快速负载瞬态响应,有限的板空间和低成本是微处理器电源的要求有源电压定位提高了瞬态响应降低了为a供电所需的输出电容微处理器,其中典型的负载阶跃为0.2A100ns内为15A或100ns内为15A至0.2A。在微处理器必须保持在标称电压的±0.1V左右尽管有这些负载电流步骤。因为控制回路不能这么快响应,输出电容器必须提供负载电流,直到控制回路能够响应。电容器ESR和ESL主要决定输出电压下降或过冲。通常,需要并联几个电容器,以满足微处理器瞬态要求。有源电压定位是放松管制的一种形式。它设定了轻负载时输出电压高,重负载时输出电压低荷载。当负载电流突然增加时,输出电压从高于标称值的水平开始,因此输出电压可以下降更多,并保持在规定的电压范围内。当负载电流突然降低时输出电压从低于标称值的水平开始输出电压可以有更多的过冲和保持在规定的电压范围内。当使用电压定位时,需要较小的输出容量,因为输出上允许更多的电压变化电容器。
有源电压定位可以使用LTC1735和两个电阻器的OPTI-LOOP架构连接到第i个引脚。当误差放大器必须驱动电阻负载时,引入了输入电压偏移。误差输入时,该偏移量限制在±30mV放大器。输出电压的变化是输入偏移与反馈分压器的乘积比例。图8显示了一个CPU核心电压调节器电压定位。电阻器R1和R4强制输入电压偏移,根据负载电流水平。要选择R1和R4的值,首先确定允许的输出放松量。这个典型微处理器的实际规格允许输出变化为±0.112V。LTC1735参考精度为±1%。使用1%公差电阻,总计反馈分频器精度约为1%,因为两者反馈电阻接近相同值。结果设定点精度为±2%,因此输出瞬态

电压不能超过±0.082V。当VOUT=1.5V时第i个引脚控制的最大输出电压变化将是:

在第i个引脚的最佳电阻值下,输出电压从最小负载时的1.55V到1.44V满载时。在该输出电压下,有源电压位置为输出电容器上的允许传输电压提供了额外的±56mV,比没有有源电压时允许的±82mV提高了68%定位。下一步是计算VITH的比例因子第i个引脚电压。第八个比例因子反映第i个引脚给定负载电流所需的电压。维生素控制峰值感应电阻电压,代表直流电输出电流加上半个峰间电感电流。空载至满载范围为0.3V至2.4V,将感测电阻电压从0V控制到75毫伏的∆VSENSE(最大)电压。计算出的维生素带有0.003Ω感应电阻器的比例因数为:

安芯科创是一家国内芯片代理和国外品牌分销的综合服务商,公司提供芯片ic选型、蓝牙WIFI模组、进口芯片替换国产降成本等解决方案,可承接项目开发,以及元器件一站式采购服务,类型有运放芯片、电源芯片、MO芯片、蓝牙芯片、MCU芯片、二极管、三极管、电阻、电容、连接器、电感、继电器、晶振、蓝牙模组、WI模组及各类模组等电子元器件销售。(关于元器件价格请咨询在线客服黄经理:15382911663)
代理分销品牌有:ADI_亚德诺半导体/ALTBRA_阿尔特拉/BARROT_百瑞互联/BORN_伯恩半导体/BROADCHIP_广芯电子/COREBAI_芯佰微/DK_东科半导体/HDSC_华大半导体/holychip_芯圣/HUATECH_华泰/INFINEON_英飞凌/INTEL_英特尔/ISSI/LATTICE_莱迪思/maplesemi_美浦森/MICROCHIP_微芯/MS_瑞盟/NATION_国民技术/NEXPERIA_安世半导体/NXP_恩智浦/Panasonic_松下电器/RENESAS_瑞莎/SAMSUNG_三星/ST_意法半导体/TD_TECHCODE美国泰德半导体/TI_德州仪器/VISHAY_威世/XILINX_赛灵思/芯唐微电子等等
免责声明:部分图文来源网络,文章内容仅供参考,不构成投资建议,若内容有误或涉及侵权可联系删除。
Copyright © 2002-2023 深圳市安芯科创科技有限公司 版权所有 备案号:粤ICP备2023092210号-1