LX1664/64A和LX1665/65A是单片开关调节器控制IC的设计提供了一个低成本,高性能可调电源用于高级微处理器和其他需要快速瞬态的应用反应灵敏,准确度高。短路电流限制,无需昂贵的电流检测电阻器。电流传感机构可采用PCB痕量电阻或寄生电阻主电感器。LX1664A和LX1665A采用感测电阻器降低了电流感应放大器阈值,以获得最佳性能。对于要求高精度的应用,a传统的感应电阻可用于感应电流。CPU核心的可编程同步整流器驱动程序。主要输出可从1.3V调节至3.5V,使用5位代码。IC可以读取视频信号
CPU核心5位可编程输出
供应
可调线性调节器驱动器输出
短路限流不需要感应电阻器
设计用于驱动同步或
非同步输出级
软启动能力
调制、恒定关闭时间架构
快速瞬态响应和简单
系统设计
可用过电压保护(OVP)
撬棍司机和动力好旗(仅限LX1665)
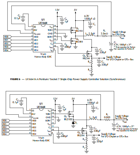
插座7(奔腾级)微处理器
供应(包括英特尔奔腾处理器,
AMD-K6TM和Cyrix®6x86TM、Gx86TM和M2TM处理器)
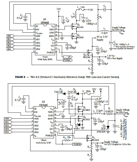
奔腾II和Deschutes处理器和L2-
缓存供应
电压调节器模块

最小包装尺寸。LX1664是适用于窄体16针表面用于空间敏感应用的安装IC封装。LX1665提供了额外的过电压保护(OVP)功能以及功率良好(PWRGD)输出驱动器对于需要输出电压的应用监控和保护功能。超快瞬态响应降低了系统成本。调制关断时间结构使给定电感器的传输响应最快,降低了输出电容器的要求,并降低了调节器系统的总成本。过电压保护和电源好旗子。LX1665中的OVP输出&LX1665A可用于驱动可控硅保护负载的撬杆电路主MOSFET短路事件。LX1665和LX1665A还具有逻辑电平功率良好标志,当电压超出规定值
绝大对值
电源电压(VC1)25伏
电源电压(VCC)15伏
输出驱动峰值电流源(500ns)1.5安培
输出驱动峰值电流吸收(500ns)1.5安培
输入电压(SS、INV、VCC_CORE、CT,视频0-VID4)-0.3伏至6伏
工作结温度
塑料(N、D和DW包装)150摄氏度
储存温度范围-65°C至+150°C
铅温度(焊接,10秒)300摄氏度
注1.超过这些额定值可能会损坏设备。所有电压都与接地。指定端子的电流为正输入,负输出。别针数字仅指DIL包
N(16针DIP)封装:环境热阻结,θJA 65°C/W
N(18针DIP)封装:环境热阻结,θJA 60°C/W
D包装:环境热阻结,θJA 120°C/W
DW包:环境热阻结,θJA 90°C/W
结温计算:TJ=TA+(PD xθJA)。
θJA数是设备/pc板系统热性能的指南。以上都假设没有环境气流
电气特性
(除非另有规定,10.8<VCC<13.2,0°C≤TA≤70°C。测试条件:VCC=12V,T=25°C。使用应用电路。)


注:自适应瞬态电压输出为了提高瞬态响应,一个40毫伏偏移量内置在电流检测比较器中。在高电流下,峰值输出电压为低于标称设定值,如中所示图1。实际输出电压为感测电阻的功能,输出电流以及输出纹波。

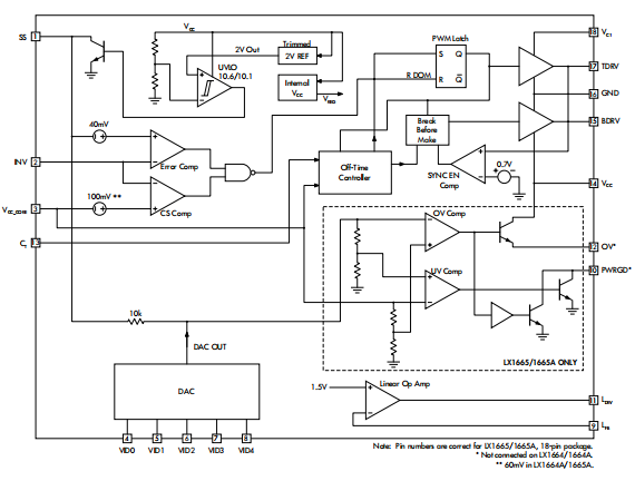
集成电路操作
参考方框图和典型应用电路
输出打开顶部MOSFET,允许电感电流增加。在误差比较器阈值处,PWM锁存器复位,顶部MOSFET关闭,同步MOSFET打开。关断时间电容CT现在可以了。在谷电压下,同步MOSFET关断MOSFET开启。特殊的先断后合电路可防止两个mosfet同时传导。VCC U芯引脚偏移+40mV以增强瞬态回应。INV引脚连接到电流感应电阻,因此控制器调节正极感测电阻。在轻负载下,输出电压为调节电压高于标称设定值电压。在重载情况下输出电压将降至标称设定值电压以下。到随着输出电压的变化,频率变化最小化,关闭时间根据VCCU芯引脚处的电压进行调制。
误差电压比较器
误差电压比较器比较正极电压感应电阻侧的设定电压加上40毫伏。外部的高频噪声建议使用滤波器。
电流限制
电流限制是通过感应感应器电流来实现的。超过电流检测阈值关闭输出驱动器并锁定它关闭,直到PWM锁存设置输入再次变高。见当前本数据后面“使用LX1664/65设备”中的限制部分。
非定时控制定时
定时电容CT允许编程关闭时间。这个定时电容器在顶部接通时快速充电MOSFET,允许在顶部MOSFET关闭时放电。以便在提供不同电源电压,放电电流由电压调制在VCC U核心引脚。关闭时间与VCC U芯电压。
欠压闭锁
UVLO的目的是保持输出驱动关闭,直到输入电压达到启动阈值。电压低于启动电压,UVLO比较器禁用内部偏压,关闭输出驱动器。SS(软起动)引脚拉低。
同步控制
同步控制部分包含一个独特的先断后合功能,以确保主开关和同步开关未同时接通。闭合前断开电路可提供大约100纳秒的死区时间,以保护MOSFET开关。
输出电压编程
输出电压通过5位数字电压设置识别(VID)字(见表1)。VID代码可以硬连接到没有VID的处理器包中代码,输出电压可通过DIP开关或跳伞。对于低或“0”信号,将VID引脚连接至接地(DIP打开);对于高信号或“1”信号,保持VID引脚打开(DIP关闭)。LX166x系列上的五个VID引脚设计用于接口直接使用奔腾Pro或奔腾II处理器。因此,所有输入应该是地面或浮动的。任何漂浮物输入将被内部连接拉高。如果使用插座7处理器或其他负载,VID代码可以直接设置将跳线或DIP开关连接至VID[0:4]引脚。VID管脚不用于接收TTL输入,并且不应连接高。不可预测的输出电压可能会有结果。如果LX166x设备要连接到逻辑用于输出电压编程的电路,如BIOS应使用具有开漏的CMOS门进行缓冲,例如74HC125或74C906。电源良好信号(仅LX1665)开路集电极输出,当输出电压为编程VID电压,在SS引脚处测量。在这之外输出窗口的阻抗很低。这个在OVP操作期间,Power Good(电源良好)功能也会切换到low(低)。
过电压保护
由于其恒定的关闭时间结构,控制器固有地受到过电压保护。但是,应该电源开关故障,驱动引脚过电压提供(仅限LX1665),可驱动外部SCR撬棍(Q3),然后烧断保险丝(F1). 故障条件必须是LX1665已卸下电源,恢复正常操作(见图9)。
线性调节器
product highlight应用程序显示应用程序示意图使用MOSFET作为线性调节器的通流元件。这输出适用于将5V系统电源转换为3.3V处理器I/O缓冲区、内存、芯片组和其他组件。这个输出可以调节到1.5V到3.6V英寸之间的任何电压为母板提供其他(较低)电源要求。参见末尾的“使用LX1664/1665设备”一节这个数据表。


LX1664/65设备非常容易设计,需要只有几个简单的计算来实现一个给定的设计。这个以下程序和注意事项应为几乎所有应用程序提供有效的操作。参考“应用信息”一节了解部件参考代号。
定时电容器
选择LX166x的工作频率是工作的函数循环和关闭时间。关闭时间与正时成正比电容器(显示为C8在所有应用程序示意图中此数据表),并经过调制以最小化频率随占空比变化。频率是恒定的,在稳态运行,由于关断时间的调制。定时电容器(CT)应使用下式:

IDIS在200μfS处固定是开关频率(建议在200kHz左右进行优化操作组件选择)。
当使用5V输入电压时,开关频率(fS)可近似如下:

选择680pF电容器将导致操作当12伏电源输入时,频率为183kHz,电压为2.8V使用时,必须改变电容值(最佳定时12V输入电容器应在1000-1500pF范围内)。L1输出电感器选择选择的电感值决定了纹波电流出现在电源输出端。确定电感大小允许标称±10%的摆动高于和低于标称直流电负载电流,使用公式L=VL*∆T/∆I,其中∆T是关闭时间,VL是关断时间内电感器上的电压,∆I是电感器中的峰间纹波电流。是一定要选择一种能处理的高频磁芯材料直流电流,如3C8,其大小适合于正确的功率水平。典型的电感值范围为2到10μH。注意,纹波电流会随着电感的减小而增加。超过电容器的纹波电流额定值可能导致可靠性问题。
输入感应器选择
为了应对更快的瞬态负载变化,一个更小的需要输出电感器。但是,减小输出电感器会在输入端产生更高的纹波电压供应。5V导轨上的噪音会影响其他负载,例如显卡。建议使用较小的输入电感器,L2(1-1.5μH)用于5V导轨以过滤掉波纹。确保这个电感器的额定电流与输出相同感应器。
C1滤波电容器选择
PWM部分输出端的电容用于滤波输出电流纹波,以及帮助过渡负载条件下,电容器组的尺寸应满足纹波要求以及瞬态性能规范。当瞬时(阶跃)负载电流发生变化时,输出电压的阶跃等于有效电压的乘积电容器的串联电阻(ESR)和电流阶跃(∆I)。当电流从低(睡眠模式下)增加到高时输出电压将低于其稳态值。在先进的微处理器电源,电容器应通常根据其ESR值进行选择,而不是电容或均方根电流能力。满足电渣重熔要求通常有较大的电容和电流应用程序所需的能力。允许的ESR可以:ESR*(IRIPLE+∆I)<VEX其中VEX是瞬变和虹彩是电感器的纹波电流。监管者与LX166x系列一样,具有自适应输出电压定位功能,因此,在直流设定点电压上增加40毫伏-VEX低负载电压与最小电压之间的差值微处理器允许的动态电压。纹波电流是输出电感值(LOUT)的函数,其近似值如下:

其中fS是开关频率。
电解电容器可用于输出滤波电容器组,但其稳定性不如钽电容器。作为它们老化,ESR降低,降低系统性能增加失败的风险。建议多个并联电容器的使用,使得随着年龄的增加,ESR增加,总体性能仍能满足处理器的要求。经常有强烈的压力要求使用最便宜的然而,这可能会导致长期可靠性下降,尤其是在滤波电容器的情况下。林有限公司演示板使用三洋MV-GX滤波电容器C1滤波电容器选择(续)铝电解,并已证明可靠性。这个来自三洋的Oscon系列通常是最好的长期ESR稳定性和一般性能可靠性,但代价是巨大的。MV-GX系列提供卓越的ESR性能,满足所有Intel瞬态规格,价格合理。当心走样,非常低成本滤波电容器,已经证明在这两种ESR和一般电解质特性随时间的变化。
电流限制
当感应到的电压与负载电流,超过电流检测比较器阈值价值观。电流可以通过使用固定感测器来感应与电感器串联的电阻引起电压降通过使用电容器和电流成比例与电感并联的电压降电感器的寄生电阻。LX166x系列提供两种不同的比较阈值。LX1664和1665的阈值为100毫伏,而LX1664A的阈值为100毫伏LX1665A的阈值为60毫伏。60毫伏阈值为更适合更高电流负载,如奔腾II或说明处理器。
电流检测电阻
电流检测电阻器,R1,根据公式选择:R1=VTRIP/ITRIP其中VTRIP是电流检测比较器阈值(100mV对于LX1664/65,对于LX1664A/65A)和ITRIP是理想的电流限制。典型选择如下所示。

电阻R减小,散热量减小在较高的电流下,输出电压下降也更小。有几种不同类型的感应电阻器。这个表面贴装金属“钉”形电阻器的优点是暴露在自由空气中散热,其值可控制得非常严格。然而,它的主要缺点是成本。安另一种方法是使用铜质PCB构建感测电阻追踪。虽然阻力不能控制得那么严格PCB跟踪成本很低
电流限制(续)
PCB感测电阻器
PCB感测电阻的构造如图所示10直接连接到电容器和感应器,较大的铜质有效地散热。如图所示连接电流检测线,以避免任何错误。

建议的感应电阻器尺寸如下所示表格:

利用电感电阻实现无损耗电流传感任何电感器都有寄生电阻RL,这会导致DC电流流过电感器时的电压降。图11显示了由表面贴装电阻器RS组成的传感器电路,电容器,CS,与电感器并联,消除了电流感应电阻器。

电流限制(续)
流过电感器的电流是三角波。如果传感器组件的选择应确保:左/右=卢比*CS电容器上的电压等于电流流经电阻器,即。VCS=ILRL由于VCS反映了感应器电流,通过选择适当的RS和CS,可使VCS到达比较器电压(LX166xA为60毫伏,LX166x为100毫伏)期望跳闸电流。设计实例(奔腾II电路,最大静态电流14.2A)传感器的增益可以描述为:

电感的悬垂。测试电路(图6)使用以下参数:左后=3mΩ,卢比=9kΩ,碳钢=0.1μF,0A电流下L为2.5μH。
安芯科创是一家国内芯片代理和国外品牌分销的综合服务商,公司提供芯片ic选型、蓝牙WIFI模组、进口芯片替换国产降成本等解决方案,可承接项目开发,以及元器件一站式采购服务,类型有运放芯片、电源芯片、MO芯片、蓝牙芯片、MCU芯片、二极管、三极管、电阻、电容、连接器、电感、继电器、晶振、蓝牙模组、WI模组及各类模组等电子元器件销售。(关于元器件价格请咨询在线客服黄经理:15382911663)
代理分销品牌有:ADI_亚德诺半导体/ALTBRA_阿尔特拉/BARROT_百瑞互联/BORN_伯恩半导体/BROADCHIP_广芯电子/COREBAI_芯佰微/DK_东科半导体/HDSC_华大半导体/holychip_芯圣/HUATECH_华泰/INFINEON_英飞凌/INTEL_英特尔/ISSI/LATTICE_莱迪思/maplesemi_美浦森/MICROCHIP_微芯/MS_瑞盟/NATION_国民技术/NEXPERIA_安世半导体/NXP_恩智浦/Panasonic_松下电器/RENESAS_瑞莎/SAMSUNG_三星/ST_意法半导体/TD_TECHCODE美国泰德半导体/TI_德州仪器/VISHAY_威世/XILINX_赛灵思/芯唐微电子等等
免责声明:部分图文来源网络,文章内容仅供参考,不构成投资建议,若内容有误或涉及侵权可联系删除。
Copyright © 2002-2023 深圳市安芯科创科技有限公司 版权所有 备案号:粤ICP备2023092210号-1